Например TDA7294

Форум РадиоКот • Просмотр темы - Простой акустический выключатель
Форум РадиоКот
Здесь можно немножко помяукать :)

Текущее время: Сб янв 31, 2026 22:53:20

Часовой пояс: UTC + 3 часа


ПРЯМО СЕЙЧАС:



Начать новую тему Ответить на тему  [ Сообщений: 338 ]     ... , , , 9, , , ...  
Автор Сообщение
Не в сети
 Заголовок сообщения: Re: Простой акустический выключатель
СообщениеДобавлено: Вт апр 05, 2011 12:03:21 
Модератор
Аватар пользователя

Карма: 162
Рейтинг сообщений: 2441
Зарегистрирован: Пн июл 07, 2008 10:46:09
Сообщений: 10736
Откуда: Россия
Рейтинг сообщения: 0
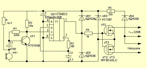
Там ещё стоит электролитический конденсатор 220 мкФ х 16 В и всё...

_________________
Если хотите, чтобы жизнь улыбалась вам, подарите ей своё хорошее настроение


Вернуться наверх
 
Не в сети
 Заголовок сообщения: Простой акустический выключатель
СообщениеДобавлено: Чт апр 07, 2011 05:24:59 
Родился
Аватар пользователя

Зарегистрирован: Чт ноя 05, 2009 05:31:38
Сообщений: 16
Рейтинг сообщения: 0
Для romrus

Доброго дня, решил воспользоваться вашей печатной платой. Возник вопрос, для чего дополнительный конденсатор с + питания идет на микрофон?


Вернуться наверх
 
Не в сети
 Заголовок сообщения: Re: Простой акустический выключатель
СообщениеДобавлено: Пт апр 08, 2011 10:52:22 
Родился

Зарегистрирован: Пт апр 01, 2011 10:17:10
Сообщений: 3
Рейтинг сообщения: 0
Может я что то неправильно понял. Это не конденсатор а резистор.
На микрофон идет питание через резистор 4.7 кОм.
download/file.php?mode=view&id=58867


Вернуться наверх
 
Не в сети
 Заголовок сообщения: Re: Простой акустический выключатель
СообщениеДобавлено: Пт апр 08, 2011 14:22:18 
Родился
Аватар пользователя

Зарегистрирован: Чт ноя 05, 2009 05:31:38
Сообщений: 16
Рейтинг сообщения: 0
romrus писал(а):
Может я что то неправильно понял. Это не конденсатор а резистор.
На микрофон идет питание через резистор 4.7 кОм.
http://www.radiokot.ru/forum/download/f ... w&id=58867


Все верно я про резистор на 4.7, на схеме в статье его нет. он вообще нужен ? и на печатке два резистора R3 на вторую ногу-это видимо два по 500кОm вместо 1MOm?


Вернуться наверх
 
Эиком - электронные компоненты и радиодетали
Не в сети
 Заголовок сообщения: Re: Простой акустический выключатель
СообщениеДобавлено: Пт апр 08, 2011 18:45:34 
Родился

Зарегистрирован: Пт апр 01, 2011 10:17:10
Сообщений: 3
Рейтинг сообщения: 0
radioman писал(а):
Все верно я про резистор на 4.7, на схеме в статье его нет. он вообще нужен ?


Автор статьи использовал пьезоизлучатель, если использовать микрофон резистор нужен.

radioman писал(а):
и на печатке два резистора R3 на вторую ногу-это видимо два по 500кОm вместо 1MOm?


Все верно на 1 Мом не нашел.


Вернуться наверх
 
Не в сети
 Заголовок сообщения: Re: Простой акустический выключатель
СообщениеДобавлено: Вс апр 10, 2011 14:01:55 
Родился
Аватар пользователя

Зарегистрирован: Чт ноя 05, 2009 05:31:38
Сообщений: 16
Рейтинг сообщения: 0
Всем доброго дня.Собрал выключатель на К561. вместо КД102 поставил 1N4007. irfbc40lc не было установил 10N60C. печатку взял у romrus .
При включении в розетку , на выходе напруга прыгает в районе 140В.
Если на затворы кинуть ноль, то полевики закрываются, но не плотно...
Решил вообше вытащить триггер (благо он на подложке) и вручную позапускать трансы и следить за выходным напряжением. После включение смотрю на выход и вижу, что напруга постепенно расте до 220В.
У кого какие мысли? Подскажите что и как , если не лень...


Вернуться наверх
 
Не в сети
 Заголовок сообщения: Re: Простой акустический выключатель
СообщениеДобавлено: Пн апр 18, 2011 07:09:57 
Родился
Аватар пользователя

Зарегистрирован: Чт ноя 05, 2009 05:31:38
Сообщений: 16
Рейтинг сообщения: 0
Свершилось чудо, поставил трансы irfbc40 указанные в схема и все заработало, для регулировки чувствительности сработки ,вместо 220ком поставил подстроечный на 500ком.


Вернуться наверх
 
Не в сети
 Заголовок сообщения: Re: Простой акустический выключатель
СообщениеДобавлено: Сб апр 23, 2011 22:45:52 
Потрогал лапой паяльник

Карма: 1
Рейтинг сообщений: 0
Зарегистрирован: Вс апр 25, 2010 13:37:02
Сообщений: 318
Рейтинг сообщения: 0
radioman писал(а):
Свершилось чудо, поставил трансы irfbc40 указанные в схема и все заработало, для регулировки чувствительности сработки ,вместо 220ком поставил подстроечный на 500ком.

вашу схему не покажыте? и список деталеи, я тоже собрал не выходет :(


Вернуться наверх
 
Не в сети
 Заголовок сообщения: Re: Простой акустический выключатель
СообщениеДобавлено: Вт апр 26, 2011 07:20:23 
Родился

Зарегистрирован: Вт апр 26, 2011 07:01:59
Сообщений: 1
Рейтинг сообщения: 0
Всем привет. я новичёк. Знающие люди! подскажите.
Собрал схему оригинал из журнала, все детали использовал которые советывал автор статьи.
сделал печатку в Sprint-Layout и собрал всё по схеме.
НО ОНО НЕ РАБОТАЕТ(((. Кто подскажет в чём может быть дело.???


Вложения:
Jipeg_138.jpg [186.66 KiB]
Скачиваний: 906
Jipeg_137.jpg [195.24 KiB]
Скачиваний: 854
хлоп-хлоп.lay [87.27 KiB]
Скачиваний: 386
1.JPG [58.29 KiB]
Скачиваний: 902
Вернуться наверх
 
Не в сети
 Заголовок сообщения: Re: Простой акустический выключатель
СообщениеДобавлено: Чт июн 02, 2011 14:18:27 
Это не хвост, это антенна
Аватар пользователя

Карма: 9
Рейтинг сообщений: 66
Зарегистрирован: Чт фев 03, 2011 17:36:53
Сообщений: 1433
Откуда: Новосибирск
Рейтинг сообщения: 0
Slavadreams, возможно каскад на транзисторе некорректно работает. Работа подобных каскадов существенно зависит от параметров транзистора и микрофона. Микрофон не обеспечивает необходимую амплитуду напряжения, чтобы закрывать транзистор при поступлении звука. Попробуй исключить конденсатор C1. Хотя это вряд ли поможет, так как, по-моему, каскад не очень удачный. Здесь в статическом режиме на микрофоне отсутствует напряжение, а электретные микрофоны должны работать под небольшим постоянным напряжением.... А-а-а, точно. На предыдущей странице приведена исправленная схема.

Кстати, здесь есть вариант схемы акустического выключателя (параграф 3.2).


Вернуться наверх
 
Не в сети
 Заголовок сообщения: Re: Простой акустический выключатель
СообщениеДобавлено: Чт июн 02, 2011 15:47:42 
Это не хвост, это антенна
Аватар пользователя

Карма: 9
Рейтинг сообщений: 66
Зарегистрирован: Чт фев 03, 2011 17:36:53
Сообщений: 1433
Откуда: Новосибирск
Рейтинг сообщения: 0
Цитата:
Ребята... Помогите, очень прошу!!!! Собрал данный девай по печатке, которая была залиты выше. Проверил, собрано всё правильно. детали использовал точно по схема! Такая проблема... Когда включаю сей аппарат в розетку, и хлопаю, лампочка врубается, когда же хлопаю второй раз, плата вообще не реагирует, и лампочка так и остается включенной :((((( Подскажите что может быть, слёзно прошу! Транзисторы использовал те что на схеме, а именно "1.VT1 КТ3102Б 2. IRFBC40LC х2 Шт. " Очень надеюсь на помощь! Заранее всем спасибо =)

Входы второго триггера не забыл подключить к одному из проводов питания?


Вернуться наверх
 
Не в сети
 Заголовок сообщения: Re: Простой акустический выключатель
СообщениеДобавлено: Вс июн 05, 2011 08:11:59 
Это не хвост, это антенна
Аватар пользователя

Карма: 9
Рейтинг сообщений: 66
Зарегистрирован: Чт фев 03, 2011 17:36:53
Сообщений: 1433
Откуда: Новосибирск
Рейтинг сообщения: 0
Цитата:
а эта схема для активной или\и реактивной нагрузки? :oops:
----------
Схема для любой нагрузки - не заморачивайтесь :)
Можете считать, что на выходе стоит реле. Просто сопротивление контактов у него чуток выше, чем у обычного


Не совсем так. При использовании ёмкостной нагрузки транзисторы постепенно выйдут из строя, так как в момент включения возникает импульс тока. Примером ёмкостной нагрузки являются энергосберегающие лампы. Чтобы можно было без проблем использовать энергосберегающие лампы, нужно привязать момент включения нагрузки к нулям сетевого напряжения. Это можно сделать, используя второй триггер микросхемы.


Вернуться наверх
 
Не в сети
 Заголовок сообщения: Re: Простой акустический выключатель
СообщениеДобавлено: Пт июн 10, 2011 18:37:14 
Первый раз сказал Мяу!
Аватар пользователя

Зарегистрирован: Пт фев 05, 2010 20:47:51
Сообщений: 38
Рейтинг сообщения: 0
уважаемые коты!
схема супер ..но питания через резистор занимает очень много места..... если ставить 3 резюка по 1 вату все ровно греются приходиться ставить 4 по 2 Вт. :cry:
есть ли альтернатива ? типа кондер 0,4 мФ плюс сопротивления 47 Ом

_________________
http://roma4ka.at.ua/


Вернуться наверх
 
Не в сети
 Заголовок сообщения: Re: Простой акустический выключатель
СообщениеДобавлено: Сб июн 11, 2011 19:36:20 
Это не хвост, это антенна
Аватар пользователя

Карма: 9
Рейтинг сообщений: 66
Зарегистрирован: Чт фев 03, 2011 17:36:53
Сообщений: 1433
Откуда: Новосибирск
Рейтинг сообщения: 0
Roma4ka
Резистор должен греться, это нормально. Главное, чтобы выделяемая на нём мощность не превышала допустимую. В этой схеме можно применить резистор R5 на 33 кОм мощностью 1 Вт. Если ставить двухваттный резистор, то его сопротивление должно быть не менее 16 кОм. Т.е. схема в этом отношении рассчитана правильно. Гасящий конденсатор применять нельзя, потому что устройство питается от выпрямленного сетевого напряжения, а на гасящем конденсаторе должен быть переменный ток.

В схеме есть недочёт, связанный с тем, что диод VD4 (КД102Б) рассчитан на 300 В обратного напряжения. Если использованный экземпляр диода пробивается при напряжении 300-310 В, то через резистор R5 будет течь чрезмерный ток и разогревать его, хотя это может и не отразиться на работоспособности схемы. Лучше применить диод из серии КД209. Диоды VD1 и VD2, с моей точки зрения, не нужны, их можно исключить из схемы.


Вернуться наверх
 
Не в сети
 Заголовок сообщения: Re: Простой акустический выключатель
СообщениеДобавлено: Пн июн 13, 2011 09:53:09 
Первый раз сказал Мяу!
Аватар пользователя

Зарегистрирован: Пт фев 05, 2010 20:47:51
Сообщений: 38
Рейтинг сообщения: 0
Резисторы по 27 кОм 1Вт. 4 шт.
подключены Параллельное 2 шт. и 2 шт. и потом эти пары Последовательно
греется до темп. 69..72 градусов при комнатной темп. 27 градусов.......это нормально??
диод VD4 можно использовать 1N4007 ? :)

_________________
http://roma4ka.at.ua/


Вернуться наверх
 
Не в сети
 Заголовок сообщения: Re: Простой акустический выключатель
СообщениеДобавлено: Пн июн 13, 2011 16:14:49 
Это не хвост, это антенна
Аватар пользователя

Карма: 9
Рейтинг сообщений: 66
Зарегистрирован: Чт фев 03, 2011 17:36:53
Сообщений: 1433
Откуда: Новосибирск
Рейтинг сообщения: 0
Roma4ka
Фактически у тебя получается резистор на 27 кОм мощностью 4 Вт. Это более чем трёхкратный запас по мощности, поэтому нормально. Какая там должна быть температура, точно не скажу, но резисторы работают в штатном режиме - это точно, потому что максимальная мощность не превышена. Так что не переживай.

Диод VD4 можно использовать любой типов 1N4004-1N4007.


Вернуться наверх
 
Не в сети
 Заголовок сообщения: Re: Простой акустический выключатель
СообщениеДобавлено: Пн июн 13, 2011 16:31:06 
Первый раз сказал Мяу!
Аватар пользователя

Зарегистрирован: Пт фев 05, 2010 20:47:51
Сообщений: 38
Рейтинг сообщения: 0
Aenigma писал(а):
Roma4ka
Фактически у тебя получается резистор на 27 кОм мощностью 4 Вт. Это более чем трёхкратный запас по мощности, поэтому нормально. Какая там должна быть температура, точно не скажу, но резисторы работают в штатном режиме - это точно, потому что максимальная мощность не превышена. Так что не переживай.

Диод VD4 можно использовать любой типов 1N4004-1N4007.


спасибо

_________________
http://roma4ka.at.ua/


Вернуться наверх
 
Не в сети
 Заголовок сообщения: Re: Простой акустический выключатель
СообщениеДобавлено: Пт июл 01, 2011 11:15:04 
Родился

Зарегистрирован: Пт июл 01, 2011 11:08:08
Сообщений: 3
Рейтинг сообщения: 0
Привет, уважаемые гуру! Собрал девайс по предложенной схеме, заработал после пары пинков, по собственной вине. Схема с электректным микрофоном, с доп.питанием 4к7, как и было предложено, спасибо за подсказку.
Появилась проблема в практическом применении - по невыясненным пока причинам устройство самовольно включает нагрузку, чего бы совсем не хотелось. По всей видимости, виной всему помехи от сети, то ли при запуске холодильника/кондиционера, то ли при включении люминесцентных ламп (подробнее выясню что именно дает такой эффект, но за всю ночь работы ни разу этого не произошло). А пока что хочу послушаться уважаемых - чем защититься от таких включений? Может на входе RC какую поставить? или фильтр? Печатку могу свою выложить, но на ней есть пара "недоразведенок", пришлось пускать провода (спешил).

Проверка показала, что ложное срабатывание выключателя связано с включением обычных ламп накаливания в квартире. Причем, девайс ложно срабатывает только включаясь, а при включенной нагрузке работает нормально. Что посоветуете от такого эффекта?


Вернуться наверх
 
Не в сети
 Заголовок сообщения: Re: Простой акустический выключатель
СообщениеДобавлено: Вс июл 03, 2011 00:02:50 
Открыл глаза

Зарегистрирован: Чт янв 14, 2010 19:02:26
Сообщений: 71
Рейтинг сообщения: 0
В поклоне, гуру, вопрошаю: вместо микрофона поставить кнопку НО для этого достаточно выкинуть из схемы R1, C1, VT1 а первую и третью ногу оставить через R2ю Кнопка будет между третьей ногой и землей. Я прав?????


Вернуться наверх
 
Не в сети
 Заголовок сообщения: Re: Простой акустический выключатель
СообщениеДобавлено: Вс июл 03, 2011 07:51:44 
Это не хвост, это антенна
Аватар пользователя

Карма: 9
Рейтинг сообщений: 66
Зарегистрирован: Чт фев 03, 2011 17:36:53
Сообщений: 1433
Откуда: Новосибирск
Рейтинг сообщения: 0
green_bear
Цитата:
В поклоне, гуру, вопрошаю: вместо микрофона поставить кнопку НО для этого достаточно выкинуть из схемы R1, C1, VT1 а первую и третью ногу оставить через R2ю Кнопка будет между третьей ногой и землей. Я прав?????

В принципе, правильно, но зачем трогать первую ногу? Убирается вся часть схемы левее вывода 3 микросхемы кроме резистора R2, а кнопка ставится между выводом 3 и землёй. Кстати, заодно можно исключить из схемы диоды VD1, VD2 и резистор R4 - они не нужны, так как эти элементы уже есть внутри микросхем серии 4000B (КР1561).


Последний раз редактировалось Aenigma Вс июл 03, 2011 08:32:58, всего редактировалось 2 раз(а).

Вернуться наверх
 
Показать сообщения за:  Сортировать по:  Вернуться наверх
Начать новую тему Ответить на тему  [ Сообщений: 338 ]     ... , , , 9, , , ...  

Часовой пояс: UTC + 3 часа


Кто сейчас на форуме

Сейчас этот форум просматривают: himikat123, watchmaker и гости: 24


Вы не можете начинать темы
Вы не можете отвечать на сообщения
Вы не можете редактировать свои сообщения
Вы не можете удалять свои сообщения
Вы не можете добавлять вложения

Найти:
Перейти:  


Powered by phpBB © 2000, 2002, 2005, 2007 phpBB Group
Русская поддержка phpBB
Extended by Karma MOD © 2007—2012 m157y
Extended by Topic Tags MOD © 2012 m157y