Например TDA7294

Форум РадиоКот • Просмотр темы - трансформаторы от бп 3шт хочю собрать преобразователь на 220
Форум РадиоКот
Здесь можно немножко помяукать :)

Текущее время: Пт мар 06, 2026 23:50:00

Часовой пояс: UTC + 3 часа


ПРЯМО СЕЙЧАС:



Начать новую тему Ответить на тему  [ Сообщений: 14 ] 
Автор Сообщение
 Заголовок сообщения: трансформаторы от бп 3шт хочю собрать преобразователь на 220
СообщениеДобавлено: Вс апр 17, 2011 19:50:32 
Встал на лапы
Аватар пользователя

Зарегистрирован: Вс окт 24, 2010 20:56:37
Сообщений: 103
Откуда: г.Елабуга
Рейтинг сообщения: 0
что можно собрать из этих трансформаторов они из бп 12 и 5 в
что можно сделать из них
я хочу преобразователь 12-220 но нужна схема


Вложения:
Комментарий к файлу: 1 транс 45028210620005 mwy 0828
2 транс 45028218000005 mwy 1017
3 транс mmm5c22810112 tr 0406

Фото0517.jpg [25.83 KiB]
Скачиваний: 544
Комментарий к файлу: 1 транс 45028210620005 mwy 0828
2 транс 45028218000005 mwy 1017
3 транс mmm5c22810112 tr 0406

Фото0514.jpg [57.84 KiB]
Скачиваний: 350

_________________
http://vkontakte.ru/id122029419
это я
Вернуться наверх
 
 Заголовок сообщения: Re: трансформаторы от бп 3шт хочю собрать преобразователь на
СообщениеДобавлено: Вс апр 17, 2011 23:58:45 
Сверлит текстолит когтями
Аватар пользователя

Карма: 2
Рейтинг сообщений: 4
Зарегистрирован: Пт май 08, 2009 18:02:32
Сообщений: 1205
Рейтинг сообщения: 0
Проще всего - подать на низковольтную обмотку её расчётное напряжение - и получить на сетевой обмотке 220 В... То есть, первичка и вторичка поменяются местами. :) Работать БУДЕТ.
Большой мощности с них, естественно, не получишь, даже если включить параллельно (Фазировка имеет значение!!...) - они маломощные.
Максимум, что из них в куче можно выжать - 15-25 Вт, НЕ БОЛЬШЕ.

Если хочешь собрать преобразователь 12/220 ПРИЛИЧНЫЙ, а не чисто символический, то транс нужно выбирать мощностью не менее 100 Вт, и желательно с обмоткой 2х12 В (обмотка с выводом от середины предпочтительна потому, что у 2-тактных схем выше КПД).
Вскрой любой UPS, и сам посмотри, какие дуры туда ставят - сразу поймешь, в чём дело. :)

P=(S^2)/1.3225 где S - площадь поперечного сечения сердечника трансформатора.

_________________
КАРфаген ДОЛЖЕН БЫТЬ РАЗРУШЕН.


Вернуться наверх
 
 Заголовок сообщения: Re: трансформаторы от бп 3шт хочю собрать преобразователь на
СообщениеДобавлено: Пн апр 18, 2011 08:19:37 
Встал на лапы
Аватар пользователя

Зарегистрирован: Вс окт 24, 2010 20:56:37
Сообщений: 103
Откуда: г.Елабуга
Рейтинг сообщения: 0
попробую. эти трансу выдавали в импульснике 12в-6а тоесть 12*6=72wata мошь ихния мне для лдс 12ватных

_________________
http://vkontakte.ru/id122029419
это я


Вернуться наверх
 
 Заголовок сообщения: Re: трансформаторы от бп 3шт хочю собрать преобразователь на
СообщениеДобавлено: Пн апр 18, 2011 08:29:33 
Встал на лапы
Аватар пользователя

Зарегистрирован: Вс окт 24, 2010 20:56:37
Сообщений: 103
Откуда: г.Елабуга
Рейтинг сообщения: 0
я тыкал их 12вольтным бп от компа они на выходе довали 13-40 вольт.
а как из этих трансов сделать преобразователь для лдс

_________________
http://vkontakte.ru/id122029419
это я


Вернуться наверх
 
Эиком - электронные компоненты и радиодетали
 Заголовок сообщения: Re: трансформаторы от бп 3шт хочю собрать преобразователь на
СообщениеДобавлено: Пн апр 18, 2011 10:07:06 
Это не хвост, это антенна
Аватар пользователя

Карма: 11
Рейтинг сообщений: 1
Зарегистрирован: Пт фев 19, 2010 19:39:28
Сообщений: 1451
Откуда: Москва
Рейтинг сообщения: 0
по схеме :D делай частоту и будет 220)


Вернуться наверх
 
 Заголовок сообщения: Re: трансформаторы от бп 3шт хочю собрать преобразователь на
СообщениеДобавлено: Пн апр 18, 2011 10:15:28 
Встал на лапы
Аватар пользователя

Зарегистрирован: Вс окт 24, 2010 20:56:37
Сообщений: 103
Откуда: г.Елабуга
Рейтинг сообщения: 0
какая схема выложы

_________________
http://vkontakte.ru/id122029419
это я


Вернуться наверх
 
 Заголовок сообщения: Re: трансформаторы от бп 3шт хочю собрать преобразователь на
СообщениеДобавлено: Пн апр 18, 2011 10:19:19 
Модератор
Аватар пользователя

Карма: 120
Рейтинг сообщений: 1088
Зарегистрирован: Пн дек 08, 2008 19:28:04
Сообщений: 22887
Откуда: 10км от Москвы на Север
Рейтинг сообщения: 0
http://www.google.ru/images?um=1&hl=ru& ... %BB%D1%8C+


Вернуться наверх
 
 Заголовок сообщения: Re: трансформаторы от бп 3шт хочю собрать преобразователь на
СообщениеДобавлено: Пн апр 18, 2011 19:41:26 
Встал на лапы
Аватар пользователя

Зарегистрирован: Вс окт 24, 2010 20:56:37
Сообщений: 103
Откуда: г.Елабуга
Рейтинг сообщения: 0
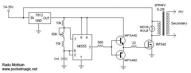
нет непойдёт у меня транс с одной обмоткой.

схема придедёная ниже сможет запитать лдс 12-22вата


Вложения:
Комментарий к файлу: вот такая схема подайдёт
555-flyback-driver.jpg [22.88 KiB]
Скачиваний: 452

_________________
http://vkontakte.ru/id122029419
это я
Вернуться наверх
 
 Заголовок сообщения: Re: трансформаторы от бп 3шт хочю собрать преобразователь на
СообщениеДобавлено: Вт апр 19, 2011 23:59:03 
Сверлит текстолит когтями
Аватар пользователя

Карма: 2
Рейтинг сообщений: 4
Зарегистрирован: Пт май 08, 2009 18:02:32
Сообщений: 1205
Рейтинг сообщения: 0
Схема нормальная, работать будет твоими трансами, если 50 Гц.
Но если для ЛДС - тогда можно замутить что-нибудь на частоте 20-40 кГц: ферритик потребуется поскромнее, мотать придется меньше, но это уже другая опера (если с готовыми трансами не получится).

_________________
КАРфаген ДОЛЖЕН БЫТЬ РАЗРУШЕН.


Вернуться наверх
 
 Заголовок сообщения: Re: трансформаторы от бп 3шт хочю собрать преобразователь на
СообщениеДобавлено: Ср апр 20, 2011 08:46:29 
Потрогал лапой паяльник
Аватар пользователя

Карма: 5
Рейтинг сообщений: 0
Зарегистрирован: Ср май 20, 2009 16:37:26
Сообщений: 328
Откуда: Краснокамск;Пермский край
Рейтинг сообщения: 0
Ага,ранно или позно ,я думаю каждый приходит к ентому вопросу :)) я тоже как то заинтересовался и собрал вот по ентой схеме http://cxem.net/pitanie/5-164.php заработало сразу,с первого включения,но,вот с трансами напряг,мощные дорого стоят,блин...! :dont_know: :)

_________________
Моя!Работа,имею право показать! :))
http://youtu.be/UZ1GNPvGnmQ


Вернуться наверх
 
 Заголовок сообщения: Re: трансформаторы от бп 3шт хочю собрать преобразователь на
СообщениеДобавлено: Ср апр 20, 2011 09:34:32 
Грызет канифоль
Аватар пользователя

Карма: 1
Рейтинг сообщений: 1
Зарегистрирован: Ср мар 30, 2011 09:42:29
Сообщений: 279
Откуда: Украина, Одесса
Рейтинг сообщения: 0
чтото у меня такое ощущение, что трансики выдраны из импульсного БП
ну и соотв. они на ферритах :)

_________________
Не учите меня жить, лучше помогите материально...


Вернуться наверх
 
 Заголовок сообщения: Re: трансформаторы от бп 3шт хочю собрать преобразователь на
СообщениеДобавлено: Ср апр 20, 2011 14:33:41 
Это не хвост, это антенна
Аватар пользователя

Карма: 11
Рейтинг сообщений: 1
Зарегистрирован: Пт фев 19, 2010 19:39:28
Сообщений: 1451
Откуда: Москва
Рейтинг сообщения: 0
x-files писал(а):
чтото у меня такое ощущение, что трансики выдраны из импульсного БП
ну и соотв. они на ферритах :)

так и есть))


Вернуться наверх
 
 Заголовок сообщения: Re: трансформаторы от бп 3шт хочю собрать преобразователь на
СообщениеДобавлено: Ср апр 20, 2011 19:25:04 
Встал на лапы
Аватар пользователя

Зарегистрирован: Вс окт 24, 2010 20:56:37
Сообщений: 103
Откуда: г.Елабуга
Рейтинг сообщения: 0
я их выпаял из импульсников

_________________
http://vkontakte.ru/id122029419
это я


Вернуться наверх
 
 Заголовок сообщения: Re: трансформаторы от бп 3шт хочю собрать преобразователь на
СообщениеДобавлено: Чт апр 21, 2011 17:46:51 
Друг Кота
Аватар пользователя

Карма: 77
Рейтинг сообщений: 1247
Зарегистрирован: Вс мар 29, 2009 22:09:05
Сообщений: 7518
Рейтинг сообщения: 0
[offtopic]

Цитата:
хочю собрать


у / -щу

http://rusdeti.com/viewtopic.php?f=33&t=288

[/offtopic]

Т.к. трансформаторы из импульсников, IMHO вот так просто построить преобразователь не получится. Надо считать и думать. А уж на 50Гц точно не выйдет, что задумывалось.

_________________
Разница между теорией и практикой на практике гораздо больше, чем в теории.


Вернуться наверх
 
Показать сообщения за:  Сортировать по:  Вернуться наверх
Начать новую тему Ответить на тему  [ Сообщений: 14 ] 

Часовой пояс: UTC + 3 часа


Вы не можете начинать темы
Вы не можете отвечать на сообщения
Вы не можете редактировать свои сообщения
Вы не можете удалять свои сообщения
Вы не можете добавлять вложения

Найти:
Перейти:  


Powered by phpBB © 2000, 2002, 2005, 2007 phpBB Group
Русская поддержка phpBB
Extended by Karma MOD © 2007—2012 m157y
Extended by Topic Tags MOD © 2012 m157y