Например TDA7294

Форум РадиоКот • Просмотр темы - Нарисуйте мне плату.
Форум РадиоКот
Здесь можно немножко помяукать :)

Текущее время: Ср фев 04, 2026 01:06:39

Часовой пояс: UTC + 3 часа


ПРЯМО СЕЙЧАС:



Начать новую тему Ответить на тему  [ Сообщений: 1401 ]    , 2, , , ...  
Автор Сообщение
Не в сети
 Заголовок сообщения: Re: Нарисуйте пожалуста...
СообщениеДобавлено: Сб дек 25, 2010 20:13:31 
Потрогал лапой паяльник

Зарегистрирован: Вт май 04, 2010 12:10:55
Сообщений: 347
Откуда: Беларусь. Минская область
Рейтинг сообщения: 0
G@ns писал(а):
Ну что же Вы такой занятой отвлекаетесь по пустякам??? Нет бы помочь, а то так просто болобол... Называется сам умею а других не научу!!!

спасибо за поддержку


Вернуться наверх
 
Не в сети
 Заголовок сообщения: Re: Нарисуйте пожалуста...
СообщениеДобавлено: Сб дек 25, 2010 22:00:43 
Друг Кота
Аватар пользователя

Карма: 43
Рейтинг сообщений: 167
Зарегистрирован: Вс янв 25, 2009 21:16:04
Сообщений: 35639
Откуда: Москва
Рейтинг сообщения: 0
Я посмотрел печатку: но для проверки надо отпечатать саму схему, отпечатать рисунок платы, а на рисунке платы даже не проставлены позиционные номера деталей. И как проверять? Эта схемка простенькая. А если бы там была не одна сотня деталек? Вы думаете нам хочется напрягаться? Поэтому и говорю(обижаться не надо) каждый должен сам всё это делать. Это очень полезно для набирания опыта. Вы не один тут просите: нарисуйте, найдите схему, сочините схему(здесь я иногда помогаю = сочинить схему не каждый может, но никогда не рассчитываю номиналы деталей - это должен сделать сам хозяин проекта = пусть учиться считать). А вот проверить - что Вы там впаяли, что дым пошел = извините: мы не телепаты. Надо привыкать к самостоятельности.

_________________
А поболтать?


Вернуться наверх
 
Не в сети
 Заголовок сообщения: Re: Нарисуйте пожалуста...
СообщениеДобавлено: Пн дек 27, 2010 17:12:59 
Потрогал лапой паяльник

Зарегистрирован: Вт май 04, 2010 12:10:55
Сообщений: 347
Откуда: Беларусь. Минская область
Рейтинг сообщения: 0
стоп, я же проставил номиналы.
там я под дип делал из платы под смд
а на схеме там немного другие номиналы проставлены


Вернуться наверх
 
Не в сети
 Заголовок сообщения: Re: Нарисуйте пожалуста...
СообщениеДобавлено: Пн дек 27, 2010 17:40:09 
Потрогал лапой паяльник

Зарегистрирован: Вт май 04, 2010 12:10:55
Сообщений: 347
Откуда: Беларусь. Минская область
Рейтинг сообщения: 0
я не себе делаю, потому и прошу проверить. мне в феврале уже надо отдать, а мне ещё мк купить, сделать програматор для него, прошить и т. д., в общем работы хватит, а если плата неправильная, то текстолита мало, а купить его = надо в другой город за ним ехать, а это потеряное время.


Вернуться наверх
 
Эиком - электронные компоненты и радиодетали
Не в сети
 Заголовок сообщения: Re: Нарисуйте пожалуста...
СообщениеДобавлено: Пн дек 27, 2010 18:30:02 
Прорезались зубы

Зарегистрирован: Чт дек 03, 2009 22:26:45
Сообщений: 233
Рейтинг сообщения: 0
Уууу.... Делать на заказ, и просить проверить плату... :))) Что же будет с прошивкой МК?... Страшно подумать... :o


Вернуться наверх
 
Не в сети
 Заголовок сообщения: Re: Нарисуйте пожалуста...
СообщениеДобавлено: Пн дек 27, 2010 21:56:37 
Друг Кота
Аватар пользователя

Карма: 43
Рейтинг сообщений: 167
Зарегистрирован: Вс янв 25, 2009 21:16:04
Сообщений: 35639
Откуда: Москва
Рейтинг сообщения: 0
супер мегакотэ писал(а):
стоп, я же проставил номиналы.
там я под дип делал из платы под смд
а на схеме там немного другие номиналы проставлены

Не номиналы, а позиционные обозначения элементов(это большая разница). Если не понял: С1,С2,С3 R1,R2,R3 и тому подобное. И обозначения на плате должны соответствовать обозначениям на схеме.

_________________
А поболтать?


Вернуться наверх
 
Не в сети
 Заголовок сообщения: Re: Нарисуйте пожалуста...
СообщениеДобавлено: Пн дек 27, 2010 22:00:24 
Друг Кота
Аватар пользователя

Карма: 43
Рейтинг сообщений: 167
Зарегистрирован: Вс янв 25, 2009 21:16:04
Сообщений: 35639
Откуда: Москва
Рейтинг сообщения: 0
супер мегакотэ писал(а):
я не себе делаю, потому и прошу проверить. мне в феврале уже надо отдать, а мне ещё мк купить, сделать програматор для него, прошить и т. д., в общем работы хватит, а если плата неправильная, то текстолита мало, а купить его = надо в другой город за ним ехать, а это потеряное время.

Это Ваши проблемы(жалобы не принимаются). Вы вполне способны САМИ всё проверить(я уже говорил). Здесь форум, а не "плачь-стена"

_________________
А поболтать?


Вернуться наверх
 
Не в сети
 Заголовок сообщения: Re: Нарисуйте пожалуста...
СообщениеДобавлено: Вт дек 28, 2010 16:03:06 
Потрогал лапой паяльник

Зарегистрирован: Вт май 04, 2010 12:10:55
Сообщений: 347
Откуда: Беларусь. Минская область
Рейтинг сообщения: 0
я знаю, что такое позиционные номера. я просто рисовал по образцу платы на которой номеров тоже нет, только номиналы. по схеме я бы не осилил.

а с мк я дело имел уже( но делал на макетке )


Вернуться наверх
 
Не в сети
 Заголовок сообщения: Re: Нарисуйте пожалуста...
СообщениеДобавлено: Вс янв 23, 2011 12:03:56 
Встал на лапы

Зарегистрирован: Вс апр 18, 2010 16:38:30
Сообщений: 100
Откуда: Тюмень
Рейтинг сообщения: 0
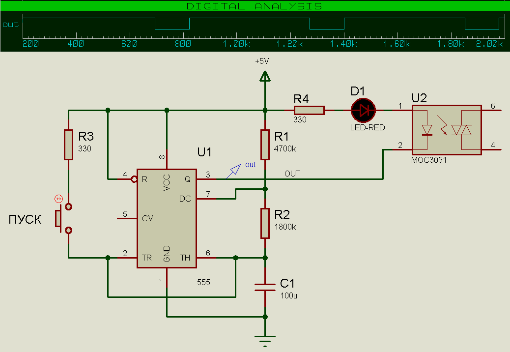
Может мне кто поможет нарисовать плату,травить плату я умею.Детали -питание NE555, КРЕН 5А,КЦ407А., МОС 3041,на выходе .ТС122-25,.Ещё не понятно R1и R2 сколько килоом?Наверное 470К и 180К-подстроечные.Прошу сильно не ругать,готовое я сумею спаять.Размер платы 11 см х7см, внизу с права вырез в плате под трасформатор 3,5 х 3,5 см.


Вложения:
nasos2.gif [14.41 KiB]
Скачиваний: 749
Вернуться наверх
 
Не в сети
 Заголовок сообщения: Re: Нарисуйте пожалуста...
СообщениеДобавлено: Вс янв 23, 2011 12:34:26 
Электрический кот
Аватар пользователя

Карма: 5
Рейтинг сообщений: 5
Зарегистрирован: Вт сен 22, 2009 10:44:23
Сообщений: 1096
Откуда: Орск
Рейтинг сообщения: 0
Блин вот у меня 5 деталей, а я запутался, вот схема http://www.radioman-portal.ru/pages/238/index.shtml
посмотрите плату правильно нарисовал !!! :))
Вложение:
Lin OUT.lay [11.51 KiB]
Скачиваний: 620

_________________
[url=http://userbars.ru/][img]http://i.imgur.com/RfUzSb7.jpg[/img][/url]


Вернуться наверх
 
Не в сети
 Заголовок сообщения: Re: Нарисуйте пожалуста...
СообщениеДобавлено: Вс янв 23, 2011 16:56:36 
Грызет канифоль
Аватар пользователя

Карма: 4
Рейтинг сообщений: 39
Зарегистрирован: Чт авг 20, 2009 12:46:08
Сообщений: 291
Откуда: Ульяновск
Рейтинг сообщения: 0
Все правильно, но как-то запутанно...

Я бы сделал так (ОУ сдвоенный):


Вложения:
Lin OUT.lay [40.81 KiB]
Скачиваний: 577


Последний раз редактировалось aitras Вс янв 23, 2011 18:02:26, всего редактировалось 1 раз.
Вернуться наверх
 
Не в сети
 Заголовок сообщения: Re: Нарисуйте пожалуста...
СообщениеДобавлено: Вс янв 23, 2011 17:51:23 
Грызет канифоль
Аватар пользователя

Карма: 4
Рейтинг сообщений: 39
Зарегистрирован: Чт авг 20, 2009 12:46:08
Сообщений: 291
Откуда: Ульяновск
Рейтинг сообщения: 0
Кстати, а выход там стерео или моно? Если стерео, то надо на второй половине ОУ то же сделать.


Вернуться наверх
 
Не в сети
 Заголовок сообщения: Re: Нарисуйте пожалуста...
СообщениеДобавлено: Вс янв 23, 2011 21:24:45 
Электрический кот
Аватар пользователя

Карма: 5
Рейтинг сообщений: 5
Зарегистрирован: Вт сен 22, 2009 10:44:23
Сообщений: 1096
Откуда: Орск
Рейтинг сообщения: 0
Tsoy_73 писал(а):
Кстати, а выход там стерео или моно? Если стерео, то надо на второй половине ОУ то же сделать.

Не изначально нужно для моно!!!

_________________
[url=http://userbars.ru/][img]http://i.imgur.com/RfUzSb7.jpg[/img][/url]


Вернуться наверх
 
Не в сети
 Заголовок сообщения: Re: Нарисуйте пожалуста...
СообщениеДобавлено: Вс янв 23, 2011 21:49:01 
Друг Кота
Аватар пользователя

Карма: 43
Рейтинг сообщений: 167
Зарегистрирован: Вс янв 25, 2009 21:16:04
Сообщений: 35639
Откуда: Москва
Рейтинг сообщения: 0
Евгенн писал(а):
Может мне кто поможет нарисовать плату,травить плату я умею.Детали -питание NE555, КРЕН 5А,КЦ407А., МОС 3041,на выходе .ТС122-25,.Ещё не понятно R1и R2 сколько килоом?Наверное 470К и 180К-подстроечные.Прошу сильно не ругать,готовое я сумею спаять.Размер платы 11 см х7см, внизу с права вырез в плате под трасформатор 3,5 х 3,5 см.

Ну хорошо, нарисую, а Вы мне взамен нарисуйте вот эту плату:

_________________
А поболтать?


Вернуться наверх
 
Не в сети
 Заголовок сообщения: Re: Нарисуйте пожалуста...
СообщениеДобавлено: Вс янв 23, 2011 21:59:42 
Грызет канифоль
Аватар пользователя

Карма: 4
Рейтинг сообщений: 39
Зарегистрирован: Чт авг 20, 2009 12:46:08
Сообщений: 291
Откуда: Ульяновск
Рейтинг сообщения: 0
G@ns писал(а):
Не изначально нужно для моно!!!

тогда можете делать либо по своей, либо по моей плате)
Brigadir писал(а):
Вы мне взамен нарисуйте вот эту плату

Вы что, реально хотите нарисовать?


Вернуться наверх
 
Не в сети
 Заголовок сообщения: Re: Нарисуйте пожалуста...
СообщениеДобавлено: Вс янв 23, 2011 22:38:57 
Друг Кота
Аватар пользователя

Карма: 43
Рейтинг сообщений: 167
Зарегистрирован: Вс янв 25, 2009 21:16:04
Сообщений: 35639
Откуда: Москва
Рейтинг сообщения: 0
Да нет - шутка!. Но 5 деталей и ребенок нарисует, не пойму где тут можно запутаться. А такие гиганты я вычерчивал(ни кого не просил :)) ). Желаю Вам того же. А раньше не было компьютеров: на бумажке в клетку рисовали. На такой "гигант" месяц уходил. Привыкайте братцы к самостоятельности: схемка примитивная = справитесь. Да и опыту наберетесь.

_________________
А поболтать?


Вернуться наверх
 
Не в сети
 Заголовок сообщения: Re: Нарисуйте пожалуста...
СообщениеДобавлено: Вс янв 23, 2011 23:03:20 
Встал на лапы
Аватар пользователя

Карма: 4
Рейтинг сообщений: 2
Зарегистрирован: Вс май 11, 2008 12:43:01
Сообщений: 114
Рейтинг сообщения: 0
Евгенн писал(а):
Может мне кто поможет нарисовать плату,травить плату я умею.Детали -питание NE555, КРЕН 5А,КЦ407А., МОС 3041,на выходе .ТС122-25,.Ещё не понятно R1и R2 сколько килоом?Наверное 470К и 180К-подстроечные.Прошу сильно не ругать,готовое я сумею спаять.Размер платы 11 см х7см, внизу с права вырез в плате под трасформатор 3,5 х 3,5 см.


Вложения:
12.JPG [45.3 KiB]
Скачиваний: 801
nasos.rar [19.1 KiB]
Скачиваний: 371

_________________
"...ОПЫТ, СЫН ОШИБОК ТРУДНЫХ..."


Последний раз редактировалось saba Пн янв 24, 2011 23:20:23, всего редактировалось 1 раз.
Вернуться наверх
 
Не в сети
 Заголовок сообщения: Re: Нарисуйте пожалуста...
СообщениеДобавлено: Пн янв 24, 2011 09:41:51 
Встал на лапы

Зарегистрирован: Вс апр 18, 2010 16:38:30
Сообщений: 100
Откуда: Тюмень
Рейтинг сообщения: 0
Ну вот пойдёт,а я что-то запутался.А плата такая,дык корпус такой под неё.Как я и писал ещё вырез сделаю с права под трасформатор питания,вот и меньше будет места на плате.(сдвину дорожки)! Спасибо за помощь! :beer:


Вернуться наверх
 
Не в сети
 Заголовок сообщения: Re: Нарисуйте пожалуста...
СообщениеДобавлено: Пн янв 24, 2011 10:01:19 
Встал на лапы

Зарегистрирован: Вс апр 18, 2010 16:38:30
Сообщений: 100
Откуда: Тюмень
Рейтинг сообщения: 0
Ещё вопросик а что второе вложение не открывается? Не подскажете какой программой открыть? :shock:


Вернуться наверх
 
Не в сети
 Заголовок сообщения: Re: Нарисуйте пожалуста...
СообщениеДобавлено: Пн янв 24, 2011 21:52:26 
Друг Кота
Аватар пользователя

Карма: 43
Рейтинг сообщений: 167
Зарегистрирован: Вс янв 25, 2009 21:16:04
Сообщений: 35639
Откуда: Москва
Рейтинг сообщения: 0
download/file.php?id=55281
А Общий провод почему никуда не идет(от стабилизатора)? Халтура! :)) (кстати, я даже схему не смотрел, а на печатке сразу увидел :)) ). Внимательнее надо быть. Отсюда и схемы не работают.

_________________
А поболтать?


Вернуться наверх
 
Показать сообщения за:  Сортировать по:  Вернуться наверх
Начать новую тему Ответить на тему  [ Сообщений: 1401 ]    , 2, , , ...  

Часовой пояс: UTC + 3 часа


Кто сейчас на форуме

Сейчас этот форум просматривают: нет зарегистрированных пользователей и гости: 9


Вы не можете начинать темы
Вы не можете отвечать на сообщения
Вы не можете редактировать свои сообщения
Вы не можете удалять свои сообщения
Вы не можете добавлять вложения

Найти:
Перейти:  


Powered by phpBB © 2000, 2002, 2005, 2007 phpBB Group
Русская поддержка phpBB
Extended by Karma MOD © 2007—2012 m157y
Extended by Topic Tags MOD © 2012 m157y