Например TDA7294

Форум РадиоКот • Просмотр темы - Управление одной кнопкой.
Форум РадиоКот
Здесь можно немножко помяукать :)

Текущее время: Пн ноя 24, 2025 18:28:12

Часовой пояс: UTC + 3 часа


ПРЯМО СЕЙЧАС:



Начать новую тему Ответить на тему  [ Сообщений: 1053 ]     ... , , , 7, , , ...  
Автор Сообщение
Не в сети
 Заголовок сообщения: Re: Переключатель на К561ТМ2
СообщениеДобавлено: Чт ноя 11, 2010 09:53:50 
Мудрый кот
Аватар пользователя

Карма: 14
Рейтинг сообщений: 230
Зарегистрирован: Пн янв 12, 2009 01:59:20
Сообщений: 1815
Откуда: Россия.
Рейтинг сообщения: 0
Вот здесь выкладывали.
viewtopic.php?p=614088#p614088
gikart писал(а):
ВОТ готовый вариант, .

download/file.php?id=47567


Вернуться наверх
 
Не в сети
 Заголовок сообщения: Re: Переключатель на К561ТМ2
СообщениеДобавлено: Пт ноя 12, 2010 19:21:56 
Вымогатель припоя
Аватар пользователя

Карма: 4
Рейтинг сообщений: 33
Зарегистрирован: Пт июн 04, 2010 17:40:13
Сообщений: 544
Откуда: Непокорный город-герой Севастополь
Рейтинг сообщения: 0
Какой максимальный выходной ток у К561ТМ2 или импорт hef4013 что то немогу найти. Можно ли нагрузить на выход 20 мА?

_________________
Даже у стен есть уши...


Вернуться наверх
 
Не в сети
 Заголовок сообщения: Re: Мелкие практические вопросы
СообщениеДобавлено: Пн янв 03, 2011 14:24:13 
Грызет канифоль

Карма: 1
Рейтинг сообщений: 5
Зарегистрирован: Пн мар 08, 2010 01:04:38
Сообщений: 289
Рейтинг сообщения: 0
Собрал схемку включение- выключение одной кнопкой, поставил аналог mc14013bcp ,между микросхемой и полевиком резистор на 47 Ом, кондер 1мкф х 63V, а схемка включаеться через раз и то надо долго клацать , где ошибка ?


Вложения:
_on-off.gif [3.34 KiB]
Скачиваний: 2403
mc14013bcp.pdf [211.45 KiB]
Скачиваний: 1380
Вернуться наверх
 
Не в сети
 Заголовок сообщения: Re: Мелкие практические вопросы
СообщениеДобавлено: Пн янв 03, 2011 14:36:21 
Мудрый кот
Аватар пользователя

Карма: 19
Рейтинг сообщений: 166
Зарегистрирован: Сб окт 10, 2009 17:16:58
Сообщений: 1732
Откуда: Россия.
Рейтинг сообщения: 0
gruzochek писал(а):
схемка включаеться через раз и то надо долго клацать , где ошибка ?
Все таки на на счетный вход нужно подавать довольно крутые импульсы, а здесь их желая уменьшить дребезг совсем завалили.
Схема очень неграмотная. С дребезгом немного не так нужно бороться.
Тему с начала читайте. Там много всего уже сказано.


Вернуться наверх
 
Эиком - электронные компоненты и радиодетали
Не в сети
 Заголовок сообщения: Re: Мелкие практические вопросы
СообщениеДобавлено: Пн янв 03, 2011 20:54:43 
Грызет канифоль

Карма: 1
Рейтинг сообщений: 5
Зарегистрирован: Пн мар 08, 2010 01:04:38
Сообщений: 289
Рейтинг сообщения: 0
Как импульси нужно подать ? перечетал тему там все схеми другие, хотелося доделать эту с минимум переделок, какой кондер или резистор нужно добавить или изменить, с моими познаниями это будет через э-ное время :dont_know:


Вернуться наверх
 
Не в сети
 Заголовок сообщения: Re: Мелкие практические вопросы
СообщениеДобавлено: Пн янв 03, 2011 22:08:47 
Мудрый кот
Аватар пользователя

Карма: 14
Рейтинг сообщений: 230
Зарегистрирован: Пн янв 12, 2009 01:59:20
Сообщений: 1815
Откуда: Россия.
Рейтинг сообщения: 0
gruzochek писал(а):
перечетал тему там все схеми другие, хотелося доделать эту с минимум переделок, какой кондер или резистор нужно добавить или изменить, с моими познаниями это будет через э-ное время :dont_know:
Понятно другие потому что Ваша схема какое то недоразумение. Где только такие схемы находят. Эта схема будет или плохо включаться или если конденсатор уменьшить будет ложно срабатывать.


Вернуться наверх
 
Не в сети
 Заголовок сообщения: Re: Мелкие практические вопросы
СообщениеДобавлено: Ср янв 12, 2011 10:57:07 
Потрогал лапой паяльник
Аватар пользователя

Зарегистрирован: Сб сен 06, 2008 12:56:13
Сообщений: 326
Рейтинг сообщения: 0
gruzochek писал(а):
Какие импульсы нужно подавать ? Перечитал тему, там все схемы другие, хотелось доделать эту, с минимумом переделок, какой кондер или резистор нужно добавить или изменить, с моими познаниями это будет через э-нное время :dont_know:
Кроме того, что уже вам сказали, есть еще один недостаток: неиспользуемые входы второй половины микросхемы, не должны "болтаться в воздухе" - их надо "посадить" на землю. Используйте вторую половину для устранения дребезга. Подавайте через переключающий контакт кнопки, через резистор ~ 10 к, на входы S и R - плюс от питания. S и R заземлить резисторами ~ 100 к. На выходе будете иметь четкие импульсы, которые будут управлять счетным триггером.


Вернуться наверх
 
Не в сети
 Заголовок сообщения: К561ТМ2 с памятью
СообщениеДобавлено: Ср фев 16, 2011 18:05:07 
Нашел транзистор. Понюхал.
Аватар пользователя

Зарегистрирован: Вт авг 17, 2010 14:47:43
Сообщений: 165
Рейтинг сообщения: 0
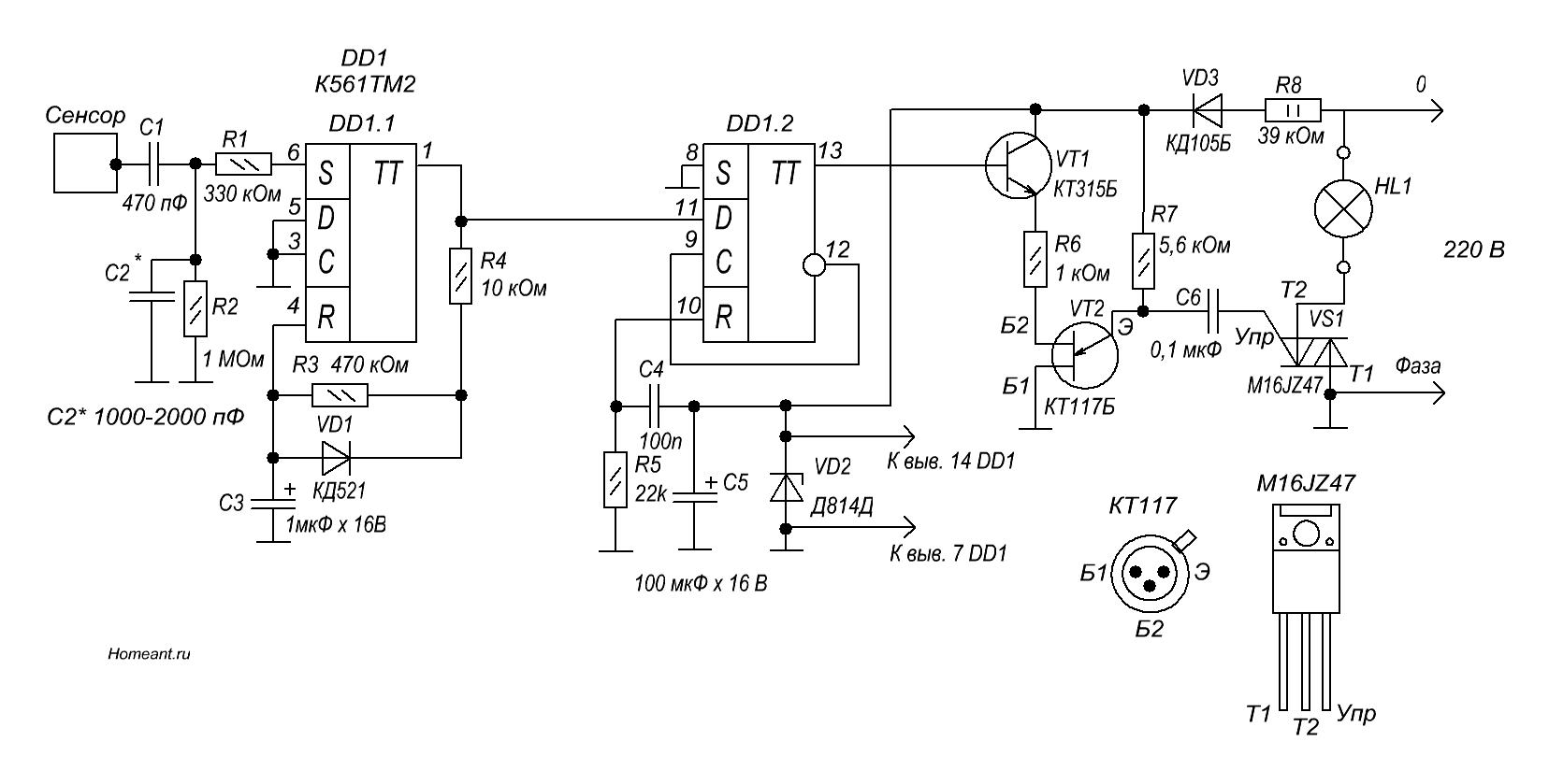
Приветствую всех, заимел микрушек HEF4013BP хочу разобраться со схемой,
значит нашёл в соседней теме схемку:

Получается коммутатор нагрузки релюхой с подавлением дребезга
бесфиксационной кнопкой.
Изображение
Описания нету,

1. Спецом в цифровой технике не являюсь, поэтому спрошу,
при запитке данной цепочки, на ключе получаем сразу 1 ?

1.1 Если я правильно понимаю в вопросе 1, то
чтобы заиметь 0 на выходе ключа по умолчанию (при запитке), меняем местами цепи которые вытекают через ноги 12-13, т.е. выходы Q и Q'

2. хотелось бы добавить в цепь 1у универсальную перемычку на 2-3 pin площадку дабы делать выбор (что заимеет ключ 0 или 1 при первом старте).
реально ли?
Пока виждится только 4-6 pin площадка и 2-3 перемычки.

3. В какой участок схемы можно добавить конденсатор, который бы сохранял состояние триггера при потере питания,
т.е. при запитке возвращал бы начальное значение для ключа, методом хитрой разрядки в установку (S).
3.1 как вообще можно решить такой вопрос без батареи?


Буду примного :))) должен вискаса всем кто поможет делом/советом :beer:


У нас есть тема где этот переключатель обсуждается.
Перенес сюда. Продолжайте в этой теме и главное не забудьте про вискас.

aen


Вернуться наверх
 
Не в сети
 Заголовок сообщения: Re: Переключатель на К561ТМ2
СообщениеДобавлено: Ср фев 16, 2011 18:28:06 
Модератор
Аватар пользователя

Карма: 162
Рейтинг сообщений: 2421
Зарегистрирован: Пн июл 07, 2008 10:46:09
Сообщений: 10734
Откуда: Россия
Рейтинг сообщения: 0
При включении питания на выходе триггера всегда будет ноль, то есть, реле выключено.
Второй пункт - вообще какие-то загадки... Лично я ничего не поняла...
Отключение - на какое время? Если на долго, то конденсатор не пойдёт, нужна батарейка. Если отключение питания ненадолго, то можно поставить в цепь питания микросхемы конденсатор большой ёмкости, а питание от сети подать через диод.

_________________
Если хотите, чтобы жизнь улыбалась вам, подарите ей своё хорошее настроение


Вернуться наверх
 
Не в сети
 Заголовок сообщения: Re: Переключатель на К561ТМ2
СообщениеДобавлено: Ср фев 16, 2011 18:31:06 
Модератор
Аватар пользователя

Карма: 158
Рейтинг сообщений: 1600
Зарегистрирован: Пт апр 28, 2006 15:26:07
Сообщений: 11940
Откуда: Россия.
Рейтинг сообщения: 0
Медали: 2
Мявтор 3-й степени (1) Лучший человек Форума 2017 (1)
Света писал(а):
Второй пункт - вообще какие-то загадки... Лично я ничего не поняла...
Я так понял нужно перемычкой менять местами 8 и 10 ножку микросхемы.


Вернуться наверх
 
Не в сети
 Заголовок сообщения: Re: Переключатель на К561ТМ2
СообщениеДобавлено: Ср фев 16, 2011 18:46:39 
Нашел транзистор. Понюхал.
Аватар пользователя

Зарегистрирован: Вт авг 17, 2010 14:47:43
Сообщений: 165
Рейтинг сообщения: 0
2 aen Угу
видимо так.
2 Света
Нужно как-бы перемычкой на плате устанавливать режим по умолчанию (реле при подаче питания по умолчанию включено или выключено).

Кондёр от сети ->
Дежурную подпитку?

А по 3 ему вопросу?


Последний раз редактировалось Lolmen Ср фев 16, 2011 18:56:40, всего редактировалось 1 раз.

Вернуться наверх
 
Не в сети
 Заголовок сообщения: Re: Переключатель на К561ТМ2
СообщениеДобавлено: Ср фев 16, 2011 18:47:36 
Говорящий с текстолитом
Аватар пользователя

Карма: 9
Рейтинг сообщений: 49
Зарегистрирован: Ср окт 04, 2006 22:33:56
Сообщений: 1571
Откуда: М.о.
Рейтинг сообщения: 0
Быстрее 12 и 13.

_________________
Всё придумано до и для нас.


Вернуться наверх
 
Не в сети
 Заголовок сообщения: Re: Переключатель на К561ТМ2
СообщениеДобавлено: Ср фев 16, 2011 18:56:18 
Модератор
Аватар пользователя

Карма: 158
Рейтинг сообщений: 1600
Зарегистрирован: Пт апр 28, 2006 15:26:07
Сообщений: 11940
Откуда: Россия.
Рейтинг сообщения: 0
Медали: 2
Мявтор 3-й степени (1) Лучший человек Форума 2017 (1)
Да.
Так удобнее.


Вернуться наверх
 
Не в сети
 Заголовок сообщения: Re: Переключатель на К561ТМ2
СообщениеДобавлено: Ср фев 16, 2011 19:42:03 
Нашел транзистор. Понюхал.
Аватар пользователя

Зарегистрирован: Вт авг 17, 2010 14:47:43
Сообщений: 165
Рейтинг сообщения: 0
Хотелось бы всё-ж узнать как организовать долгосрочную память
без батарейки. :)))
Таки наверное от дежурного питания 240V, как его проще сделать?


Вернуться наверх
 
Не в сети
 Заголовок сообщения: Re: Переключатель на К561ТМ2
СообщениеДобавлено: Пт фев 18, 2011 14:48:28 
Друг Кота
Аватар пользователя

Карма: 43
Рейтинг сообщений: 167
Зарегистрирован: Вс янв 25, 2009 21:16:04
Сообщений: 35639
Откуда: Москва
Рейтинг сообщения: 0
Пару "таблеток" хватит на год. (3 вольта). КМОП логика в статике очень мало потребляет.и может работать начиная от 3 вольт(до 18 вольт). Так что не стоит "мудрить".

_________________
А поболтать?


Вернуться наверх
 
Не в сети
 Заголовок сообщения: Re: Переключатель на К561ТМ2
СообщениеДобавлено: Пт мар 18, 2011 19:07:00 
Первый раз сказал Мяу!
Аватар пользователя

Зарегистрирован: Пт мар 18, 2011 18:59:37
Сообщений: 33
Рейтинг сообщения: 0
Здрям всем! Памагите молодому, неопытному! Собрал переключатель по схеме приведённой на этой странице, но столкнулся с проблемой - при подаче питания реле сразу срабатывает и не выключается. Проверка тестером выявиля что при нажатии кнопки напряжение меняется на 0,5в. В чём могут быть "грабли"? При сборке применял фиг знает какие диоды (маломощные), и транзистор С945. Остальные компоненты как в схеме.

_________________
Основные неисправности радиоэлектроники: или нет контакта там где он должен быть, или есть контакт там где его не должно быть.


Вернуться наверх
 
Не в сети
 Заголовок сообщения: Re: Переключатель на К561ТМ2
СообщениеДобавлено: Пт мар 18, 2011 19:23:31 
Модератор
Аватар пользователя

Карма: 162
Рейтинг сообщений: 2421
Зарегистрирован: Пн июл 07, 2008 10:46:09
Сообщений: 10734
Откуда: Россия
Рейтинг сообщения: 0
Pūce писал(а):
... при нажатии кнопки напряжение меняется на 0,5в...

Где?
На выводе 13 микросхемы какие напряжения при нажатиях кнопки?

_________________
Если хотите, чтобы жизнь улыбалась вам, подарите ей своё хорошее настроение


Вернуться наверх
 
Не в сети
 Заголовок сообщения: Re: Переключатель на К561ТМ2
СообщениеДобавлено: Пт мар 18, 2011 20:01:58 
Первый раз сказал Мяу!
Аватар пользователя

Зарегистрирован: Пт мар 18, 2011 18:59:37
Сообщений: 33
Рейтинг сообщения: 0
Я смотрел напряжение уже на реле, а на микросхеме оказывается всё переключается (0/13,5). Получается что транзистор не от этой схемы?

_________________
Основные неисправности радиоэлектроники: или нет контакта там где он должен быть, или есть контакт там где его не должно быть.


Вернуться наверх
 
Не в сети
 Заголовок сообщения: Re: Переключатель на К561ТМ2
СообщениеДобавлено: Пт мар 18, 2011 22:09:38 
Модератор
Аватар пользователя

Карма: 162
Рейтинг сообщений: 2421
Зарегистрирован: Пн июл 07, 2008 10:46:09
Сообщений: 10734
Откуда: Россия
Рейтинг сообщения: 0
Значит или транзистор неисправный, или цоколёвку попутали, а может и где-нибудь сопля... :)

_________________
Если хотите, чтобы жизнь улыбалась вам, подарите ей своё хорошее настроение


Вернуться наверх
 
Не в сети
 Заголовок сообщения: Re: Переключатель на К561ТМ2
СообщениеДобавлено: Сб мар 19, 2011 00:50:15 
Первый раз сказал Мяу!
Аватар пользователя

Зарегистрирован: Пт мар 18, 2011 18:59:37
Сообщений: 33
Рейтинг сообщения: 0
Света писал(а):
Значит или транзистор неисправный, или цоколёвку попутали, а может и где-нибудь сопля... :)

Не иначе как диссиденты дохлую мышь хотели подкинуть - как не смотрел, повсюду цоколевка обозначена как ЭКБ, а фактически оказалось ЭБК - теперь без нагрузки всё хорошо, как подключаю нагрузку, на потребителе падает до 0,1в. Поменяю транзюк, посмотрим как замяукает... всмысле заработает. Спасибо за наводку на вражеский дзот!

P.S. Так и оказалось - дезинформация разорила меня на целый один транзистор :)), а схема работает идеально.

_________________
Основные неисправности радиоэлектроники: или нет контакта там где он должен быть, или есть контакт там где его не должно быть.


Вернуться наверх
 
Показать сообщения за:  Сортировать по:  Вернуться наверх
Начать новую тему Ответить на тему  [ Сообщений: 1053 ]     ... , , , 7, , , ...  

Часовой пояс: UTC + 3 часа


Кто сейчас на форуме

Сейчас этот форум просматривают: нет зарегистрированных пользователей и гости: 26


Вы не можете начинать темы
Вы не можете отвечать на сообщения
Вы не можете редактировать свои сообщения
Вы не можете удалять свои сообщения
Вы не можете добавлять вложения

Найти:
Перейти:  


Powered by phpBB © 2000, 2002, 2005, 2007 phpBB Group
Русская поддержка phpBB
Extended by Karma MOD © 2007—2012 m157y
Extended by Topic Tags MOD © 2012 m157y