Например TDA7294

Форум РадиоКот • Просмотр темы - Кухонный таймер "Чтота".
Форум РадиоКот
Здесь можно немножко помяукать :)

Текущее время: Вс окт 26, 2025 20:12:37

Часовой пояс: UTC + 3 часа


ПРЯМО СЕЙЧАС:



Начать новую тему Ответить на тему  [ Сообщений: 221 ]    , , , , 5, , , ...  
Автор Сообщение
Не в сети
 Заголовок сообщения: Re: Кухонный таймер "Чтота".
СообщениеДобавлено: Чт дек 02, 2010 09:47:57 
Родился
Аватар пользователя

Зарегистрирован: Пн ноя 24, 2008 11:06:12
Сообщений: 11
Откуда: Ukraine
Рейтинг сообщения: 0
А как поставить транзисторы?

_________________
wmbizness.at.ua


Вернуться наверх
 
Не в сети
 Заголовок сообщения: Re: Кухонный таймер "Чтота".
СообщениеДобавлено: Чт дек 02, 2010 23:21:10 
Вымогатель припоя
Аватар пользователя

Карма: 2
Рейтинг сообщений: 20
Зарегистрирован: Ср май 05, 2010 20:47:56
Сообщений: 541
Откуда: Украина
Рейтинг сообщения: 0
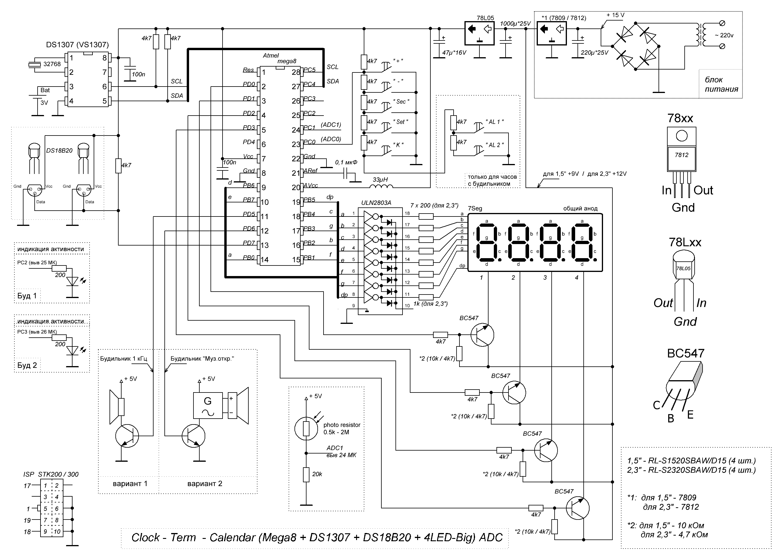
По аналогии, если что непонятно - спрашивайте


Вложения:
Clock-Term-Calendar-Alarm_Mega8_DS1307_DS18B20_4LED_Big_ADC.GIF [138.83 KiB]
Скачиваний: 1376

_________________
I'am a Rock N' Roll-Aholic
Вернуться наверх
 
Не в сети
 Заголовок сообщения: Re: Кухонный таймер "Чтота".
СообщениеДобавлено: Пт дек 17, 2010 18:29:23 
Прорезались зубы
Аватар пользователя

Зарегистрирован: Пт фев 12, 2010 14:02:22
Сообщений: 237
Откуда: Одесса
Рейтинг сообщения: 0
Ant-RG писал(а):
kuzma_kl какой энкодер используете? Можно добавить ещё резистор и конденсатор как на схеме, таймер тогда не виснет если энкодер остановился не там где надо, резистор на 200 кОм конденсатор на 20 пФ вроде бы, за конденсатор уже не помню что ставил
Изображение
culibin тоже неплохая работа, печатка мне понравилась длинная правда очень :))) а зачем соединены через резистор 3 и 6 выводы тини?
Вот моя печатка, на авторство не петендую, переделал выложенную пользователем Nusik1975

Примерно и я к этому же пришел , попробовав программный антидребезг решил от него отказаться - из-за ручного привода дребезг нестабильный , напрямую параллельно контактам кондеры ставить нельзя , а через 100 ом , думаю , нормально .Тем более , что эта фича еще и сработала. Говорят , что в "Pioneer" тоже
стоят кондеры на контактах энкодера - так что мы не одиноки .
Вариант работы с Энкодером на Си . Использую лишь INT0 . RC фильтр на входе .Работает четко .Но ноги у энкодеров не эквивалентны с разницей в направлении счета . Проверял на 2-х РЕС-12 и 16 . Если наоборот , то не пашет .
Смотри проект : http://www.radiokot.ru/forum/viewtopic.php?f=20&t=39118
Всунул часы на DS1307 и энкодером перевожу и время .
Статья с полным описанием и видео : http://radio-hobby.org/modules/news/art ... toryid=977
Реализован в железе и пашет безотказно на кухне - до духовки еще руки не дошли , пока как часы- склерозник .Может так и оставлю - не хочется пилить духовку
под индикатор .


Вложения:
Комментарий к файлу: Архив с проектами
Projects_mod.zip [174.31 KiB]
Скачиваний: 626
Комментарий к файлу: Схема
Схема_Часы_Таймер_Энкодер.zip [8.61 KiB]
Скачиваний: 758
Вернуться наверх
 
Не в сети
 Заголовок сообщения: Re: Кухонный таймер "Чтота".
СообщениеДобавлено: Ср дек 22, 2010 22:16:04 
Родился

Зарегистрирован: Ср дек 22, 2010 22:09:42
Сообщений: 2
Откуда: Волгоград
Рейтинг сообщения: 0
culibin писал(а):
Победил я его.
У меня таймер сбоил, как хотел так и считал, сбрасывался при установке времени, выключался. Решил установкой резистора между 3 и 6 ногами микроконтроллера.
kuzma_kl у меня было также.
Не много по другому подключил энкодер.
Схема и плата прилагаются.


Решил эту версию сделать, платка как раз в воздухоочиститель по размерам подходит.
А какие номиналы у С5 и R6? И транзистор КТ315 подойдет?
И что такое вывод XT на 19-й ноге контроллера?

Все, разобрался я с ним. Всем спасибо.


Вернуться наверх
 
Эиком - электронные компоненты и радиодетали
Не в сети
 Заголовок сообщения: Re: Кухонный таймер "Чтота".
СообщениеДобавлено: Чт апр 07, 2011 21:52:12 
Открыл глаза
Аватар пользователя

Карма: 2
Рейтинг сообщений: 4
Зарегистрирован: Вт фев 22, 2011 10:34:41
Сообщений: 48
Откуда: Тольятти, РФ
Рейтинг сообщения: 0
Доброго времени всем.
Собрал я данный девайс. Использовал оптику от мышки и колесико использовал с мелкими ламельками.
Камень шил сам. Вроде нормально и фьюзы выставил, в соответствии с многочисленными картинками ).
При включении загорается средняя черта в старшем, если несколько раз касаться 1 вывода чем нибудь металлическим, происходит резет и может установится "0". На прокручивание колесика никак не реагирует.
На нажатие кнопки реагирует в соответствии с описанием, т.е. "OF", "RE", "СЕ".
Если кнопку отпустить при "RE", то пойдет отсчет от 99 мин.
Напряжение на 7-й ноге проверял, сразу подвисает устройство. И уровень напряжения составляет милливольты.
И еще, такого долгожданного и размерянного "тик-так-тик-так" нет, вместо этого звучит "тик-тик" (как это не смешно звучит, просто не знаю, как описать) с интервалом гораздо меньшим.
Так подскажите же мне, "с чем мне это есть"?


Вернуться наверх
 
Не в сети
 Заголовок сообщения: Re: Кухонный таймер "Чтота".
СообщениеДобавлено: Чт апр 07, 2011 23:34:12 
Мучитель микросхем
Аватар пользователя

Карма: -8
Рейтинг сообщений: 1
Зарегистрирован: Чт июн 03, 2010 23:06:12
Сообщений: 420
Рейтинг сообщения: 0
Axel XL писал(а):
........
При включении загорается средняя черта в старшем, если несколько раз касаться 1 вывода чем нибудь металлическим, происходит резет и может установится "0". На прокручивание колесика никак не реагирует.
На нажатие кнопки реагирует в соответствии с описанием, т.е. "OF", "RE", "СЕ".
..........

Форум тут не большой, прочитаеш поймеш, что проблема у всех одна и таже ЭНКОДЕР.(ну это, если в монтаже ошибок нет)
Вот писал уже по этому поводу,
Coviraylhik писал(а):
kuzma_kl писал(а):
Все-таки целую неделю борюсь с этим таймером и все попусту :o , горит средняя черточка в первом (старшем) индикаторе и хоть ты тресни, раз двадцать прошивал AVR и выставленные фьюзы проверял, все ок, я програмирую программатором uniprof, а работать всеравно НЕ ХОЧЕТ, помогите кто может!!! :dont_know:

Я думаю у тебя дело в энкодере, смотри чтобы энкодер на 7 ногу МК подавал +питания (примерно +4 ...4,5V), будет там плюс схема тикает, 0 черточка на индикаторе (нет +4 ...4,5V)
У меня тоже энкодер не вседа правильно останавливался, пришлось делать несколько мудрёно , смотри мой пост ранее от июл 01, 2010
Таймер рабочая схема могие уже собрали, дело может быть только в ошибках монтажа ну и экодер штучка хитрая 8)

_________________
Некакого перимирия, Некаких мирных шагов навстречу и периговоров.


Вернуться наверх
 
Не в сети
 Заголовок сообщения: Re: Кухонный таймер "Чтота".
СообщениеДобавлено: Пт апр 08, 2011 23:19:26 
Открыл глаза
Аватар пользователя

Карма: 2
Рейтинг сообщений: 4
Зарегистрирован: Вт фев 22, 2011 10:34:41
Сообщений: 48
Откуда: Тольятти, РФ
Рейтинг сообщения: 0
Здравствуйте.
Как должен звониться фотоприемник? При поднесении с источнику ИК излучения сопротивление КЭ перехода меняется с бесконечности до 20-30 кОм. Так и должно быть?


Вернуться наверх
 
Не в сети
 Заголовок сообщения: Re: Кухонный таймер "Чтота".
СообщениеДобавлено: Пт апр 08, 2011 23:28:13 
Мучитель микросхем
Аватар пользователя

Карма: -8
Рейтинг сообщений: 1
Зарегистрирован: Чт июн 03, 2010 23:06:12
Сообщений: 420
Рейтинг сообщения: 0
Вроде должно быть поменьше , увеличивай напряжение на ИК диоде , будет больше излучать , сопротивление на фото приемнике уменьшится.
При приближении к источнику ИК излучения главное, чтобы менялся 0 на 1 и наоборот.

_________________
Некакого перимирия, Некаких мирных шагов навстречу и периговоров.


Вернуться наверх
 
Не в сети
 Заголовок сообщения: Re: Кухонный таймер "Чтота".
СообщениеДобавлено: Сб апр 09, 2011 22:31:15 
Открыл глаза
Аватар пользователя

Карма: 2
Рейтинг сообщений: 4
Зарегистрирован: Вт фев 22, 2011 10:34:41
Сообщений: 48
Откуда: Тольятти, РФ
Рейтинг сообщения: 0
УРА!!!
Я его победил. А проблема оказалась, до смешного, проста. Как я уже писал на два поста выше, при поднесении к внешнему источнику ИК излучения сопротивление менялось с бск до 20-30 кОм. увеличением напряжения на ик-светодиоде ничего кардинального не добился.
Раскрутил другую хвостатую, проверил ик приемник по той же схеме, так вот, сопротивление перехода меняется до 400 Ом (примерно). Перепаяв приемники начал радоваться рабочему устройству :)) . Единственно сбился просвет колесика, ну механику уж проще подогнать.
Самое интересное, что обе мыши были рабочие и фотоприемники (с разными характеристиками) на обеих обеспечивали корректную работу. Любопытно, почему?


Вернуться наверх
 
Не в сети
 Заголовок сообщения: Re: Кухонный таймер "Чтота".
СообщениеДобавлено: Сб май 21, 2011 00:08:25 
Потрогал лапой паяльник

Карма: 1
Рейтинг сообщений: 10
Зарегистрирован: Ср фев 09, 2011 00:49:43
Сообщений: 331
Откуда: Таллинн, Эстония
Рейтинг сообщения: 0
nbo писал(а):
вопрос автору: как можно изменить мелодию ?

Подниму темку. Хочу собрать таймер для любимой. Но мелодия гимна СССР совсем не подходит для этого мероприятия. Может кто-нибудь изменить прошивку, чтобы в момент Х таймер сделал просто БИП-БИП-БИП постоянно?
Я был бы крайне благодарен!
С ув.
котёнок Сергей

_________________
Фанат SMD
Казалось бы, зачем контроллеру контроллер контроллера...


Вернуться наверх
 
Не в сети
 Заголовок сообщения: Re: Кухонный таймер "Чтота".
СообщениеДобавлено: Пн июн 06, 2011 04:16:46 
Родился

Зарегистрирован: Пт апр 09, 2010 02:49:36
Сообщений: 7
Рейтинг сообщения: 0
Собрал данный таймер на основе мышиной оптопары. Все работает - энкодером цифры переключаются, кнопкой режимы также, тикает и играет мелодию, отсчет времени правильный, 19 нога выдает сигнал. Одна обидная проблема - цифры энкодер считает только по возрастающей, что при вращении колеса вперед, что назад. Энкодер на 7 ногу МК подает + питания. Питание 5 вольт (пробовал при 3 - результат такой же). Индикатор подключен через транзисторные ключи. Может кто подскажет решение проблемы.
И еще. При запуске отсчета на 19 ногу контроллера выдается 1, при достижении нуля - сответственно 0. Стоит газовый клапан, положение - нормально открытый. Хотелось бы, чтобы при достижении нуля (когда играет гимн) на 19 ногу выдавалась 1, а при отсчете и отключении таймера - 0. Сделать не сложно, но я в асемблере полный ноль, пишу на Bascom'е. Помогите, пожалуйста !


Вернуться наверх
 
Не в сети
 Заголовок сообщения: Re: Кухонный таймер "Чтота".
СообщениеДобавлено: Пн июн 06, 2011 04:42:24 
Родился

Зарегистрирован: Пт апр 09, 2010 02:49:36
Сообщений: 7
Рейтинг сообщения: 0
P.S. На 7 ноге контроллера на осциллографе видны импульсы, на 2 ноге - только постоянные 5 вольт.


Вернуться наверх
 
Не в сети
 Заголовок сообщения: Re: Кухонный таймер "Чтота".
СообщениеДобавлено: Вт июн 28, 2011 10:26:47 
Вымогатель припоя
Аватар пользователя

Карма: 2
Рейтинг сообщений: 20
Зарегистрирован: Ср май 05, 2010 20:47:56
Сообщений: 541
Откуда: Украина
Рейтинг сообщения: 0
maxfox04 Автор тему не поддерживает а делать наврядле кто то будет, поэтому думаю что проще взять два генератора на логике и зделать бип-бип самому
and_lk энкодер подключён неправильно 100% либо с ним чёт нетак, у меня тоже такое было, правда энкодер у меня простой механический что ИМХО удобнее, колдуйте с энкодером возможно с фототранзистором чего, а на счёт инверсии - поставте простой инвертор на одном единственном транзисторе :)

_________________
I'am a Rock N' Roll-Aholic


Вернуться наверх
 
Не в сети
 Заголовок сообщения: Re: Кухонный таймер "Чтота".
СообщениеДобавлено: Чт сен 15, 2011 10:42:57 
Электрический кот
Аватар пользователя

Карма: 19
Рейтинг сообщений: 170
Зарегистрирован: Чт мар 04, 2010 13:48:56
Сообщений: 1022
Откуда: Недалеко от Тулы
Рейтинг сообщения: 0
Наверняка на энкодере широкие ламели. У меня такое тоже было, пока другой энкодер не поставил.


Вернуться наверх
 
Не в сети
 Заголовок сообщения: Re: Кухонный таймер "Чтота".
СообщениеДобавлено: Пн ноя 07, 2011 22:27:49 
Прорезались зубы
Аватар пользователя

Зарегистрирован: Сб май 28, 2011 15:06:17
Сообщений: 202
Откуда: минск
Рейтинг сообщения: 0
ребят собираю этот таймер--но что такое на 19 ноге. и вот ещё- ведь у мышки есть ещё два барабана с оптопарами,на самом шарике, и там как раз узенькие ламельки- разве они не подойдут??


Вернуться наверх
 
Не в сети
 Заголовок сообщения: Re: Кухонный таймер "Чтота".
СообщениеДобавлено: Сб фев 11, 2012 15:22:36 
Мучитель микросхем

Зарегистрирован: Пт апр 15, 2011 14:14:45
Сообщений: 431
Рейтинг сообщения: 0
Здравствуйте. Собрал этот таймер в самом простом варианте только немного поднял наминали реристоров,хочу питать от телефонного литиевого АКБ 3.6 в их скопилось несколько. Непонятно почеме нигде в статьях о них не пишут, и не используют. Короче все заработало стазу. Колесо с крупными ламелями попалось надо крутить больше , цыфры меняються чурез 2 щелчка. Это не страшно попадеться другое поменяю.Спасибо автору полезная штука.


Вернуться наверх
 
Не в сети
 Заголовок сообщения: Re: Кухонный таймер "Чтота".
СообщениеДобавлено: Чт фев 16, 2012 14:53:29 
Мучитель микросхем

Зарегистрирован: Пт апр 15, 2011 14:14:45
Сообщений: 431
Рейтинг сообщения: 0
Вот показываю что получилось реально. Думаю что ещо надо добавить гнездо для подзарядки,там места хватит.


Вложения:
Изображение 004.jpg [16.66 KiB]
Скачиваний: 1301
Вернуться наверх
 
Не в сети
 Заголовок сообщения: Re: Кухонный таймер "Чтота".
СообщениеДобавлено: Пт мар 30, 2012 09:39:19 
Родился

Карма: 2
Рейтинг сообщений: 10
Зарегистрирован: Пт янв 07, 2011 15:26:57
Сообщений: 10
Рейтинг сообщения: 3
Вот прошивки с другими мелодиями:

Bethoven_Elize
Love_Story
Utesov_okolo_Chernogo_morya
В пещере горного короля
Хава нагила

maksim_moy_ray
mortal_combat

Мелодии взяты отсюда: http://radiokot.ru/lab/controller/02 и отсюда: http://www.radiokot.ru/forum/viewtopic.php?f=25&t=1116


Вложения:
Комментарий к файлу: и еще 2
Таймер2.rar [2.99 KiB]
Скачиваний: 805
Комментарий к файлу: прошивки с разными мелодиями
Таймер_4tota.rar [7.93 KiB]
Скачиваний: 734
Вернуться наверх
 
Не в сети
 Заголовок сообщения: Re: Кухонный таймер "Чтота".
СообщениеДобавлено: Пт мар 30, 2012 13:18:44 
Вымогатель припоя
Аватар пользователя

Карма: 15
Рейтинг сообщений: 39
Зарегистрирован: Вс ноя 13, 2011 16:42:05
Сообщений: 652
Откуда: Украина
Рейтинг сообщения: 0
vasia_12 спасибо что вы разнообразили прошивки на разные мелодии, я давнишний пользователь и почитатель этого девайса. Теперь с различными мелодиями будет еще интересней собирать эту схему.
Скажите не могли бы вы сделать, что бы эта схема управлялась не энкодером, а просто двумя кнопками (дребезг убрать программно)


Вернуться наверх
 
Не в сети
 Заголовок сообщения: Re: Кухонный таймер "Чтота".
СообщениеДобавлено: Вт апр 03, 2012 15:33:41 
Вымогатель припоя

Карма: 3
Рейтинг сообщений: 21
Зарегистрирован: Чт янв 07, 2010 16:58:11
Сообщений: 584
Рейтинг сообщения: 0
или ручку от мясорубки

_________________
Изображение Большие часики на Arduino


Вернуться наверх
 
Показать сообщения за:  Сортировать по:  Вернуться наверх
Начать новую тему Ответить на тему  [ Сообщений: 221 ]    , , , , 5, , , ...  

Часовой пояс: UTC + 3 часа


Кто сейчас на форуме

Сейчас этот форум просматривают: нет зарегистрированных пользователей и гости: 99


Вы не можете начинать темы
Вы не можете отвечать на сообщения
Вы не можете редактировать свои сообщения
Вы не можете удалять свои сообщения
Вы не можете добавлять вложения

Найти:
Перейти:  


Powered by phpBB © 2000, 2002, 2005, 2007 phpBB Group
Русская поддержка phpBB
Extended by Karma MOD © 2007—2012 m157y
Extended by Topic Tags MOD © 2012 m157y