Например TDA7294

Форум РадиоКот • Просмотр темы - Импульсная зарядка для автоаккумуляторов (новодел)
Форум РадиоКот
Здесь можно немножко помяукать :)

Текущее время: Ср дек 17, 2025 07:24:38

Часовой пояс: UTC + 3 часа


ПРЯМО СЕЙЧАС:



Начать новую тему Ответить на тему  [ Сообщений: 3593 ]  1, , , , ...  
Автор Сообщение
Не в сети
 Заголовок сообщения: Выделение сообщений
СообщениеДобавлено: Пт дек 10, 2010 23:28:53 
Друг Кота
Аватар пользователя

Карма: 44
Рейтинг сообщений: 601
Зарегистрирован: Вс мар 04, 2007 11:39:00
Сообщений: 4469
Откуда: Ukraine, Kyiv
Рейтинг сообщения: 2
Уважаемые коллеги,

аналогичная тема на "Казусе" неожиданно получила достаточно большой резонанс (только "спасиб" - 148). Неоднократно отсылал туда, чтобы не дублировать одинаковые темы на разных форумах, но в связи с недавним усложнением регистрации на Казусе такая отсылка становится напряжной. Да и расползлась "та" тема до почти 800 постов, т.е. приблизилась к пределу "читабельности", при том что ещё почти столько же было выделено в 2 дочерние подтемы.

Итак, "ближе к телу" (как говорил Ги де Мопассан).

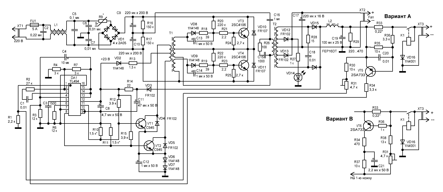
Схема зарядки (сразу предупреждаю!) не является абсолютно оригинальной, является гибридом статей М.Шумилова в "Радио".- 2009, № 1.- С.38-39; "Зарядное устройство из блока питания АТ-АТХ" и нескольких схем компьютерных БП АТ (варианты "А" и "В"), с датчиком тока на транзисторе.
Вложение:
Зарядка-автомат_авто_АВ.GIF [49.07 KiB]
Скачиваний: 51320

В третьем варианте ("С") использован принцип измерения тока заряда вторым компаратором самой TL494 ( http://kravitnik.narod.ru/charge/charge_4.html ).
Вложение:
Зарядка-автомат_авто_С.GIF [42.76 KiB]
Скачиваний: 34239

По принципу действия все они являются стабилизаторами тока с ограничением максимального напряжения на уровне 14,4 В. Выходной ток заряда может достигать 10...12 А с соответствующим трансформатором (ну уж не совсем "малюпусеньким"!). Эта зарядка НЕ ПРЕДНАЗНАЧЕНА для десульфатации, "тренировки" и прочих извращений, являющихся "тяжким наследием совейской действительности", когда стоимость нового аккумулятора была сопоставима с месячной зарплатой. Только чтобы подзарядить севший аккумулятор перед выездом после долгого стояния в гараже. А дальше - пусть справляется генератор самой машины. По этой же причине в ней нет и индикации тока заряда и напряжения - ток заряда в начале стабилен, задается для имеющегося аккумулятора, а перед концом начинает снижаться. Напряжение больше выставленных 14,4 В не вырастет. Ввести такие измерители не представляет никакого труда, но это уже вопрос моддинга.

Все схемы построены по топологии АТ. Считаю с полным основанием, что дежурное питание для подобного сабжа, являющегося "вещью в себе", совершенно не нужно! Это ведь не компьютер, который должен находиться в дежурном режиме, чтобы иметь возможность включения по сети или звонку модема! БП АТ десятилетиями работали без нареканий.

Оригинальной является только печатная плата.
Вложение:
Charger-Auto-PCB.GIF [95.08 KiB]
Скачиваний: 22910

Она избыточна - для всех трех вариантов (некоторые детали просто не запаиваются, + устанавливаются перемычки.

Распайка и сборка сабжа на новой плате может вызвать возражения, мол "проще выпаять ненужные детали на готовой плате, зачем городить огород?" Хорошо знакомо. Дело в том, что такой подход хорош для опытных любителей/профессионалов, хорошо знакомых с топологией печатных плат компьютерных ИИП. В этой связи для опытных могу порекомендовать отличнейшую статью по переделке ИИП. Малоопытные же встречают на этом пути серьезные трудности, времени иногда занимает намного больше с непредсказуемым результатом, вплоть до неработоспособности. Тоже хорошо знакомо. И чем меньше опыта, тем больше трудностей. Давайте не поднимать по этому поводу холивар. "Кому нравится поп, а кому - попадья"...

Вторая причина: могут иметься в наличии несколько неработающих ИИП, каждый по себе не запускаемый, а вот детали от них "из общей кучи" могут быть целыми.

Поскольку цоколевка управляющего трансформатора по "низковольной" стороне бывает самой разной ( viewtopic.php?f=11&t=27940 ) - нужно внимательно рассмотреть топологию печатки-"донора" и скорректировать печатку в этой её части. Реле - на 30А (автомобильное), служит защитой от переполюсовки. Выходной дроссель перемотан проводом диаметром 1 мм - 30 витков (индуктивность около 56...62 мкГ).

Единственными деталями, которые придется докупить, является выпрямительный полумост, который должен быть не менее, чем на 80...100 В обратного напряжения и на планируемый ток (те, которые стоят в канале +5 В - имеют слишком малое обратное напряжение, а в канале +12 В - слишком малый прямой ток), реле (в автомагазинах) и токоизмерительные резисторы по 0,1 Ом (вместо них можно поставить шунты от тестера или просто куска высооомного провода, хоть от электроплитки).

Фото готового сабжа:
Вложение:
Сабж.jpg [117.46 KiB]
Скачиваний: 23779


P.S. Планировалось по результатам обсуждения разработать гамма-версию, с опциональным режимом десульфатации, но из-за недостатка времени эта работа до конца не сделана. Разработана схема с "жесткой" стабилизацией выходного напряжения (токоизмерительный резистор исключен из цепи стабилизации напряжения) - вариант "D":
Вложение:
Комментарий к файлу: PowSource
PowSource.GIF [42.57 KiB]
Скачиваний: 21469

По этой схеме изготовлены 2 ИИП на +12 и +5 В, суммарной мощностью до 60 Вт, с общим ограничением выходного тока на уровне 5 А, на плате размерами 70 х 100 мм. Эксперимент по заряду аккумулятора емкостью 45 А*ч с их помощью увенчался полным успехом. Однако, отсутствуют цепи питания кулера, плата нестандартная для корпуса компьютерного БП, нет релейной защиты от переполюсовки и т.п.

На все вопросы отвечу, замечания и уточнения "по делу" приму с благодарностью.

добавление от Starichok51:
вот здесь я дал схему на свой Вариант Е:

viewtopic.php?p=2156511#p2156511

_________________
Выслушай и противную сторону, даже если она и противна


Последний раз редактировалось Starichok51 Пт окт 24, 2014 18:48:05, всего редактировалось 5 раз(а).
добавление нового варианта схемы


Вернуться наверх
 
Не в сети
 Заголовок сообщения: Re: Импульсная зарядка для автоаккумуляторов (новодел)
СообщениеДобавлено: Пт дек 10, 2010 23:34:39 
Друг Кота
Аватар пользователя

Карма: 44
Рейтинг сообщений: 601
Зарегистрирован: Вс мар 04, 2007 11:39:00
Сообщений: 4469
Откуда: Ukraine, Kyiv
Рейтинг сообщения: 0
К сожалению, больше 5 аттачей в одном посте не допускается. Схемы в формате sPlan и печатка в формате SprintLayout - в архиве.


Вложения:
Charger_Acid_Auto.rar [64.56 KiB]
Скачиваний: 12815

_________________
Выслушай и противную сторону, даже если она и противна
Вернуться наверх
 
Не в сети
 Заголовок сообщения: Re: Импульсная зарядка для автоаккумуляторов (новодел)
СообщениеДобавлено: Сб дек 11, 2010 00:07:38 
Прорезались зубы

Зарегистрирован: Чт дек 03, 2009 22:26:45
Сообщений: 233
Рейтинг сообщения: 0
Большое кошачье спасибо! :beer:
:)) Приступаю к скорейшей сборке и зарядке аккумулятора(чтоб его, с###, какой день подряд без машины... :evil: )


Вернуться наверх
 
Не в сети
 Заголовок сообщения: Re: Импульсная зарядка для автоаккумуляторов (новодел)
СообщениеДобавлено: Сб дек 11, 2010 00:27:44 
Говорящий с текстолитом
Аватар пользователя

Карма: 3
Рейтинг сообщений: 38
Зарегистрирован: Ср сен 08, 2010 20:33:39
Сообщений: 1502
Откуда: Воронеж
Рейтинг сообщения: 0
Цитата:
Разработана схема с "жесткой" стабилизацией выходного напряжения (токоизмерительный резистор исключен из цепи стабилизации напряжения):

тогда может быть объясните что делает R30 на 0,1Ом? И чем же его задача отличается от R33 и R11 на 0,05Ом в других схемах :))

_________________
С шерстью на сайте постоянные проблемы. Обещали исправить, но никак. Вот работающая ссылка, если кому нужно. http://radiokot.ru/circuit/power/charger/40/


Вернуться наверх
 
Эиком - электронные компоненты и радиодетали
Не в сети
 Заголовок сообщения: Re: Импульсная зарядка для автоаккумуляторов (новодел)
СообщениеДобавлено: Сб дек 11, 2010 00:33:43 
Друг Кота
Аватар пользователя

Карма: 44
Рейтинг сообщений: 601
Зарегистрирован: Вс мар 04, 2007 11:39:00
Сообщений: 4469
Откуда: Ukraine, Kyiv
Рейтинг сообщения: 0
Ничем не отличается, кроме того, что стоит ДО общего провода, а не ПОСЛЕ. Т.е., средняя точка импульсного трансформатора опускается "минусовее" общего минуса, а на стабилизацию выходного напряжения этот резистор уже не влияет.

Номинал - для ограничения тока на уровне 5 А.

По сути, схема более приемлема именно для БП, т.к. для зарядки аккумуляторов всё-таки предпочтительно более плавное снижение тока в конце заряда.

_________________
Выслушай и противную сторону, даже если она и противна


Вернуться наверх
 
Не в сети
 Заголовок сообщения: Re: Импульсная зарядка для автоаккумуляторов (новодел)
СообщениеДобавлено: Сб дек 11, 2010 00:44:08 
Говорящий с текстолитом
Аватар пользователя

Карма: 3
Рейтинг сообщений: 38
Зарегистрирован: Ср сен 08, 2010 20:33:39
Сообщений: 1502
Откуда: Воронеж
Рейтинг сообщения: 0
Не хотелось вас огорчать, но кроме того что вы написали
Цитата:
Ничем не отличается, кроме того, что стоит ДО общего провода, а не ПОСЛЕ.

на самом деле действительно не отличается НИЧЕМ. Если вы думаете, что в первых схемах эта цепочка как то влияет на стабилизацию напряжения до момента перехода в режим ограничения тока, вы заблуждаетесь. На самом деле эти схемы отличаются только величиной начала ограничения тока и крутизной спада напряжения при его достижении.
Весь этот путь, который в схемах, я прошел на практике сам. И даже снимал ВАХ получившихся устройств.

_________________
С шерстью на сайте постоянные проблемы. Обещали исправить, но никак. Вот работающая ссылка, если кому нужно. http://radiokot.ru/circuit/power/charger/40/


Вернуться наверх
 
Не в сети
 Заголовок сообщения: Re: Импульсная зарядка для автоаккумуляторов (новодел)
СообщениеДобавлено: Сб дек 11, 2010 00:46:21 
Прорезались зубы

Зарегистрирован: Чт дек 03, 2009 22:26:45
Сообщений: 233
Рейтинг сообщения: 0
Кстати, а какая схема предпочтительнее? Вариант В или С? :oops:
И какой мощности должны быть резисторы 0,1 или 0,05?


Последний раз редактировалось Makar Сб дек 11, 2010 00:48:54, всего редактировалось 1 раз.

Вернуться наверх
 
Не в сети
 Заголовок сообщения: Re: Импульсная зарядка для автоаккумуляторов (новодел)
СообщениеДобавлено: Сб дек 11, 2010 00:48:15 
Говорящий с текстолитом
Аватар пользователя

Карма: 3
Рейтинг сообщений: 38
Зарегистрирован: Ср сен 08, 2010 20:33:39
Сообщений: 1502
Откуда: Воронеж
Рейтинг сообщения: 0
В варианте B как раз менее резкое снижение напряжения, а в С более сильное. Для зарядки аккумулятора отлично подойдут обе.

_________________
С шерстью на сайте постоянные проблемы. Обещали исправить, но никак. Вот работающая ссылка, если кому нужно. http://radiokot.ru/circuit/power/charger/40/


Вернуться наверх
 
Не в сети
 Заголовок сообщения: Re: Импульсная зарядка для автоаккумуляторов (новодел)
СообщениеДобавлено: Сб дек 11, 2010 01:30:14 
Друг Кота
Аватар пользователя

Карма: 44
Рейтинг сообщений: 601
Зарегистрирован: Вс мар 04, 2007 11:39:00
Сообщений: 4469
Откуда: Ukraine, Kyiv
Рейтинг сообщения: 0
Большинство повторяло вариант "С". Я - тоже. В вариантах "А" и "В" на токоизмерительном резисторе должно падать не менее 0,7 В. При токе 10 А получается 7 Вт.

_________________
Выслушай и противную сторону, даже если она и противна


Вернуться наверх
 
Не в сети
 Заголовок сообщения: Re: Импульсная зарядка для автоаккумуляторов (новодел)
СообщениеДобавлено: Сб дек 11, 2010 01:32:49 
Друг Кота
Аватар пользователя

Карма: 44
Рейтинг сообщений: 601
Зарегистрирован: Вс мар 04, 2007 11:39:00
Сообщений: 4469
Откуда: Ukraine, Kyiv
Рейтинг сообщения: 0
Уважаемый Stalker007, миль пардон, но заблуждаетесь Вы... Внимательно рассмотрите схемы, возможно, отыщете свою ошибку. Не отыщете - тогда я разъясню.

_________________
Выслушай и противную сторону, даже если она и противна


Вернуться наверх
 
Не в сети
 Заголовок сообщения: Re: Импульсная зарядка для автоаккумуляторов (новодел)
СообщениеДобавлено: Сб дек 11, 2010 02:19:08 
Говорящий с текстолитом
Аватар пользователя

Карма: 3
Рейтинг сообщений: 38
Зарегистрирован: Ср сен 08, 2010 20:33:39
Сообщений: 1502
Откуда: Воронеж
Рейтинг сообщения: 0
Цитата:
В вариантах "А" и "В" на токоизмерительном резисторе должно падать не менее 0,7 В. При токе 10 А получается 7 Вт.

Это вы к чему вообще? Если вы отдаете предпочтение той схеме где нужен резистор меньшей мощности, то да С - лучше.
Только не понял какое это имеет отношение к предмету нашей беседы. Ошибок в своих рассуждениях не нашел...
Если есть желание, можете разъяснить.

_________________
С шерстью на сайте постоянные проблемы. Обещали исправить, но никак. Вот работающая ссылка, если кому нужно. http://radiokot.ru/circuit/power/charger/40/


Вернуться наверх
 
Не в сети
 Заголовок сообщения: Re: Импульсная зарядка для автоаккумуляторов (новодел)
СообщениеДобавлено: Сб дек 11, 2010 05:59:54 
Модератор
Аватар пользователя

Карма: 153
Рейтинг сообщений: 2926
Зарегистрирован: Сб авг 14, 2010 15:05:51
Сообщений: 18891
Откуда: г. Озерск, Челябинская обл.
Рейтинг сообщения: 0
Медали: 1
Лучший человек Форума 2017 (1)
уважаемый falkonist , вариант С на самом деле ни чем не отличается от вариантов А и В.
разница только в переносе резистора-датчика тока в минусовой провод. а стабилизация напряжения по прежнему происходит относительно общего провода. и датчик тока оказывается, как в схемах А и В, просто включенным последовательно с аккумулятором.
для того, чтобы датчик тока не влиял на напряжение на аккумуляторе, его нужно включить между средней точкой трансформатора и общим проводом. но при этом напряжение на датчике станет отрицательным по отношению к общему проводу, и потребуется изменить включение входов усилителя ошибки №2 (выводы 15 и 16 тл494). и цепей, с ними связанных.

_________________
Мудрость приходит вместе с импотенцией...
Когда на русском форуме переходят на Вы, в реальной жизни начинают бить морду.


Вернуться наверх
 
Не в сети
 Заголовок сообщения: Re: Импульсная зарядка для автоаккумуляторов (новодел)
СообщениеДобавлено: Сб дек 11, 2010 08:32:16 
Друг Кота
Аватар пользователя

Карма: 8
Рейтинг сообщений: 53
Зарегистрирован: Вс фев 08, 2009 16:13:38
Сообщений: 5728
Откуда: п.Красногорский
Рейтинг сообщения: 0
Starichok51 писал(а):
для того, чтобы датчик тока не влиял на напряжение на аккумуляторе

Тоже сталкивался с такой проблемой, но решил её несколько иначе.
Я оторвал от общего провода левый вывод резистора R4 и соединил его непосредственно
с минусовым выводом аккумулятора, по схеме аналогичной С. А для варианта А думаю будет
достаточно переключить резистор R30 после датчика тока.

_________________
Творчество оно для того и нужно чтобы творить!


Вернуться наверх
 
Не в сети
 Заголовок сообщения: Re: Импульсная зарядка для автоаккумуляторов (новодел)
СообщениеДобавлено: Сб дек 11, 2010 10:49:44 
Друг Кота
Аватар пользователя

Карма: 44
Рейтинг сообщений: 601
Зарегистрирован: Вс мар 04, 2007 11:39:00
Сообщений: 4469
Откуда: Ukraine, Kyiv
Рейтинг сообщения: 0
Stalker007 писал(а):
Это вы к чему вообще?
Это я ответил на пост Makar'а.
Цитата:
Ошибок в своих рассуждениях не нашел...
Если есть желание, можете разъяснить.
Пожалуйста. И даже со схемами. Сравниваем варианты "С" и "D" (самая последняя схема).

Вложение:
Стабилизация.GIF [10.35 KiB]
Скачиваний: 7977

Вся разница между ними - в подключении общего минуса. В первом варианте токоизмерительный резистор включен последовательно с нагрузкой. При выставлении, к примеру, тока 5 А и максимального выходного напряжения 14,5 В (примем условно нагрузку активной) на Rнагрузки напряжение получается 14 В, т.к. токоизмерительный резистор является её частью. Во втором варианте на нагрузке = 14,5 В, независимо от падения напряжения на токоизмерительном резисторе.

В отличие от законов математики, при перемене мест слагаемых итоговая сумма поменялась...

Удивительно, что Starichok51 тоже повелся. Не ожидал...

_________________
Выслушай и противную сторону, даже если она и противна


Вернуться наверх
 
Не в сети
 Заголовок сообщения: Re: Импульсная зарядка для автоаккумуляторов (новодел)
СообщениеДобавлено: Сб дек 11, 2010 12:35:25 
Модератор
Аватар пользователя

Карма: 153
Рейтинг сообщений: 2926
Зарегистрирован: Сб авг 14, 2010 15:05:51
Сообщений: 18891
Откуда: г. Озерск, Челябинская обл.
Рейтинг сообщения: 0
Медали: 1
Лучший человек Форума 2017 (1)
уважаемый falkonist, я вернулся домой ночью и пьяный.
во-первых, я совершенно забыл, что видел уже вашу последнюю схему на Казусе. и даже помнится, что мы ее обсуждали в аське.
во-вторых, ночью у меня не хватило терпения посмотреть на эту последнюю схему, поэтому я словами описал именно то, что уже сделано в этой последней схеме.
так что, извините старого (и пьяного) склерозника.

_________________
Мудрость приходит вместе с импотенцией...
Когда на русском форуме переходят на Вы, в реальной жизни начинают бить морду.


Последний раз редактировалось Starichok51 Сб дек 11, 2010 15:32:08, всего редактировалось 1 раз.

Вернуться наверх
 
Не в сети
 Заголовок сообщения: Re: Импульсная зарядка для автоаккумуляторов (новодел)
СообщениеДобавлено: Сб дек 11, 2010 14:35:33 
Друг Кота
Аватар пользователя

Карма: 44
Рейтинг сообщений: 601
Зарегистрирован: Вс мар 04, 2007 11:39:00
Сообщений: 4469
Откуда: Ukraine, Kyiv
Рейтинг сообщения: 0
Да ладно, Владимир, чего там извиняться. Главное - что Вы удовольствие получили! :beer:

А по поводу схемотехники - мы тут консенсусно, без ненужных эмоций как-нибудь придем к общему знаменателю. Лишь бы польза была всем.

_________________
Выслушай и противную сторону, даже если она и противна


Вернуться наверх
 
Не в сети
 Заголовок сообщения: Re: Импульсная зарядка для автоаккумуляторов (новодел)
СообщениеДобавлено: Сб дек 11, 2010 15:34:47 
Модератор
Аватар пользователя

Карма: 153
Рейтинг сообщений: 2926
Зарегистрирован: Сб авг 14, 2010 15:05:51
Сообщений: 18891
Откуда: г. Озерск, Челябинская обл.
Рейтинг сообщения: 0
Медали: 1
Лучший человек Форума 2017 (1)
АлексИй, все намана, и без эмоций.

_________________
Мудрость приходит вместе с импотенцией...
Когда на русском форуме переходят на Вы, в реальной жизни начинают бить морду.


Вернуться наверх
 
Не в сети
 Заголовок сообщения: Re: Импульсная зарядка для автоаккумуляторов (новодел)
СообщениеДобавлено: Сб дек 11, 2010 17:01:31 
Вымогатель припоя
Аватар пользователя

Карма: 5
Рейтинг сообщений: 68
Зарегистрирован: Пт май 23, 2008 16:49:28
Сообщений: 634
Откуда: Kyiv
Рейтинг сообщения: 0
Starichok51 писал(а):
АлексИй, все намана, и без эмоций.


СтаричОк, не можете петь-не пейте...
:beer:


Вернуться наверх
 
Не в сети
 Заголовок сообщения: Re: Импульсная зарядка для автоаккумуляторов (новодел)
СообщениеДобавлено: Сб дек 11, 2010 17:41:44 
Говорящий с текстолитом
Аватар пользователя

Карма: 3
Рейтинг сообщений: 38
Зарегистрирован: Ср сен 08, 2010 20:33:39
Сообщений: 1502
Откуда: Воронеж
Рейтинг сообщения: 0
To falkonist
нет ну насчет вольт 14 там и 14,5 это конечно верно. Только при токе заряда 5А, как у вас в расчетах, для аккумулятора никакой разницы нет. Он ТОКОМ заряжается, а не напряжением.
А вот в конце заряда, когда напряжение действительно приблизится к 14-14,4В а ток к 1-2А разница в напряжении на аккумуляторе в этих разных случаях за счет разного включения датчика тока, будет составлять 0,1-0,2В примерно.
Так что если при настройке зарядного учесть этот нюанс и сразу добавить эти 0,1-0,2В. То разницы действительно не будет никакой.
Принцип заряда в этих устройствах ОДИНАКОВ. А именно: стабилизация напряжения с ограничением максимального тока.
А вот если вы будете использовать его не только для заряда, но и в качестве БП, то тогда да. Лучше там где стабилизация напряжения идет только на нагрузке.
Так что вы меня не переубедили. Для заряда аккумуляторов эти схемы практически идентичны.

_________________
С шерстью на сайте постоянные проблемы. Обещали исправить, но никак. Вот работающая ссылка, если кому нужно. http://radiokot.ru/circuit/power/charger/40/


Вернуться наверх
 
Не в сети
 Заголовок сообщения: Re: Импульсная зарядка для автоаккумуляторов (новодел)
СообщениеДобавлено: Сб дек 11, 2010 18:00:51 
Модератор
Аватар пользователя

Карма: 153
Рейтинг сообщений: 2926
Зарегистрирован: Сб авг 14, 2010 15:05:51
Сообщений: 18891
Откуда: г. Озерск, Челябинская обл.
Рейтинг сообщения: 0
Медали: 1
Лучший человек Форума 2017 (1)
Zanzib, перечитайте мой ночной пост. разве там есть что-нибудь похожее на пьяный бред?
а ту цитату, что вы привели, я уже седня писал в совершенно в трезвом виде. это у меня такая манера выражаться с хорошо знакомыми людьми.

_________________
Мудрость приходит вместе с импотенцией...
Когда на русском форуме переходят на Вы, в реальной жизни начинают бить морду.


Вернуться наверх
 
Показать сообщения за:  Сортировать по:  Вернуться наверх
Начать новую тему Ответить на тему  [ Сообщений: 3593 ]  1, , , , ...  

Часовой пояс: UTC + 3 часа


Кто сейчас на форуме

Сейчас этот форум просматривают: Google [Bot], Repeater и гости: 53


Вы не можете начинать темы
Вы не можете отвечать на сообщения
Вы не можете редактировать свои сообщения
Вы не можете удалять свои сообщения
Вы не можете добавлять вложения

Найти:
Перейти:  


Powered by phpBB © 2000, 2002, 2005, 2007 phpBB Group
Русская поддержка phpBB
Extended by Karma MOD © 2007—2012 m157y
Extended by Topic Tags MOD © 2012 m157y