Например TDA7294

Форум РадиоКот • Просмотр темы - Зарядное устройство для автомобильного аккумулятора.
Форум РадиоКот
Здесь можно немножко помяукать :)

Текущее время: Чт мар 12, 2026 12:47:17

Часовой пояс: UTC + 3 часа


ПРЯМО СЕЙЧАС:



Начать новую тему Ответить на тему  [ Сообщений: 215 ]  1, , , , ...  
Автор Сообщение
 Заголовок сообщения: Зарядное устройство для автомобильного аккумулятора.
СообщениеДобавлено: Пн окт 18, 2010 10:20:18 
Встал на лапы
Аватар пользователя

Зарегистрирован: Вс янв 31, 2010 08:08:25
Сообщений: 141
Рейтинг сообщения: 0
Посоветуйте пожалуйста З/У чтоб без трансформатора и можно с применением МК


Вернуться наверх
 
 Заголовок сообщения: Re: Зарядное устройство для автомобильного аккумулятора.
СообщениеДобавлено: Пн окт 18, 2010 11:41:52 
Вымогатель припоя

Карма: 19
Рейтинг сообщений: 60
Зарегистрирован: Пт янв 15, 2010 12:24:17
Сообщений: 690
Рейтинг сообщения: 0
Медали: 1
Мявтор 3-й степени (1)
самое простое тут http://radiokot.ru/konkurs/026/


Вернуться наверх
 
 Заголовок сообщения: Re: Зарядное устройство для автомобильного аккумулятора.
СообщениеДобавлено: Пн окт 18, 2010 15:13:12 
Встал на лапы
Аватар пользователя

Зарегистрирован: Вс янв 31, 2010 08:08:25
Сообщений: 141
Рейтинг сообщения: 0
Спасибо,но не то что хочется.


Вернуться наверх
 
 Заголовок сообщения: Re: Зарядное устройство для автомобильного аккумулятора.
СообщениеДобавлено: Пн окт 18, 2010 16:33:24 
Мудрый кот
Аватар пользователя

Карма: 1
Рейтинг сообщений: 29
Зарегистрирован: Вт июн 30, 2009 18:34:39
Сообщений: 1732
Откуда: Томск
Рейтинг сообщения: 0
krotoss писал(а):
Посоветуйте пожалуйста З/У чтоб без трансформатора и можно с применением МК

Зарядное устройство без трансформатора смертельно (СМЕРТЕЛЬНО!!!!) опасно, поэтому собирать такую схему не стоит.

_________________
Изображение


Вернуться наверх
 
Эиком - электронные компоненты и радиодетали
 Заголовок сообщения: Re: Зарядное устройство для автомобильного аккумулятора.
СообщениеДобавлено: Пн окт 18, 2010 16:41:48 
Встал на лапы
Аватар пользователя

Зарегистрирован: Вс янв 31, 2010 08:08:25
Сообщений: 141
Рейтинг сообщения: 0
Хорошо,а может тогда есть З/У хорошее с трансформатором,самое главное чтоб автоматическое.Типа как заводские не помню модель,но заряжал таким давно и был очень доволен.


Вернуться наверх
 
 Заголовок сообщения: Re: Зарядное устройство для автомобильного аккумулятора.
СообщениеДобавлено: Пн окт 18, 2010 18:49:34 
Мудрый кот
Аватар пользователя

Карма: 1
Рейтинг сообщений: 29
Зарегистрирован: Вт июн 30, 2009 18:34:39
Сообщений: 1732
Откуда: Томск
Рейтинг сообщения: 0
Наверняка есть, но я ничего автоматического не делал, поэтому проверенной конструкции порекомендовать не могу, к сожалению. :oops:

_________________
Изображение


Вернуться наверх
 
 Заголовок сообщения: Re: Зарядное устройство для автомобильного аккумулятора.
СообщениеДобавлено: Пн окт 18, 2010 20:21:35 
Друг Кота

Карма: 19
Рейтинг сообщений: 470
Зарегистрирован: Чт апр 29, 2010 07:39:15
Сообщений: 3228
Откуда: Молдова Бельцы
Рейтинг сообщения: 0
Выбирай http://kazus.ru/shemes/list_pages_categories/6/0/1.html .
http://ra4a.narod.ru/portal/bp10.htm
http://monitor.net.ru/forum/-----12-63- ... 21088.html


Вернуться наверх
 
 Заголовок сообщения: Re: Зарядное устройство для автомобильного аккумулятора.
СообщениеДобавлено: Вт окт 19, 2010 13:40:34 
Вымогатель припоя

Карма: 2
Рейтинг сообщений: 20
Зарегистрирован: Сб янв 30, 2010 02:35:20
Сообщений: 645
Откуда: с Марса.
Рейтинг сообщения: 0
krotoss писал(а):
Самое главное чтоб автоматическое.
Уважаемый! Все что надо для зарядки авто акб - заряд стабильным током, с ограничением конечного напряжения заряда, принцип любого лабораторного бп, вот и вся автоматика. 8)
krotoss писал(а):
Спасибо,но не то что хочется.
А зря. Очень просто и очень дешево. Результат - Супер! Проверено годами и котами. :)))


Вернуться наверх
 
 Заголовок сообщения: Re: Зарядное устройство для автомобильного аккумулятора.
СообщениеДобавлено: Вт окт 19, 2010 14:41:44 
Вымогатель припоя

Карма: 19
Рейтинг сообщений: 60
Зарегистрирован: Пт янв 15, 2010 12:24:17
Сообщений: 690
Рейтинг сообщения: 0
Медали: 1
Мявтор 3-й степени (1)
Ну пусть человек сначало соберет на трансе и тиристорах, уложит свой аккум :shock: , а потом определится что за зарядка нужна :)))


Вернуться наверх
 
 Заголовок сообщения: Re: Зарядное устройство для автомобильного аккумулятора.
СообщениеДобавлено: Вт окт 19, 2010 15:07:49 
Встал на лапы
Аватар пользователя

Зарегистрирован: Вс янв 31, 2010 08:08:25
Сообщений: 141
Рейтинг сообщения: 0
Вот например http://pusk12.ru/shop/info/goodsspr/973 ... _60_A4.htm
Могу купить это всегда легче,но мне нравится собирать.Сам разработать схему не смогу, могу только повторить уже готовую поэтому и спрашиваю что то автоматическое на контроллере и посовременней.


Вернуться наверх
 
 Заголовок сообщения: Re: Зарядное устройство для автомобильного аккумулятора.
СообщениеДобавлено: Вт окт 19, 2010 15:45:00 
Вымогатель припоя

Карма: 19
Рейтинг сообщений: 60
Зарегистрирован: Пт янв 15, 2010 12:24:17
Сообщений: 690
Рейтинг сообщения: 0
Медали: 1
Мявтор 3-й степени (1)
А..... Тогда сюда http://avrcpp.narod.ru/zu17/g9.jpg

Вот тут точно что вам надо http://avrcpp.narod.ru/zu17/zu.html :P


Вернуться наверх
 
 Заголовок сообщения: Re: Зарядное устройство для автомобильного аккумулятора.
СообщениеДобавлено: Вт окт 19, 2010 15:55:37 
Встал на лапы
Аватар пользователя

Зарегистрирован: Вс янв 31, 2010 08:08:25
Сообщений: 141
Рейтинг сообщения: 0
Simurg писал(а):
А..... Тогда сюда http://avrcpp.narod.ru/zu17/g9.jpg

Вот тут точно что вам надо http://avrcpp.narod.ru/zu17/zu.html :P

Спасибо,то что надо,почитаю посмотрю может повторю.


Вернуться наверх
 
 Заголовок сообщения: Re: Зарядное устройство для автомобильного аккумулятора.
СообщениеДобавлено: Вс окт 24, 2010 09:57:46 
Открыл глаза
Аватар пользователя

Зарегистрирован: Вс сен 26, 2010 11:15:45
Сообщений: 56
Откуда: Ижевск
Рейтинг сообщения: 0
krotoss писал(а):
Посоветуйте пожалуйста З/У чтоб без трансформатора и можно с применением МК


Бестрансформаторное зарядное устройство-это цепь из утюга диода и аккумулятора. :) (даже нет МК). Но как было уже написано , - "любое устройство без гальванической развязки смертельно опасно".


Вернуться наверх
 
 Заголовок сообщения: Re: Зарядное устройство для автомобильного аккумулятора.
СообщениеДобавлено: Вс окт 24, 2010 14:05:09 
Опытный кот

Карма: 4
Рейтинг сообщений: 84
Зарегистрирован: Чт сен 23, 2010 18:40:51
Сообщений: 724
Откуда: Санкт-Петербург
Рейтинг сообщения: 0
Вместо утюга можно конденсатор :))

_________________
С уважением, Вячеслав.


Вернуться наверх
 
 Заголовок сообщения: Re: Зарядное устройство для автомобильного аккумулятора.
СообщениеДобавлено: Вс окт 24, 2010 21:11:48 
Опытный кот
Аватар пользователя

Карма: 2
Рейтинг сообщений: 6
Зарегистрирован: Сб авг 07, 2010 13:48:30
Сообщений: 868
Откуда: Одесса
Рейтинг сообщения: 0
Вот тут посмотрите!
http://www.radiokot.ru/forum/viewtopic.php?f=11&t=36357
Изображение
Зато она автоматическая и как раз для повторения подходит))


Последний раз редактировалось Кот_Баюн Вс окт 24, 2010 21:45:48, всего редактировалось 1 раз.

Вернуться наверх
 
 Заголовок сообщения: Re: Зарядное устройство для автомобильного аккумулятора.
СообщениеДобавлено: Вс окт 24, 2010 21:17:14 
Потрогал лапой паяльник

Зарегистрирован: Пт май 28, 2010 10:44:23
Сообщений: 373
Откуда: Донецк
Рейтинг сообщения: 0
Кекс писал(а):
krotoss писал(а):
Посоветуйте пожалуйста З/У чтоб без трансформатора и можно с применением МК


Бестрансформаторное зарядное устройство-это цепь из утюга диода и аккумулятора. :) (даже нет МК). Но как было уже написано , - "любое устройство без гальванической развязки смертельно опасно".


+1! Только у меня вместо утюга бал галогеновый прожектор на 1,5 кВт (ну нет у меня в гараже утюга :) ).


Вернуться наверх
 
 Заголовок сообщения: Re: Зарядное устройство для автомобильного аккумулятора.
СообщениеДобавлено: Вс дек 19, 2010 19:05:39 
Родился

Зарегистрирован: Ср окт 13, 2010 18:11:27
Сообщений: 12
Рейтинг сообщения: 0
Набери в поисковике PIC12 и там все увидишь. Лично у меня оно работает и хорошо повторяется. Только в автомате недозаряжает, можно изменить опопрное для компаратора.


Вернуться наверх
 
 Заголовок сообщения: Re: Зарядное устройство для автомобильного аккумулятора.
СообщениеДобавлено: Чт дек 23, 2010 07:02:41 
Грызет канифоль
Аватар пользователя

Зарегистрирован: Вт сен 02, 2008 04:03:21
Сообщений: 291
Откуда: Тихорецк
Рейтинг сообщения: 0
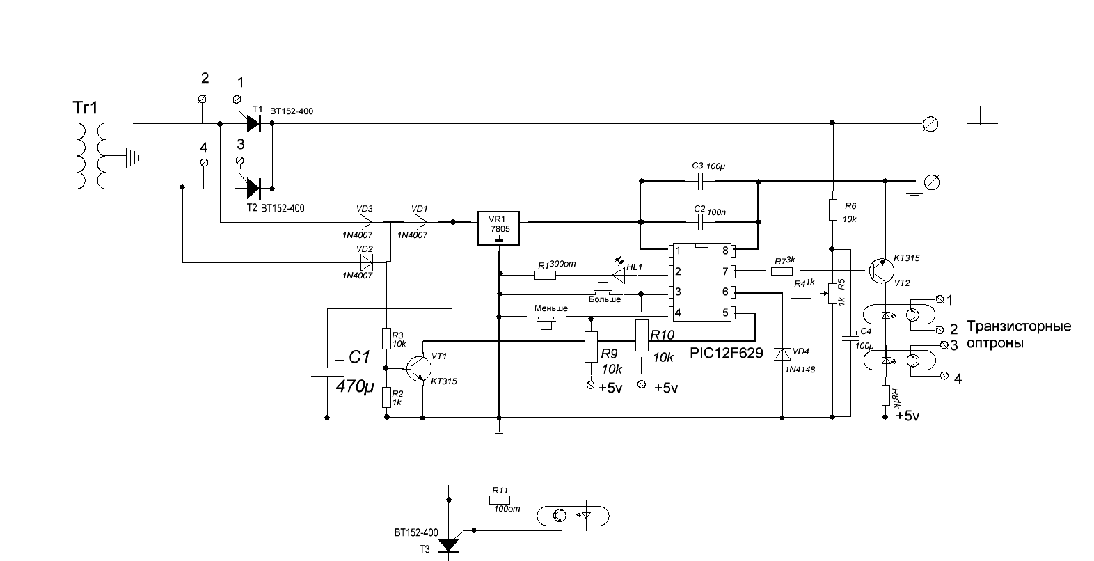
Может такое тебе подойдет на PIC12F629. Сейчас собираю сам. Прошивка есть.


Вложения:
Зарядное PIC12F629.GIF [21.75 KiB]
Скачиваний: 2620
Вернуться наверх
 
 Заголовок сообщения: Re: Зарядное устройство для автомобильного аккумулятора.
СообщениеДобавлено: Пн янв 10, 2011 15:16:32 
Мучитель микросхем

Карма: 3
Рейтинг сообщений: 0
Зарегистрирован: Сб апр 17, 2010 10:30:13
Сообщений: 400
Рейтинг сообщения: 0
Нужно зарядное в котором будет присутствовать стабилизация напряжения при любых токах. От 0 и до 4 или 5 ампер. Всякая автоматика и улучшения приветствуется.


Вернуться наверх
 
 Заголовок сообщения: Re: Зарядное устройство для автомобильного аккумулятора.
СообщениеДобавлено: Пн янв 10, 2011 15:58:08 
Друг Кота
Аватар пользователя

Карма: 139
Рейтинг сообщений: 2987
Зарегистрирован: Чт янв 10, 2008 22:01:02
Сообщений: 24966
Откуда: Московская область, Фрязино
Рейтинг сообщения: 0
misterkuk писал(а):
Нужно зарядное в котором будет присутствовать стабилизация напряжения при любых токах. От 0 и до 4 или 5 ампер....

Это как???
Заряд кислотных свинцовых аккумуляторов происходит по стандартному сценарию. Никаких микроконтроллеров для этого не требуется. Вначале заряд стабильным током (можно слегка падающим для ускорения процесса: вначале около 0,3С а к окончанию 0,1С) до напряжения 2,3...2,45 вольт на банку (точное значение зависит от особенностей конструкции аккумулятора: свинец-сурьма, свинец-кальций, комбинированный, гелевый и т.д.). Далее стабильное напряжение удерживается до падения тока до 0,01...0,005С. Фактически любое разумное время. Если подходить строго, то после достижения таких значений токов можно заряд вообще отключить.
Такую зарядную характеристику легко обеспечить на импульсном источнике питания. Например обратноходовом преобразователе. КПД будет очень хорошим. Потери энергии (нагрев) только на динамические и статические потери ключа в микросхеме (контроллер преобразователя) и немного на токосъемный резистор. В целом не хуже 70%.
Если и ставить в таких устройствах МК, то скорее для целей индикации. Так что PIC10 подойдет за глаза...


Вернуться наверх
 
Показать сообщения за:  Сортировать по:  Вернуться наверх
Начать новую тему Ответить на тему  [ Сообщений: 215 ]  1, , , , ...  

Часовой пояс: UTC + 3 часа


Вы не можете начинать темы
Вы не можете отвечать на сообщения
Вы не можете редактировать свои сообщения
Вы не можете удалять свои сообщения
Вы не можете добавлять вложения

Найти:
Перейти:  


Powered by phpBB © 2000, 2002, 2005, 2007 phpBB Group
Русская поддержка phpBB
Extended by Karma MOD © 2007—2012 m157y
Extended by Topic Tags MOD © 2012 m157y