Например TDA7294

Форум РадиоКот • Просмотр темы - Про: Генераторы ВЧ
Форум РадиоКот
Здесь можно немножко помяукать :)

Текущее время: Чт ноя 27, 2025 12:37:20

Часовой пояс: UTC + 3 часа


ПРЯМО СЕЙЧАС:



Начать новую тему Ответить на тему  [ Сообщений: 42 ]  1, ,  
Автор Сообщение
Не в сети
 Заголовок сообщения: Про: Генераторы ВЧ
СообщениеДобавлено: Ср авг 15, 2007 10:24:23 
Вымогатель припоя

Зарегистрирован: Вс сен 10, 2006 00:04:03
Сообщений: 540
Рейтинг сообщения: 0
http://radiokot.ru/start/analog/bugs/03/

Собрал я такой генератор. Катушку связи наматывал посередине двух частей катушки L1 - 4 витка. L1 - 8 витков с отводом посередине. В,общем, схема Путятина из радиоуправления моделями образца 1970 года.Она есть и в новой книжке Днищенко "Радиоуправление моделями.500 схем" ( http://www.combook.ru/catalog/g9000000/64/0/p1/2002890/)
Подключил я ко вторичной обмотке эквивалент нагрузки - 4 параллельно соединенных резистора 240 ом, диод и конденсатор на 0,1 мкф для того, чтобы измерить мощность.
Ток потребления у меня оказался 60 мА, напряжение на эквиваленте 0,4 в, что в общем то маловато для обещанной мощности (180 мВт).

На мой взгляд, трансформаторная связь не сможет мне выдать такую мощность в нагрузке, поэтому возник вопрос - как можно еще подключить антенну.


Вернуться наверх
 
Не в сети
 Заголовок сообщения: Re: Двухтактный генератор для трудолюбивых из обучалки
СообщениеДобавлено: Ср авг 15, 2007 11:01:31 
Модератор
Аватар пользователя

Карма: 158
Рейтинг сообщений: 1600
Зарегистрирован: Пт апр 28, 2006 15:26:07
Сообщений: 11940
Откуда: Россия.
Рейтинг сообщения: 0
Медали: 2
Мявтор 3-й степени (1) Лучший человек Форума 2017 (1)
SAU писал(а):
Собрал я такой генератор.

Так вот на паяльнике тебя спрашивают?
Цитата:
Может там и мощи то нет, один ток через открытые по пост. току транзисторы, а связь (трансформатор) хорошая. Попробуй сорвать (скорее даже убрать ее элемент ) генерацию (например, вырвать С6). Сильно поменяется ток?

На что ты отвечаешь.
Цитата:
При отключении конденсатора в плече - генерация срывается.

Но ведь Вас спрашивают про ток. Изменился он или нет?
Там хотят сказать, что если здорово уменьшился, то хорошо, а если мало, то ......
Но Вы не ответили. А это ключевой момент. 8)


Вернуться наверх
 
Не в сети
 Заголовок сообщения:
СообщениеДобавлено: Ср авг 15, 2007 11:28:37 
Вымогатель припоя

Зарегистрирован: Вс сен 10, 2006 00:04:03
Сообщений: 540
Рейтинг сообщения: 0
Ток меняется.


Вернуться наверх
 
Не в сети
 Заголовок сообщения:
СообщениеДобавлено: Ср авг 15, 2007 12:01:18 
Модератор
Аватар пользователя

Карма: 158
Рейтинг сообщений: 1600
Зарегистрирован: Пт апр 28, 2006 15:26:07
Сообщений: 11940
Откуда: Россия.
Рейтинг сообщения: 0
Медали: 2
Мявтор 3-й степени (1) Лучший человек Форума 2017 (1)
SAU писал(а):
Ток меняется.

На сколько меняется?
Смысл в том, что если генерацию срываешь и ток с 60 ма снизился до 55 ма, это значит, что 55 ма у тебя только на нагрев деталей идёт, а на саму генерацию только 5 ма. Ну это упрощённо. Вот если бы при срыве генерации ток стал 10 ма, а при генерации 60, тогда можно спрашивать, почему ток большой, а мощность маленькая?
Теперь об этой схеме.
Эта схема из журнала Радио за 60 какой то год. Это были времена, когда даже КТ603 транзистора не было, который сейчас старьё. Вот и изощрялись. Схема очень капризная. Требует симмеррии. Требует тщательного подбора С6 и С7, что бы нормально работала. Но тогда не было выхода. Мощных ВЧ транзисторов не было. Можно бы эти транзисторы спаять в параллель и сделать обычную трёхточку, но при этом у транзистора складываются внутренние ёмкости и они плохо будут генерирровать на этой частоте.
Сейчас с таким капризным не стоит заморачиваться. Можно взять то же старьё КТ603 и сделать на нём трёхточку такой же мощности. Или две штуки в параллель КТ368. А если слелать генератор на КТ610, то и в пять раз мощнее будет. Ты скажи чего тебе надо. Тебя, что ностальгия замучала по старым схемам?


Вложения:
Безымянный.GIF [126.77 KiB]
Скачиваний: 9348
Вернуться наверх
 
Эиком - электронные компоненты и радиодетали
Не в сети
 Заголовок сообщения:
СообщениеДобавлено: Ср авг 15, 2007 15:40:01 
Вымогатель припоя

Зарегистрирован: Вс сен 10, 2006 00:04:03
Сообщений: 540
Рейтинг сообщения: 0
Да нет.Ностальгия не замучила. :)) Просто автор обещал хорошую мощность без всяких особых ухищрений


Последний раз редактировалось SAU Ср авг 15, 2007 15:57:39, всего редактировалось 2 раз(а).

Вернуться наверх
 
Не в сети
 Заголовок сообщения:
СообщениеДобавлено: Ср авг 15, 2007 15:42:24 
Модератор
Аватар пользователя

Карма: 158
Рейтинг сообщений: 1600
Зарегистрирован: Пт апр 28, 2006 15:26:07
Сообщений: 11940
Откуда: Россия.
Рейтинг сообщения: 0
Медали: 2
Мявтор 3-й степени (1) Лучший человек Форума 2017 (1)
SAU писал(а):
Да нет.Ностальгия не замучила. :)) Просто автор обещал хорошую мощность без всяких особых ухищрений

Ты всё-таки скажи, что тебе нужно?
Я думаю сейчас это можно сделать намного проще, чем 40 лет назад.


Вернуться наверх
 
Не в сети
 Заголовок сообщения:
СообщениеДобавлено: Ср авг 15, 2007 15:59:25 
Вымогатель припоя

Зарегистрирован: Вс сен 10, 2006 00:04:03
Сообщений: 540
Рейтинг сообщения: 0
Мне нужен радиопередающий тракт с мощностью милливат 150 на выходе.Кварцованный, для АМ.
Вечером схему нарисую - если не трудно - разберем, хорошо?


Вернуться наверх
 
Не в сети
 Заголовок сообщения:
СообщениеДобавлено: Пт авг 17, 2007 08:55:48 
Вымогатель припоя

Зарегистрирован: Вс сен 10, 2006 00:04:03
Сообщений: 540
Рейтинг сообщения: 0
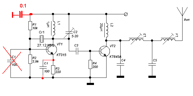
Нарисовал я схему (см вложение).В задающем генераторе хочу использовать дроссель вместо катушки, связь с выходным каскадом через конденсатор.
Есть несколько вопросов.
1.Как завист выходная мощность от емкости конденсатора С3? От R4?
2.Для расчета П контура мне надо знать сопротивление выходного каскада.Как его можно посчитать?


Вложения:
Generator.GIF [5.56 KiB]
Скачиваний: 1264
Вернуться наверх
 
Не в сети
 Заголовок сообщения:
СообщениеДобавлено: Вс авг 19, 2007 17:47:52 
Друг Кота
Аватар пользователя

Карма: 6
Рейтинг сообщений: 32
Зарегистрирован: Чт сен 14, 2006 11:42:09
Сообщений: 3792
Откуда: Обитаю на чердаке
Рейтинг сообщения: 0
Странно, почему никто не заметил тему: http://www.radiokot.ru/forum/viewtopic.php?t=4834 , как раз по этой статье? :o

_________________
Память очень интересная штука: бывает так, что запомнишь одно, а вспомнишь другое...


Вернуться наверх
 
Не в сети
 Заголовок сообщения:
СообщениеДобавлено: Пн авг 20, 2007 10:57:57 
Модератор
Аватар пользователя

Карма: 158
Рейтинг сообщений: 1600
Зарегистрирован: Пт апр 28, 2006 15:26:07
Сообщений: 11940
Откуда: Россия.
Рейтинг сообщения: 0
Медали: 2
Мявтор 3-й степени (1) Лучший человек Форума 2017 (1)
SAU писал(а):
Нарисовал я схему

Где ты такие схемы находишь? И говорить про неё не хочется. Бери проверенные.
Всё что можно сказать, вот здесь уже сказано.
Вот здесь например такой же самодельный передатчик. И про П-контур там написано. Книжка, что надо.
http://www.pipe.spb.ru/books/miel1.djvu


Вложения:
Новая папка.zip [145.44 KiB]
Скачиваний: 613
Вернуться наверх
 
Не в сети
 Заголовок сообщения:
СообщениеДобавлено: Вт авг 21, 2007 12:35:08 
Вымогатель припоя

Зарегистрирован: Вс сен 10, 2006 00:04:03
Сообщений: 540
Рейтинг сообщения: 0
Ну и чем схема на стр134 лучше? Только тем что используется автотрансформаторная связь, а я использую дроссель?
Так в кварцевом генераторе в цепи коллектора тоже ставят дроссель.
В китайских игрушках сплошь да рядом. :))
Про расчет П контура тоже как-то мутновато.Если я еще могу прикинуть сопротивление антенны, то выходное сопротивление каскада как определить?


Вернуться наверх
 
Не в сети
 Заголовок сообщения:
СообщениеДобавлено: Вт авг 21, 2007 13:01:05 
Модератор
Аватар пользователя

Карма: 158
Рейтинг сообщений: 1600
Зарегистрирован: Пт апр 28, 2006 15:26:07
Сообщений: 11940
Откуда: Россия.
Рейтинг сообщения: 0
Медали: 2
Мявтор 3-й степени (1) Лучший человек Форума 2017 (1)
SAU писал(а):
Нарисовал я схему (см вложение

Схему исправил. Кажется очень мало чего изменилось, но изменения кардинальные.
Если хочешь мощность больше, то первый транзистор поставь наподобие КТ603, КТ608, КТ3117, КТ928 из советских. Импорт сам посмотри. Я плохо его знаю.
SAU писал(а):
1.Как завист выходная мощность от емкости конденсатора С3? От R4?

R4 не критично в твоём случае. Можно и побольше поставить. От него зависет макс. доп. напряжение к-э. Тебе до него далеко. С3 будешь по максимуму мощности подбирать. Если большой, то можешь задавить задающий. Если маленький, не раскачаешь выходной.
SAU писал(а):
2.Для расчета П контура мне надо знать сопротивление выходного каскада.Как его можно посчитать?

П-контур всегда мутно, если без приборов. Придерживайся такого как в книжке и выжимай максимум с помощью катушки.
Когда будешь налаживать, поймёшь, что значит дроссели ставить вместо катушек с подстроечниками. В сто раз проблем будет больше, чем взять и намотать нормальные катушки.
...
Катушку в генераторе по моему маловата. Раза в 2 - 3 увеличить наверное нужно.


Вложения:
Безымянный.GIF [7.04 KiB]
Скачиваний: 910
Вернуться наверх
 
Не в сети
 Заголовок сообщения:
СообщениеДобавлено: Вт авг 21, 2007 14:53:20 
Вымогатель припоя

Зарегистрирован: Вс сен 10, 2006 00:04:03
Сообщений: 540
Рейтинг сообщения: 0
aen писал(а):
Когда будешь налаживать, поймёшь, что значит дроссели ставить вместо катушек с подстроечниками. В сто раз проблем будет больше, чем взять и намотать нормальные катушки.
...
Катушку в генераторе по моему маловата. Раза в 2 - 3 увеличить наверное нужно.

А в чем проблемы должны быть? В связи со вторым каскадом?


Вернуться наверх
 
Не в сети
 Заголовок сообщения:
СообщениеДобавлено: Вт авг 21, 2007 15:05:53 
Модератор
Аватар пользователя

Карма: 158
Рейтинг сообщений: 1600
Зарегистрирован: Пт апр 28, 2006 15:26:07
Сообщений: 11940
Откуда: Россия.
Рейтинг сообщения: 0
Медали: 2
Мявтор 3-й степени (1) Лучший человек Форума 2017 (1)
SAU писал(а):
А в чем проблемы должны быть? В связи со вторым каскадом?

Ну когда настраиваешь приходится подкручивать. Никакой расчёт не даст точных данных.
Самое тяжёлое будет удлиняющая катушка, потом П-контур, затем связь задающего с оконечным. Вобщем как обычно. Схема вобщем то работоспособная, только не пойму, как ты модуляцию хочешь делать.


Вернуться наверх
 
Не в сети
 Заголовок сообщения:
СообщениеДобавлено: Вт авг 21, 2007 15:27:49 
Вымогатель припоя

Зарегистрирован: Вс сен 10, 2006 00:04:03
Сообщений: 540
Рейтинг сообщения: 0
Не спорю.
Я вчера собрал ее.Накануне не поленился и собрал схему с катушкой и трансформаторной связью, затем на эквиваленте нагрузки более-менее настроил П контур по максимуму.Получил где-то 3,3 Вольта на 58 омах.
Затем заменил катушку дросселем и подбором емкости добился 3,16 вольта на нагрузке.
Не знаю.Может при использовании дросселя и будет больше гармоник, но посмотреть форму сигнала я не смогу - ни спектроанализатора, ни осциллографа у меня нет.А звуковая карточка с детекторной головкой тут не поможет.
Модуляция у меня будет амплитудная.
Верю что не гуд, но если делать ЧМ - будут проблемы с приемником (даже если брать 3361 - трудно найти кварц на 1 гармонику, отстоящий от 27,12 Мгц)
Модулировать буду выходной каскад (коллектор модулирующего подключается к эммитеру выходно, эммитер модулирующего на общий, управление базой модулирующего)
Кстати, у Миля ,так же


Последний раз редактировалось SAU Вт авг 21, 2007 15:31:51, всего редактировалось 1 раз.

Вернуться наверх
 
Не в сети
 Заголовок сообщения:
СообщениеДобавлено: Вт авг 21, 2007 15:28:54 
Модератор
Аватар пользователя

Карма: 158
Рейтинг сообщений: 1600
Зарегистрирован: Пт апр 28, 2006 15:26:07
Сообщений: 11940
Откуда: Россия.
Рейтинг сообщения: 0
Медали: 2
Мявтор 3-й степени (1) Лучший человек Форума 2017 (1)
SAU писал(а):
В связи со вторым каскадом?

П- контур, это вобщем то обычный параллельный контур, но его удобней настраивать, когда приборы есть. :))
Без приборов вот из такого выходного каскада удаётся легче мощность выжать.
Отвод от середины катушки. Настраивать по максимуму простейшего волномера.


Вложения:
Безымянный.GIF [6.03 KiB]
Скачиваний: 1139
Вернуться наверх
 
Не в сети
 Заголовок сообщения:
СообщениеДобавлено: Вт авг 21, 2007 15:36:47 
Вымогатель припоя

Зарегистрирован: Вс сен 10, 2006 00:04:03
Сообщений: 540
Рейтинг сообщения: 0
Ну а книжка, на которую я ссылался в параллельном форуме - Миль,Электронное дистанционное управление моделями.Стр.125.Тоько тут катушка, а у меня дроссель.
Ну а модуляция так используется как у Виноградова в радиоохранном устройстве.Могу схему найти


Вернуться наверх
 
Не в сети
 Заголовок сообщения:
СообщениеДобавлено: Вт авг 21, 2007 15:38:05 
Родился

Зарегистрирован: Ср авг 15, 2007 18:51:03
Сообщений: 5
Рейтинг сообщения: 0
Так вот где продожение.... :)


Получил где-то 3,3 Вольта на 58 омах
это 0,18Ватта эффективно.


Вернуться наверх
 
Не в сети
 Заголовок сообщения:
СообщениеДобавлено: Вт авг 21, 2007 15:40:37 
Вымогатель припоя

Зарегистрирован: Вс сен 10, 2006 00:04:03
Сообщений: 540
Рейтинг сообщения: 0
aen писал(а):
SAU писал(а):
В связи со вторым каскадом?

П- контур, это вобщем то обычный параллельный контур, но его удобней настраивать, когда приборы есть. :))
Без приборов вот из такого выходного каскада удаётся легче мощность выжать.
Отвод от середины катушки. Настраивать по максимуму простейшего волномера.

Сенкс.Попробую и такой П контур.Отводот какой части лучше сделать - от половины или 1/3?


Вернуться наверх
 
Не в сети
 Заголовок сообщения:
СообщениеДобавлено: Вт авг 21, 2007 15:40:41 
Модератор
Аватар пользователя

Карма: 158
Рейтинг сообщений: 1600
Зарегистрирован: Пт апр 28, 2006 15:26:07
Сообщений: 11940
Откуда: Россия.
Рейтинг сообщения: 0
Медали: 2
Мявтор 3-й степени (1) Лучший человек Форума 2017 (1)
SAU писал(а):
Стр.125

Ты мне зубы не заговаривай. :))
Я про схему задающего говорил.
А про П-контур, что я выше написал попробуй. Просто по опыту, проще наладка получается. Больше выжмешь без приборов. У меня так получалось. Но если приборы есть, то делай П-контур.


Последний раз редактировалось aen Чт авг 30, 2007 08:17:15, всего редактировалось 1 раз.

Вернуться наверх
 
Показать сообщения за:  Сортировать по:  Вернуться наверх
Начать новую тему Ответить на тему  [ Сообщений: 42 ]  1, ,  

Часовой пояс: UTC + 3 часа


Кто сейчас на форуме

Сейчас этот форум просматривают: нет зарегистрированных пользователей и гости: 26


Вы не можете начинать темы
Вы не можете отвечать на сообщения
Вы не можете редактировать свои сообщения
Вы не можете удалять свои сообщения
Вы не можете добавлять вложения

Найти:
Перейти:  


Powered by phpBB © 2000, 2002, 2005, 2007 phpBB Group
Русская поддержка phpBB
Extended by Karma MOD © 2007—2012 m157y
Extended by Topic Tags MOD © 2012 m157y