Например TDA7294

Форум РадиоКот • Просмотр темы - Недорогой высококачественный УМ
Форум РадиоКот
Здесь можно немножко помяукать :)

Текущее время: Чт янв 15, 2026 01:47:33

Часовой пояс: UTC + 3 часа


ПРЯМО СЕЙЧАС:



Начать новую тему Ответить на тему  [ Сообщений: 63 ]  1, , ,  
Автор Сообщение
Не в сети
 Заголовок сообщения: Недорогой высококачественный УМ
СообщениеДобавлено: Сб сен 25, 2010 07:46:41 
Друг Кота
Аватар пользователя

Карма: 26
Рейтинг сообщений: 97
Зарегистрирован: Вт мар 16, 2010 09:58:07
Сообщений: 5040
Откуда: Новгородская обл
Рейтинг сообщения: 0
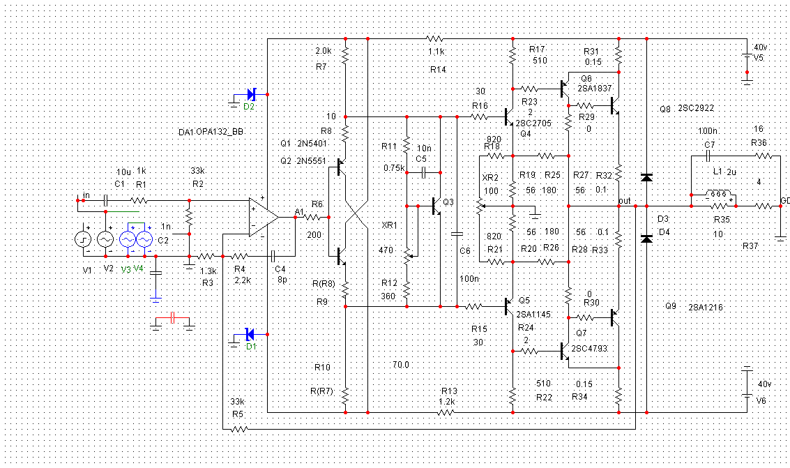
Возникли вопросы по этому усилителю.
http://radiokot.ru/circuit/audio/amplifier/41/
Первое ВК до конца не додуман. Работа пары полевиков на общий резистор неграмотное решение. Далее запитка цепи смещения от нестабилизированного источника тоже не лучшее решение. Перейдем к оУ и повторителю, почему нет развязки между опером и повторителем? ,почему не одинаковые номиналы резисторов на дифференциальных входах ОУ . Интересует также вопрос коррекции данного усилителя. Повторена коррекция с схожего уся на полевиках с интерлавки. Решение очень спорное . Ну и имхо выброс на выходе ОУ будет значительным . ОФФ самое главное почему нет ссылок на используемые решения? Вход с уся интерлавки. Мое мнение усилитель очень сырой , недоработанный.


Вернуться наверх
 
Не в сети
 Заголовок сообщения: Re: Недорогой увысококачественный УМ
СообщениеДобавлено: Сб сен 25, 2010 11:35:26 
Собутыльник Сэра Мурра
Аватар пользователя

Карма: 23
Рейтинг сообщений: 6
Зарегистрирован: Вт янв 10, 2006 00:26:45
Сообщений: 2918
Откуда: Челябинск
Рейтинг сообщения: 0
Обсуждение всех конструкций только после обьявления результатов.

_________________
Увлекательный ресурс об электронике и не только


Вернуться наверх
 
Не в сети
 Заголовок сообщения: Re: Недорогой увысококачественный УМ
СообщениеДобавлено: Вс окт 03, 2010 17:16:39 
Родился

Зарегистрирован: Ср ноя 18, 2009 09:03:56
Сообщений: 8
Рейтинг сообщения: 0
Сделал кто нибудь печатку хорошую? :)


Вернуться наверх
 
Не в сети
 Заголовок сообщения: Re: Недорогой увысококачественный УМ
СообщениеДобавлено: Вс окт 03, 2010 18:09:20 
Вымогатель припоя

Зарегистрирован: Вт мар 02, 2010 13:42:07
Сообщений: 598
Рейтинг сообщения: 0
1. По моим сведениям - да. ;) И как минимум, изготовлено несколько штук данного усилителя в железе - работой довольны, характеристики подтверждаются. :)

Кстати, ссылка на статью:
http://radiokot.ru/circuit/audio/amplifier/41/

Максим_В, вопросы задали именно вы, и именно вы предъявили кучу претензий к данной конструкции. Отвечайте за свои слова - обоснуйте их. 8)


Вернуться наверх
 
Эиком - электронные компоненты и радиодетали
Не в сети
 Заголовок сообщения: Re: Недорогой увысококачественный УМ
СообщениеДобавлено: Вс окт 03, 2010 21:19:53 
Друг Кота
Аватар пользователя

Зарегистрирован: Вс окт 11, 2009 18:15:27
Сообщений: 3813
Откуда: Донецк
Рейтинг сообщения: 0
вот фото готовой конструкции
http://jpegshare.net/4b/28/4b2891e99808 ... 3.jpg.html
http://jpegshare.net/f7/17/f717834bb30c ... 0.jpg.html
http://jpegshare.net/df/21/df218f40a129 ... 6.jpg.html
http://jpegshare.net/e5/f0/e5f0a9145339 ... 8.jpg.html
усилитель очень понравился!!
благодаря низкому КГ - качество звука - прямь как глоток свежего воздуха
не сравнится с шушуриным и немцем - который лепил ранее, даже и рядом не стоит
с первого раза запустился
ОУ - TL071
можно OPA-134 применить - звук будет еще лучше, но увы, у нас его не продают
Цитата:
Повторена коррекция с схожего уся на полевиках с интерлавки.

усилитель был сконструирован с нуля и я лично был сведетелем этого дела.

_________________
Любители музыки слушают музыку, аудиофилы — шумы в паузах


Последний раз редактировалось glacier Вс окт 03, 2010 21:25:35, всего редактировалось 1 раз.

Вернуться наверх
 
Не в сети
 Заголовок сообщения: Re: Недорогой увысококачественный УМ
СообщениеДобавлено: Вс окт 03, 2010 21:32:54 
Друг Кота
Аватар пользователя

Карма: 26
Рейтинг сообщений: 97
Зарегистрирован: Вт мар 16, 2010 09:58:07
Сообщений: 5040
Откуда: Новгородская обл
Рейтинг сообщения: 0
На счет нуля не надо,тоже скопировали с кого то , эта схемотехника в бывшем СССр появилась в далеком 1978году,первый усилитель по такой топологии сделан Олегом Надолинским. А он взял за основу импортный усилитель. Сделал,хорошо. Кстати только одна пара выходников стоит,так что к вопросу работы пары однотипных,но неидеинтичных транзисторов на один резистор этот усь ответа не дает.

Значит по твоему работа пары транзисторов ВКс разбросом параметров на общий резистор грамотное решение? Чет я такого не встречал нигде. И если вы это решение поддерживаете, то бог вам судья.


Вернуться наверх
 
Не в сети
 Заголовок сообщения: Re: Недорогой увысококачественный УМ
СообщениеДобавлено: Вс окт 03, 2010 22:00:20 
Вымогатель припоя

Зарегистрирован: Вт мар 02, 2010 13:42:07
Сообщений: 598
Рейтинг сообщения: 0
Максим_В писал(а):
значит по твоему работа пары транзисторов ВКс разбросом параметров на общий резистор грамотное решение? Чет я такого не встречал нигде.
Ну, до 4 октября 1957 г искусственного спутника Земли тоже никто не встречал. :) И много чего ещё - и это все ваши претензии? :))) :))) :)))


Вернуться наверх
 
Не в сети
 Заголовок сообщения: Re: Недорогой увысококачественный УМ
СообщениеДобавлено: Вс окт 03, 2010 22:09:06 
Друг Кота
Аватар пользователя

Карма: 26
Рейтинг сообщений: 97
Зарегистрирован: Вт мар 16, 2010 09:58:07
Сообщений: 5040
Откуда: Новгородская обл
Рейтинг сообщения: 0
Хищник ,можешь что тут говорить, что угодно, но своё нутро ты показал всем. Да ,а про пары ты не прав. Даже очень не прав .


Вернуться наверх
 
Не в сети
 Заголовок сообщения: Re: Недорогой увысококачественный УМ
СообщениеДобавлено: Пн окт 04, 2010 08:53:13 
Друг Кота
Аватар пользователя

Карма: 26
Рейтинг сообщений: 97
Зарегистрирован: Вт мар 16, 2010 09:58:07
Сообщений: 5040
Откуда: Новгородская обл
Рейтинг сообщения: 0
Слушай , это уже смешно, чесно слово . Автор чтоли данной конструкции? Появится автор , с ним и поговорим. Засим отвянь .


Вернуться наверх
 
Не в сети
 Заголовок сообщения: Re: Недорогой увысококачественный УМ
СообщениеДобавлено: Пн окт 04, 2010 09:53:01 
Вымогатель припоя
Аватар пользователя

Карма: 12
Рейтинг сообщений: 174
Зарегистрирован: Ср мар 31, 2010 05:59:14
Сообщений: 680
Рейтинг сообщения: 0
Хищник писал(а):
Не советую. :wink:
Не переоценивайте себя.
Просто время на Вас тратить не хочется. Скучно все это.


Вернуться наверх
 
Не в сети
 Заголовок сообщения: Re: Недорогой увысококачественный УМ
СообщениеДобавлено: Пн окт 04, 2010 10:01:28 
Друг Кота
Аватар пользователя

Карма: 26
Рейтинг сообщений: 97
Зарегистрирован: Вт мар 16, 2010 09:58:07
Сообщений: 5040
Откуда: Новгородская обл
Рейтинг сообщения: 0
Да кому ты нужен,скажи на милость. Буду я еще тут с тобой о чем то говорить. Смотри на желчь не излейся от злобы . Кстати а че не на своем сайте то, чет о нем только в очень узких кругах слышно .


Вернуться наверх
 
Не в сети
 Заголовок сообщения: Re: Недорогой увысококачественный УМ
СообщениеДобавлено: Пн окт 04, 2010 10:18:52 
Друг Кота
Аватар пользователя

Карма: 26
Рейтинг сообщений: 97
Зарегистрирован: Вт мар 16, 2010 09:58:07
Сообщений: 5040
Откуда: Новгородская обл
Рейтинг сообщения: 0
Ладно, покормим тролля. С парами, работающими на одиночные резисторы разобрались. И так далее, вопрос по цепи термостабилизации. Зачем запитывать повторители от питания ВК ,ведь будут неизбежные просадки по питанию, а значит ток покоя будет тоже гулять. Можно было просто запитать повторители от стабилизированного напряжение .поступающего на ОУ. Цепь термостабилизации тока покоя можно было бы подключить в эмиттеры повторителей . Стабильность тока покоя только возрастет.


Вернуться наверх
 
Не в сети
 Заголовок сообщения: Re: Недорогой увысококачественный УМ
СообщениеДобавлено: Пн окт 04, 2010 10:51:44 
Друг Кота
Аватар пользователя

Карма: 26
Рейтинг сообщений: 97
Зарегистрирован: Вт мар 16, 2010 09:58:07
Сообщений: 5040
Откуда: Новгородская обл
Рейтинг сообщения: 0
Применение ИПП не решит вопроса с стабильностью питания цепи смещения и термостабилизации. Значит это замечание правильное . Перейдем далее . Резистор между опером и транзисторами нужен или нет? Я лично считаю ,что нужен . ОФФ Это я еще компьюторную модель данного усилителя не копал, а то бы еще вопросы возникли бы .Это я не к тому , что такой плохой усь, а к тому , что можно было еще лучше сделать . Интересно посмотреть . каков сигнал прямоугольника у этого усилителя на выходе ОУ. Если четкий прямоугольник без выбросов с крутыми фронтами, то хорошо, если есть выброс или. что еще хуже змейка , то нехорошо.


Вернуться наверх
 
Не в сети
 Заголовок сообщения: Re: Недорогой увысококачественный УМ
СообщениеДобавлено: Пн окт 04, 2010 11:13:03 
Друг Кота
Аватар пользователя

Карма: 26
Рейтинг сообщений: 97
Зарегистрирован: Вт мар 16, 2010 09:58:07
Сообщений: 5040
Откуда: Новгородская обл
Рейтинг сообщения: 0
[Про опер и повторитель . Резистор между ними не повышает устойчивость усилителя окромя всего прочего? Далее из слов про осциллограммы появляется подозрение что автор этого усилителя наш оппонент. Не так ли?


Вернуться наверх
 
Не в сети
 Заголовок сообщения: Re: Недорогой увысококачественный УМ
СообщениеДобавлено: Пн окт 04, 2010 11:35:33 
Друг Кота
Аватар пользователя

Карма: 26
Рейтинг сообщений: 97
Зарегистрирован: Вт мар 16, 2010 09:58:07
Сообщений: 5040
Откуда: Новгородская обл
Рейтинг сообщения: 0
Не прибедняйся. Вот только возник такой скромный вопрос. А что своего тут внесено? Оптимальная глубина местной ОС еще у Пикерсгиля с Митрофановым определена , тут в точности такая же, далее повторители еще Жбанов в доступной широкому кругу ввел, какскад на опере схож с аналогичным каскадом уся на полевиках с интерлавки . Что своего то? Только не уходи от вопроса в сторону . Кстати в точности такой ВК я тут в своем усе показывал несколько месяцев назад , при желании могу ссылку дать. Вот кстати более грамотное выполнение цепи термо, согласись лучше .


Вложения:
Повторитель.GIF [11.18 KiB]
Скачиваний: 888
Вернуться наверх
 
Не в сети
 Заголовок сообщения: Re: Недорогой высококачественный УМ
СообщениеДобавлено: Пн окт 04, 2010 11:51:46 
Друг Кота
Аватар пользователя

Карма: 26
Рейтинг сообщений: 97
Зарегистрирован: Вт мар 16, 2010 09:58:07
Сообщений: 5040
Откуда: Новгородская обл
Рейтинг сообщения: 0
Так , по цепи термо что неясного. все на поверхности . По ссылке ,щас дам ВК на полевиках viewtopic.php?t=29599&p=457179#p457179


Последний раз редактировалось Максим_В Пн окт 04, 2010 12:00:04, всего редактировалось 1 раз.

Вернуться наверх
 
Не в сети
 Заголовок сообщения: Re: Недорогой высококачественный УМ
СообщениеДобавлено: Пн окт 04, 2010 11:53:25 
Друг Кота
Аватар пользователя

Карма: 26
Рейтинг сообщений: 97
Зарегистрирован: Вт мар 16, 2010 09:58:07
Сообщений: 5040
Откуда: Новгородская обл
Рейтинг сообщения: 0
Вот эпопея со всеми ссылками viewtopic.php?t=34063&p=545971#p545971


Вернуться наверх
 
Не в сети
 Заголовок сообщения: Re: Недорогой высококачественный УМ
СообщениеДобавлено: Пн окт 04, 2010 11:59:11 
Друг Кота
Аватар пользователя

Карма: 26
Рейтинг сообщений: 97
Зарегистрирован: Вт мар 16, 2010 09:58:07
Сообщений: 5040
Откуда: Новгородская обл
Рейтинг сообщения: 0
Вот законченное устройство. Вк на композитных транзисторах . Думаешь я усь с интерлавки не разбирал в симуляторе . Перекошенный опер и большое усиление ВК его слабые места. С устойчивостью у него тож проблемы есть .Про перегрузочную способность я и не говорю. А ты тут мне че то пилишь.Я может с карандашем и не смогу на бумаге пересчитать,а в капе это все на поверхности.


Вложения:
ОУ ОРА134 повторитель.GIF [21 KiB]
Скачиваний: 1078
Вернуться наверх
 
Не в сети
 Заголовок сообщения: Re: Недорогой высококачественный УМ
СообщениеДобавлено: Пн окт 04, 2010 12:11:44 
Друг Кота
Аватар пользователя

Карма: 26
Рейтинг сообщений: 97
Зарегистрирован: Вт мар 16, 2010 09:58:07
Сообщений: 5040
Откуда: Новгородская обл
Рейтинг сообщения: 0
Чет ы пилишь?Все в железе . Простой с многопетлевой повторили уже несколько человек. Последний тоже готов. Только он схож в чем то с усилителем Брагина ,решение повторителя от Геннадия Брагина ,выходные транзисторы и предвыходные включены по схеме композитного транзистора , надеюсь знаешь что это такое , так что имею право тут пилить . Есть еще решение по перводу последнего в режим супер А , светить не буду пока. А ты чтото тут мне пилишь.


Вернуться наверх
 
Не в сети
 Заголовок сообщения: Re: Недорогой высококачественный УМ
СообщениеДобавлено: Пн окт 04, 2010 12:42:11 
Друг Кота
Аватар пользователя

Карма: 26
Рейтинг сообщений: 97
Зарегистрирован: Вт мар 16, 2010 09:58:07
Сообщений: 5040
Откуда: Новгородская обл
Рейтинг сообщения: 0
Не тролль ,недостатки в первом посту . Решение одного из них я показал. Кстати у меня чет большие сомнения в вашей квалификации. Если это ваше решение ,данный усь. то это не в вашу пользу . Я задал вопросы , ответь хоть на один аргументированно . Я ответы знаю .


Вернуться наверх
 
Показать сообщения за:  Сортировать по:  Вернуться наверх
Начать новую тему Ответить на тему  [ Сообщений: 63 ]  1, , ,  

Часовой пояс: UTC + 3 часа


Кто сейчас на форуме

Сейчас этот форум просматривают: нет зарегистрированных пользователей и гости: 15


Вы не можете начинать темы
Вы не можете отвечать на сообщения
Вы не можете редактировать свои сообщения
Вы не можете удалять свои сообщения
Вы не можете добавлять вложения

Найти:
Перейти:  


Powered by phpBB © 2000, 2002, 2005, 2007 phpBB Group
Русская поддержка phpBB
Extended by Karma MOD © 2007—2012 m157y
Extended by Topic Tags MOD © 2012 m157y