Например TDA7294

Форум РадиоКот • Просмотр темы - Все о биполярном транзисторе.
Форум РадиоКот
Здесь можно немножко помяукать :)

Текущее время: Чт мар 26, 2026 08:18:56

Часовой пояс: UTC + 3 часа


ПРЯМО СЕЙЧАС:



Начать новую тему Ответить на тему  [ Сообщений: 2121 ]     ... , , , 106,  
Автор Сообщение
 Заголовок сообщения: Re: Все о биполярном транзисторе.
СообщениеДобавлено: Пт фев 20, 2026 19:33:55 
Сверлит текстолит когтями
Аватар пользователя

Карма: 6
Рейтинг сообщений: 231
Зарегистрирован: Пн ноя 08, 2021 13:12:57
Сообщений: 1231
Откуда: 58С 58В
Рейтинг сообщения: 3
Призрачный Суслик писал(а):
за счет ООС всё-же Ку должно быть как-то стабилизировано.

ООС Только по Постоянному току, по сигналу Внутренняя последовательная ООСТ через =25мВ/1мА=25 Ом .
См. модели транзистора.
Кус =5,1кОм/25 Ом=200 теоретически. :dont_know:

_________________
Свежий взгляд из прошлого тысячелетия.


Вернуться наверх
 
 Заголовок сообщения: Re: Все о биполярном транзисторе.
СообщениеДобавлено: Пт фев 20, 2026 19:42:14 
Нашел транзистор. Понюхал.

Зарегистрирован: Ср фев 04, 2026 21:29:19
Сообщений: 180
Откуда: Из норки где-то в России
Рейтинг сообщения: 0
А как она может быть 200, если у транзистора она не выше 45 ?

У меня по всяким прикидкам тоже выходило неприличное значение, потому я прикидкам и не поверил.

Ведь ток коллектора не прирастёт более чем в 45 раз от тока базы. Но против него работает резистор в цепи эмиттера, приподнимая потенциал коллектора и резистор в цепи между источником питания и базовым делителем , который уменьшает напряжение на базовом делителе и ток базы соответственно.

Потому и спросил, что запутался :-)


Вернуться наверх
 
 Заголовок сообщения: Re: Все о биполярном транзисторе.
СообщениеДобавлено: Пт фев 20, 2026 19:47:29 
Сверлит текстолит когтями
Аватар пользователя

Карма: 6
Рейтинг сообщений: 231
Зарегистрирован: Пн ноя 08, 2021 13:12:57
Сообщений: 1231
Откуда: 58С 58В
Рейтинг сообщения: 0
Призрачный Суслик, Хоровиц и Хилл "Искусство схемотехники", модели (2) транзисторов.

_________________
Свежий взгляд из прошлого тысячелетия.


Вернуться наверх
 
 Заголовок сообщения: Re: Все о биполярном транзисторе.
СообщениеДобавлено: Пт фев 20, 2026 20:46:17 
Друг Кота
Аватар пользователя

Карма: 32
Рейтинг сообщений: 976
Зарегистрирован: Пт сен 10, 2021 15:19:36
Сообщений: 6590
Откуда: Протвино
Рейтинг сообщения: 0
усиление каскада по напряжению и транзистора по току (h21e=hfe) напрямую не связаны. и вообще невсегда связаны. как в этом каскаде c 4мя резисторами например.


в реальности усиление по напряжению будет меньше 200,
из-за того что коллектор нагружен по переменному току не только резистором 5.1k но и входным сопротивлением нагрузки.
это сопротивлене будет параллельно этим 5.1k.

например если нагрузка еще 5k то усиление 100 а если 1k то 33. (это все при том же статическом токе эмиттера(~=коллектора) =1mA)

а такой каскад какраз и хорош тем, что его усиление можно посчитать заранее, независимо от таких плохоповторяемых по экземплярам транзисторов параметров как hfe например. оно зависит почти толко от резисторв (включая эквивалентную нагрузку) и от Vcc.


Вернуться наверх
 
Эиком - электронные компоненты и радиодетали
 Заголовок сообщения: Re: Все о биполярном транзисторе.
СообщениеДобавлено: Пт фев 20, 2026 21:59:42 
Друг Кота
Аватар пользователя

Карма: 116
Рейтинг сообщений: 4537
Зарегистрирован: Пт мар 30, 2012 05:17:29
Сообщений: 16355
Откуда: Екатеринбург
Рейтинг сообщения: 0
по сигналу Внутренняя последовательная ООСТ через =25мВ/1мА=25 Ом
Я так понимаю, эти 25 мВ/мА относятся к кремниевым транзисторам. Или не имеет значение их "химия"?

_________________
И хрюкотали зелюки,
Как мюмзики в мове.
_________________
На каждый РКН
Найдётся VPN.


Вернуться наверх
 
 Заголовок сообщения: Re: Все о биполярном транзисторе.
СообщениеДобавлено: Пт фев 20, 2026 22:41:30 
Друг Кота
Аватар пользователя

Карма: 32
Рейтинг сообщений: 976
Зарегистрирован: Пт сен 10, 2021 15:19:36
Сообщений: 6590
Откуда: Протвино
Рейтинг сообщения: 0
mickbell, имеет но епп у германия похожее эквивалентное диф сопротивление эмиттера на обычных рабочих участках (1..10mA) при комнатной температуре.

это по сути обратное значение "крутизны передачи" биполярного транзистора (S=dIc/dVb), она естественно соответствует участку вах эмиттера,
и понятно что напрямую зависит от тока в окрестностях которого измеряется.


Вернуться наверх
 
 Заголовок сообщения: Re: Все о биполярном транзисторе.
СообщениеДобавлено: Сб фев 21, 2026 18:40:32 
Сверлит текстолит когтями
Аватар пользователя

Карма: 6
Рейтинг сообщений: 231
Зарегистрирован: Пн ноя 08, 2021 13:12:57
Сообщений: 1231
Откуда: 58С 58В
Рейтинг сообщения: 0
mickbell писал(а):
эти 25 мВ/мА относятся к кремниевым транзисторам. Или не имеет значение их "химия"?

Ut=kT/q=25,3 mV , где T-температура в Кельвинах (примерно постоянна) , k и q физические постоянные.

_________________
Свежий взгляд из прошлого тысячелетия.


Вернуться наверх
 
 Заголовок сообщения: Re: Все о биполярном транзисторе.
СообщениеДобавлено: Сб фев 21, 2026 19:30:36 
Друг Кота
Аватар пользователя

Карма: 116
Рейтинг сообщений: 4537
Зарегистрирован: Пт мар 30, 2012 05:17:29
Сообщений: 16355
Откуда: Екатеринбург
Рейтинг сообщения: 0
Да, но - не факт, что на самом деле где-то там не спрятался какой-то коэффициент, для кремния близкий к единице, поэтому я и усомнился. Ну нет - так нет. (Хоровица с Хиллом я тоже читал.)

_________________
И хрюкотали зелюки,
Как мюмзики в мове.
_________________
На каждый РКН
Найдётся VPN.


Вернуться наверх
 
 Заголовок сообщения: Re: Все о биполярном транзисторе.
СообщениеДобавлено: Ср фев 25, 2026 08:50:05 
Открыл глаза

Зарегистрирован: Пт ноя 01, 2024 17:33:51
Сообщений: 56
Рейтинг сообщения: 0
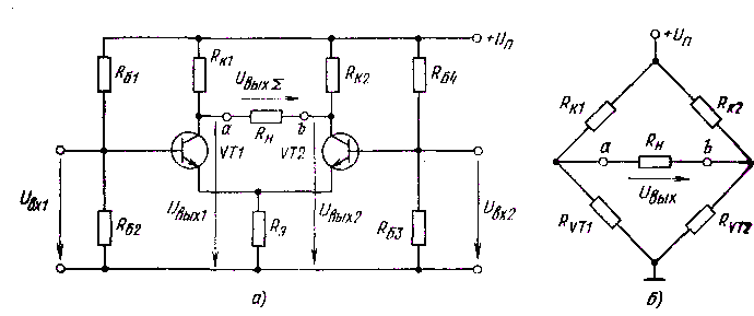
Не могу понять почему в некоторых схемах исключается один из резисторов в цепи коллектора дифференциального усилителя. Ведь напряжение должно сниматься между коллекторами. Ведь там формируется как бы мост. Тогда для моста Rvt1*Rk2=Rvt2*Rk1 так как Rk2 будет для схемы без резистора 0, то Rvt2*Rk1=0 получется Rvt2=0 какая то ерунда.

Изображение
Изображение


Вернуться наверх
 
 Заголовок сообщения: Re: Все о биполярном транзисторе.
СообщениеДобавлено: Ср фев 25, 2026 11:40:27 
Друг Кота
Аватар пользователя

Карма: 32
Рейтинг сообщений: 976
Зарегистрирован: Пт сен 10, 2021 15:19:36
Сообщений: 6590
Откуда: Протвино
Рейтинг сообщения: 0
ponomarevap1093, диф каскад это совсем не резистивный мост.
это 2 управляемых входным сигналом источника тока (каждый из которых нагружен резистором) и с общим узлом на 3ий (неуправляемый диф сигналом) источник тока.

в идеальном случае сопротивления в коллекторах вообще не влияют на токи плеч. (в реальности, пока транзистор не в насыщении, влияние очень мало и обусловлено восновном эрли эффектом)
при замыкании одного из коллекторных сопротивлений мы теряем возможность снимать противофазное напряжение с этого коллектора но диффкаскад продолжает работать как задумано, потому что транзистор с зкакороченным резистором продолжает менять балланс токов в узле соединения эмиттеров. посему если противофазное напряжение не используется то и резистор можно сократить.


в схеме с примером - даже влияние эрли минимально потому что 2й коллектор тоже привязан к +Vcc через низкое падение на открытом эмиттере VT3 и разница напряжений в 600mV на коллекторах VT1,2 ничтожна по отношению к абсолютному значению (при питании15V).


Вернуться наверх
 
 Заголовок сообщения: Re: Все о биполярном транзисторе.
СообщениеДобавлено: Ср фев 25, 2026 15:12:00 
Нашел транзистор. Понюхал.

Зарегистрирован: Ср фев 04, 2026 21:29:19
Сообщений: 180
Откуда: Из норки где-то в России
Рейтинг сообщения: 0
усиление каскада по напряжению и транзистора по току (h21e=hfe) напрямую не связаны. и вообще невсегда связаны. как в этом каскаде c 4мя резисторами например.


в реальности усиление по напряжению будет меньше 200,
из-за того что коллектор нагружен по переменному току не только резистором 5.1k но и входным сопротивлением нагрузки.
это сопротивлене будет параллельно этим 5.1k.


А как вычислить входное спротивление следующего каскада ?

Я что-то лазил по инету - там не нашел внятно методики. На каждом сайте своя математика с входными параметрами, которые непонятно как рассчитываются. Видимо по этому результаты постоянны разные получаются.

Вопроса два - как рассчитать коэффициент усиления каждого каскада и как рассчитать входное сопротивление каждого каскада. Выходное, как понимаю равно сопротивлению резистора в цепи коллектора.

Входной ток течет в землю через резистор база- "+" питания и через резистор база - цепь "-" питания до конденсатора, но течет и через эмиттерный переход.

Как рассчитать ток коллектора в отсутствии полезного сигнала, в статике при известно базовом делителе. Можно ли это сделать, не имея графиков зависимости тока базы от напряжения Б-Э ?

Как влияют на эти режимы резисторы R8, R14, R18, R23 на прилагаемой схеме. (которые с "-" питания по 2 кОм). Запутался я полностью.

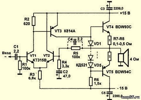
Собственно вот полная схема усилителя. Какой у неё коэффициент усиления, без учета трансформаторов, для сигнала частотой 400 Гц. Величина нагрузки на вторичную обмотку ТР2 примерно 25 кОм ну или таких порядков. Так что можно считать вместо трансформатора в коллекторе Т4 резистор в 25 кОм

Добавлено after 9 minutes 2 seconds:
[quote="Призрачный Суслик"]Rэ[/b]=25мВ/1мА=25 Ом .


Что это за величина, физически (дополнительное падение напряжения Б-Э от тока коллектора ?) и почему взят ток в 1 мА ? Это ведь только рекомендованный ток для П13, но не факт, что он именно такой ?


Вложения:
УСИЛ3.PNG [132.1 KiB]
Скачиваний: 33
Вернуться наверх
 
 Заголовок сообщения: Re: Все о биполярном транзисторе.
СообщениеДобавлено: Ср фев 25, 2026 16:05:38 
Друг Кота
Аватар пользователя

Карма: 23
Рейтинг сообщений: 406
Зарегистрирован: Вс окт 24, 2010 16:02:46
Сообщений: 3534
Откуда: Ижевск
Рейтинг сообщения: 0
Призрачный Суслик писал(а):
для сигнала частотой 400 Гц.
Сначала ёмкости в схеме надо увеличить раз в.... 100 :))) В цепи базы можно в 10 раз.
Мне кажется вы напрасно тратите время на схемотехнику 60 - летней давности. И это должно быть УРЧ, только зачем туда НЧ транзисторы впихнули?


Вернуться наверх
 
 Заголовок сообщения: Re: Все о биполярном транзисторе.
СообщениеДобавлено: Ср фев 25, 2026 16:33:11 
Друг Кота
Аватар пользователя

Карма: 32
Рейтинг сообщений: 976
Зарегистрирован: Пт сен 10, 2021 15:19:36
Сообщений: 6590
Откуда: Протвино
Рейтинг сообщения: 0
Призрачный Суслик, так хоровица и хилла прочитайте прямо тут в сундуке, нахаляву! ;) не все есть в ютюбе :dont_know:

Призрачный Суслик писал(а):
А как вычислить входное спротивление следующего каскада ?


если коротко и с упрощениями то это сопротивление = образуют 2 параллельно соедиенные компанента:
1 вход транзистора, если это схема с ОЭ как 2 каскад
то входом является база и эквивалентное диф сопротивление равно полному сопротивлению эмиттерной цепи * h21e(hfe).
по переменке эмиттер на земле, пусть ток 1ma => его сопротивление 25ом. пусть минимальное hfe=50 => минимальное экв диф сопротивление 1.25k.
2 входные резисторы
если это делитель как у 2го каскада и дальше для переменного тока тоже соединены параллельно (потому что + и - замкнуты емкостью источника и блокировочных конденсаторов )

итого находим сумму проводимостей 3х параллельно соединенных сопротивлений и берем обратное. 1.17k мин входное у каскада,

... а значит лепить 30k в коллектор первого каскада особого смысла нет из-за неэффективной передачи мощности (которая макстимальна при равенстве этих сопротивлений)

ну и вообще номиналы там сильно без учета эффективности усиления... да и схемотехника не самая передовая мягко говоря ;)

1mA это видимо ~ вычислено из сопротивлений методом потенциалов. я не перепроверял.


Вернуться наверх
 
 Заголовок сообщения: Re: Все о биполярном транзисторе.
СообщениеДобавлено: Ср фев 25, 2026 17:05:08 
Нашел транзистор. Понюхал.

Зарегистрирован: Ср фев 04, 2026 21:29:19
Сообщений: 180
Откуда: Из норки где-то в России
Рейтинг сообщения: 0
Призрачный Суслик писал(а):
для сигнала частотой 400 Гц.
Сначала ёмкости в схеме надо увеличить раз в.... 100 :)))


Тут не 50 Гц, а 400

В цепи базы можно в 10 раз.


И вроде не хаЙэнд, а измериловка.

Мне кажется вы напрасно тратите время на схемотехнику 60 - летней давности. И это должно быть УРЧ, только зачем туда НЧ транзисторы впихнули?


Задача повторить это на современной элементной базе, а для этого нужно знать параметры старого.

Добавлено after 11 minutes 42 seconds:
, так хоровица и хилла прочитайте прямо тут в сундуке, нахаляву! ;)


Плохо в коня корм лезет.

если коротко и с упрощениями то это сопротивление = образуют 2 параллельно соедиенные компанента:
1 вход транзистора, если это схема с ОЭ как 2 каскад
то входом является база и эквивалентное диф сопротивление равно полному сопротивлению эмиттерной цепи * h21e(hfe).


То есть оно переносится через коэффициент усиления по току.

по переменке эмиттер на земле, пусть ток 1ma => его сопротивление 25ом. пусть минимальное hfe=50 => минимальное экв диф сопротивление 1.25k.


Это оптимистично - для Т13 - h21э=25 в среднем. Минимальное 10-12

Так что 250-300 Ом где-то

+ параллельное соединение базовых делителей 19 кОм

Считать бессмысленно имеем те-же 300 Ом... Получается Ку каждого каскада 12, а суммарно 1700 примерно. Но входное сопротивление сильно зависит от коэффициента усиления по току, получается высокой стабильности Ку этой схемы не видать ? Просто этот Ку много на что влияет в остальной схеме.

если это делитель как у 2го каскада и дальше для переменного тока тоже соединены параллельно (потому что + и - замкнуты емкостью источника и блокировочных конденсаторов )


Ну да.

итого находим сумму проводимостей 3х параллельно соединенных сопротивлений и берем обратное. 1.17k мин входное у каскада,

... а значит лепить 30k в коллектор первого каскада особого смысла нет из-за неэффективной передачи мощности (которая макстимальна при равенстве этих сопротивлений)


Однако же влепили... Может для повышения его входного сопротивления ?

ну и вообще номиналы там сильно без учета эффективности усиления... да и схемотехника не самая передовая мягко говоря ;)


Потому мне нужно понять принципы и параметры схемы и повторить её по другому. Все эти 4 каскада заменимы на 1 ОУ + возможно, эмиттерный повторитель для сопряжения с входным сопротивлением трансформатора.

1mA это видимо ~ вычислено из сопротивлений методом потенциалов. я не перепроверял.


А тут как считать ?

Почему форум так медленно работает ? Западный хостер и его замедляют на пару с "телеграммом" ?


Вернуться наверх
 
 Заголовок сообщения: Re: Все о биполярном транзисторе.
СообщениеДобавлено: Ср фев 25, 2026 17:58:46 
Друг Кота
Аватар пользователя

Карма: 32
Рейтинг сообщений: 976
Зарегистрирован: Пт сен 10, 2021 15:19:36
Сообщений: 6590
Откуда: Протвино
Рейтинг сообщения: 0
Цитата:
Может для повышения его входного сопротивления ?

увы, входное сопротивление схемы с общим коллектором
отталкивается не от резистора в эмиттере
а от параллельно соединенных этого резистора и входного сопротивления нагрузки

тоесть хоть 30k там хоть 1k все равно если следующий каскад 400 ом
то входное при hfe =20 будет ~ 8k а вот ослабление сигнала на стыке каскадов из-за несогласованного сопротивления нагрузки будет тем больше, чем это рассогласование. еще там есть нюансы с асимметрией выходного импеданса в динамике, но это следующий уровень.


Вернуться наверх
 
 Заголовок сообщения: Re: Все о биполярном транзисторе.
СообщениеДобавлено: Чт фев 26, 2026 19:21:36 
Сверлит текстолит когтями
Аватар пользователя

Карма: 6
Рейтинг сообщений: 231
Зарегистрирован: Пн ноя 08, 2021 13:12:57
Сообщений: 1231
Откуда: 58С 58В
Рейтинг сообщения: 0
Призрачный Суслик писал(а):
Динозавр писал(а):
Призрачный Суслик писал(а):
Rэ[/b]=25мВ/1мА=25 Ом .


Что это за величина, физически (дополнительное падение напряжения Б-Э от тока коллектора ?) и почему взят ток в 1 мА ? Это ведь только рекомендованный ток для П13, но не факт, что он именно такой ?
Называется термическим потенциалом (вроде).
Практически постоянна, пропорциональна Абсолютной температуре, 25,3 мВ при 20С.
При токе 2 мА Rэ=12,5 Ом и т.д.
Для каскада ОЭ максимальное усиление (от экземпляра и даже типа транзистора не зависит, только от Rк)
вдвое больше, чем при 1 мА, но входное сопротивление вдвое меньше, (зависит от Ку по току).
Нет ничего практичнее хорошей теории. :write:
На 400 Гц реактивное сопротивление 1 мкФ=400 Ом, с резистором 390 Ом получается ФВЧ 3го порядка на 400Гц.
Полное сопротивление цепочки Z=0.707*400=280 Ом, усиление с Rк=5 кОм = 20, с подъёмом до 200 (при 1 мА)
к 4 кГц примерно.
При этом каждая из 3х цепочек сдвигает фазу на Опережение на +45 гр. , суммарно +135 гр.
Если этот усилитель работает в петле ООС с сильной задержкой, то это опережение повышает устойчивость.
Конденсаторы в коллекторных цепях-4 шт. и резисторы 2 кОм на частоте ниже 80 Гц
(точнее 100 Гц из за параллельных 5,1 кОм) включают в работу параллельную ООС по Напряжению,
через резисторы 130-180 кОм, дополнительно снижающую усиление и Входное сопротивление каскадов.
Получается ещё один ФВЧ 3го порядка на 100Гц (Т2 не в деле, работает с Низким Выходным сопротивлением Т1)
снижающий усиление ниже 100 Гц и тоже сдвигающий фазу на +135 гр. на 100 Гц . :dont_know:

_________________
Свежий взгляд из прошлого тысячелетия.


Вернуться наверх
 
 Заголовок сообщения: Re: Все о биполярном транзисторе.
СообщениеДобавлено: Пт фев 27, 2026 13:34:28 
Нашел транзистор. Понюхал.

Зарегистрирован: Ср фев 04, 2026 21:29:19
Сообщений: 180
Откуда: Из норки где-то в России
Рейтинг сообщения: 0
Полное сопротивление цепочки Z=0.707*400=280 Ом,


А откуда величина 0,707 ?

усиление с Rк=5 кОм = 20, с подъёмом до 200 (при 1 мА)
к 4 кГц примерно.
При этом каждая из 3х цепочек сдвигает фазу на Опережение на +45 гр. , суммарно +135 гр.
Если этот усилитель работает в петле ООС с сильной задержкой, то это опережение повышает устойчивость.


Не совсем. Это усилитель переменного тока из состава МДМ усилителя. ООС как такового там нет. Но в совокупном приборе есть генерация "защитного" потенциала для исключения стекания заряда с входных цепей. Как понимаю сдвиг идёт на межкаскадных конденсаторах. Вроде как она должна зависеть от частоты и входного сопротивления каждого следующего каскада ? Частота фиксирована.

Конденсаторы в коллекторных цепях-4 шт. и резисторы 2 кОм на частоте ниже 80 Гц
(точнее 100 Гц из за параллельных 5,1 кОм)


А как 5,1 параллелится, а падение к-э транзистора, последовательное с 5,1 кОм ?

Но вообще эти конденсаторы меня сильно беспокоят. Все прикидки я делал вообще без из учета , как и резисторов в 2 кОм, принимая питание в 10 вольт.

Как понимаю создатели хотели давить наводку 50 Гц от сети.

включают в работу параллельную ООС по Напряжению,
через резисторы 130-180 кОм, дополнительно снижающую усиление и Входное сопротивление каскадов.
Получается ещё один ФВЧ 3го порядка на 100Гц (Т2 не в деле, работает с Низким Выходным сопротивлением Т1)
снижающий усиление ниже 100 Гц и тоже сдвигающий фазу на +135 гр. на 100 Гц . :dont_know:


Сдвиг фазы сигнала сейчас не сильно важен, тут примерно понять коэффициент усиления каскада. Известно выходное напряжение. Надо знать входное.

Добавлено after 3 minutes 30 seconds:
На 400 Гц реактивное сопротивление 1 мкФ=400 Ом, с резистором 390 Ом получается ФВЧ 3го порядка на 400Гц.


Если речь о цепочках в цепи эмиттеров - то наверно ФНЧ, ведь конденсатор параллелен источнику сигнала ?

Добавлено after 3 minutes 41 second:
Призрачный Суслик писал(а):
Динозавр писал(а):
Призрачный Суслик писал(а):
Rэ[/b]=25мВ/1мА=25 Ом .
Что это за величина, физически (дополнительное падение напряжения Б-Э от тока коллектора ?) и почему взят ток в 1 мА ? Это ведь только рекомендованный ток для П13, но не факт, что он именно такой ?
Называется термическим потенциалом (вроде).
Практически постоянна, пропорциональна Абсолютной температуре, 25,3 мВ при 20С.


Приношу извинения, доходит до меня медленно и туго. Мне с точки зрения протекающего Б-Э и Б-К электрического тока - что это ?

При токе 2 мА Rэ=12,5 Ом и т.д.
Для каскада ОЭ максимальное усиление (от экземпляра и даже типа транзистора не зависит, только от Rк)
вдвое больше, чем при 1 мА, но входное сопротивление вдвое меньше, (зависит от Ку по току).


А ограничивает усиление у нас в осноовном резистор в эмиттерной цепи ?


Вернуться наверх
 
 Заголовок сообщения: Re: Все о биполярном транзисторе.
СообщениеДобавлено: Пт фев 27, 2026 20:26:57 
Сверлит текстолит когтями
Аватар пользователя

Карма: 6
Рейтинг сообщений: 231
Зарегистрирован: Пн ноя 08, 2021 13:12:57
Сообщений: 1231
Откуда: 58С 58В
Рейтинг сообщения: 0
Призрачный Суслик, ---А откуда величина 0,707 ?---
Токи С и R под 90 гр., сопротивление параллельное для 2х не 0,5 , а 0,707 (векторы).

---Это усилитель переменного тока из состава МДМ усилителя. ООС как такового там нет---
По постоянному току должна быть ООСН (2 входа модулятора (вроде)) и фильтрация ФНЧ (это задержка).

---А как 5,1 параллелится,---
Через Входное сопротивление следующего каскада 7 КОм, пожалуй частота меньше 90 Гц .

---примерно понять коэффициент усиления каскада---
Сопротивление коллекторной цепи примерно 3 кОм (5,1 параллельно 7), эмиттерной 280+25 Ом (на 400 Гц),
усиление 10. (на 3 - 1000).

---Если речь о цепочках в цепи эмиттеров - то наверно ФНЧ, ведь конденсатор параллелен источнику сигнала ?---
Конденсаторы параллельны "датчику тока" в цепи ООСТ, а не источнику сигнала.
Уменьшают последовательную ООСТ на высокой частоте, следовательно увеличивают ВЧ (ФВЧ).

---с точки зрения протекающего Б-Э и Б-К электрического тока - что это ?---
Что то фундаментальное из электронной теории (ещё до Б-Э и Б-К).

---А ограничивает усиление у нас в осноовном резистор в эмиттерной цепи ?---
Токи Э и К примерно равны, усиление-соотношение Сопротивлений цепей К и Э (с учётом Внутреннего Rэ).

АЧХ с двумя ФВЧ 3 го порядка неспроста. Чтобы повторить на современных надо в симуляторе нарисовать
АЧХ и ФЧХ этой схемы.

Не проще повторить, при 12 В подойдут и кремниевые, желательно низкочастотные вроде КТ203,209.
Цифры примерные. :dont_know:

_________________
Свежий взгляд из прошлого тысячелетия.


Вернуться наверх
 
 Заголовок сообщения: Re: Все о биполярном транзисторе.
СообщениеДобавлено: Пн мар 02, 2026 11:59:44 
Нашел транзистор. Понюхал.

Зарегистрирован: Ср фев 04, 2026 21:29:19
Сообщений: 180
Откуда: Из норки где-то в России
Рейтинг сообщения: 0
По постоянному току должна быть ООСН (2 входа модулятора (вроде)) и фильтрация ФНЧ (это задержка).


Не очень понял вашу фразу ? ОС, как таковой, нет. Модулятор, усилитель переменного тока, демодулятор-усилитель постоянного тока.

Элементы ФНЧ в демодуляторе имеются.

Конденсаторы параллельны "датчику тока" в цепи ООСТ, а не источнику сигнала.
Уменьшают последовательную ООСТ на высокой частоте, следовательно увеличивают ВЧ (ФВЧ).


Логично. Получается, борются с постоянной составляющей, но смысл, если связи по постоянному току нет между каскадами...


Не проще повторить, при 12 В подойдут и кремниевые, желательно низкочастотные вроде КТ203,209.
Цифры примерные. :dont_know:


Да я хотел парой ОУ обойтись, причем уровня LM358. Более того поднять частоту модуляции более 20 кГц и применить трансформаторы на феррите, а не на пермаллое.


Вернуться наверх
 
 Заголовок сообщения: Re: Все о биполярном транзисторе.
СообщениеДобавлено: Пн мар 02, 2026 20:13:05 
Сверлит текстолит когтями
Аватар пользователя

Карма: 6
Рейтинг сообщений: 231
Зарегистрирован: Пн ноя 08, 2021 13:12:57
Сообщений: 1231
Откуда: 58С 58В
Рейтинг сообщения: 0
Призрачный Суслик, ---ОС, как таковой, нет. Модулятор, усилитель переменного тока, демодулятор-усилитель постоянного тока.---
Нужный Кус Всего УПТ (по напряжению) задают ООСН, а как иначе?
Модулятор МДМ - переключатель, на 1 вх. входной сигнал, на 2й напряжение ООСН,
в установившемся режиме (разность 1-2) - Uвх усилителя стремится к 0 , но большой Кус усилителя переменного тока
1000 на 400 Гц с демодулятором, обеспечивает нужное напряжение выхода и ООСН .

---Получается, борются с постоянной составляющей,---
Нет, Поднимают Кус каскада на частотах выше 400 Гц с 10 до максимально возможного 100 (по Rэ) на частоте 4 кГц и выше.
Крутизна подъёма 20 дБ/дек. Все три каскада обеспечивают 60 дБ/дек и Кус до сотен тысяч (очень нестабильных).
Это АЧХ выше 400 Гц, а ещё конденсаторы в коллекторных цепях формируют спад АЧХ ниже 90 Гц. тоже 60дБ/дек.

---Да я хотел парой ОУ обойтись, причем уровня LM358. Более того поднять частоту модуляции более 20 кГц и применить трансформаторы на феррите, а не на пермаллое.---
АЧХ и ФЧХ этого усилителя, с подъёмами 60дБ/дек, с возможным перегибом около 400 Гц, надо нарисовать в симуляторе
(хоть какая то точность) и только потом синтезировать её на ОУ. Не спроста эти навороты.
На 20 кГц не знаю модулятора, возможна проблема с прониканием напряжения управления в цепь сигнала. :dont_know:

_________________
Свежий взгляд из прошлого тысячелетия.


Вернуться наверх
 
Показать сообщения за:  Сортировать по:  Вернуться наверх
Начать новую тему Ответить на тему  [ Сообщений: 2121 ]     ... , , , 106,  

Часовой пояс: UTC + 3 часа


Вы не можете начинать темы
Вы не можете отвечать на сообщения
Вы не можете редактировать свои сообщения
Вы не можете удалять свои сообщения
Вы не можете добавлять вложения

Найти:
Перейти:  


Powered by phpBB © 2000, 2002, 2005, 2007 phpBB Group
Русская поддержка phpBB
Extended by Karma MOD © 2007—2012 m157y
Extended by Topic Tags MOD © 2012 m157y