Например TDA7294

Форум РадиоКот • Просмотр темы - Проверенные схемы Радиомикрофонов
Форум РадиоКот
Здесь можно немножко помяукать :)

Текущее время: Вт окт 07, 2025 15:19:08

Часовой пояс: UTC + 3 часа


ПРЯМО СЕЙЧАС:



Начать новую тему Ответить на тему  [ Сообщений: 716 ]     ... , , , , 36
Автор Сообщение
Не в сети
 Заголовок сообщения: Re: Проверенные схемы Радиомикрофонов
СообщениеДобавлено: Сб сен 20, 2025 13:32:36 
Грызет канифоль
Аватар пользователя

Карма: 5
Рейтинг сообщений: -10
Зарегистрирован: Вс сен 18, 2022 22:53:43
Сообщений: 263
Откуда: Москва
Рейтинг сообщения: 0
Радиомикрофон на 1 транзисторе с питанием 6-9 вольт

Схема радиомикрофона

Изображение

Описание радиомикрофона

Представлена схема радиомикрофона на 1 транзисторе КП305И, катушка L2 содержит 8 витков провода отвод от 3 витка, длина антенны 50 см
рабочий диапазон от 88-104 мгц

_________________
Товарищ, верь: пройдёт она - И дерьмократия, и гласность! И вот тогда ГосБезопасность Припомнит ваши имена...


Вернуться наверх
 
Не в сети
 Заголовок сообщения: Re: Проверенные схемы Радиомикрофонов
СообщениеДобавлено: Сб сен 20, 2025 17:51:15 
Друг Кота
Аватар пользователя

Карма: 31
Рейтинг сообщений: 838
Зарегистрирован: Пт сен 10, 2021 15:19:36
Сообщений: 5825
Откуда: Протвино
Рейтинг сообщения: 0
да скока можно мою схему перерисовывать ! :twisted:
уже неск раз !
viewtopic.php?p=4728610#p4728610
viewtopic.php?p=4663378#p4663378
viewtopic.php?p=4671633#p4671633
viewtopic.php?p=4700710#p4700710
viewtopic.php?p=4732014#p4732014

...а я все молчу-терплю ... :tea:

:)))


Изображение
viewtopic.php?p=4632625#p4632625


Вернуться наверх
 
Не в сети
 Заголовок сообщения: Re: Проверенные схемы Радиомикрофонов
СообщениеДобавлено: Сб сен 20, 2025 23:02:54 
Грызет канифоль
Аватар пользователя

Карма: 5
Рейтинг сообщений: -10
Зарегистрирован: Вс сен 18, 2022 22:53:43
Сообщений: 263
Откуда: Москва
Рейтинг сообщения: 0
Радиомикрофон работающий на частоте 375 мгц с питанием на 9 вольт

Схема радиомикрофона

Изображение

Технические характеристики

частота 375 МГц
модуляцияF3 (FM)
Отклонение≥ 25 кГц @ -70 дБ (1000 Гц, 600 Ом)
вольтаж7.2 - 10.5В (номинал 9В)
Текущий≤ 16 мА при 9 В
Выход12,5 мВт при 9 В (50 Ом)
расстояние 400 м
Антенна¼λ (21 см)

_________________
Товарищ, верь: пройдёт она - И дерьмократия, и гласность! И вот тогда ГосБезопасность Припомнит ваши имена...


Вернуться наверх
 
Не в сети
 Заголовок сообщения: Re: Проверенные схемы Радиомикрофонов
СообщениеДобавлено: Вс сен 21, 2025 23:31:29 
Грызет канифоль
Аватар пользователя

Карма: 5
Рейтинг сообщений: -10
Зарегистрирован: Вс сен 18, 2022 22:53:43
Сообщений: 263
Откуда: Москва
Рейтинг сообщения: -1
Радиомикрофон на 2 транзисторах с питанием на 9 вольт

Схема радиомикрофона

Изображение

Плата радиомикрофона

Изображение

Изображение

Детали радиомикрофона

Изображение

_________________
Товарищ, верь: пройдёт она - И дерьмократия, и гласность! И вот тогда ГосБезопасность Припомнит ваши имена...


Вернуться наверх
 
Не в сети
 Заголовок сообщения: Re: Проверенные схемы Радиомикрофонов
СообщениеДобавлено: Ср окт 01, 2025 12:45:49 
Друг Кота

Карма: -2
Рейтинг сообщений: 60
Зарегистрирован: Вт мар 13, 2012 12:16:13
Сообщений: 8602
Откуда: .ru
Рейтинг сообщения: 0
интересно какая стабильность частоты с печатной катушкой индуктивности...
я вот например всегда мотал как положено... на хорошем каркасе... а теперь вот думаю возможно зря))
:roll:


Вернуться наверх
 
Не в сети
 Заголовок сообщения: Re: Проверенные схемы Радиомикрофонов
СообщениеДобавлено: Ср окт 01, 2025 14:33:08 
Родился

Зарегистрирован: Пт июл 14, 2023 18:35:38
Сообщений: 16
Рейтинг сообщения: 0
Радиомикрофон на 1 транзисторе с питанием 6-9 вольт

Ну вот мы и нарвались на первую рабочую схему.
Или нет?
Максимальный ток стока у КП305И - 15 мА.
Это низковольтная схема. При 9 вольт она наверняка сгорит.
Не указан ни диаметр каркаса, ни диаметр провода.
Для новичка - то, что надо. Чтоб гарантированно не попасть в диапазон.

Добавлено after 10 minutes 1 second:
Радиомикрофон на 1 транзисторе с питанием на 1.5 вольт

Схема радиомикрофона и описание

Изображение

Радиомикрофон инклюзивного автора.
Его нужно держать в руке и говорить в него, а приемник должен быть в соседней комнате.
Антенна не согласована, рабочая точка не задана, что делает R1? Почему применен транзистор с низкой граничной частотой 250 МГц (граничная частота должна быть больше рабочей в 5-10 раз)?

Добавлено after 3 minutes 29 seconds:
Радиомикрофон на 3 транзисторах с питанием на 4.5 вольт

Схема радиомикрофона

Изображение

Описание радиомикрофона

Радиомикрофон работает в диапазоне частот 88-108 мгц. Транзисторы используются BC547 2N3904 2N2222. Антенна имеет длинну 165 см. Чувствительность микрофона такова, что очень отчетливо слышен шопот в комнате. Радиомикрофон питается от батарейки 4.5 вольт

Низкий входной импеданс УВЧ будет шунтировать контур ЗГ.
Нужно поключаться не к коллектору VT2, а к отводу от L1.
Антенну тоже к отводу L2 надо подключать.

Добавлено after 8 minutes 22 seconds:
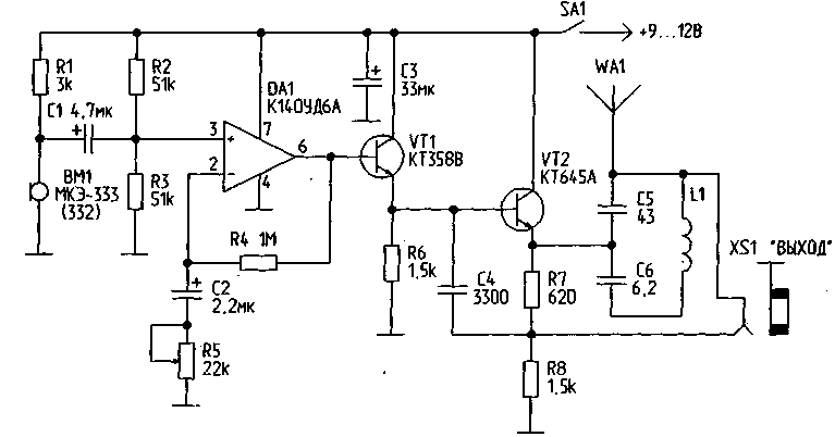
Радиомикрофон на микросхеме и на 2 транзисторах с питанием от 9-12 вольт

Схема радиомикрофона

Изображение

Радиомикрофон УКВ ЧМ на микросхеме К140УД6А, VT1-KT358B VT-KT645A
Катушка L -содержит 8 витков провода на стерже гелевой ручки. Питание радиомикрофона от 9 до 12 вольт

Эта нерабочая бредятина взята из журнала Радиолюбитель.
У каждой ошибки есть имя и фамилия, но эту, к сожалению, забыл.

Добавлено after 1 minute 26 seconds:
Короче говоря, тему нужно переименовать в "проверенно нерабочие радиомикрофоны".

Добавлено after 15 minutes 5 seconds:
широкую полосу в fm-диапазоне при кварцевой стабилизации частоты получить не возможно!

ну невозможно... значит невозможно))
кто захочет сделать перейдёт по ссылке...


Я скорее поверю, что в пол-литровую бутылку влили литр водки, чем в то, что с кварца можно получить 75 кГц девиацию.

Снова пытаются отравить наше хобби, подсовывая заведомо нерабочие схемы. Разводка с кварцем стара, как мир. См., например, мою статью Нерабочий радиопейджер Мартынюка (ссылка на мой блог у меня в профиле).

Все это нужно, чтобы не догадались взять копеечный китайский FM модулятор и подключить его к 5 Вт усилителю на 3 транзисторах ГТ311Ж, КТ911 и КТ907А от Любительской УКВ радиостанции Жутяева.

Добавлено after 9 minutes 3 seconds:
Изображение

Добавлено after 40 minutes 40 seconds:
Почему мой предыдущий разбор ошибок в радиомикрофонах удален? То, что они нерабочие - это такой большой секрет?

Добавлено after 2 minutes 8 seconds:
Скорее читайте, пока не удалили:
teletype.in/@badradio

_________________
Ссылка на мой сайт у меня в профиле! Проверяем схемы. Объясняем, почему не работают. Отбираем рабочие


Вернуться наверх
 
Не в сети
 Заголовок сообщения: Re: Проверенные схемы Радиомикрофонов
СообщениеДобавлено: Ср окт 01, 2025 14:50:40 
Друг Кота
Аватар пользователя

Карма: 26
Рейтинг сообщений: 781
Зарегистрирован: Сб янв 28, 2006 22:47:24
Сообщений: 5322
Рейтинг сообщения: 0
Скорее читайте, пока не удалили:
teletype.in/@badradio

Думаю, в этот раз ссылку удалят вместе с вами.

_________________
Астролябия-сама меряет, было бы что мерять!!!


Вернуться наверх
 
Не в сети
 Заголовок сообщения: Re: Проверенные схемы Радиомикрофонов
СообщениеДобавлено: Ср окт 01, 2025 14:51:26 
Друг Кота

Карма: -2
Рейтинг сообщений: 60
Зарегистрирован: Вт мар 13, 2012 12:16:13
Сообщений: 8602
Откуда: .ru
Рейтинг сообщения: -1
Я скорее поверю, что в пол-литровую бутылку влили литр водки, чем в то, что с кварца можно получить 75 кГц девиацию.

не успел "родиться"... а уже столько глупостей написал))
:tea:


Вернуться наверх
 
Не в сети
 Заголовок сообщения: Re: Проверенные схемы Радиомикрофонов
СообщениеДобавлено: Пт окт 03, 2025 08:24:58 
Друг Кота
Аватар пользователя

Карма: 103
Рейтинг сообщений: 3767
Зарегистрирован: Пн фев 09, 2009 22:19:49
Сообщений: 23636
Откуда: Когда-то был прекрасный город для людей
Рейтинг сообщения: 0
А что, ТС претендует на авторство этих всех схем ?
И гарантирует их работоспособность ?

Он просто собирает архив различных известных опубликованных схем, и я прекрасно понимаю, что в настоящее время интернета вопрос авторства и первоисточника стал уже нереальным. Но - если есть интерес и нужда - по любой схеме, по любой картинке, в настоящее время можно провести поиск и добраться до всех упоминаний данной схемы, и получить по ним полный материал.

И с этой точки зрения его работу надо не критиковать, а приветствовать! Но с оговоркой, что было бы желательно хотя бы вставлять примечание, где она найдена. Хотя, конечно, тоже это не выход - это же не гарантирует выход именно на первоисточник.

Я например, вижу здесь схему, которую я когда-то сделал, собрал себе радиомикрофон для чтения лекций, из кусков разных схем - но я не помню, что я ее выкладывал, и не помню, один ли в один это именно она, или просто очень похожую кто-то другой сделал - ну так мне это совсем безразлично - не буду же я требовать приоритета за каждый свой плевок !

И нет, чтобы вместо пустого шума и найденные или свои схемы сюда, в этот архив, добавить. Я думаю, Виктор будет рад и первоисточник указать - поскольку он при возможности это сделать присутствует.


Вернуться наверх
 
Не в сети
 Заголовок сообщения: Re: Проверенные схемы Радиомикрофонов
СообщениеДобавлено: Пт окт 03, 2025 13:48:31 
Друг Кота
Аватар пользователя

Карма: 4
Рейтинг сообщений: 333
Зарегистрирован: Ср мар 31, 2010 09:33:22
Сообщений: 4596
Откуда: Владивосток
Рейтинг сообщения: 0
ТС прощерстил бы журналы Радио с 49 по 79 годы , еще бы нарыл раритетов .
Некоторые от них пищат .
Вот только ламповых что то не видно , были такие пальчиковые радиолампы в вертолетных и самолетных радиостанциях .

Изображение

Наверное это готовый радиомикрофон :))

Изображение

_________________
«Когда у общества нет цветовой дифференциации штанов, то нет цели!»

- Позвольте-с вас спросить, почему от вас так отвратительно пахнет?
- Ну, что ж, пахнет... известно. По специальности. Вчера котов душили, душили. (с)


Вернуться наверх
 
Не в сети
 Заголовок сообщения: Re: Проверенные схемы Радиомикрофонов
СообщениеДобавлено: Пт окт 03, 2025 14:28:06 
Друг Кота
Аватар пользователя

Карма: 31
Рейтинг сообщений: 838
Зарегистрирован: Пт сен 10, 2021 15:19:36
Сообщений: 5825
Откуда: Протвино
Рейтинг сообщения: 0
как я понял - основная претензия к ТС в том что он не упомянает что это просто найденные гдето схемы а не хотяб проверенные им лично. и к вводящему в заблуждение названию ветки.

еще претензия что не указываются хоть какието источники, неважно насколько они "первичны".
это надо жеж делать по множеству причин...

и еще, как по мне то коллекционирование схем полезно, если ведется какойто анализ и структурирование собранного материала, иначе интересные решения оказываются завалены в горах скучных однотипных или откровенно безграмотных поделок. но все равно автору благодарочка, пару интересных задумок я здесь увидел (что и отмечал + не отходя от кассы :) )
и 1 ветка, даж заваленная хламом, полюбому компактнее чем "весь интернет" :music:


Вернуться наверх
 
Не в сети
 Заголовок сообщения: Re: Проверенные схемы Радиомикрофонов
СообщениеДобавлено: Пн окт 06, 2025 09:09:43 
Грызет канифоль
Аватар пользователя

Карма: 5
Рейтинг сообщений: -10
Зарегистрирован: Вс сен 18, 2022 22:53:43
Сообщений: 263
Откуда: Москва
Рейтинг сообщения: -1
Радиомикрофон на 2 транзисторах с питанием на 9 вольт

Схема радиомикрофона

Изображение

Радио-микрофон с рамочной антенной.Используются транзисторы BC547C

Друзья! спасибо , что обсуждаете мой труд, я старался систематизировать схемы которые я когда то нашел на просторах интернета в одном месте, чтобы радиолюбители могли найти на любой вкус тут у нас на нашем сайте подходящие ему схемы, а не тратить время разыскивая схему по всему интернету. Ни в коем случае я не претендую на авторство данных схем, я всего лишь размещаю их для общего обозрения, ну а авторов данных схем практически не возможно отыскать и поэтому чтобы не обижать автора я не могу дать точный источник кто именно разработал данную схему. С Уважение к коллегам по сайту

_________________
Товарищ, верь: пройдёт она - И дерьмократия, и гласность! И вот тогда ГосБезопасность Припомнит ваши имена...


Вернуться наверх
 
Не в сети
 Заголовок сообщения: Re: Проверенные схемы Радиомикрофонов
СообщениеДобавлено: Пн окт 06, 2025 10:12:14 
Родился

Зарегистрирован: Пт июл 14, 2023 18:35:38
Сообщений: 16
Рейтинг сообщения: 0
Всякую дичь хорошо писать только тогда, когда нормальные сообщения удаляются.
Данная "схема" - очередное фуфло, и что характерно - ворованное фуфло (первоисточник не указан).
Мотив таких, как Виктор50 прост: если уж нельзя запретить публиковать рабочие схемы, можно утопить их в море некачественных или нерабочих.
Например, у меня на сайте есть схема радиомикрофона с кварцевой стабилизацией частоты на 400-470 МГц, с автоматической регулировкой усиления (АРУ) и питанием от 3В, в которой не на много деталей больше, чем в этом нестабильном мусоре (скомпонована из кривых поделок с vrtp путем изучения даташитов и планомерного устранения ошибок).

_________________
Ссылка на мой сайт у меня в профиле! Проверяем схемы. Объясняем, почему не работают. Отбираем рабочие


Вернуться наверх
 
Не в сети
 Заголовок сообщения: Re: Проверенные схемы Радиомикрофонов
СообщениеДобавлено: Пн окт 06, 2025 12:17:58 
Грызет канифоль
Аватар пользователя

Карма: 5
Рейтинг сообщений: -10
Зарегистрирован: Вс сен 18, 2022 22:53:43
Сообщений: 263
Откуда: Москва
Рейтинг сообщения: -1
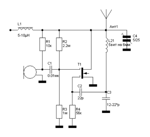
Радиомикрофон на 1 транзисторе с питанием на 9 вольт

Схема радиомикрофона

Изображение

Описание радиомикрофона

На полевой двух затворный транзистор собран генератор, из за огромного входного сопротивления стало возможным модулировать ВЧ сигнал непосредственно снимая сигнал с электретного микрофона не используя дополнительного усилителя ЗЧ. Схема при 9 вольтах потребляет 5-8м Нужно подстрочным конденсатором настроить на нужную частоту в пределах диопазона 88-108 мегагерц. Катушка содержит 16 витков провода 0.3мм мотал на оправке можно на сверле 2.3мм.Транзистор BF988 можно заменить на ДИП корпус BF900

_________________
Товарищ, верь: пройдёт она - И дерьмократия, и гласность! И вот тогда ГосБезопасность Припомнит ваши имена...


Вернуться наверх
 
Не в сети
 Заголовок сообщения: Re: Проверенные схемы Радиомикрофонов
СообщениеДобавлено: Пн окт 06, 2025 12:51:31 
Родился

Зарегистрирован: Пт июл 14, 2023 18:35:38
Сообщений: 16
Рейтинг сообщения: 0
Замечательно! Взял за основу "схему" из макулатуры - сборников нерабочих схем типа Рудометова, Андрианова и Соколова на МОП-транзисторе и придумал, как увеличить в ней количество деталей, ухудшив качество. У прототипа такая же плохая слышимость, малая мощность и низкая стабильность частоты, но у этой "схемы" еще и антенна не согласована с нагрузкой.

_________________
Ссылка на мой сайт у меня в профиле! Проверяем схемы. Объясняем, почему не работают. Отбираем рабочие


Вернуться наверх
 
Не в сети
 Заголовок сообщения: Re: Проверенные схемы Радиомикрофонов
СообщениеДобавлено: Пн окт 06, 2025 14:12:12 
Друг Кота
Аватар пользователя

Карма: 26
Рейтинг сообщений: 781
Зарегистрирован: Сб янв 28, 2006 22:47:24
Сообщений: 5322
Рейтинг сообщения: 0
Дааа, были времена... Когда-то на повторении подобных схем люди не одну квартиру приобретали и автомобили последних марок. И получали срока до 5 лет, куда уж без этого... Сейчас же все это выглядит как древнее гавно мамонтов.

_________________
Астролябия-сама меряет, было бы что мерять!!!


Вернуться наверх
 
Показать сообщения за:  Сортировать по:  Вернуться наверх
Начать новую тему Ответить на тему  [ Сообщений: 716 ]     ... , , , , 36

Часовой пояс: UTC + 3 часа


Кто сейчас на форуме

Сейчас этот форум просматривают: нет зарегистрированных пользователей и гости: 20


Вы не можете начинать темы
Вы не можете отвечать на сообщения
Вы не можете редактировать свои сообщения
Вы не можете удалять свои сообщения
Вы не можете добавлять вложения

Найти:
Перейти:  


Powered by phpBB © 2000, 2002, 2005, 2007 phpBB Group
Русская поддержка phpBB
Extended by Karma MOD © 2007—2012 m157y
Extended by Topic Tags MOD © 2012 m157y