Например TDA7294

Форум РадиоКот • Просмотр темы - Высоколинейный усилитель класса "А"
Форум РадиоКот
Здесь можно немножко помяукать :)

Текущее время: Чт мар 26, 2026 00:18:28

Часовой пояс: UTC + 3 часа


ПРЯМО СЕЙЧАС:



Начать новую тему Ответить на тему  [ Сообщений: 4369 ]     ... , , , 206, , , ...  
Автор Сообщение
 Заголовок сообщения: Re: Высоколинейный усилитель класса "А"
СообщениеДобавлено: Пт июл 25, 2025 23:03:58 
Это не хвост, это антенна

Карма: 12
Рейтинг сообщений: 30
Зарегистрирован: Ср мар 01, 2023 12:56:48
Сообщений: 1385
Рейтинг сообщения: 0
Я чёт такое собирал.. надо освежить. Выглядит как номинация на нобелевку

Добавлено after 2 hours 42 minutes 8 seconds:
https://tinyurl.com/22glsxx4 я собирал зимой . выкрутив подстроечник .. как бы вроде тоже в режим А вогнать можно


Вернуться наверх
 
 Заголовок сообщения: Re: Высоколинейный усилитель класса "А"
СообщениеДобавлено: Вс июл 27, 2025 01:17:23 
Это не хвост, это антенна

Карма: 12
Рейтинг сообщений: 30
Зарегистрирован: Ср мар 01, 2023 12:56:48
Сообщений: 1385
Рейтинг сообщения: 0
https://tinyurl.com/2c8l9y3h фильтр для двухполярки ? условно

Добавлено after 22 minutes 39 seconds:
https://tinyurl.com/2adhgemb или под понравившиеся мне дарлики. tip142/147 например.


Вернуться наверх
 
 Заголовок сообщения: Re: Высоколинейный усилитель класса "А"
СообщениеДобавлено: Пт авг 01, 2025 10:52:34 
Это не хвост, это антенна

Карма: 12
Рейтинг сообщений: 30
Зарегистрирован: Ср мар 01, 2023 12:56:48
Сообщений: 1385
Рейтинг сообщения: 0
https://tinyurl.com/2xk77hb9
нарвался на хорошую статейку- умножитель ёмкости. https://sound-au.com/tcaas/jlhcapmult.htm


Вернуться наверх
 
 Заголовок сообщения: Re: Высоколинейный усилитель класса "А"
СообщениеДобавлено: Пт авг 08, 2025 19:38:40 
Это не хвост, это антенна

Карма: 12
Рейтинг сообщений: 30
Зарегистрирован: Ср мар 01, 2023 12:56:48
Сообщений: 1385
Рейтинг сообщения: 0
кто нибудь встречал на этом форуме обсуждение усилителя Jean-Hiraga-Super-Class-A-Amplifier и его интерпретаций ?


Вернуться наверх
 
Эиком - электронные компоненты и радиодетали
 Заголовок сообщения: Re: Высоколинейный усилитель класса "А"
СообщениеДобавлено: Вт авг 26, 2025 00:03:21 
Это не хвост, это антенна

Карма: 12
Рейтинг сообщений: 30
Зарегистрирован: Ср мар 01, 2023 12:56:48
Сообщений: 1385
Рейтинг сообщения: 0
Получил ещё корпус для А класса . какого ещё не решил. взял чуть больше по размерам. как бы масштабированный клон. Правда один радиатор коцаный, написал продавцу. жду ответа. если не решится я не умру.

Добавлено after 3 minutes 53 seconds:
AndreyZZ писал(а):
масштабированный клон.
корпуса в котором Худ работает. норм работает. там частично макетное исполнение. потом переделаю, если что. типа - платы из гетинакся и кондеры низкого качества. пока так.

Добавлено after 12 minutes 55 seconds:
Корпус сам по себе мощёвый. можно себя не ограничивать


Вложения:
IMG_20250825_211702.jpeg [236.66 KiB]
Скачиваний: 266
IMG_20250825_210726.jpeg [234.46 KiB]
Скачиваний: 204
Вернуться наверх
 
 Заголовок сообщения: Re: Высоколинейный усилитель класса "А"
СообщениеДобавлено: Сб сен 20, 2025 01:14:46 
Это не хвост, это антенна

Карма: 12
Рейтинг сообщений: 30
Зарегистрирован: Ср мар 01, 2023 12:56:48
Сообщений: 1385
Рейтинг сообщения: 0
https://tinyurl.com/27qtakde собрал Jean-Hiraga-Super-Class-A-Amplifier

Добавлено after 25 minutes 22 seconds:
надо искать вариант с улучшенными характеристиками

Добавлено after 24 minutes 31 second:
Мне ещё "сфероконь" силикоида нравится тем что можно пристроить аудио ОУ которые у меня лежат без дела. Но я допиливать не умею.


Вложения:
Hiraga.pdf [227.38 KiB]
Скачиваний: 206
Вернуться наверх
 
 Заголовок сообщения: Re: Высоколинейный усилитель класса "А"
СообщениеДобавлено: Пн сен 22, 2025 00:12:47 
Это не хвост, это антенна

Карма: 12
Рейтинг сообщений: 30
Зарегистрирован: Ср мар 01, 2023 12:56:48
Сообщений: 1385
Рейтинг сообщения: 0
AndreyZZ писал(а):
надо искать вариант с улучшенными характеристиками

такая интерпритация например -


Вложения:
Screenshot 2025-09-22 at 00-09-36 RA2020_1-2.pdf - RA2020_1-2_Hiraga_M2.pdf.png [179.85 KiB]
Скачиваний: 208
Вернуться наверх
 
 Заголовок сообщения: Re: Высоколинейный усилитель класса "А"
СообщениеДобавлено: Сб сен 27, 2025 22:41:57 
Это не хвост, это антенна

Карма: 12
Рейтинг сообщений: 30
Зарегистрирован: Ср мар 01, 2023 12:56:48
Сообщений: 1385
Рейтинг сообщения: 0
AndreyZZ писал(а):
Получил ещё корпус для А класса . какого ещё не решил. взял чуть больше по размерам. как бы масштабированный клон. Правда один радиатор коцаный, написал продавцу. жду ответа. если не решится я не умру.
китайский друг пристал новый радиатор за небольшую доплату, коцаный останется для опытов . пригодится.

Добавлено after 8 minutes 3 seconds:
какого не решил, но вот сейчас отслушиваю Трошина А класс на германии ( ! ). и вопреки здравому смыслу нравится он мне, отписываю в соответствующей теме.


Вложения:
IMG_20250927_114456.jpeg [230.08 KiB]
Скачиваний: 209
Вернуться наверх
 
 Заголовок сообщения: Re: Высоколинейный усилитель класса "А"
СообщениеДобавлено: Сб ноя 08, 2025 07:19:28 
Открыл глаза
Аватар пользователя

Зарегистрирован: Вс сен 28, 2025 22:53:37
Сообщений: 79
Откуда: Планета Мурляндия
Рейтинг сообщения: 0
можно и на повторителях с ламповым УНом я приводил очень простую схему на 6э5п+2sa1943 c трансформатором,я пробовал подобную схему но с раздельным питанием и трансом 2:1,а тут уникальность в использовании высоковольтного транзистора по полной
еще вариант поднять напряжение трансом как у Ульянова,тоже пробовал с повторителем на мп20а+п609+гт806 в нагрузке дроссель и ТОТ-89 перед повторителем 1:2 -хороший звук

подскажите схему этого худа чтобы был дифкаскад желательно на нпн кт 3102 и все это дело усиливалось потом квазикомплиментарной парой на PNP выходе

_________________
Кто сказал мяу?


Вернуться наверх
 
 Заголовок сообщения: Re: Высоколинейный усилитель класса "А"
СообщениеДобавлено: Сб ноя 08, 2025 16:10:58 
Вымогатель припоя

Карма: 21
Рейтинг сообщений: 11
Зарегистрирован: Ср янв 20, 2010 20:20:29
Сообщений: 692
Откуда: Вятка
Рейтинг сообщения: 0
подскажите схему этого худа чтобы был дифкаскад желательно на нпн кт 3102 и все это дело усиливалось потом квазикомплиментарной парой на PNP выходе

Схему на дифкаскад на КТ3102Е - это легко. :)
А вот с парой на PNP выходе - тут только приходит в голову MJE 2955.

_________________
Сергей
****
моя почта akost09@yandex.ru


Вернуться наверх
 
 Заголовок сообщения: Re: Высоколинейный усилитель класса "А"
СообщениеДобавлено: Вс ноя 09, 2025 00:53:57 
Открыл глаза
Аватар пользователя

Зарегистрирован: Вс сен 28, 2025 22:53:37
Сообщений: 79
Откуда: Планета Мурляндия
Рейтинг сообщения: 0
У меня будет П214. Я спрашиваю про схему а не детали. Везде куча схем но там общий плюс.

_________________
Кто сказал мяу?


Вернуться наверх
 
 Заголовок сообщения: Re: Высоколинейный усилитель класса "А"
СообщениеДобавлено: Вс ноя 09, 2025 14:16:42 
Вымогатель припоя

Карма: 21
Рейтинг сообщений: 11
Зарегистрирован: Ср янв 20, 2010 20:20:29
Сообщений: 692
Откуда: Вятка
Рейтинг сообщения: 0
У меня будет П214.

П214, и иже с ними (П215-П217; П4, П210 и т.п.) не пригодны в классе А.
Самое лучшее - их применение в классе В.
Из мощных транзисторов - применение ГТ806; или (еще лучше) 1Т910 будет вполне оправданным. :beer:

_________________
Сергей
****
моя почта akost09@yandex.ru


Вернуться наверх
 
 Заголовок сообщения: Re: Высоколинейный усилитель класса "А"
СообщениеДобавлено: Вс ноя 09, 2025 15:12:52 
Модератор
Аватар пользователя

Карма: 159
Рейтинг сообщений: 4081
Зарегистрирован: Пт янв 23, 2009 19:20:05
Сообщений: 45858
Рейтинг сообщения: 0
Медали: 1
Получил миской по аватаре (1)
...На самом деле - годятся: примером может служить радиола "Серенада"... :)))


Вернуться наверх
 
 Заголовок сообщения: Re: Высоколинейный усилитель класса "А"
СообщениеДобавлено: Вс ноя 09, 2025 16:11:50 
Вымогатель припоя

Карма: 21
Рейтинг сообщений: 11
Зарегистрирован: Ср янв 20, 2010 20:20:29
Сообщений: 692
Откуда: Вятка
Рейтинг сообщения: 0
...На самом деле - годятся: примером может служить радиола "Серенада"... :)))

Насколько помню, "Серенада" была изначально на лампах, потом на транзисторах П3 и на транзисторах П217. Выход был трансформаторный во всех случаев. :)
Правда, я не помню, что "Серенада" выпускалась в 90-х годах; может на новой элементной базе...

_________________
Сергей
****
моя почта akost09@yandex.ru


Вернуться наверх
 
 Заголовок сообщения: Re: Высоколинейный усилитель класса "А"
СообщениеДобавлено: Вс ноя 09, 2025 18:27:32 
Модератор
Аватар пользователя

Карма: 159
Рейтинг сообщений: 4081
Зарегистрирован: Пт янв 23, 2009 19:20:05
Сообщений: 45858
Рейтинг сообщения: 0
Медали: 1
Получил миской по аватаре (1)
Так германиевые транзисторы и использовали в трансформаторных схемах почти до самого конца их производства... Это Беслик всех с ума свел, переделывая современные схемы с кремния на германий и уверяя всех в их уникальности, хотя при таком смешном быстродействии сплавного германия говорить о каком-то "качестве" не приходится... :))


Вернуться наверх
 
 Заголовок сообщения: Re: Высоколинейный усилитель класса "А"
СообщениеДобавлено: Пт янв 16, 2026 18:58:57 
Друг Кота
Аватар пользователя

Карма: 11
Рейтинг сообщений: 51
Зарегистрирован: Чт июл 03, 2014 21:06:30
Сообщений: 3494
Рейтинг сообщения: 0
к теме JLH: там есть один момент касательно предвыходного транзистора, заключается он в том, что когда нам надо открыть верхнее плечо и закрыть нижнее, этот самый предвыходной транзистор начинает работать в режиме микротоков, если его эмиттер не подтянуть вниз
Изображение
и тут я резко вспомнил, что на нижний транзистор ВК сигнал по сути идет с повторителя, и если поставить вместо источника тока резистор, не будет падения усиления в нижнем плече (кроме как при близости к отсечке, но там верхнее работает)
а суммарные графики петлевого усиления вон такие:
Изображение
ток подтяжки ВК (верхний источник тока) должен давать ток больше на величину тока через эти 75 Ом


Вложения:
Untitled1.png [19.76 KiB]
Скачиваний: 371
Untitled.png [1.59 KiB]
Скачиваний: 391

_________________
умная подпись такая с умным изречением, как у умных умников, на умном языке
Вернуться наверх
 
 Заголовок сообщения: Re: Высоколинейный усилитель класса "А"
СообщениеДобавлено: Пт янв 16, 2026 19:04:09 
Друг Кота
Аватар пользователя

Карма: 107
Рейтинг сообщений: 3850
Зарегистрирован: Пн фев 09, 2009 22:19:49
Сообщений: 25576
Откуда: Когда-то был прекрасный город для людей
Рейтинг сообщения: 0
Какая-то из серенад точно была на транзисторах. Которая в компактном плоском корпусе.


Вернуться наверх
 
 Заголовок сообщения: Re: Высоколинейный усилитель класса "А"
СообщениеДобавлено: Пт янв 16, 2026 19:24:43 
Друг Кота
Аватар пользователя

Карма: 11
Рейтинг сообщений: 51
Зарегистрирован: Чт июл 03, 2014 21:06:30
Сообщений: 3494
Рейтинг сообщения: 0
https://rw6ase.narod.ru/index1/radiopri ... re308.html

_________________
умная подпись такая с умным изречением, как у умных умников, на умном языке


Вернуться наверх
 
 Заголовок сообщения: Re: Высоколинейный усилитель класса "А"
СообщениеДобавлено: Сб янв 17, 2026 09:56:02 
Друг Кота

Карма: 35
Рейтинг сообщений: 570
Зарегистрирован: Вт дек 10, 2013 19:13:10
Сообщений: 3270
Рейтинг сообщения: 0
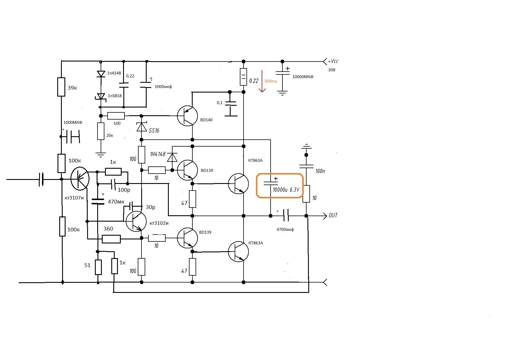
вот такой делайте,4 тока покоя выдает -экономичный


Вложения:
ЭКОНОМИЧНЫЙ худ 300ма.jpg [178.71 KiB]
Скачиваний: 142
Вернуться наверх
 
 Заголовок сообщения: Re: Высоколинейный усилитель класса "А"
СообщениеДобавлено: Пт янв 23, 2026 19:07:03 
Друг Кота
Аватар пользователя

Карма: 11
Рейтинг сообщений: 51
Зарегистрирован: Чт июл 03, 2014 21:06:30
Сообщений: 3494
Рейтинг сообщения: 0
класс А "по лору" делают вообще не для ВЫДАВАЛОВА в плане количества, а чаще всего это совмещение простоты схемы и хорошей линейности в области малых сигналов, из которой усилитель, впрочем, может и не выходить, т.к. люди не все глухие

_________________
умная подпись такая с умным изречением, как у умных умников, на умном языке


Вернуться наверх
 
Показать сообщения за:  Сортировать по:  Вернуться наверх
Начать новую тему Ответить на тему  [ Сообщений: 4369 ]     ... , , , 206, , , ...  

Часовой пояс: UTC + 3 часа


Вы не можете начинать темы
Вы не можете отвечать на сообщения
Вы не можете редактировать свои сообщения
Вы не можете удалять свои сообщения
Вы не можете добавлять вложения

Найти:
Перейти:  


Powered by phpBB © 2000, 2002, 2005, 2007 phpBB Group
Русская поддержка phpBB
Extended by Karma MOD © 2007—2012 m157y
Extended by Topic Tags MOD © 2012 m157y