Например TDA7294

Форум РадиоКот • Просмотр темы - Тестер быстродействия оптронов на Arduino от Alex-Lab
Форум РадиоКот
Здесь можно немножко помяукать :)

Текущее время: Пн окт 13, 2025 01:41:10

Часовой пояс: UTC + 3 часа


ПРЯМО СЕЙЧАС:



Начать новую тему Ответить на тему  [ Сообщений: 28 ]    , 2
Автор Сообщение
Не в сети
 Заголовок сообщения: Re: Тестер быстродействия оптронов на Arduino от Alex-Lab
СообщениеДобавлено: Вт июл 22, 2025 22:25:03 
Потрогал лапой паяльник
Аватар пользователя

Карма: 1
Рейтинг сообщений: 54
Зарегистрирован: Ср ноя 20, 2013 11:29:26
Сообщений: 308
Откуда: Манчестер
Рейтинг сообщения: 0
Длительность самого импульса ни на что не влияет. Импульс просто создает "начальное состояние". Вычисления идут по сравнению фронтов.
5 мкс это очень большая задержка.

_________________
При решение наиболее сложных задач, большинство, как правило, ошибается...


Вернуться наверх
 
Не в сети
 Заголовок сообщения: Re: Тестер быстродействия оптронов на Arduino от Alex-Lab
СообщениеДобавлено: Вт июл 22, 2025 22:37:13 
Первый раз сказал Мяу!
Аватар пользователя

Зарегистрирован: Ср май 04, 2011 13:22:02
Сообщений: 20
Откуда: Белгород
Рейтинг сообщения: 0
Вычисления идут по сравнению фронтов.

Да, но при этом и фронты также скачут...в протеусе. Но я могу и осциллографом поглядеть.

Поглядел...аналогично как и в протеусе: фронты скачут.

_________________
Короткое замыкание - это театр одного монтера...


Последний раз редактировалось polovichok Вт июл 22, 2025 22:44:43, всего редактировалось 1 раз.

Вернуться наверх
 
Не в сети
 Заголовок сообщения: Re: Тестер быстродействия оптронов на Arduino от Alex-Lab
СообщениеДобавлено: Вт июл 22, 2025 22:42:36 
Потрогал лапой паяльник
Аватар пользователя

Карма: 1
Рейтинг сообщений: 54
Зарегистрирован: Ср ноя 20, 2013 11:29:26
Сообщений: 308
Откуда: Манчестер
Рейтинг сообщения: 0
Сравнение идет, например, спадающего фронта с таковым же но на выходе оптрона. Нет разницы, когда физически этот фронт пришел. Длительность импульсов можно хоть 100 мкс(как сейчс), хоть 1000 поставить (пробовал), разницы нет.
Если бы была такая задержка, то прыгало бы не на сотни наносекунд, а на эти самые 5000 нс.
А вы можете попробовать 6N137 в протеусе?

_________________
При решение наиболее сложных задач, большинство, как правило, ошибается...


Вернуться наверх
 
Не в сети
 Заголовок сообщения: Re: Тестер быстродействия оптронов на Arduino от Alex-Lab
СообщениеДобавлено: Вт июл 22, 2025 22:49:29 
Первый раз сказал Мяу!
Аватар пользователя

Зарегистрирован: Ср май 04, 2011 13:22:02
Сообщений: 20
Откуда: Белгород
Рейтинг сообщения: 0
Уважаемый Алексей! Даже в мыслях не было умничать. Просто обыденно описал ситуацию.

_________________
Короткое замыкание - это театр одного монтера...


Вернуться наверх
 
Не в сети
 Заголовок сообщения: Re: Тестер быстродействия оптронов на Arduino от Alex-Lab
СообщениеДобавлено: Вт июл 22, 2025 22:51:36 
Потрогал лапой паяльник
Аватар пользователя

Карма: 1
Рейтинг сообщений: 54
Зарегистрирован: Ср ноя 20, 2013 11:29:26
Сообщений: 308
Откуда: Манчестер
Рейтинг сообщения: 0
Я вообще без претензий, пардон если где-то резко было))

_________________
При решение наиболее сложных задач, большинство, как правило, ошибается...


Вернуться наверх
 
Не в сети
 Заголовок сообщения: Re: Тестер быстродействия оптронов на Arduino от Alex-Lab
СообщениеДобавлено: Вт июл 22, 2025 23:06:58 
Первый раз сказал Мяу!
Аватар пользователя

Зарегистрирован: Ср май 04, 2011 13:22:02
Сообщений: 20
Откуда: Белгород
Рейтинг сообщения: 0
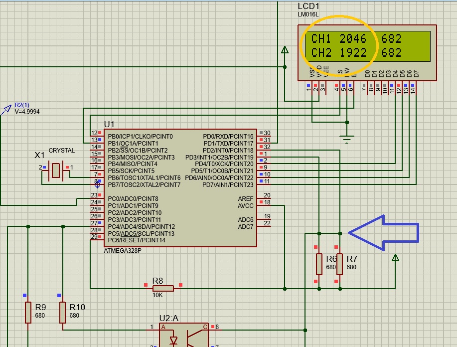
Вот хитрый пример: объединили входы(2+3). Один оптрон. И такая штука выходит: разница в показаниях R в 3,3% между каналами, а по F одинаково. Может МК какую то команду долго обслуживает?

И в железе приблизительно такая разница. Ну тут надежды на идеальные оптроны нет.


Вложения:
срав.jpg [241.49 KiB]
Скачиваний: 28

_________________
Короткое замыкание - это театр одного монтера...
Вернуться наверх
 
Не в сети
 Заголовок сообщения: Re: Тестер быстродействия оптронов на Arduino от Alex-Lab
СообщениеДобавлено: Вт июл 22, 2025 23:13:54 
Потрогал лапой паяльник
Аватар пользователя

Карма: 1
Рейтинг сообщений: 54
Зарегистрирован: Ср ноя 20, 2013 11:29:26
Сообщений: 308
Откуда: Манчестер
Рейтинг сообщения: 0
Наблюдение интересное, но причину мне сложно предположить, т.к. оба фронта определяются идентичным образом. Размер шага 62 нс, у вас показания прыгают на 1-3 ступени.
Как часто это происходит в протеусе? 1 на 10, или каждый второй?

_________________
При решение наиболее сложных задач, большинство, как правило, ошибается...


Вернуться наверх
 
Не в сети
 Заголовок сообщения: Re: Тестер быстродействия оптронов на Arduino от Alex-Lab
СообщениеДобавлено: Вт июл 22, 2025 23:20:34 
Первый раз сказал Мяу!
Аватар пользователя

Зарегистрирован: Ср май 04, 2011 13:22:02
Сообщений: 20
Откуда: Белгород
Рейтинг сообщения: 0
Приблизительно 1на5-6 нажатий

_________________
Короткое замыкание - это театр одного монтера...


Вернуться наверх
 
Показать сообщения за:  Сортировать по:  Вернуться наверх
Начать новую тему Ответить на тему  [ Сообщений: 28 ]    , 2

Часовой пояс: UTC + 3 часа


Кто сейчас на форуме

Сейчас этот форум просматривают: нет зарегистрированных пользователей и гости: 23


Вы не можете начинать темы
Вы не можете отвечать на сообщения
Вы не можете редактировать свои сообщения
Вы не можете удалять свои сообщения
Вы не можете добавлять вложения

Найти:
Перейти:  


Powered by phpBB © 2000, 2002, 2005, 2007 phpBB Group
Русская поддержка phpBB
Extended by Karma MOD © 2007—2012 m157y
Extended by Topic Tags MOD © 2012 m157y