Например TDA7294

Форум РадиоКот • Просмотр темы - Fusion fp-804 (из бюджетки в топ 10 Hi-End)
Форум РадиоКот
Здесь можно немножко помяукать :)

Текущее время: Чт ноя 27, 2025 16:53:19

Часовой пояс: UTC + 3 часа


ПРЯМО СЕЙЧАС:



Начать новую тему Ответить на тему  [ Сообщений: 16 ] 
Автор Сообщение
Не в сети
 Заголовок сообщения: Fusion fp-804 (из бюджетки в топ 10 Hi-End)
СообщениеДобавлено: Вс мар 09, 2025 13:19:46 
Родился
Аватар пользователя

Зарегистрирован: Чт янв 30, 2020 19:39:34
Сообщений: 16
Рейтинг сообщения: 0
Товарищи коты, ткните мордой пожалуйста, где на схеме усилителя ООС? Пытаюсь добиться лучшего звучания и учусь одновременно. Поидее должен быть конденсатор на 0.1мкФ, если это электролит - то его пожалуй лучше заменить на пленочный или металлобумажный.. Операционные усилители из того что я выискал подходят по корпусу и параметрам вместо 4558 только NJM2068LD. По питанию думаю поставить шунтирующие конденсаторы, параллельно электролитам (возможно два, керамический на 0.01 и пленочный на 0.1мкФ). Буду рад любым наставлениям. Хочу паять) Не проходите мимо_


Вложения:
sxema-fusion-fp804-blaupunkt-gta480 — gif.gif [241.46 KiB]
Скачиваний: 340
Вернуться наверх
 
Не в сети
 Заголовок сообщения: Re: Fusion fp-804 (из бюджетки в топ 10 Hi-End)
СообщениеДобавлено: Вс мар 09, 2025 14:07:44 
Друг Кота
Аватар пользователя

Карма: 59
Рейтинг сообщений: 2217
Зарегистрирован: Чт янв 26, 2012 16:44:29
Сообщений: 19447
Откуда: Таксимо
Рейтинг сообщения: 1
C143 R154 R153 C149 если правильно прочитал

_________________
Мои поставщики запчастей с отличной репутацией
texnomag.ru
radioremont.com
pl-1.org
4ip.info
elitan.ru


Вернуться наверх
 
Не в сети
 Заголовок сообщения: Re: Fusion fp-804 (из бюджетки в топ 10 Hi-End)
СообщениеДобавлено: Вс мар 09, 2025 14:16:58 
Друг Кота
Аватар пользователя

Карма: 65
Рейтинг сообщений: 802
Зарегистрирован: Чт апр 19, 2007 16:10:43
Сообщений: 9886
Откуда: г.Москва
Рейтинг сообщения: 0
Пытаюсь добиться лучшего звучания .


Каким образом? Методом "тыка" ?

_________________
Правило для российского гражданина: Во всем принимай сторону России, независимо от того, кто Россию возглавляет в данный момент, и какая страна или страны ей противостоят. Руководствуйся мудростью: "Россия, - всё, остальное - ничто!"


Вернуться наверх
 
Не в сети
 Заголовок сообщения: Re: Fusion fp-804 (из бюджетки в топ 10 Hi-End)
СообщениеДобавлено: Вс мар 09, 2025 14:49:28 
Родился
Аватар пользователя

Зарегистрирован: Чт янв 30, 2020 19:39:34
Сообщений: 16
Рейтинг сообщения: 0
C143 R154 R153 C149 если правильно прочитал

Да, правильно прочитал, спасибо. тоесть тут две RC-цепочки для оос? одна в тракте усилителя мощности, а другая идет на операционный усилитель? Получается во второй стоит электролит на 33 мкФ\16В.. Не многовато ли?


Вернуться наверх
 
Эиком - электронные компоненты и радиодетали
Не в сети
 Заголовок сообщения: Re: Fusion fp-804 (из бюджетки в топ 10 Hi-End)
СообщениеДобавлено: Вс мар 09, 2025 15:22:12 
Друг Кота
Аватар пользователя

Карма: 59
Рейтинг сообщений: 2217
Зарегистрирован: Чт янв 26, 2012 16:44:29
Сообщений: 19447
Откуда: Таксимо
Рейтинг сообщения: 0
Ну уменьши если много

_________________
Мои поставщики запчастей с отличной репутацией
texnomag.ru
radioremont.com
pl-1.org
4ip.info
elitan.ru


Вернуться наверх
 
Не в сети
 Заголовок сообщения: Re: Fusion fp-804 (из бюджетки в топ 10 Hi-End)
СообщениеДобавлено: Вс мар 09, 2025 15:35:19 
Модератор
Аватар пользователя

Карма: 159
Рейтинг сообщений: 4072
Зарегистрирован: Пт янв 23, 2009 19:20:05
Сообщений: 45127
Рейтинг сообщения: 1
Медали: 1
Получил миской по аватаре (1)
Этот конденсатор должен обеспечивать в несколько раз большую постоянную времени, чем разделительный конденсатор на входе... Почему? Не забывайте про переходные процессы! Нельзя допустить, чтоб длительность переходного процесса превысила время перезаряда конденсатора (обычно - полярного электролитического...) в цепи ООС, чтоб полярность постоянного напряжения и его величина не превышали пределов электрической прочности оксидного слоя обкладок... Ну, и запас ёмкости улучшает фазовую характеристику усилителя на низких частотах, если у вас "дырявое" акустическое оформление, про которое одна известная дамочка сказала своё "ФИ!", то фаза на НЧ Вас может не беспокоить, но если АС выполнена в виде закрытого ящика - разницу Вы услышите, если захотите, конечно... :)


Вернуться наверх
 
Не в сети
 Заголовок сообщения: Re: Fusion fp-804 (из бюджетки в топ 10 Hi-End)
СообщениеДобавлено: Вс мар 09, 2025 16:54:53 
Родился
Аватар пользователя

Зарегистрирован: Чт янв 30, 2020 19:39:34
Сообщений: 16
Рейтинг сообщения: 0
Этот конденсатор должен обеспечивать в несколько раз большую постоянную времени, чем разделительный конденсатор на входе... Почему? Не забывайте про переходные процессы! Нельзя допустить, чтоб длительность переходного процесса превысила время перезаряда конденсатора (обычно - полярного электролитического...) в цепи ООС, чтоб полярность постоянного напряжения и его величина не превышали пределов электрической прочности оксидного слоя обкладок... Ну, и запас ёмкости улучшает фазовую характеристику усилителя на низких частотах, если у вас "дырявое" акустическое оформление, про которое одна известная дамочка сказала своё "ФИ!", то фаза на НЧ Вас может не беспокоить, но если АС выполнена в виде закрытого ящика - разницу Вы услышите, если захотите, конечно... :)

Ага, понял. Тоесть электролит тут стоит не просто так, да еще и такой емкости.. значит если его и менять, то на какойнибудь более модный(сохранив ту же емкость), типо Nichicon или Elna. И не факт что на слух чтото измениться, просто для самоуспокоения? Простите за тупой вопрос, а что если наоборот увеличить его емкость до 50 мкФ например? P.S. Саб в коробке оформлен. Из четырех каналов усилка два на лево и право, два других на две катушки сабвуфера. Соответственно с выставлеными фильтрами HP и LP. Как играет мне самому нравится, и кто слушал музыку в машине говорят что все гармонично и звук не напрягает. Но хочется узнать - а вдруг можно еще лучше?)

Добавлено after 51 minute 41 second:
Кстати, а RC-цепь С117 R165 разве не является обратной связью? (выход первого канала)


Вернуться наверх
 
Не в сети
 Заголовок сообщения: Re: Fusion fp-804 (из бюджетки в топ 10 Hi-End)
СообщениеДобавлено: Вс мар 09, 2025 17:14:38 
Друг Кота
Аватар пользователя

Карма: 127
Рейтинг сообщений: 6124
Зарегистрирован: Вс дек 25, 2011 18:43:00
Сообщений: 24323
Откуда: г.Москва
Рейтинг сообщения: 0
Shadowkill писал(а):
По питанию думаю поставить шунтирующие конденсаторы, параллельно электролитам (возможно два, керамический на 0.01 и пленочный на 0.1мкФ).

..захреначь еще слюдяной до кучи.. :))) :facepalm: ..и потом зеленой краской все покрась.. :)

Shadowkill писал(а):
значит если его и менять, то на какойнибудь более модный(сохранив ту же емкость), типо Nichicon или Elna.

..ога..а теперь расскажи-ка нам, где ты найдешь не левый ничикон или элну.. :) ..элна - та ваще давно в китае делается, завод в Прибалтике лет 5 назад закрылся, кое-кто из ведущих производителей электроники начал уже даже отказываться от их продукции..ничикон - тоже весь кетайского происхождения, качество - не особо.. :)

..Shadowkill - не страдай фигней - заменой шила на мыло ты ничо лутше не сделаешь..оставь все как есть, пока не доломал - все твои "идеи" - ниочем и ничего не дадут, ни замена операцЫонников, ни замена электролитов, ни обвешивание "пленкой" и "керамикой"..


Вернуться наверх
 
Не в сети
 Заголовок сообщения: Re: Fusion fp-804 (из бюджетки в топ 10 Hi-End)
СообщениеДобавлено: Вс мар 09, 2025 19:37:33 
Родился
Аватар пользователя

Зарегистрирован: Чт янв 30, 2020 19:39:34
Сообщений: 16
Рейтинг сообщения: 0
Вы лучше подскажите, RC-цепь С117 R165 в схеме разве не является обратной связью?


Вернуться наверх
 
Не в сети
 Заголовок сообщения: Re: Fusion fp-804 (из бюджетки в топ 10 Hi-End)
СообщениеДобавлено: Вс мар 09, 2025 19:48:47 
Друг Кота
Аватар пользователя

Карма: 127
Рейтинг сообщений: 6124
Зарегистрирован: Вс дек 25, 2011 18:43:00
Сообщений: 24323
Откуда: г.Москва
Рейтинг сообщения: 1
..нет - это цобель..


Вернуться наверх
 
Не в сети
 Заголовок сообщения: Re: Fusion fp-804 (из бюджетки в топ 10 Hi-End)
СообщениеДобавлено: Вс мар 09, 2025 20:20:03 
Родился
Аватар пользователя

Зарегистрирован: Чт янв 30, 2020 19:39:34
Сообщений: 16
Рейтинг сообщения: 0
Понято, спасибо. А насчет электролита в ООС, если поставить биполярный но чуть большей емкости: не 33мкФ, а 47мкФ.. как это отразится на работе, звуке, хотя бы в теории? До этого была речь о том что у него немалая емкость неспроста.


Вложения:
ООС.jpg [105.27 KiB]
Скачиваний: 257
Вернуться наверх
 
Не в сети
 Заголовок сообщения: Re: Fusion fp-804 (из бюджетки в топ 10 Hi-End)
СообщениеДобавлено: Вс мар 09, 2025 22:33:00 
Друг Кота
Аватар пользователя

Карма: 127
Рейтинг сообщений: 6124
Зарегистрирован: Вс дек 25, 2011 18:43:00
Сообщений: 24323
Откуда: г.Москва
Рейтинг сообщения: 1
Shadowkill писал(а):
А насчет электролита в ООС..

..а нащщет "электролита в ООС" - его емкость вместе с номиналом резистора определяют частоту среза по НЧ в контуре ООС..чем меньше сопротивление резистора, тем больше должна быть емкость, и наоборот..

Изображение

..отсюда вывод - емкости 33 мкФ - достаточно..

Shadowkill писал(а):
..спасибо.

..не булькает.. :)


Вернуться наверх
 
Не в сети
 Заголовок сообщения: Re: Fusion fp-804 (из бюджетки в топ 10 Hi-End)
СообщениеДобавлено: Ср мар 12, 2025 00:36:04 
Родился
Аватар пользователя

Зарегистрирован: Чт янв 30, 2020 19:39:34
Сообщений: 16
Рейтинг сообщения: 0
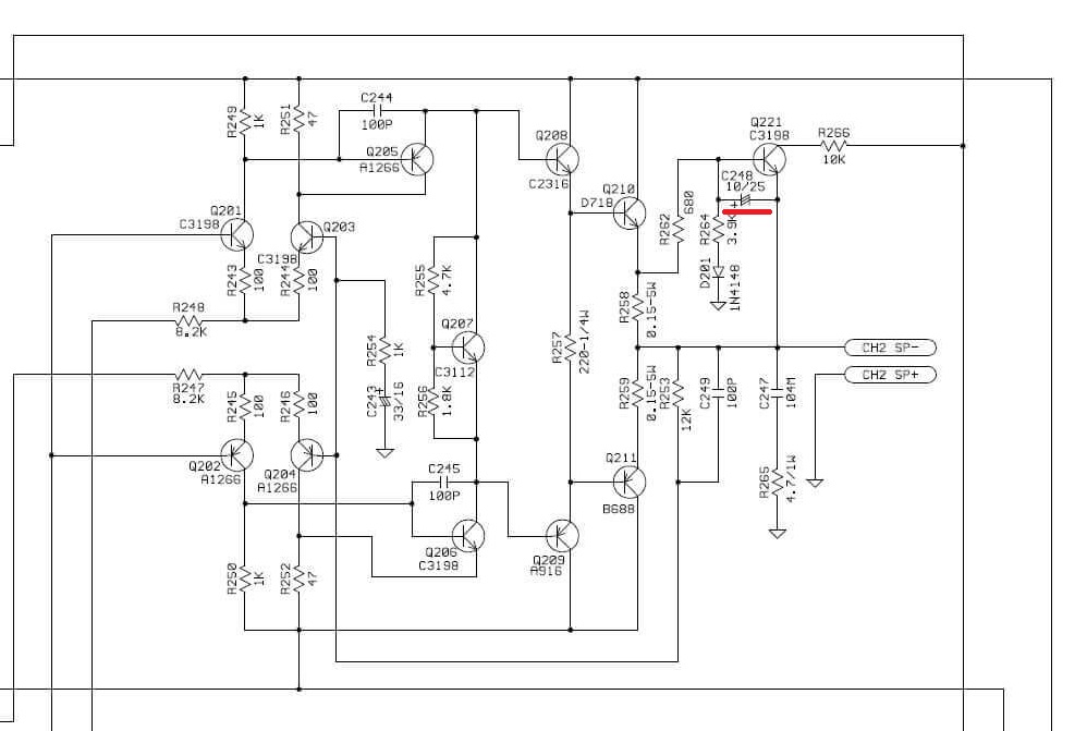
Вобщем пока что ограничусь заменой конденсаторов на входах и ООС. Если услышу изменения в лучшую сторону - можно будет пробнуть операционные усилители свапнуть. (P.S. скажите, а этот кондер С248 10мкФ\25В электролитический задлячего нужен и имеет ли смысл его трогать?)


Вложения:
ООС2.jpg [105.59 KiB]
Скачиваний: 260
Вернуться наверх
 
Не в сети
 Заголовок сообщения: Re: Fusion fp-804 (из бюджетки в топ 10 Hi-End)
СообщениеДобавлено: Ср мар 12, 2025 00:54:19 
Друг Кота
Аватар пользователя

Карма: 59
Рейтинг сообщений: 2217
Зарегистрирован: Чт янв 26, 2012 16:44:29
Сообщений: 19447
Откуда: Таксимо
Рейтинг сообщения: 1
Это к усилителю не относится. Это в схеме защиты

_________________
Мои поставщики запчастей с отличной репутацией
texnomag.ru
radioremont.com
pl-1.org
4ip.info
elitan.ru


Вернуться наверх
 
Не в сети
 Заголовок сообщения: Re: Fusion fp-804 (из бюджетки в топ 10 Hi-End)
СообщениеДобавлено: Ср мар 12, 2025 11:10:48 
Опытный кот
Аватар пользователя

Карма: 15
Рейтинг сообщений: 146
Зарегистрирован: Вс дек 29, 2013 22:05:07
Сообщений: 886
Рейтинг сообщения: 1
а Q105 неправильный учел? коллектор с эмиттером перепутано.

_________________
Щас, погуглю...


Вернуться наверх
 
Не в сети
 Заголовок сообщения: Re: Fusion fp-804 (из бюджетки в топ 10 Hi-End)
СообщениеДобавлено: Вт апр 08, 2025 23:03:50 
Родился
Аватар пользователя

Зарегистрирован: Чт янв 30, 2020 19:39:34
Сообщений: 16
Рейтинг сообщения: 0
Вобщем запилил.. замена кондеров по входам, на ООС, шунты на электролиты питания после трансформатора (в кармане были на 0,01мкФ металлобумажные) и по питанию усилителя на 1мкФ пленку. Подрубил, с теми же настройками по чувствительности, срезам частот и тд. Накрутил громкость на максимум и отметил что твиттеры перестали "песочить"(это очень бесило), просто стали вполне сносно играть (самые дешевые у Урал + впаяна пленка вместо электролитов). Саб стал детальнее отрабатывать, даже на небольшой громкости из багажника отчетливо доноситься "искра божьего гнева", до этого он какбудто "гудел" и приглушенно бухал если ТИХО включать, и нормально раскачивал сиденья и стекла только на 80% громкости. Походу снизился шум самого усилка, когда ставишь на паузу а крутилку громкости до упора, шипение есть но намного тише. Так что со своей колокольни могу рекомендовать этот бомж-пакет доработок, это опеределенно сработало. Спасибо всем неравнодушным, кто помогал! Вы крутые!


Вернуться наверх
 
Показать сообщения за:  Сортировать по:  Вернуться наверх
Начать новую тему Ответить на тему  [ Сообщений: 16 ] 

Часовой пояс: UTC + 3 часа


Кто сейчас на форуме

Сейчас этот форум просматривают: нет зарегистрированных пользователей и гости: 24


Вы не можете начинать темы
Вы не можете отвечать на сообщения
Вы не можете редактировать свои сообщения
Вы не можете удалять свои сообщения
Вы не можете добавлять вложения

Найти:
Перейти:  


Powered by phpBB © 2000, 2002, 2005, 2007 phpBB Group
Русская поддержка phpBB
Extended by Karma MOD © 2007—2012 m157y
Extended by Topic Tags MOD © 2012 m157y