Например TDA7294

Форум РадиоКот • Просмотр темы - Вопрос владельцам Б5-47 и подобных
Форум РадиоКот
Здесь можно немножко помяукать :)

Текущее время: Вт мар 17, 2026 03:29:24

Часовой пояс: UTC + 3 часа


ПРЯМО СЕЙЧАС:



Начать новую тему Ответить на тему  [ Сообщений: 680 ]     ... , , , , 34
Автор Сообщение
 Заголовок сообщения: Re: Вопрос владельцам Б5-47 и подобных
СообщениеДобавлено: Чт янв 23, 2025 21:05:32 
Открыл глаза

Зарегистрирован: Чт дек 13, 2018 20:42:06
Сообщений: 49
Рейтинг сообщения: 0
А при замене родного иип на тл494 обмотка подключоная д1-д4 с2 r2 остаётся в схеме или отключается?


Вернуться наверх
 
 Заголовок сообщения: Re: Вопрос владельцам Б5-47 и подобных
СообщениеДобавлено: Чт янв 23, 2025 22:55:38 
Модератор
Аватар пользователя

Карма: 153
Рейтинг сообщений: 2942
Зарегистрирован: Сб авг 14, 2010 15:05:51
Сообщений: 19005
Откуда: г. Озерск, Челябинская обл.
Рейтинг сообщения: 0
Медали: 1
Лучший человек Форума 2017 (1)
да, эта часть схемы остается. она нагружает выход БП при любом выходном напряжении.

_________________
Мудрость приходит вместе с импотенцией...
Когда на русском форуме переходят на Вы, в реальной жизни начинают бить морду.


Вернуться наверх
 
 Заголовок сообщения: Re: Вопрос владельцам Б5-47 и подобных
СообщениеДобавлено: Чт фев 06, 2025 23:08:54 
Держит паяльник хвостом

Карма: 3
Рейтинг сообщений: 144
Зарегистрирован: Пн июн 07, 2010 22:56:01
Сообщений: 902
Откуда: SU
Рейтинг сообщения: 0
Подскажите почему, в серии БП Б5-46/50 на импульсном трансформаторе отсутствуют снабберные цепочки ?

Я ради эксперимента на Б5-48 на выход импульсного транса подкинул RC цепь 100 Ом+ 1нФ, в результате звон уменьшился, а вот выброс уменьшился лишь на 5-10%
RC цепь подкидывал на вход диодного моста, П правильному RC цепь надо на выход транса ставить, но к нему без демонтажа не подлесть..


Вернуться наверх
 
 Заголовок сообщения: Re: Вопрос владельцам Б5-47 и подобных
СообщениеДобавлено: Пт фев 07, 2025 02:16:48 
Собутыльник Кота

Карма: 11
Рейтинг сообщений: 50
Зарегистрирован: Вт окт 30, 2007 20:53:15
Сообщений: 2781
Откуда: Россия,Челябинск
Рейтинг сообщения: 0
Предполагаю, что его нет из-за низкой частоты преобразования.

_________________
А где наш начальник транспортного цеха?


Вернуться наверх
 
Эиком - электронные компоненты и радиодетали
 Заголовок сообщения: Re: Вопрос владельцам Б5-47 и подобных
СообщениеДобавлено: Пт фев 07, 2025 11:52:17 
Держит паяльник хвостом

Карма: 3
Рейтинг сообщений: 144
Зарегистрирован: Пн июн 07, 2010 22:56:01
Сообщений: 902
Откуда: SU
Рейтинг сообщения: 0
вот что у меня измерилось на Б5-48 на входе диодного моста (измерения на клеммах моста)

Изображение

добавил RC цепь (1нФ+150 Ом) вот, что получилось

Изображение

Дроссель конечно все выбросы сжирает...но пока напряжение идет от транса к мосту и дросселю в общем пучке проводов... все это наводится на соседей...


Вернуться наверх
 
 Заголовок сообщения: Re: Вопрос владельцам Б5-47 и подобных
СообщениеДобавлено: Пт фев 07, 2025 11:59:35 
Друг Кота
Аватар пользователя

Карма: 146
Рейтинг сообщений: 6067
Зарегистрирован: Чт июн 04, 2009 21:06:49
Сообщений: 36290
Откуда: г.Мариинск
Рейтинг сообщения: -2
Медали: 1
Лучший человек Форума 2017 (1)
И что? Ваш БП стал работать значительно лучше? Напряжение стал точнее держать, или пульсации на выходе стали меньше?
Интересно узнать результаты измерения.

_________________
Тем кого не устаревает наличия ошибок в моем тексте, оставляю права не пользоваться моими советами или просто не читать мои сообщения.


Вернуться наверх
 
 Заголовок сообщения: Re: Вопрос владельцам Б5-47 и подобных
СообщениеДобавлено: Чт мар 27, 2025 12:53:17 
Родился

Зарегистрирован: Чт мар 27, 2025 10:28:40
Сообщений: 7
Рейтинг сообщения: 0
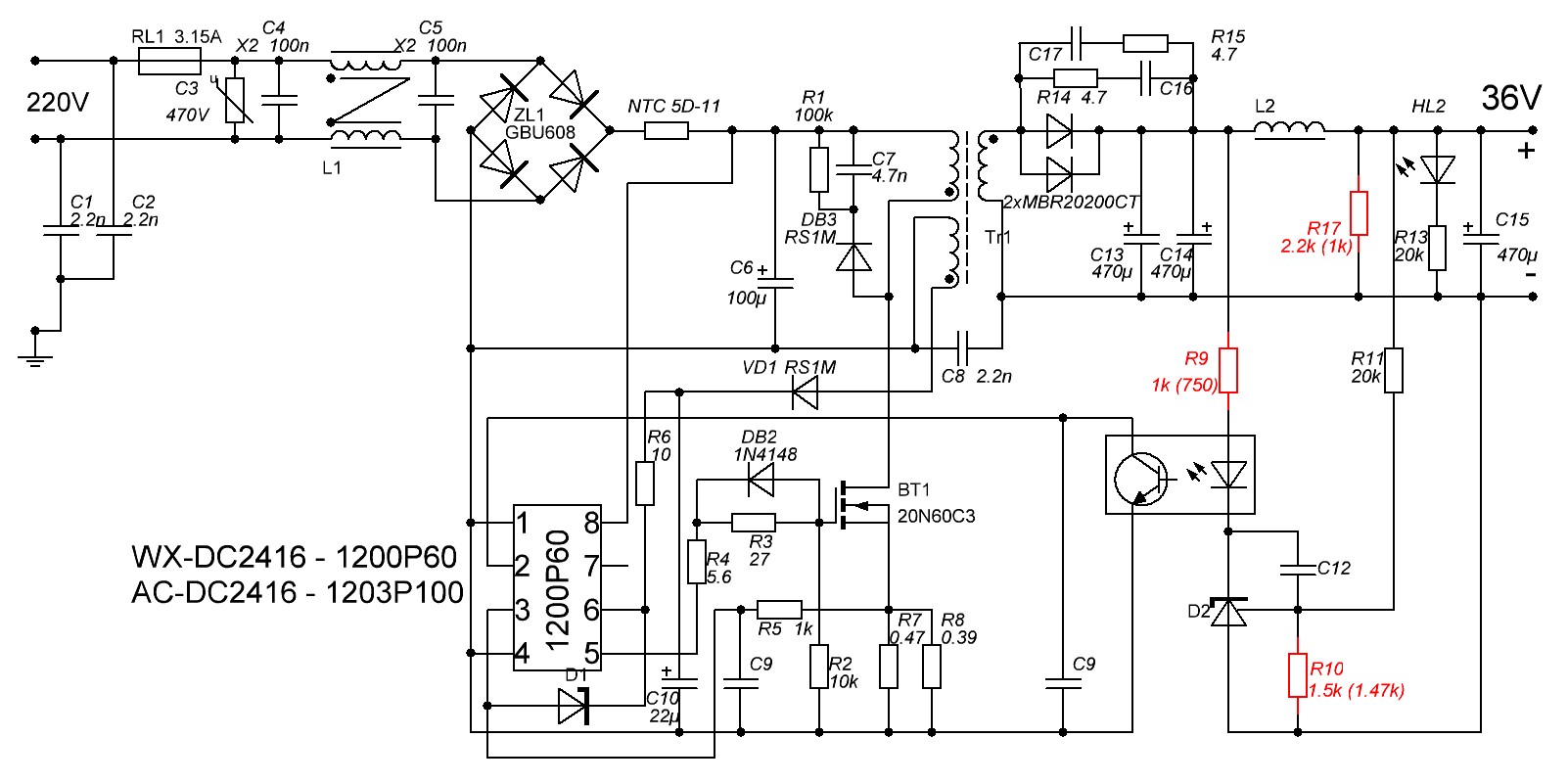
Добрый день. Имею воющий Б5-47. Нашел такой блок питания: https://www.kirich.blog/obzory/bloki-pi ... serii.html. Подключил его вместо штатного ИПП Б5-47. Напряжение от 12 до 30 вольт регулируется без проблем, а вот при снижении напряжения происходит срыв генерации. Подскажите, можно как-то использовать весь диапазон регулировки? Starichok51
Вложение:
wx-dc2416 (1).jpg [137.51 KiB]
Скачиваний: 101
Схема блока для замены ИПП блока питания Б5-47


Вернуться наверх
 
 Заголовок сообщения: Re: Вопрос владельцам Б5-47 и подобных
СообщениеДобавлено: Чт мар 27, 2025 13:35:40 
Модератор
Аватар пользователя

Карма: 153
Рейтинг сообщений: 2942
Зарегистрирован: Сб авг 14, 2010 15:05:51
Сообщений: 19005
Откуда: г. Озерск, Челябинская обл.
Рейтинг сообщения: 0
Медали: 1
Лучший человек Форума 2017 (1)
ты показал схему на фиксированное выходное напряжение.
куда ты этот БП подключил и как ты регулируешь напряжение, я не знаю - я не ясновидец.

_________________
Мудрость приходит вместе с импотенцией...
Когда на русском форуме переходят на Вы, в реальной жизни начинают бить морду.


Вернуться наверх
 
 Заголовок сообщения: Re: Вопрос владельцам Б5-47 и подобных
СообщениеДобавлено: Чт мар 27, 2025 18:54:14 
Родился

Зарегистрирован: Чт мар 27, 2025 10:28:40
Сообщений: 7
Рейтинг сообщения: 0
Диод оптопарьі подключил как в Вашей схеме: катод на коллектор Т1 блока Б5-47, в анодную цепь - стабилитрон 3,3в. На емитер Т1 (в блоке Б5-47) подал +36в, минус - на минус блока б5-47. R10, R11, C12, D2 убрал. Напряжение регулирую переключателями Б5-47.
А если отпаять 8 ножку ШИМа, убрать диод VD1, на 4 и 6 ножки подать питание от независимого источника (там 12- 25 вольт)? При напряжении ниже 12в питание шима тоже падает и он срьівает генерацию.

Отпаял 8 ножку ШИМа, убрал диод VD1, на 4 и 6 ножки подал питание от независимого источника 16 в - генерации нет.
Подал питание на блок через лампочку - мигнула, погасла, блок не запустился. Вьіключил - запустился. Опять подключил через лампочку - сгорел шим. Возможно из-за того, что не заметил что ножка 8 бьіла припаяна.
Теперь буду ждать шим. У меня шим LD7575ps

на схеме красньіе цифрьі 1, 2, 3 соответствуют цифрам на Вашей схеме подключения преобразователя к Б5-47


Вложения:
wx-dc2416.jpg [77.34 KiB]
Скачиваний: 99
Вернуться наверх
 
 Заголовок сообщения: Re: Вопрос владельцам Б5-47 и подобных
СообщениеДобавлено: Чт мар 27, 2025 23:07:42 
Модератор
Аватар пользователя

Карма: 153
Рейтинг сообщений: 2942
Зарегистрирован: Сб авг 14, 2010 15:05:51
Сообщений: 19005
Откуда: г. Озерск, Челябинская обл.
Рейтинг сообщения: 0
Медали: 1
Лучший человек Форума 2017 (1)
по измененной схеме, вроде, должно работать.
для запуска LD7575 может понадобиться 17 Вольт. от 16 может и не запуститься.

_________________
Мудрость приходит вместе с импотенцией...
Когда на русском форуме переходят на Вы, в реальной жизни начинают бить морду.


Вернуться наверх
 
 Заголовок сообщения: Re: Вопрос владельцам Б5-47 и подобных
СообщениеДобавлено: Пт мар 28, 2025 09:17:50 
Родился

Зарегистрирован: Чт мар 27, 2025 10:28:40
Сообщений: 7
Рейтинг сообщения: 0
Встретил такую доработку Б5-50
Поправил


Вложения:
б5_50.jpg [197.39 KiB]
Скачиваний: 151


Последний раз редактировалось pptaa Пт мар 28, 2025 11:12:42, всего редактировалось 1 раз.
Вернуться наверх
 
 Заголовок сообщения: Re: Вопрос владельцам Б5-47 и подобных
СообщениеДобавлено: Пт мар 28, 2025 10:41:54 
Модератор
Аватар пользователя

Карма: 153
Рейтинг сообщений: 2942
Зарегистрирован: Сб авг 14, 2010 15:05:51
Сообщений: 19005
Откуда: г. Озерск, Челябинская обл.
Рейтинг сообщения: 0
Медали: 1
Лучший человек Форума 2017 (1)
интересная доработка - на огромном пустом белом поле крохотная картинка размером с фуеву душу...

_________________
Мудрость приходит вместе с импотенцией...
Когда на русском форуме переходят на Вы, в реальной жизни начинают бить морду.


Вернуться наверх
 
 Заголовок сообщения: Re: Вопрос владельцам Б5-47 и подобных
СообщениеДобавлено: Пт мар 28, 2025 19:37:22 
Держит паяльник хвостом

Карма: 3
Рейтинг сообщений: 144
Зарегистрирован: Пн июн 07, 2010 22:56:01
Сообщений: 902
Откуда: SU
Рейтинг сообщения: 0
Встретил такую доработку Б5-50


Фото внутренойстей нету ?
Похоже конедер с лицевой панели удалили внутри... Хотя туда ему и дорога... У меня там стоял к50-6 сухой... Хотя на фото блок из нижнего, мож у них нормальные кондеры были...


Вернуться наверх
 
 Заголовок сообщения: Re: Вопрос владельцам Б5-47 и подобных
СообщениеДобавлено: Пт мар 28, 2025 21:43:28 
Родился

Зарегистрирован: Чт мар 27, 2025 10:28:40
Сообщений: 7
Рейтинг сообщения: 0
Кондер оригинальньій, сдвинул вниз. Питание вольтамперметра 12в рядом (питание реле рес55).
В Б5-47 сдвинул блок диодов , а оригинальньій кондер заменил на новьій, меньшего размера


Вернуться наверх
 
 Заголовок сообщения: Re: Вопрос владельцам Б5-47 и подобных
СообщениеДобавлено: Ср апр 23, 2025 23:13:06 
Родился

Зарегистрирован: Чт мар 27, 2025 10:28:40
Сообщений: 7
Рейтинг сообщения: 0
Схема для заменьі гудящего ИПП блока Б5-47 заработала.

В блоке WX-DC2416:
убрал VD1, R10, R11, C12, D2
На 4, 6 ножку подал питание (от 12 до 24 вольт по даташиту на LD7575ps)
Диод оптопарьі подключил как в схеме Старичка: катод на коллектор Т1 блока Б5-47, в анодную цепь - стабилитрон 3,3в. На емитер Т1 (в блоке Б5-47) подал +36в, минус - на минус блока б5-47.

Напряжение регулирую переключателями Б5-47.


Вернуться наверх
 
 Заголовок сообщения: Re: Вопрос владельцам Б5-47 и подобных
СообщениеДобавлено: Вс июн 08, 2025 15:42:08 
Держит паяльник хвостом

Карма: 3
Рейтинг сообщений: 144
Зарегистрирован: Пн июн 07, 2010 22:56:01
Сообщений: 902
Откуда: SU
Рейтинг сообщения: 0
pptaa,

Вы в Б5-50 импульсную часть переделывали ? чтоб не жужжала ?

Starichok51,
подскажите, по рассчету Трансформатора в вашей программе для Б5-47
хочу выжать из Б5-47 140В.. и ток 0-1,5А При рассчете транса указываю минимальный ток 80мА номинальный 1,5А получаю Индуктивность дросселя аж 3700 мкГн .. это достаточно много..
Верно ли я делаю рассчет ?


Вернуться наверх
 
 Заголовок сообщения: Re: Вопрос владельцам Б5-47 и подобных
СообщениеДобавлено: Пн июн 09, 2025 09:29:42 
Модератор
Аватар пользователя

Карма: 153
Рейтинг сообщений: 2942
Зарегистрирован: Сб авг 14, 2010 15:05:51
Сообщений: 19005
Откуда: г. Озерск, Челябинская обл.
Рейтинг сообщения: 2
Медали: 1
Лучший человек Форума 2017 (1)
не верно. поставь минимальный ток 0,5А.

_________________
Мудрость приходит вместе с импотенцией...
Когда на русском форуме переходят на Вы, в реальной жизни начинают бить морду.


Вернуться наверх
 
 Заголовок сообщения: Re: Вопрос владельцам Б5-47 и подобных
СообщениеДобавлено: Ср дек 10, 2025 09:20:30 
Родился

Зарегистрирован: Чт мар 27, 2025 10:28:40
Сообщений: 7
Рейтинг сообщения: 0
Тема умерла. Добавлю свой вариант.
Источник питания Б5-47:
- регулировка напряжения от 0.1 в до 30 в;
- регулировка тока от 10 ма до 5 а.
Фото передней панели и внутренностей


Вложения:
Б5_47внутри.jpg [158.61 KiB]
Скачиваний: 82
б5_47_передняя_панель.jpg [212.41 KiB]
Скачиваний: 73
Вернуться наверх
 
 Заголовок сообщения: Re: Вопрос владельцам Б5-47 и подобных
СообщениеДобавлено: Ср дек 10, 2025 20:42:31 
Собутыльник Кота

Карма: 11
Рейтинг сообщений: 50
Зарегистрирован: Вт окт 30, 2007 20:53:15
Сообщений: 2781
Откуда: Россия,Челябинск
Рейтинг сообщения: 0
Цифровой индикатор как-то не смотрится вообще. ИМХО.

_________________
А где наш начальник транспортного цеха?


Вернуться наверх
 
 Заголовок сообщения: Re: Вопрос владельцам Б5-47 и подобных
СообщениеДобавлено: Чт дек 11, 2025 15:16:21 
Держит паяльник хвостом

Карма: 3
Рейтинг сообщений: 144
Зарегистрирован: Пн июн 07, 2010 22:56:01
Сообщений: 902
Откуда: SU
Рейтинг сообщения: 0
pptaa,
смотрю на фото внутренностей... оно какое то странное ... Потом дошло... Вы блок питания, болгаркой укоротили )))

кстати на сколько сильно греется импульсный БП ?


Вернуться наверх
 
Показать сообщения за:  Сортировать по:  Вернуться наверх
Начать новую тему Ответить на тему  [ Сообщений: 680 ]     ... , , , , 34

Часовой пояс: UTC + 3 часа


Вы не можете начинать темы
Вы не можете отвечать на сообщения
Вы не можете редактировать свои сообщения
Вы не можете удалять свои сообщения
Вы не можете добавлять вложения

Найти:
Перейти:  


Powered by phpBB © 2000, 2002, 2005, 2007 phpBB Group
Русская поддержка phpBB
Extended by Karma MOD © 2007—2012 m157y
Extended by Topic Tags MOD © 2012 m157y