Например TDA7294

Форум РадиоКот • Просмотр темы - Лабораторный источник питания
Форум РадиоКот
Здесь можно немножко помяукать :)

Текущее время: Вт янв 27, 2026 05:36:03

Часовой пояс: UTC + 3 часа


ПРЯМО СЕЙЧАС:



Начать новую тему Ответить на тему  [ Сообщений: 354 ]     ... , , , , 18
Автор Сообщение
Не в сети
 Заголовок сообщения: Re: Лабораторный источник питания
СообщениеДобавлено: Чт июл 09, 2020 12:14:59 
Встал на лапы

Карма: 1
Рейтинг сообщений: 6
Зарегистрирован: Пн сен 01, 2014 10:57:51
Сообщений: 105
Откуда: Челябинск
Рейтинг сообщения: 0
Никто не придумал как зажечь светодиод стабилизации тока? Сделал по аналогии, как в первом посте этой ветки. Не горит. Интересно, автор сам собирал эту схему или только нарисовал?

Собрал одно плечо. У меня этот светодиод горит еле-еле, при любых положениях потенциметров, а напряжение не стабилизируется после подключения нагрузки (падает в 1,5-2 раза) и не восстанавливается до снятия нагрузки. А без этого светодиода вообще не работает: нет напряжения на выходе, нет индикации.


Последний раз редактировалось Vladik84 Чт июл 09, 2020 12:26:40, всего редактировалось 1 раз.

Вернуться наверх
 
Не в сети
 Заголовок сообщения: Re: Лабораторный источник питания
СообщениеДобавлено: Чт июл 09, 2020 12:25:05 
Друг Кота
Аватар пользователя

Карма: 182
Рейтинг сообщений: 8335
Зарегистрирован: Пт фев 04, 2011 17:57:51
Сообщений: 20077
Откуда: Рыбинск
Рейтинг сообщения: 0
Медали: 1
Лучший человек Форума 2017 (1)
Он и не должен никогда гореть, тк падение на переходе б-э VT10 типично 0,7В, а на таком же переходе VT15 + падение на красном светодиоде 0.7+1,8 = 2,5. Когда база у VT10 оборвется, тогда и загорится.


Вернуться наверх
 
Не в сети
 Заголовок сообщения: Re: Лабораторный источник питания
СообщениеДобавлено: Чт июл 09, 2020 15:20:49 
Встал на лапы

Карма: 1
Рейтинг сообщений: 6
Зарегистрирован: Пн сен 01, 2014 10:57:51
Сообщений: 105
Откуда: Челябинск
Рейтинг сообщения: 0
Он и не должен никогда гореть, тк падение на переходе б-э VT10 типично 0,7В, а на таком же переходе VT15 + падение на красном светодиоде 0.7+1,8 = 2,5. Когда база у VT10 оборвется, тогда и загорится.


Да, я поменял пробитый VT15, и этот светодиод погас; но стабилизации всё равно нет. А если R11 разделить на 2 резистора, один поменьше на базу R9, другой - на эмиттер VT6?


Вернуться наверх
 
Не в сети
 Заголовок сообщения: Re: Лабораторный источник питания
СообщениеДобавлено: Чт июл 09, 2020 15:58:17 
Собутыльник Кота

Карма: 14
Рейтинг сообщений: 472
Зарегистрирован: Вс фев 02, 2020 09:12:37
Сообщений: 2804
Рейтинг сообщения: 0
нет стабилизации или срабатывает ограничение тока ?...
если вы пишите всё без цифр, то никаких конкретных ответов вам дать нельзя...
===
По поводу "а если" : электроника - это не просто перестановка и подбор элементов, каждый элемент должен нести свою логическую и физическую функцию.....Вам пока светодиод не нужен, раз стабилизатор толком не работает...


Вернуться наверх
 
Эиком - электронные компоненты и радиодетали
Не в сети
 Заголовок сообщения: Re: Лабораторный источник питания
СообщениеДобавлено: Чт июл 09, 2020 16:15:51 
Встал на лапы

Карма: 1
Рейтинг сообщений: 6
Зарегистрирован: Пн сен 01, 2014 10:57:51
Сообщений: 105
Откуда: Челябинск
Рейтинг сообщения: 0
нет стабилизации или срабатывает ограничение тока ?...
если вы пишите всё без цифр, то никаких конкретных ответов вам дать нельзя...


Так какие тут цифры, вместо R11=100к подобрать делитель предлагал.
Стабилизация начинается с 27В на выходе БП (и то напряжение падает на 1,4-1,5В вольта до 25,5В): это я вместо R11=100k поставил R11=67k. А при меньших 27В напряжениях на выходе, при подключении нагрузки напряжение падает на 7-10В (компьютерный кулер 12В: напряжение х.х.=12В, при подключении кулера стало 4,5В).

Добавлено after 2 minutes 58 seconds:
По поводу "а если" : электроника - это не просто перестановка и подбор элементов, каждый элемент должен нести свою логическую и физическую функцию.....Вам пока светодиод не нужен, раз стабилизатор толком не работает...

Одни тренера кругом) Всё равно бы подбирать пришлось, поэтому и "а если...".


Вернуться наверх
 
Не в сети
 Заголовок сообщения: Re: Лабораторный источник питания
СообщениеДобавлено: Чт июл 09, 2020 16:25:46 
Собутыльник Кота

Карма: 14
Рейтинг сообщений: 472
Зарегистрирован: Вс фев 02, 2020 09:12:37
Сообщений: 2804
Рейтинг сообщения: 0
кулер не самая правильная нагрузка с учётом того, что на схеме на выходе нет электролитического конденсатора...хоть 100 мкФ добавьте....все эти ваши "подборы" это "танцы с бубном" без понимания, что оно даёт...
Тот резистор может влиять на максимальный ток выхода, но не стабилизацию....
Стабилизация - это, когда, хоть, с точностью до 0,1-0,2 В на клеммах держится.....


Вернуться наверх
 
Не в сети
 Заголовок сообщения: Re: Лабораторный источник питания
СообщениеДобавлено: Вт янв 24, 2023 13:03:15 
Родился

Зарегистрирован: Вс янв 22, 2023 20:42:31
Сообщений: 19
Рейтинг сообщения: 0
Кроме исправления ошибки с подключением стабилитронов VD3,VD4 я бы еще заменил бы силовые транзисторы:пару VT7 и VT8 на КТ827А и пару VT13 и VT14 на КТ825А.


Вернуться наверх
 
Не в сети
 Заголовок сообщения: Re: Лабораторный источник питания
СообщениеДобавлено: Пн апр 01, 2024 14:16:33 
Первый раз сказал Мяу!
Аватар пользователя

Зарегистрирован: Пн дек 09, 2019 10:59:06
Сообщений: 37
Рейтинг сообщения: 0
Рабочая

.
Скажите, а как можно поднять выходное напряжение на этой или подобной схеме? При 50 на входе всего 35 на выходе(. Я сейчас бьюсь над другой схемой, которая регулирует до 23 вольт нормально, но на входе 38, и мне хотя бы до 35 поднять максимальное выходное. С чем связано то, что регулирующий транзистор в этой и подобных схемах не открывается полностью, чтобы на нем падало минимальное напряжение?

Вот схема, над которой я работаю. Разработал Дмитрий Коржевский.
Изображение
Я подал питание 38 вольт, а на ОУ - плюс 30, минус 4 ( землю сместил, как у автора).
До 23 вольт регулируется нормально, а дальше нет. Не пойму, как убрать этот лимит.


Вернуться наверх
 
Не в сети
 Заголовок сообщения: Re: Лабораторный источник питания
СообщениеДобавлено: Пн апр 01, 2024 14:28:22 
Друг Кота
Аватар пользователя

Карма: 182
Рейтинг сообщений: 8335
Зарегистрирован: Пт фев 04, 2011 17:57:51
Сообщений: 20077
Откуда: Рыбинск
Рейтинг сообщения: 0
Медали: 1
Лучший человек Форума 2017 (1)
Без изменения схемотехники никак в схеме с эмиттерными повторителями не поднять. Сколько ОУ может на своем выходе дать, столько и будет.


Вернуться наверх
 
Не в сети
 Заголовок сообщения: Re: Лабораторный источник питания
СообщениеДобавлено: Пн апр 01, 2024 14:35:40 
Говорящий с текстолитом
Аватар пользователя

Карма: 9
Рейтинг сообщений: 51
Зарегистрирован: Ср окт 04, 2006 22:33:56
Сообщений: 1579
Откуда: М.о.
Рейтинг сообщения: 0
Стабилитрон на большее напряжение или делителем на 2-й ноге ОУ...

Добавлено after 3 minutes 44 seconds:
Без изменения схемотехники никак в схеме с эмиттерными повторителями не поднять. Сколько ОУ может на своем выходе дать, столько и будет.

Ну да. Эмиттер 815-го на землю + 3 резистора...

_________________
Всё придумано до и для нас.


Вернуться наверх
 
Не в сети
 Заголовок сообщения: Re: Лабораторный источник питания
СообщениеДобавлено: Пн апр 01, 2024 14:42:52 
Первый раз сказал Мяу!
Аватар пользователя

Зарегистрирован: Пн дек 09, 2019 10:59:06
Сообщений: 37
Рейтинг сообщения: 0
У меня была мысль поставить удвоитель напряжения на выходе ОУ. А еще была мысль, заменить стабилитрон, задающий опорное напряжение таким, чтобы максимум был близок ко входному напряжению ( это к схеме с первой страницы темы). Понимаю, что ОУ такое терпеть не станут, а вот дифкаскад может. ГСТ ему еще додумать и норм будет, я так думаю. Видимо, откажусь от схемы Коржевского, попробую другие варианты, так как мне интересно получить максимально возможное напряжение с моего транса, а это две обмотки с 38 вольт выпрямленного напряжения, то есть в сумме, теоретически, можно получить двухполярное +-36 вольт.


Вернуться наверх
 
Не в сети
 Заголовок сообщения: Re: Лабораторный источник питания
СообщениеДобавлено: Пн апр 01, 2024 14:58:35 
Говорящий с текстолитом
Аватар пользователя

Карма: 9
Рейтинг сообщений: 51
Зарегистрирован: Ср окт 04, 2006 22:33:56
Сообщений: 1579
Откуда: М.о.
Рейтинг сообщения: 0
Всё уже давно придумано. Делали здесь подобное давно уже...


Вложения:
БП.JPG [220.85 KiB]
Скачиваний: 287

_________________
Всё придумано до и для нас.
Вернуться наверх
 
Не в сети
 Заголовок сообщения: Re: Лабораторный источник питания
СообщениеДобавлено: Пн апр 01, 2024 15:33:16 
Первый раз сказал Мяу!
Аватар пользователя

Зарегистрирован: Пн дек 09, 2019 10:59:06
Сообщений: 37
Рейтинг сообщения: 0
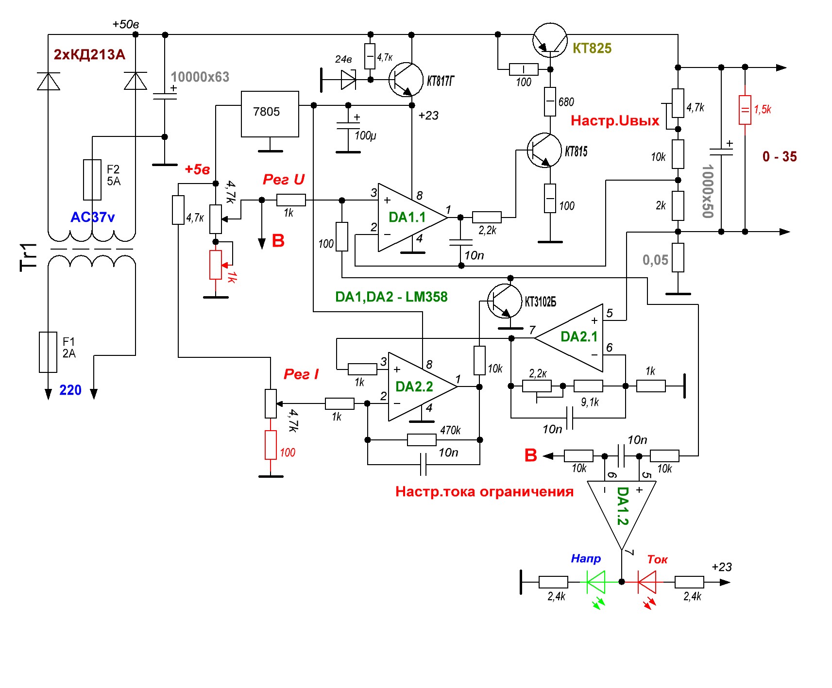
Здесь 50 на входе и 35 на выходе. Я себе поставил задачу сделать на выходе немного меньше, чем на входе.


Вернуться наверх
 
Не в сети
 Заголовок сообщения: Re: Лабораторный источник питания
СообщениеДобавлено: Пн апр 01, 2024 15:48:30 
Говорящий с текстолитом
Аватар пользователя

Карма: 9
Рейтинг сообщений: 51
Зарегистрирован: Ср окт 04, 2006 22:33:56
Сообщений: 1579
Откуда: М.о.
Рейтинг сообщения: 0
И в чём проблема? делай сколько надо...

_________________
Всё придумано до и для нас.


Вернуться наверх
 
Показать сообщения за:  Сортировать по:  Вернуться наверх
Начать новую тему Ответить на тему  [ Сообщений: 354 ]     ... , , , , 18

Часовой пояс: UTC + 3 часа


Кто сейчас на форуме

Сейчас этот форум просматривают: нет зарегистрированных пользователей и гости: 26


Вы не можете начинать темы
Вы не можете отвечать на сообщения
Вы не можете редактировать свои сообщения
Вы не можете удалять свои сообщения
Вы не можете добавлять вложения

Найти:
Перейти:  


Powered by phpBB © 2000, 2002, 2005, 2007 phpBB Group
Русская поддержка phpBB
Extended by Karma MOD © 2007—2012 m157y
Extended by Topic Tags MOD © 2012 m157y