Например TDA7294

Форум РадиоКот • Просмотр темы - Помогите- Троичный ЦАП
Форум РадиоКот
Здесь можно немножко помяукать :)

Текущее время: Пн ноя 10, 2025 11:51:52

Часовой пояс: UTC + 3 часа


ПРЯМО СЕЙЧАС:



Форум закрыт Эта тема закрыта, Вы не можете редактировать и оставлять сообщения в ней.  [ Сообщений: 21 ]  1,  
Автор Сообщение
Не в сети
 Заголовок сообщения: Помогите- Троичный ЦАП
СообщениеДобавлено: Чт апр 29, 2010 07:59:32 
Первый раз сказал Мяу!
Аватар пользователя

Зарегистрирован: Ср апр 28, 2010 11:15:32
Сообщений: 20
Рейтинг сообщения: 0
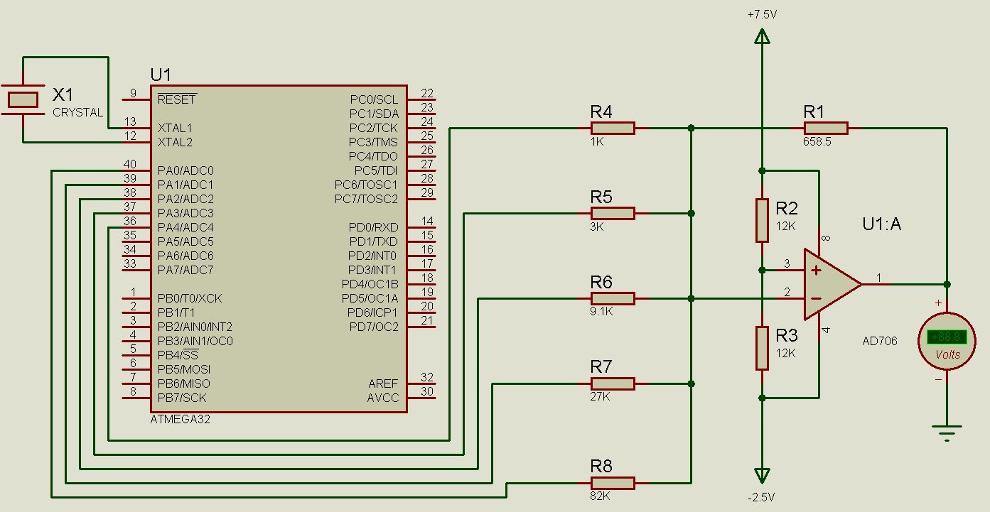
Запустил ЦАП на Atmega32, но не простой, а работающий в троичной системе счисления (3бита 27ступенек, 4бита 81ступенька).
Минусы- мощный ОУ с тремя дополнительнами резисторами, порядка 30мА общий ток весовых резисторов и их настройка, больше время установления, больше памяти и психологический фактор.
Плюсы- меньше резисторов для одного бита, легкость сдвига уровня и регулировки коэффициента преобразования (у меня TDA2030, можно SSM2211S, последний даже с выключением).
Для прямой загрузки DDR и PORT прогу помогли составить. Стабильно работает малоразрядный вариант. Для табличного метода памяти жалко. Проблема даже не в переводе двоички в троичку, а в циклах и вложениях и возможности наращивать разрядность.
Нужна помощь в программировании, я только учусь, в одиночку будет ну очень долго.
В итоге хотелось бы получить генератор трегольников, прямоугольников, синуса и шума. Предвижу вопрос по гармоникам на синусе и отвечаю, RC цепь в обратке ОУ превращает схему в интегратор со всеми вытекающими.
На казусе в цап подробности.
Спасибо.


Вложения:
экран 1.JPG [115.87 KiB]
Скачиваний: 544
Вернуться наверх
 
Не в сети
 Заголовок сообщения: Re: Помогите- Троичный ЦАП
СообщениеДобавлено: Чт апр 29, 2010 14:22:45 
Первый раз сказал Мяу!
Аватар пользователя

Зарегистрирован: Ср апр 28, 2010 11:15:32
Сообщений: 20
Рейтинг сообщения: 0
Извините, надо было сразу все выложить.
Только реально в железе 3 разряда попробовал, с номиналами 100, 400 и 1200 Ом.


Вложения:
mega32 dac 5bit 243step 20mV_a.zip [59.68 KiB]
Скачиваний: 200
mega32 dac 5bit 243step 20mV_a.jpg [120.69 KiB]
Скачиваний: 328
Вернуться наверх
 
Не в сети
 Заголовок сообщения: Re: Помогите- Троичный ЦАП
СообщениеДобавлено: Чт апр 29, 2010 15:06:00 
Ум, честь и совесть. И скромность.
Аватар пользователя

Карма: 98
Рейтинг сообщений: 2128
Зарегистрирован: Чт дек 28, 2006 08:19:56
Сообщений: 18423
Откуда: Новочеркасск
Рейтинг сообщения: 0
Медали: 2
Получил миской по аватаре (1) Мявтор 3-й степени (1)
не могу понять скрытый кайф происходящего... т.к. невозможно одновременно вести вывд в два разных порта ввода-вывода (DDR и PORT), то в момент смены значения такого ЦАП обязательно будут всплески приличной длительности. подбор резисторов для R-2R не прост, и тут ничем не проще. хранение и обработка "троичной" информации тоже представляет проблему как на уровне понимания, так и языка Си.

однако, вопрос автору: в чем, собственно, ваша проблема?

_________________
если рассматривать человека снизу, покажется, что мозг у него глубоко в жопе
при взгляде на многих сверху ничего не меняется...

Мой уютный бложик... заходите!


Вернуться наверх
 
Не в сети
 Заголовок сообщения: Re: Помогите- Троичный ЦАП
СообщениеДобавлено: Чт апр 29, 2010 16:40:06 
Первый раз сказал Мяу!
Аватар пользователя

Зарегистрирован: Ср апр 28, 2010 11:15:32
Сообщений: 20
Рейтинг сообщения: 0
Вы правы, запись в DDR и PORT друг за другом, а не одновременно.
Для хранения готовых значений действительно надо в 2 р больше места, поэтому я и обратился на форум, чтобы не хранить, а программно генерить.
Всплески длительностью в один такт подавляются кондером в обратке ОУ.
Работает, не работает, для меня как бы вопрос решенный.
Проблем нет, если не считать то, что я недавно начал изучать программирование. Естественно сам я рано или поздно одолею эти циклы и вложения.
Наверняка это будет в 100 раз дольше чем вместе с опытным программистом AVR.
Если Вы в состоянии помочь, буду очень рад.


Вернуться наверх
 
Эиком - электронные компоненты и радиодетали
Не в сети
 Заголовок сообщения: Re: Помогите- Троичный ЦАП
СообщениеДобавлено: Чт апр 29, 2010 20:42:23 
Ум, честь и совесть. И скромность.
Аватар пользователя

Карма: 98
Рейтинг сообщений: 2128
Зарегистрирован: Чт дек 28, 2006 08:19:56
Сообщений: 18423
Откуда: Новочеркасск
Рейтинг сообщения: 0
Медали: 2
Получил миской по аватаре (1) Мявтор 3-й степени (1)
majorka65 писал(а):
Естественно сам я рано или поздно одолею эти циклы и вложения.
Наверняка это будет в 100 раз дольше чем вместе с опытным программистом AVR.
Если Вы в состоянии помочь, буду очень рад.
помочь-то я в состоянии (надеюсь), однако вы сформулируйте проблему вашу, ибо просто взять и написать за вас что-то я однозначно не способен

_________________
если рассматривать человека снизу, покажется, что мозг у него глубоко в жопе
при взгляде на многих сверху ничего не меняется...

Мой уютный бложик... заходите!


Вернуться наверх
 
Не в сети
 Заголовок сообщения: Re: Помогите- Троичный ЦАП
СообщениеДобавлено: Чт апр 29, 2010 21:38:42 
Первый раз сказал Мяу!
Аватар пользователя

Зарегистрирован: Ср апр 28, 2010 11:15:32
Сообщений: 20
Рейтинг сообщения: 0
Спасибо что согласились. Можно чуть позже сформулирую?
Пока выложу фотку 4bit 81step ternary DAC.


Вложения:
экран Б.JPG [63.46 KiB]
Скачиваний: 524
Вернуться наверх
 
Не в сети
 Заголовок сообщения: Re: Помогите- Троичный ЦАП
СообщениеДобавлено: Пт апр 30, 2010 13:33:43 
Первый раз сказал Мяу!
Аватар пользователя

Зарегистрирован: Ср апр 28, 2010 11:15:32
Сообщений: 20
Рейтинг сообщения: 0
ARV, чтоб я Вам не написал лишнего и не обидел, напомню только, что мы будем колдовать вокруг троичной системы счисления и инвертирующего усилка на ОУ, превращаемого в интегратор заменой резистора обратки на кондер.
И на всякий случай: моя самооцека как программиста- чуть выше плинтуса.
Скажите, если Вам нужна готовая таблица 5в1 десятичка+троичка+двоичка+состояния пинов+состояния портов.
У нас есть выбор.
Первый.
С резистором в обратке. Подобно R-2R методу одному состоянию пинов соответствует одно конкретное напряжение на выходе. Каждое новое значение надо программно генерить (либо брать из удвоенной таблицы). Для ступенчато уменьшающегося напряжения надо организовать цикл 0-1-2 младшего разряда внутри такого же цикла следующего разряда, который тоже внутри следующего и т.д. Если троичка перед Вами то там видно, каждый разряд постарше моргает в три раза медленнее ближайшего помладше. Сами циклы пишем на 8 переменных с тремя возможными значениями 0-1-2. Эти с Нулевой по Седьмую переменные после каждого изменения ныряют в подпрограмму которая в Восьмой и Девятой переменных готовит значения для записи в DDR и PORT соответственно.
С Нулевой по Седьмую переменные закреплены каждая за соответствующим разрядом (пином) и соответствующими битами в Восьмой и Девятой переменных.
Подпрограмма:
-при значении переменной=0 присваивает пину направление=вывод и значение=0(DDR в 1, PORT в 0), но не пишет сразу а сохраняет в Восьмой переменной для DDR и в Девятой для PORT, в битах соответствующих переменным с Нулевой по Седьмую.
-при значении переменной=1 присваивает пину направление-ввод и значение=0(DDR в 0, PORT в 0), но не пишет сразу а сохраняет в Восьмой переменной для DDR и в Девятой для PORT, в битах соответствующих переменным с Нулевой по Седьмую.
-при значении переменной=2 присваивает пину направление-вывод и значение=1(DDR в 1, PORT в 1), но не пишет сразу а сохраняет в Восьмой переменной для DDR и в Девятой для PORT, в битах соответствующих переменным с Нулевой по Седьмую.
Теперь временной интервал. По истечении пишем из Восьмой переменной в DDR, а из Девятой переменной в PORT.
Почти так же просто как двоичный счетчик считающий в плюс, только в троичке.

Второй.
Более перспективный метод с кондером в обратке ОУ. Как в любом накопителе надо следить за переполнением или опустошением, т.е. используем большую петлю обратной связи. За то огромный выигрыш в линейности. Выставили пинами нужную скорость и ждем когдаааааааа конденсатор зарядится до сработки компаратора. А как клацнет выставляем отрицательную скорость, т.е. разряжаем. Тут надо решить, либо по быстрому неконтролируемый но гарантированный разряд максимальным током, либо сразу завязаться на АЦП, либо второй уровень сработки компаратора городить, либо еще проще отдаться простому входному гистерезису.
В самом крутом варианте с АЦП легче генерировать синус, экспоненту, успевай только скорости менять, но не будет почти мгновенного изменения, как без интегрирующего кондера.

Первый вариант подробнее продумал, кроме побитных операций.
На второй еще надо время (линейное изменение во втором варианте я считаю у нас с Вами уже есть).


Последний раз редактировалось majorka65 Пт апр 30, 2010 14:22:38, всего редактировалось 1 раз.

Вернуться наверх
 
Не в сети
 Заголовок сообщения: Re: Помогите- Троичный ЦАП
СообщениеДобавлено: Пт апр 30, 2010 14:12:51 
Ум, честь и совесть. И скромность.
Аватар пользователя

Карма: 98
Рейтинг сообщений: 2128
Зарегистрирован: Чт дек 28, 2006 08:19:56
Сообщений: 18423
Откуда: Новочеркасск
Рейтинг сообщения: 0
Медали: 2
Получил миской по аватаре (1) Мявтор 3-й степени (1)
че-то я вас не очень понял: когда вижу много букафф, у меня пропадает желание их читать :)

я наивно полагал себе, что надо сделать всего-навсего функцию, которая будет поразрядно переводить число в троичную систему самым простым способом и затем для каждого из разрядов формировать пару битов для управления регистрами DDR и PORT. вы написали что-то страшное, вникать во что я даже опасаюсь...
Код:
void convert(unsigned char d){
   unsigned char ddr=0, port=0; // это то, что будете выводится в регистры порта ЦАП
   unsigned char tribit; // это значение одного "троичного разряда" числа
   unsigned char mask = 1; // это маска для управления пинами порта

   // преобразование в троичную систему ведем тупым, но простым и понятным способом
   while(d > 0){
      tribit = d % 3;  // находим очередной троичный разряд
      d /= 3;   // исходное число уменьшаем в 3 раза, т.е. готовим более старшие разряды
      switch(tribit){
         case 1:   // если разряд == 1, то и ddr и port равны 0
             break;
         case 2:
             port |= mask;  // если разряд == 2, то в port устанавливаем единичку
                            // а затем и ddr тоже в единичку, как при tribit == 0
         case 0:
             ddr |= mask;  // если разряд == 0, то d ddr устанавливаем единичку
      }
      mask <<= 1;  // переходим к следующему разряду ЦАП
   }
   // выводим в регистры подготовленные значения
   PORTB = port;
   DDRB = ddr;
}
если я нигде не ошибся в уровнях вашего троичного ЦАП, то теперь с помощью этой функции вы можете формировать какие угодно сигналы, например, вот треугольная пила:
Код:
unsigned char i;
while(1){
   for(i=1; i<240; i++)
      convert(i);
   for(i=240; i > 0; i--)
      convert(i);
}
вам остается адаптировать эту функцию для себя: обеспечить корректную обработку входных значений для преобразования, т.к. я не предусматривал случая, когда выводится число 255, для которого ваших троичных разрядов не хватает :))) ну, еще можно помозговать над алгоритмом перевода в троичную систему - деление слишком ресурсоемкая операция, я применил ее лишь потому, что алгоритм при этом весьма нагляден :)))

в общем, остальное уж вы сами доделайте - я ведь всего лишь помогаю вам...

_________________
если рассматривать человека снизу, покажется, что мозг у него глубоко в жопе
при взгляде на многих сверху ничего не меняется...

Мой уютный бложик... заходите!


Вернуться наверх
 
Не в сети
 Заголовок сообщения: Re: Помогите- Троичный ЦАП
СообщениеДобавлено: Пт апр 30, 2010 14:25:25 
Первый раз сказал Мяу!
Аватар пользователя

Зарегистрирован: Ср апр 28, 2010 11:15:32
Сообщений: 20
Рейтинг сообщения: 0
Спасибо.
Попробую понять.


Вернуться наверх
 
Не в сети
 Заголовок сообщения: Re: Помогите- Троичный ЦАП
СообщениеДобавлено: Пт апр 30, 2010 17:25:05 
Первый раз сказал Мяу!
Аватар пользователя

Зарегистрирован: Ср апр 28, 2010 11:15:32
Сообщений: 20
Рейтинг сообщения: 0
Я Вас правильно понял?
Код:
switch(tribit){
         case 1:   // если разряд == 1, вход в Z состояние
             port &=(~mask);
             ddr &=(~mask);
             break;
         case 2: // если разряд == 2, то выводим единичку
             port |= mask; 
             ddr |= mask;
             break;
         case 0:  // если разряд == 0, то выводим ноль
             port &=(~mask);
             ddr |= mask;
             break;
      }

Спасибо.


Вернуться наверх
 
Не в сети
 Заголовок сообщения: Re: Помогите- Троичный ЦАП
СообщениеДобавлено: Пт апр 30, 2010 19:10:07 
Ум, честь и совесть. И скромность.
Аватар пользователя

Карма: 98
Рейтинг сообщений: 2128
Зарегистрирован: Чт дек 28, 2006 08:19:56
Сообщений: 18423
Откуда: Новочеркасск
Рейтинг сообщения: 0
Медали: 2
Получил миской по аватаре (1) Мявтор 3-й степени (1)
вы поняли меня неправильно!
функцию, которая выводит на резисторы вашего ЦАП я уже сделал - не надо больше никакой самодеятельности! что вам надо сделать самостоятельно, я тоже написал. попробуйте вникнуть в написанное и улучшить его. но портить-то зачем?!

_________________
если рассматривать человека снизу, покажется, что мозг у него глубоко в жопе
при взгляде на многих сверху ничего не меняется...

Мой уютный бложик... заходите!


Вернуться наверх
 
Не в сети
 Заголовок сообщения: Re: Помогите- Троичный ЦАП
СообщениеДобавлено: Пт апр 30, 2010 21:56:29 
Первый раз сказал Мяу!
Аватар пользователя

Зарегистрирован: Ср апр 28, 2010 11:15:32
Сообщений: 20
Рейтинг сообщения: 0
Сначала думал полная связка:
switch () {
case :
break;
};
Но нашел без break и разобрался, прошу прощения. Пошел к CVAVR.
Спасибо еще раз.


Вернуться наверх
 
Не в сети
 Заголовок сообщения: Re: Помогите- Троичный ЦАП
СообщениеДобавлено: Вс май 02, 2010 21:53:11 
Первый раз сказал Мяу!
Аватар пользователя

Зарегистрирован: Ср апр 28, 2010 11:15:32
Сообщений: 20
Рейтинг сообщения: 0
Генератор синуса без ступенек stepless sinus generator, sin wave generator.
Тот же 4bit 81step ternary DAC, но вместо резистора в обратке ОУ конденсатор (получился интегратор).


Вложения:
sin4bit.zip [56.04 KiB]
Скачиваний: 194
int sin gen 4bit ternary DAC.JPG [76.37 KiB]
Скачиваний: 481


Последний раз редактировалось majorka65 Пт май 07, 2010 18:13:50, всего редактировалось 3 раз(а).
Вернуться наверх
 
Не в сети
 Заголовок сообщения: Re: Помогите- Троичный ЦАП
СообщениеДобавлено: Вс май 02, 2010 22:01:15 
Ум, честь и совесть. И скромность.
Аватар пользователя

Карма: 98
Рейтинг сообщений: 2128
Зарегистрирован: Чт дек 28, 2006 08:19:56
Сообщений: 18423
Откуда: Новочеркасск
Рейтинг сообщения: 0
Медали: 2
Получил миской по аватаре (1) Мявтор 3-й степени (1)
не понял, а где же использование рожденной в муках функции?! в вашем коде я вижу снова простой вывод в порты, даже без цикла! это просто фу! :(

_________________
если рассматривать человека снизу, покажется, что мозг у него глубоко в жопе
при взгляде на многих сверху ничего не меняется...

Мой уютный бложик... заходите!


Вернуться наверх
 
Не в сети
 Заголовок сообщения: Re: Помогите- Троичный ЦАП
СообщениеДобавлено: Вс май 02, 2010 23:16:24 
Первый раз сказал Мяу!
Аватар пользователя

Зарегистрирован: Ср апр 28, 2010 11:15:32
Сообщений: 20
Рейтинг сообщения: 0
Обязательно попробую, но пока я не понимаю, что с ним делать, скомпилировал, дал проту, а там линия.
ARV, спасибо.


Вложения:
triangle gen B.rar [24.7 KiB]
Скачиваний: 183
Вернуться наверх
 
Не в сети
 Заголовок сообщения: Re: Помогите- Троичный ЦАП
СообщениеДобавлено: Пн май 03, 2010 07:28:27 
Ум, честь и совесть. И скромность.
Аватар пользователя

Карма: 98
Рейтинг сообщений: 2128
Зарегистрирован: Чт дек 28, 2006 08:19:56
Сообщений: 18423
Откуда: Новочеркасск
Рейтинг сообщения: 0
Медали: 2
Получил миской по аватаре (1) Мявтор 3-й степени (1)
уважаемый, ну что же вы так... надо хоть немножко о языке Си почитать, что ли... и еще совет: бросьте вы использовать этот мастер кода CVAVR, пишите руками сами... иначе так и не научитесь понимать, что происходит.

вот что у вас должно быть (сравните с тем, что есть и найдите три отличия):
Код:
#include <mega32.h>
#include <delay.h>

static void convert(unsigned char d){
   unsigned char ddr=0, port=0; // это то, что будете выводится в регистры порта ЦАП
   unsigned char tribit; // это значение одного "троичного разряда" числа
   unsigned char mask = 1; // это маска для управления пинами порта

   // преобразование в троичную систему ведем тупым, но простым и понятным способом
   while(d > 0){
      tribit = d % 3;  // находим очередной троичный разряд
      d /= 3;   // исходное число уменьшаем в 3 раза, т.е. готовим более старшие разряды
      switch(tribit){
         case 1:   // если разряд == 1, то и ddr и port равны 0
             break;
         case 2:
             port |= mask;  // если разряд == 2, то в port устанавливаем единичку
                            // а затем и ddr тоже в единичку, как при tribit == 0
         case 0:
             ddr |= mask;  // если разряд == 0, то d ddr устанавливаем единичку
      }
      mask <<= 1;  // переходим к следующему разряду ЦАП
   }
   // выводим в регистры подготовленные значения
   PORTB = port;
   DDRB = ddr;
}

void main(void){
   unsigned char i;

   while (1){
      for(i=1; i<240; i++){
         delay_us(100);
         convert(i);
      }
      for(i=240; i > 0; i--){
         delay_us(100);
         convert(i);
      }
   }
}

_________________
если рассматривать человека снизу, покажется, что мозг у него глубоко в жопе
при взгляде на многих сверху ничего не меняется...

Мой уютный бложик... заходите!


Вернуться наверх
 
Не в сети
 Заголовок сообщения: Re: Помогите- Троичный ЦАП
СообщениеДобавлено: Пн май 03, 2010 07:55:37 
Первый раз сказал Мяу!
Аватар пользователя

Зарегистрирован: Ср апр 28, 2010 11:15:32
Сообщений: 20
Рейтинг сообщения: 0
Мне очень стыдно просить попить, чтобы поесть, чтобы переночевать.
Я, правда, пытаюсь понять.
Хочу просить Вашего, ARV, разрешения воложить под Вашим ником Ваше произведение на форуме kazus, с любыми Вашими условиями и оговорками.


Вернуться наверх
 
Не в сети
 Заголовок сообщения: Re: Помогите- Троичный ЦАП
СообщениеДобавлено: Вт май 04, 2010 19:39:09 
Первый раз сказал Мяу!
Аватар пользователя

Зарегистрирован: Ср апр 28, 2010 11:15:32
Сообщений: 20
Рейтинг сообщения: 0
Прога от ARV заработала в проте.
Что-то я неправильно сделал, вместо одной восходящей и одной нисходящей несколько неравных восходящих частей и симметрично вершинам столько же неравных вниз. Само преобразование двоички в троичку выполняется правильно.


Вернуться наверх
 
Не в сети
 Заголовок сообщения: Re: Помогите- Троичный ЦАП
СообщениеДобавлено: Вт май 04, 2010 19:51:39 
Ум, честь и совесть. И скромность.
Аватар пользователя

Карма: 98
Рейтинг сообщений: 2128
Зарегистрирован: Чт дек 28, 2006 08:19:56
Сообщений: 18423
Откуда: Новочеркасск
Рейтинг сообщения: 0
Медали: 2
Получил миской по аватаре (1) Мявтор 3-й степени (1)
majorka65 писал(а):
Хочу просить Вашего, ARV, разрешения воложить под Вашим ником Ваше произведение на форуме kazus, с любыми Вашими условиями и оговорками.
под моим ником ничего выкладывать не надо! можете выкладывать все, что угодно под своим ником. можете, если хотите, сослаться на эту тему (правила интернет-вежливости подразумевают указание ссылки на первоисточник) или на меня - но от своего имени :)))

_________________
если рассматривать человека снизу, покажется, что мозг у него глубоко в жопе
при взгляде на многих сверху ничего не меняется...

Мой уютный бложик... заходите!


Вернуться наверх
 
Не в сети
 Заголовок сообщения: Re: Помогите- Троичный ЦАП
СообщениеДобавлено: Вт май 04, 2010 20:43:53 
Первый раз сказал Мяу!
Аватар пользователя

Зарегистрирован: Ср апр 28, 2010 11:15:32
Сообщений: 20
Рейтинг сообщения: 0
Спасибо.
http://kazus.ru/forums/showthread.php?t=18080&page=2


Вернуться наверх
 
Показать сообщения за:  Сортировать по:  Вернуться наверх
Форум закрыт Эта тема закрыта, Вы не можете редактировать и оставлять сообщения в ней.  [ Сообщений: 21 ]  1,  

Часовой пояс: UTC + 3 часа


Кто сейчас на форуме

Сейчас этот форум просматривают: нет зарегистрированных пользователей и гости: 16


Вы не можете начинать темы
Вы не можете отвечать на сообщения
Вы не можете редактировать свои сообщения
Вы не можете удалять свои сообщения
Вы не можете добавлять вложения

Найти:
Перейти:  


Powered by phpBB © 2000, 2002, 2005, 2007 phpBB Group
Русская поддержка phpBB
Extended by Karma MOD © 2007—2012 m157y
Extended by Topic Tags MOD © 2012 m157y