Измерение и измерители ESR
- Yuriy_King
- Опытный кот
- Сообщения: 860
- Зарегистрирован: Пт май 01, 2015 14:33:13
Re: Измерение и измерители ESR
[uquote="igogo",url="/forum/viewtopic.php?p=4378889#p4378889"]Я читал что на прошивке "от Маркуса" встречаются нарекания в плане точности измерений?[/uquote]
Это касается только ESR конденсаторов, пленочных и керамических. Вариант с кварцем 16 МГц Карла-Хайнца может измерять емкости менее 1 пФ и индуктивности начиная 50-70 nH до 14 H. Прошивка от Маркуса этого не может без дополнительных схем...
Это касается только ESR конденсаторов, пленочных и керамических. Вариант с кварцем 16 МГц Карла-Хайнца может измерять емкости менее 1 пФ и индуктивности начиная 50-70 nH до 14 H. Прошивка от Маркуса этого не может без дополнительных схем...
- Реклама
Re: Измерение и измерители ESR
[uquote="igogo",url="/forum/viewtopic.php?p=4378889#p4378889"]Я читал что на прошивке "от Маркуса" встречаются нарекания в плане точности измерений?[/uquote]
А какая точность вам нужна от простого ТЕСТЕРА? Может вам ещё поверочный сертификат предоставить?
Не нужно заблуждаться,что сей девайс полноценно заменит вам специализированный ПРИБОР.
А какая точность вам нужна от простого ТЕСТЕРА? Может вам ещё поверочный сертификат предоставить?
Не нужно заблуждаться,что сей девайс полноценно заменит вам специализированный ПРИБОР.
"Какими бы глубокими знаниями я не
обладал, каким большим не был бы мой
опыт, всегда найдется человек умнее
меня и имеющий больше опыта."
обладал, каким большим не был бы мой
опыт, всегда найдется человек умнее
меня и имеющий больше опыта."
Re: Измерение и измерители ESR
а самое главное ЗАЧЕМ???? 0,08 Ом и 0,04 Ом разница вдвое,но и то и другое в границах допуска и даже вата из ушей аудио долбанутого не выпадет от такой разницы.А какая точность вам нужна от простого ТЕСТЕРА? Может вам ещё поверочный сертификат предоставить?
- Динозавр
- Сверлит текстолит когтями
- Сообщения: 1249
- Зарегистрирован: Пн ноя 08, 2021 13:12:57
- Откуда: 58С 58В
Re: Измерение и измерители ESR
Свежий взгляд из прошлого тысячелетия.
- Реклама
Re: Измерение и измерители ESR
[uquote="GruVital",url="/forum/viewtopic.php?p=4402015#p4402015"]Собрал ради интереса, для беглой проверки на плате. Не ожидал, но измеряет вполне годно.
[/uquote]
Можно плату скинуть в .lay если не сложно.
Можно плату скинуть в .lay если не сложно.
Re: Измерение и измерители ESR
[uquote="Starlink",url="/forum/viewtopic.php?p=4402774#p4402774"]Можно плату скинуть в .lay если не сложно.[/uquote]
Держи, немного подправил плату.
Держи, немного подправил плату.
- Вложения
-
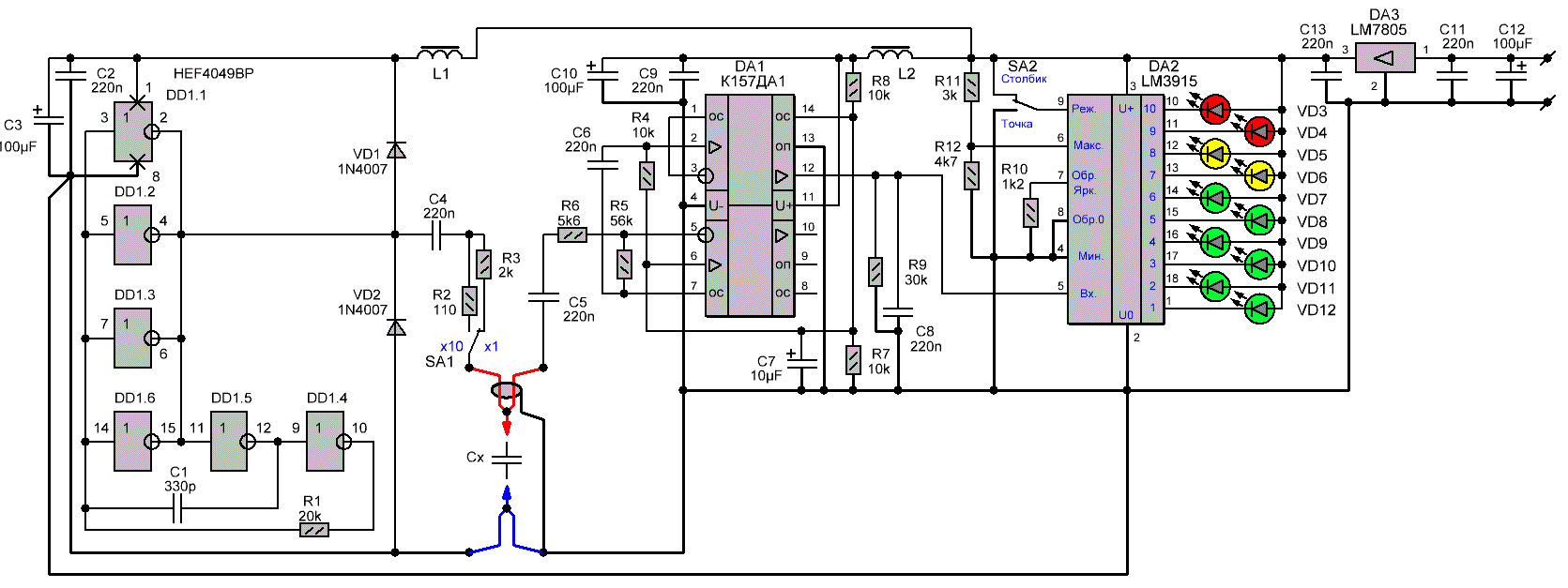
- ESR-meter-NM8032.rar
- ПП и схема ESR
- (106.41 КБ) 349 скачиваний
-
- esr.png
- таблица значений ESR
- (43.13 КБ) 405 скачиваний
-
- he6273v79.gif
- схема
- (60.2 КБ) 441 скачивание
-
- ESR-meter-NM8032.lay6
- печатная плата
- (182.38 КБ) 267 скачиваний
Re: Измерение и измерители ESR
[uquote="GruVital",url="/forum/viewtopic.php?p=4402948#p4402948"][uquote="Starlink",url="/forum/viewtopic.php?p=4402774#p4402774"]Можно плату скинуть в .lay если не сложно.[/uquote]
Держи, немного подправил плату.[/uquote]
Вот спасибо.
Держи, немного подправил плату.[/uquote]
Вот спасибо.
Re: Измерение и измерители ESR
мастеркитовский нормальный показометр. Лет 10 им пользовался в нулевых.Собрал ради интереса, для беглой проверки на плате. Не ожидал, но измеряет вполне годно.
Re: Измерение и измерители ESR
кто-то собирал этот тестер на 5 транзисторах?

Спойлер
тематические ответы только в форуме, в приват не пишите
Re: Измерение и измерители ESR
Помогите разобраться. Пример. Конденсатор Hitano EFH 1500uF 16V. Новый.
В документации нет обозначения "правильных" ESR, но пишет "higher ripple current with minimized ESR.". Прибор показывает 0,3 Ом. Но согласно таблиц должно быть 0,1 Ом.
И еще, что такое Ripple Current Coefficients?
В документации нет обозначения "правильных" ESR, но пишет "higher ripple current with minimized ESR.". Прибор показывает 0,3 Ом. Но согласно таблиц должно быть 0,1 Ом.
И еще, что такое Ripple Current Coefficients?
Re: Измерение и измерители ESR
[uquote="igogo",url="/forum/viewtopic.php?p=4426207#p4426207"]Помогите разобраться. Пример. Конденсатор Hitano EFH 1500uF 16V. Новый.
Прибор показывает 0,3 Ом. Но согласно таблиц должно быть 0,1 Ом.[/uquote]
Какой прибор показывает? В даташите указаны допустимые величины импеданса Z а не ESR и для вашего экземпляра он не должен превышать 0.037Ом при 20гр.C
Прибор показывает 0,3 Ом. Но согласно таблиц должно быть 0,1 Ом.[/uquote]
Какой прибор показывает? В даташите указаны допустимые величины импеданса Z а не ESR и для вашего экземпляра он не должен превышать 0.037Ом при 20гр.C
"Какими бы глубокими знаниями я не
обладал, каким большим не был бы мой
опыт, всегда найдется человек умнее
меня и имеющий больше опыта."
обладал, каким большим не был бы мой
опыт, всегда найдется человек умнее
меня и имеющий больше опыта."
Re: Измерение и измерители ESR
И на частоте 100 КГц, скорее всего, раз импеданс на ней измеряется
Re: Измерение и измерители ESR
u-100,не скорее всего,а именно на 100кГц,в самом низу даташита указаны условия. 
"Какими бы глубокими знаниями я не
обладал, каким большим не был бы мой
опыт, всегда найдется человек умнее
меня и имеющий больше опыта."
обладал, каким большим не был бы мой
опыт, всегда найдется человек умнее
меня и имеющий больше опыта."
Re: Измерение и измерители ESR
[uquote="indman",url="/forum/viewtopic.php?p=4426229#p4426229"][uquote="igogo",url="/forum/viewtopic.php?p=4426207#p4426207"]Помогите разобраться. Пример. Конденсатор Hitano EFH 1500uF 16V. Новый.
Прибор показывает 0,3 Ом. Но согласно таблиц должно быть 0,1 Ом.[/uquote]
Какой прибор показывает? В даташите указаны допустимые величины импеданса Z а не ESR и для вашего экземпляра он не должен превышать 0.037Ом при 20гр.C[/uquote]
BSIDE ESR02pro с родной китайской прошивкой.
Где можно почитать что такое Импеданс Z и как из него получить ESR?
Прибор показывает 0,3 Ом. Но согласно таблиц должно быть 0,1 Ом.[/uquote]
Какой прибор показывает? В даташите указаны допустимые величины импеданса Z а не ESR и для вашего экземпляра он не должен превышать 0.037Ом при 20гр.C[/uquote]
BSIDE ESR02pro с родной китайской прошивкой.
Где можно почитать что такое Импеданс Z и как из него получить ESR?
- Borodach
- Модератор
- Сообщения: 22897
- Зарегистрирован: Пн дек 08, 2008 19:28:04
- Откуда: 10км от Москвы на Север
Re: Измерение и измерители ESR
[uquote="igogo",url="/forum/viewtopic.php?p=4426207#p4426207"]что такое Ripple Current Coefficients?[/uquote]
https://www.google.com/search?q=%D0%BE% ... e&ie=UTF-8
https://www.google.com/search?q=%D0%BE% ... e&ie=UTF-8
Re: Измерение и измерители ESR
[uquote="igogo",url="/forum/viewtopic.php?p=4426207#p4426207"]И еще, что такое Ripple Current Coefficients?[/uquote]
Ripple Current это условие, при котором конденсатор гарантированно проработает заявленное количество часов. Условием является ток пульсаций на определенной частоте. И все Это не параметр крутизны или мускулистости конденсатора. Это параметр долговечности и гарантии когда и как оно не сдохнет.
Ripple Current Coefficients это коэффициент на частоту пульсации. Что будет с гарантированной наработкой если частота поменяется.
Ripple Current это условие, при котором конденсатор гарантированно проработает заявленное количество часов. Условием является ток пульсаций на определенной частоте. И все Это не параметр крутизны или мускулистости конденсатора. Это параметр долговечности и гарантии когда и как оно не сдохнет.
Ripple Current Coefficients это коэффициент на частоту пульсации. Что будет с гарантированной наработкой если частота поменяется.
Re: Измерение и измерители ESR
[uquote="igogo",url="/forum/viewtopic.php?p=4426253#p4426253"]BSIDE ESR02pro с родной китайской прошивкой.
Где можно почитать что такое Импеданс Z и как из него получить ESR?[/uquote]
BSide c нормальной прошивкой и грамотной калибровкой на этом конденсаторе(если он новый) должен показывать ESR близко к нулям или по нулям а не 0.3 как у вас.
Про Z и как из него получается ESR легко ищется в Гугле.
Где можно почитать что такое Импеданс Z и как из него получить ESR?[/uquote]
BSide c нормальной прошивкой и грамотной калибровкой на этом конденсаторе(если он новый) должен показывать ESR близко к нулям или по нулям а не 0.3 как у вас.
Про Z и как из него получается ESR легко ищется в Гугле.
"Какими бы глубокими знаниями я не
обладал, каким большим не был бы мой
опыт, всегда найдется человек умнее
меня и имеющий больше опыта."
обладал, каким большим не был бы мой
опыт, всегда найдется человек умнее
меня и имеющий больше опыта."
-
NIKOLAY7805
- Родился
- Сообщения: 15
- Зарегистрирован: Пт июн 23, 2023 07:47:10
Re: Измерение и измерители ESR
Доброго времени всем,подскажите пожалуйста собрал плату приборчика со всеми доработками которые предлагались в интернете,всё вроде запустилось вроде как и должно быть но по шкале 1:1 вроде всё правильно показывает а по шкале 1:10 меряет аж до 10 ом,это верхний предел а хотя в этом диапазоне максимум 3 ома должно быть по верхнему пределу,резистор на 110 ом поставил подстроечный но если выставлю чтоб было до 3 ом тогда при замыкании не тухнут пара светодиодов что тем самым сбивает измерение на малых сопротивлениях,куда копать.
Re: Измерение и измерители ESR
Измеряю емкости не электролитических конденсаторов при помощи народного ESR Tester, с первоначальной прошивкой. На новых конденсаторах
TR CL21 показывает для 225j - 2.1 Om. А для 105j - 3.1 Оm. В интернете по поиску находится только одна сравнительная таблица, и то для электролитов только, при этом сделана на народном ESR Tester, а сколько должно быть? Мне кажется что сопротивление в 2-3 Оm для конденсатора это много.
Измерял конденсатор на 1 мкф, 400В - CВВ22 - он вообще не показал ESR.
Аналогично на конденсаторах TR CL21 емкостью 100 - 300 нФ - тоже ESR не показывали.
TR CL21 показывает для 225j - 2.1 Om. А для 105j - 3.1 Оm. В интернете по поиску находится только одна сравнительная таблица, и то для электролитов только, при этом сделана на народном ESR Tester, а сколько должно быть? Мне кажется что сопротивление в 2-3 Оm для конденсатора это много.
Измерял конденсатор на 1 мкф, 400В - CВВ22 - он вообще не показал ESR.
Аналогично на конденсаторах TR CL21 емкостью 100 - 300 нФ - тоже ESR не показывали.
Step by step - practice makes perfect!



