Например TDA7294

Форум РадиоКот • Просмотр темы - Простые RC-генераторы.
Форум РадиоКот
Здесь можно немножко помяукать :)

Текущее время: Чт апр 02, 2026 13:32:46

Часовой пояс: UTC + 3 часа


ПРЯМО СЕЙЧАС:



Начать новую тему Ответить на тему  [ Сообщений: 148 ]     ... , , , 6, ,  
Автор Сообщение
 Заголовок сообщения: Re: Простые RC-генераторы.
СообщениеДобавлено: Чт ноя 03, 2016 20:11:36 
Друг Кота
Аватар пользователя

Карма: 23
Рейтинг сообщений: 406
Зарегистрирован: Вс окт 24, 2010 16:02:46
Сообщений: 3537
Откуда: Ижевск
Рейтинг сообщения: 0
Bazaroff уберите из схемы R3, а R4 увеличьте до 300кОм и верхний вывод подключите к коллектору транзистора.


Вернуться наверх
 
 Заголовок сообщения: Re: Простые RC-генераторы.
СообщениеДобавлено: Чт ноя 03, 2016 20:28:13 
Прорезались зубы
Аватар пользователя

Зарегистрирован: Сб апр 23, 2016 14:09:19
Сообщений: 202
Рейтинг сообщения: 0
Так, если я правильно понимаю, R3 - составная часть звена фазосдвигающей цепочки? Таким образом я останусь без необходимого 3-го звена?


Вернуться наверх
 
 Заголовок сообщения: Генератор НЧ
СообщениеДобавлено: Пн ноя 14, 2016 22:23:25 
Первый раз сказал Мяу!

Зарегистрирован: Пн ноя 14, 2016 22:17:33
Сообщений: 24
Рейтинг сообщения: 0
Прошу помощи
Требуется генератор НЧ строго на 12 Гц. Пробовал собрать мультивибратор на кт315, но он сгорел при 12 вольтах, а мне как раз нужно около 12 вольт на выходе. Усилитель собрать не вариант, поскольку нет времени. Помогите пожалуйста!
(Видел схемы с мостом Вина-Робинсона, но так и не понял, как его запитывать и как рассчитывать величину выходной частоты)
:cry:



Сюда перенес.
aen


Вернуться наверх
 
 Заголовок сообщения: Re: Простые RC-генераторы.
СообщениеДобавлено: Вт ноя 15, 2016 08:41:03 
Друг Кота
Аватар пользователя

Карма: 175
Рейтинг сообщений: 7680
Зарегистрирован: Чт апр 04, 2013 12:46:59
Сообщений: 17234
Откуда: Тюмень
Рейтинг сообщения: 0
Компьютер + Sound Forge (или другой софт, например Audacity) + готовый УНЧ.
Собирать ничего не нужно, только подключить правильно...

_________________
Общением на форуме подпитываю свою эгоистичную, склонную к самолюбованию сущность.


Вернуться наверх
 
Эиком - электронные компоненты и радиодетали
 Заголовок сообщения: Re: Простые RC-генераторы.
СообщениеДобавлено: Пн окт 01, 2018 12:28:17 
Встал на лапы

Зарегистрирован: Ср ноя 30, 2016 15:08:44
Сообщений: 96
Откуда: Питер
Рейтинг сообщения: 0
Приветствую всех.
Пытаюсь реализовать схему генератора на 465 + 1 кгц:

Изображение
(http://radiobooka.ru/radionach/39-sxemy ... torov.html)

Если высокочастотная часть запустилась без проблем, то низкочастотная отказывается работать наотрез. Собрал на макетке - результат тот же. Пробовал менять транзистор, увеличивать номинал R10 - толку никакого. При этом если выкинуть R10 и C9 а элементы двойного Т-моста (R7R9 и C7C10) соединить параллельно и включить между базой и коллектором V3, то запускается без лишних вопросов. Хотелось бы понять: почему так и что можно сделать, чтобы заработала оригинальная схема?


Вернуться наверх
 
 Заголовок сообщения: Re: Простые RC-генераторы.
СообщениеДобавлено: Пн окт 01, 2018 13:28:26 
Друг Кота
Аватар пользователя

Карма: 175
Рейтинг сообщений: 7680
Зарегистрирован: Чт апр 04, 2013 12:46:59
Сообщений: 17234
Откуда: Тюмень
Рейтинг сообщения: 0
В этой схеме нужны транзисторы с хорошим коэффициентом усиления. Возможно, что h21 недостаточен...

_________________
Общением на форуме подпитываю свою эгоистичную, склонную к самолюбованию сущность.


Вернуться наверх
 
 Заголовок сообщения: Re: Простые RC-генераторы.
СообщениеДобавлено: Пн окт 01, 2018 14:30:11 
Друг Кота
Аватар пользователя

Карма: 23
Рейтинг сообщений: 406
Зарегистрирован: Вс окт 24, 2010 16:02:46
Сообщений: 3537
Откуда: Ижевск
Рейтинг сообщения: 0
CrazyBeaver писал(а):
Хотелось бы понять: почему так и что можно сделать, чтобы заработала оригинальная схема?

Оригинальная не заработает, там ошибка в схеме. Правый вывод С10 нужно подключить к коллектору транзистора, тогда заработает. Только частота там около 3,4 кГц получается.


Вернуться наверх
 
 Заголовок сообщения: Re: Простые RC-генераторы.
СообщениеДобавлено: Пн окт 01, 2018 14:36:41 
Вымогатель припоя
Аватар пользователя

Карма: 12
Рейтинг сообщений: 174
Зарегистрирован: Ср мар 31, 2010 05:59:14
Сообщений: 680
Рейтинг сообщения: 0
что можно сделать, чтобы заработала оригинальная схема?
Во первых посмотреть, как выглядит правильная схема подобного генератора.
Во вторых понять принцип работы и в соответствии с этим принципом настраивать схему.

Изображение


Вложения:
1.GIF [43.59 KiB]
Скачиваний: 1471
Вернуться наверх
 
 Заголовок сообщения: Re: Простые RC-генераторы.
СообщениеДобавлено: Пн окт 01, 2018 15:04:55 
Встал на лапы

Зарегистрирован: Ср ноя 30, 2016 15:08:44
Сообщений: 96
Откуда: Питер
Рейтинг сообщения: 0
Как выглядит рабочая схема, я знаю. Просто не ожидал, что в данной схеме может быть ошибка.
Спасибо за указанное направление. Частоту подогнать не проблема.


Вернуться наверх
 
 Заголовок сообщения: Re: Простые RC-генераторы.
СообщениеДобавлено: Пн окт 01, 2018 16:12:22 
Друг Кота

Карма: 68
Рейтинг сообщений: 1409
Зарегистрирован: Сб янв 29, 2011 00:28:48
Сообщений: 7774
Рейтинг сообщения: 0
Выход ПЧ просится со стока верхнего полевика...
С номиналами конденсаторов вокруг контура тоже, по-моему, непонятка....К-Э и 100 пФ хватило бы, если не меньше...,
а контурный тогда больше...


Вернуться наверх
 
 Заголовок сообщения: Re: Простые RC-генераторы.
СообщениеДобавлено: Пн окт 01, 2018 16:48:34 
Встал на лапы

Зарегистрирован: Ср ноя 30, 2016 15:08:44
Сообщений: 96
Откуда: Питер
Рейтинг сообщения: 0
Честно говоря, не помню, какие там конденсаторы стоят, но генератор настроен на 465 кгц по частотомеру.


Вернуться наверх
 
 Заголовок сообщения: Re: Простые RC-генераторы.
СообщениеДобавлено: Вс янв 05, 2020 17:43:40 
Первый раз сказал Мяу!

Зарегистрирован: Пт ноя 15, 2019 22:07:27
Сообщений: 22
Рейтинг сообщения: 0
Скажите пожалуйста, што я не правильно делаю, пробовал все советы с этой страницы но получить более менее нормальной синус так и не получается.

http://img.radiokot.ru/files/137507/thu ... xfzm7m.jpg
http://img.radiokot.ru/files/137507/med ... xclbgc.jpg
http://img.radiokot.ru/files/137507/med ... xdp2v7.jpg
http://img.radiokot.ru/files/137507/med ... xaolhr.jpg
http://img.radiokot.ru/files/137507/med ... xfzm7m.jpg


Вернуться наверх
 
 Заголовок сообщения: Re: rc-генератор, кривые руки
СообщениеДобавлено: Вс янв 05, 2020 18:33:08 
Прорезались зубы
Аватар пользователя

Карма: 12
Рейтинг сообщений: 70
Зарегистрирован: Ср сен 05, 2018 16:56:07
Сообщений: 200
Откуда: Россия.
Рейтинг сообщения: 0
пробовал все советы с этой страницы
Этот совет тоже не пропустил?
Не забыть поставить блокировочный конденсатор по питанию. У меня его на картинке не видно. Он с другой стороны платы.


Вернуться наверх
 
 Заголовок сообщения: Re: Простые RC-генераторы.
СообщениеДобавлено: Вс янв 05, 2020 19:21:57 
Первый раз сказал Мяу!

Зарегистрирован: Пт ноя 15, 2019 22:07:27
Сообщений: 22
Рейтинг сообщения: 0
Да он есть.
http://img.radiokot.ru/files/137507/med ... og3g0b.jpg


Вернуться наверх
 
 Заголовок сообщения: Re: Простые RC-генераторы.
СообщениеДобавлено: Пн сен 26, 2022 22:19:26 
Нашел транзистор. Понюхал.
Аватар пользователя

Карма: 5
Рейтинг сообщений: -5
Зарегистрирован: Пн янв 13, 2020 21:48:25
Сообщений: 177
Рейтинг сообщения: 0
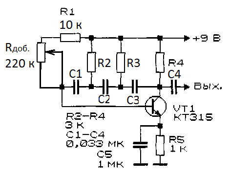
У меня эта схема не заработала. Ошибки есть в ней?
Изображение

_________________
Встал на лапы - никак не прыгну.


Вернуться наверх
 
 Заголовок сообщения: Re: Простые RC-генераторы.
СообщениеДобавлено: Вт сен 27, 2022 00:04:05 
Друг Кота
Аватар пользователя

Карма: 197
Рейтинг сообщений: 8655
Зарегистрирован: Пн ноя 30, 2009 03:00:01
Сообщений: 43716
Откуда: Нерезиновая
Рейтинг сообщения: 1
А R1 вы пробовали подобрать так, чтобы на коллекторе была половина напряжения питания? Там же стоит "*", это означает, что номинал данного резистора указан ориентировочно.
Вот тут:
http://radiolubitel.net/index.php/elekt ... ory-skhemy
http://radiolubitel.net/images/radio/r33.5.png
есть такая же схема, только ещё есть резистор с базы на "землю" (это вариант транзисторного каскада с более стабильными характеристиками)-


Вернуться наверх
 
 Заголовок сообщения: Re: Простые RC-генераторы.
СообщениеДобавлено: Вт сен 27, 2022 01:23:18 
Нашел транзистор. Понюхал.
Аватар пользователя

Карма: 5
Рейтинг сообщений: -5
Зарегистрирован: Пн янв 13, 2020 21:48:25
Сообщений: 177
Рейтинг сообщения: 0
А R1 вы пробовали подобрать так, чтобы на коллекторе была половина напряжения питания?

Пробовал. Независимо от положения движка потенциометра напряжение на коллекторе 2,4 В при питании 9 В. Менял даже транзистор на С945 с Вст=430. А на эмиттере 2,3 В... :shock:
Получается на R4 падение напряжения больше 6 В.
Изображение

_________________
Встал на лапы - никак не прыгну.


Вернуться наверх
 
 Заголовок сообщения: Re: Простые RC-генераторы.
СообщениеДобавлено: Вт сен 27, 2022 01:50:01 
Друг Кота
Аватар пользователя

Карма: 197
Рейтинг сообщений: 8655
Зарегистрирован: Пн ноя 30, 2009 03:00:01
Сообщений: 43716
Откуда: Нерезиновая
Рейтинг сообщения: 1
Topik писал(а):
Независимо от положения движка потенциометра напряжение на коллекторе 2,4 В при питании 9 В.

Такого быть не может!
Если сопротивление резистора велико, то он будет закрыт, и на коллекторе будет что-то в районе 9 вольт, если сопротивление резистора мало, то транзистор будет открыт, и на коллекторе будет примено 2,6 вольта..
А, так у вас транзистор открыт, надо увеличивать сопротивление резистора!
Хм.. Попробовал базовый резистор посчитать, получилось, что, при ß = 430, базовый резистор должен быть что-то в районе 1,2~1,3 МЕГАОМА.. :dont_know: Многовато, вроде.. :dont_know:
Поробуйте добавить резистор на "землю", как в этой схеме:
http://radiolubitel.net/images/radio/r33.5.png
К тому же, как я уже писал, такой вариант включения транзистора работает стабильнее-

http://radiocon-net.narod.ru/page16.htm
Цитата:
А сейчас поговорим немного о температурной стабилизации усилителя.

Транзистор, являясь полупроводниковым прибором, изменяет свои параметры при изменении рабочей температуры. Так, при повышении температуры, усилительные свойства транзистора ухудшаются. Обусловлено это рядом причин : при повышении температуры значительно увеличивается такой параметр транзистора, как обратный ток коллектора. Увеличение обратного тока коллектора транзистора приводит к значительному увеличению коллекторного тока и к смещению рабочей точки в сторону увеличения тока. При некоторой температуре коллекторный ток транзистора возрастает до такой величины, при которой транзистор перестает реагировать на слабый входной (базовый) ток. Попросту говоря - каскад перестает быть усилительным. Для того, чтобы расширить диапазон рабочих температур, необходимо применять дополнительные меры по температурной стабилизации рабочей точкитранзистора. Самым простым способом является коллекторная стабилизация рабочего тока смещения. Рассмотренная нами выше схема каскада по схеме с общим эмиттером является схемой с фиксированным током базы. Ток коллектора в данной схеме зависит от параметров конкретного экземпляра транзистора и должен устанавливаться индивидуально при помощи подбора величины резистора R1. При смене транзистора начальный (при отсутствии сигнала) ток коллектора приходится подбирать заново, так как транзисторы даже одного типа имеют очень большой разброс статического коэффициента усиления тока базы (h21 Э). Другая разновидность каскада - схема с фиксированным напряжением смещения. Эта схема также обладает недостатками, описанными выше:

http://radiocon-net.narod.ru/page16/fics_napr.GIF
Для повышения термостабильности каскада необходимо использовать специальные схемы включения:

http://radiocon-net.narod.ru/page16/tra ... stabil.GIF

Схема коллекторной стабилизации, обладая основными недостатками схемы с общим эмиттером (подбор резистора базового смещения под конкретный экземпляр транзистора), тем не менее позволяет расширить диапазон рабочих температур каскада. Как видим, данная схема отличается подключением резистора смещения не к источнику питания, а в коллекторную цепь. Благодаря такому включению удалось значительно (за счет применения отрицательной обратной связи) расширить диапазон рабочих температур каскада. При увеличении обратного тока коллектора транзистора, увеличивается ток коллектора, что вызывает более полное открывание транзистора и уменьшение коллекторного напряжения. Уменьшение коллекторного напряжения, в свою очередь, уменьшает напряжение начального смещения транзистора, что вызывает уменьшение коллекторного тока до приемлемой величины. Таким образом - осуществляется отрицательная обратная связь, которая несколько уменьшает усиление каскада, но зато позволяет увеличить максимальную рабочую температуру.

Более качественную стабилизацию температурных параметров каскада усиления можно осуществить, если несколько усложнить схему и применить так называемую "эмиттерную" температурную стабилизацию. Данная схема, несмотря на сложность, позволяет каскаду сохранять усилительные свойства в очень широком интервале рабочих температур. Кроме того, применение данной схемы стабилизации дает возможность замены транзисторов без последующей настройки. Отдельно скажу о конденсаторе С3. Этот конденсатор служит для повышения коэффициента усиления каскада на переменном токе. Он устраняет отрицательную обратную связь каскада. Емкость этого конденсатора зависит от рабочей частоты усилителя. Для усилителя звуковых частот емкость конденсатора может колебаться от 5 до 50 микрофарад, для диапазона радиочастот - от 0,01 до 0,1 микрофарады (но его в некоторых случаях может и не быть).


зы.. С удовольствием бы спрятал текст под спойлер, но тогда текст "ломается" и частично пропадает.. :dont_know: И я уже не в первый раз замечаю некорректную работу "спойлера"


Вернуться наверх
 
 Заголовок сообщения: Re: Простые RC-генераторы.
СообщениеДобавлено: Вт сен 27, 2022 13:30:43 
Нашел транзистор. Понюхал.
Аватар пользователя

Карма: 5
Рейтинг сообщений: -5
Зарегистрирован: Пн янв 13, 2020 21:48:25
Сообщений: 177
Рейтинг сообщения: 0
Немного изменил схему. Добился на Т1 половины напряжения питания, заменив Rдоб на 1Мом, и добавив каскады усиления. Частота на частотомере 23 кГц, пищалка из модема молчит.

Изображение

_________________
Встал на лапы - никак не прыгну.


Вернуться наверх
 
 Заголовок сообщения: Re: Простые RC-генераторы.
СообщениеДобавлено: Вт сен 27, 2022 15:05:55 
Вымогатель припоя

Зарегистрирован: Вс сен 10, 2006 00:04:03
Сообщений: 546
Рейтинг сообщения: 0
Попробуйте эту схему.Работает 100%


Вложения:
рис.1-Генератор-пробник-1465-кГц-на-керамическом-резонаторе.jpg [64.46 KiB]
Скачиваний: 99
Вернуться наверх
 
Показать сообщения за:  Сортировать по:  Вернуться наверх
Начать новую тему Ответить на тему  [ Сообщений: 148 ]     ... , , , 6, ,  

Часовой пояс: UTC + 3 часа


Вы не можете начинать темы
Вы не можете отвечать на сообщения
Вы не можете редактировать свои сообщения
Вы не можете удалять свои сообщения
Вы не можете добавлять вложения

Найти:
Перейти:  


Powered by phpBB © 2000, 2002, 2005, 2007 phpBB Group
Русская поддержка phpBB
Extended by Karma MOD © 2007—2012 m157y
Extended by Topic Tags MOD © 2012 m157y