Например TDA7294

Форум РадиоКот • Просмотр темы - Тестер ESR конденсаторов (Перевод с английского)
Форум РадиоКот
Здесь можно немножко помяукать :)

Текущее время: Вс ноя 30, 2025 00:50:55

Часовой пояс: UTC + 3 часа


ПРЯМО СЕЙЧАС:



Начать новую тему Ответить на тему  [ Сообщений: 192 ]     ... , , , 8, ,  
Автор Сообщение
Не в сети
 Заголовок сообщения: Re: Тестер ESR конденсаторов (Перевод с английского)
СообщениеДобавлено: Пт янв 21, 2022 17:49:09 
Открыл глаза
Аватар пользователя

Зарегистрирован: Чт фев 11, 2021 06:43:52
Сообщений: 73
Рейтинг сообщения: 0
petrovjvj "Купил по случаю измеритель Боба Паркера"

Что за модель, сколько стоит, где купить?

Это произведение искусства схемотехники Боба Паркера найдете сами.
Это не сложно. Нашел я, найдете и вы...


Последний раз редактировалось petrovjvj Сб янв 22, 2022 05:23:06, всего редактировалось 1 раз.

Вернуться наверх
 
Не в сети
 Заголовок сообщения: Re: Тестер ESR конденсаторов (Перевод с английского)
СообщениеДобавлено: Пт янв 21, 2022 22:45:26 
Друг Кота
Аватар пользователя

Карма: -10
Рейтинг сообщений: -348
Зарегистрирован: Сб фев 25, 2012 16:22:13
Сообщений: 3824
Откуда: Планета Чистый ESR
Рейтинг сообщения: 0
Ищите лучше сами
Я это нашел....
Меня дальше искать в теме
Удачи изобретателям.....
Прям секрет какой то.Купили пробник Боба Паркера или нет? :dont_know:

_________________
Керамика-100мкФ
Чистый ESR-0,0002Ом
Меандр
F-350кГц
Uт-100мВ
Пинцет MAX 253 Ceramic


Вернуться наверх
 
Не в сети
 Заголовок сообщения: Re: Тестер ESR конденсаторов (Перевод с английского)
СообщениеДобавлено: Сб янв 22, 2022 20:57:00 
Друг Кота
Аватар пользователя

Карма: -10
Рейтинг сообщений: -348
Зарегистрирован: Сб фев 25, 2012 16:22:13
Сообщений: 3824
Откуда: Планета Чистый ESR
Рейтинг сообщения: 0
Боб решил дальше не модернизировать свой пробник,поэтому отстал от жизни и даже пролетает мимо конденсатора LOW ESR 470мкФ.
Изображение

_________________
Керамика-100мкФ
Чистый ESR-0,0002Ом
Меандр
F-350кГц
Uт-100мВ
Пинцет MAX 253 Ceramic


Вернуться наверх
 
Не в сети
 Заголовок сообщения: Re: Тестер ESR конденсаторов (Перевод с английского)
СообщениеДобавлено: Вт мар 08, 2022 19:32:10 
Открыл глаза
Аватар пользователя

Зарегистрирован: Чт фев 11, 2021 06:43:52
Сообщений: 73
Рейтинг сообщения: 0
Изображение
Изображение
Изображение
Изображение


Вернуться наверх
 
Эиком - электронные компоненты и радиодетали
Не в сети
 Заголовок сообщения: Re: Тестер ESR конденсаторов (Перевод с английского)
СообщениеДобавлено: Пт мар 11, 2022 19:26:57 
Открыл глаза
Аватар пользователя

Зарегистрирован: Чт фев 11, 2021 06:43:52
Сообщений: 73
Рейтинг сообщения: 0
Изображение

Изображение

Изображение


Изображение

Изображение
Изображение
Изображение


Вернуться наверх
 
Не в сети
 Заголовок сообщения: Re: Тестер ESR конденсаторов (Перевод с английского)
СообщениеДобавлено: Вс мар 13, 2022 15:24:22 
Открыл глаза
Аватар пользователя

Зарегистрирован: Чт фев 11, 2021 06:43:52
Сообщений: 73
Рейтинг сообщения: 0
Изображение
Изображение
Изображение
Изображение
Изображение


Вернуться наверх
 
Не в сети
 Заголовок сообщения: Re: Тестер ESR конденсаторов (Перевод с английского)
СообщениеДобавлено: Вс мар 20, 2022 04:32:58 
Открыл глаза
Аватар пользователя

Зарегистрирован: Чт фев 11, 2021 06:43:52
Сообщений: 73
Рейтинг сообщения: 0
https://transfiles.ru/qdgyi


Вернуться наверх
 
Не в сети
 Заголовок сообщения: Re: Тестер ESR конденсаторов (Перевод с английского)
СообщениеДобавлено: Пт мар 25, 2022 16:33:01 
Открыл глаза
Аватар пользователя

Зарегистрирован: Чт фев 11, 2021 06:43:52
Сообщений: 73
Рейтинг сообщения: 0
https://drive.google.com/file/d/1Dx9cpo ... sp=sharing

https://drive.google.com/file/d/1WmXZ-o ... sp=sharing


Вернуться наверх
 
Не в сети
 Заголовок сообщения: Re: Тестер ESR конденсаторов (Перевод с английского)
СообщениеДобавлено: Вс мар 27, 2022 17:34:02 
Открыл глаза
Аватар пользователя

Зарегистрирован: Чт фев 11, 2021 06:43:52
Сообщений: 73
Рейтинг сообщения: 0
Изображение


Вернуться наверх
 
Не в сети
 Заголовок сообщения: Re: Тестер ESR конденсаторов (Перевод с английского)
СообщениеДобавлено: Чт апр 07, 2022 05:08:28 
Открыл глаза
Аватар пользователя

Зарегистрирован: Чт фев 11, 2021 06:43:52
Сообщений: 73
Рейтинг сообщения: 0
Изображение Изображение Изображение Изображение


Вернуться наверх
 
Не в сети
 Заголовок сообщения: Re: Тестер ESR конденсаторов (Перевод с английского)
СообщениеДобавлено: Сб апр 30, 2022 21:14:06 
Друг Кота
Аватар пользователя

Карма: -10
Рейтинг сообщений: -348
Зарегистрирован: Сб фев 25, 2012 16:22:13
Сообщений: 3824
Откуда: Планета Чистый ESR
Рейтинг сообщения: 0
С пробниками все понятно.
Канадцы запускают новую версию пинцета на 250кГц.
Скоро появится последняя модель семейства LCR-Reader, LCR-Reader-R2. Этот новый мультиметр основан на модели MPA с возможностью тестирования на частоте 250 кГц и включает новую функцию — анализ аналоговых сигналов.
В новом R2 используется другой, более мощный MCU, чем в модели MPA, что позволяет обрабатывать измерения на более высоких частотах. R2 также имеет повышенную стабильность по сравнению с другими моделями, за счет возможности переключения сопротивления источника тестового сигнала со 100 Ом на 1,4 кОм. Более высокое сопротивление источника снижает шум при измерении малых сопротивлений.

LCR-Reader-R2 с аналоговым анализом подписи
Аналоговый анализ подписи — это метод устранения неполадок печатной платы, в котором используется синусоидальная волна переменного тока в двух точках электронного компонента или схемы. Результирующая форма волны отображается с использованием напряжения по оси x и тока по оси y. Затем отображаемую сигнатуру сравнивают с заведомо исправной печатной платой или компонентом, чтобы определить исправность тестируемой платы или компонента.

Когда R2 был первоначально анонсирован, было сказано, что он имеет тестовую частоту 300 кГц; после некоторого тестирования это значение оказалось слишком высоким без ущерба для точности теста. Вместо этого, чтобы обеспечить базовую точность 0,1%, тестовая частота была снижена до 250 кГц. Эта тестовая частота, наряду с изменением сопротивления источника, важна при проверке малых емкостей и индуктивностей, а также при внутрисхемных испытаниях.

Основные различия между LCR-Reader-R2 и LCR-Reader-MPA заключаются в удалении осциллографа, измерения переменного/постоянного тока и напряжения до 15 В, а также функции измерения частоты.

_________________
Керамика-100мкФ
Чистый ESR-0,0002Ом
Меандр
F-350кГц
Uт-100мВ
Пинцет MAX 253 Ceramic


Вернуться наверх
 
Не в сети
 Заголовок сообщения: Re: Тестер ESR конденсаторов (Перевод с английского)
СообщениеДобавлено: Вс май 01, 2022 11:31:48 
Открыл глаза
Аватар пользователя

Зарегистрирован: Чт фев 11, 2021 06:43:52
Сообщений: 73
Рейтинг сообщения: 0
Изображение


Вернуться наверх
 
Не в сети
 Заголовок сообщения: Re: Тестер ESR конденсаторов (Перевод с английского)
СообщениеДобавлено: Пт май 06, 2022 19:02:24 
Открыл глаза
Аватар пользователя

Зарегистрирован: Чт фев 11, 2021 06:43:52
Сообщений: 73
Рейтинг сообщения: 0
Изображение


Вернуться наверх
 
Не в сети
 Заголовок сообщения: Re: Тестер ESR конденсаторов Схема измерителя esr конденсато
СообщениеДобавлено: Пт фев 24, 2023 23:24:24 
Друг Кота
Аватар пользователя

Карма: -10
Рейтинг сообщений: -348
Зарегистрирован: Сб фев 25, 2012 16:22:13
Сообщений: 3824
Откуда: Планета Чистый ESR
Рейтинг сообщения: 0
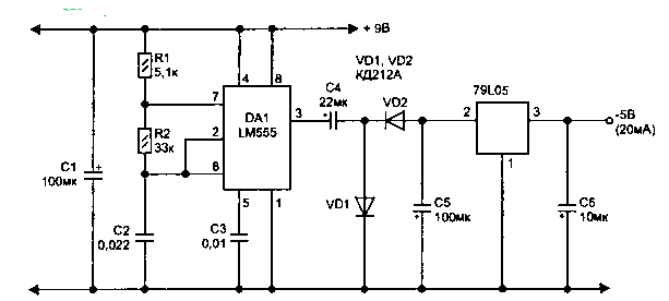
Хотя лучше даже простенькая схема измерителя LOW ESR с испанского ресурса.
Неожиданно пропал ТС.
Распространенное заблуждение.На буржуйских ресурсах нет схемы измерения конденсаторов LOW ESR. :)
Измеритель конденсаторов LOW ESR легко,не напрягаясь,способен измерять низкоомные резисторы.
Но буржуйские схемы не "тянут"даже 0,05 Ом.
Изображение

_________________
Керамика-100мкФ
Чистый ESR-0,0002Ом
Меандр
F-350кГц
Uт-100мВ
Пинцет MAX 253 Ceramic


Вернуться наверх
 
Не в сети
 Заголовок сообщения: Re: Тестер ESR конденсаторов (Перевод с английского)
СообщениеДобавлено: Пт мар 03, 2023 22:30:00 
Друг Кота
Аватар пользователя

Карма: -10
Рейтинг сообщений: -348
Зарегистрирован: Сб фев 25, 2012 16:22:13
Сообщений: 3824
Откуда: Планета Чистый ESR
Рейтинг сообщения: 0
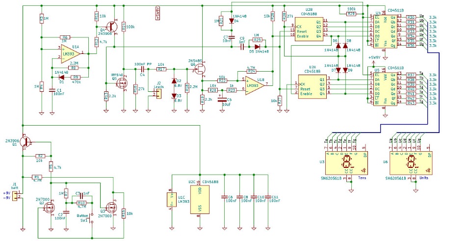
В качестве примера измеритель ESR,синус 100кГц,два трансформатора.
Изображение
Изображение
Моя шкала.
Изображение

_________________
Керамика-100мкФ
Чистый ESR-0,0002Ом
Меандр
F-350кГц
Uт-100мВ
Пинцет MAX 253 Ceramic


Вернуться наверх
 
Не в сети
 Заголовок сообщения: Re: Тестер ESR конденсаторов (Перевод с английского)
СообщениеДобавлено: Вс мар 05, 2023 15:45:25 
Друг Кота
Аватар пользователя

Карма: -10
Рейтинг сообщений: -348
Зарегистрирован: Сб фев 25, 2012 16:22:13
Сообщений: 3824
Откуда: Планета Чистый ESR
Рейтинг сообщения: 0
Тестировать возможности очень низкого ESR,проще всего на материнских платах на полимерных конденсаторах.
ESR-0,001Ом.
Изображение
Изображение
viewtopic.php?f=10&t=179216

_________________
Керамика-100мкФ
Чистый ESR-0,0002Ом
Меандр
F-350кГц
Uт-100мВ
Пинцет MAX 253 Ceramic


Вернуться наверх
 
Не в сети
 Заголовок сообщения: Re: Тестер ESR конденсаторов (Перевод с английского)
СообщениеДобавлено: Чт мар 09, 2023 22:31:58 
Друг Кота
Аватар пользователя

Карма: -10
Рейтинг сообщений: -348
Зарегистрирован: Сб фев 25, 2012 16:22:13
Сообщений: 3824
Откуда: Планета Чистый ESR
Рейтинг сообщения: 0
Китайский ESR тестер-0,05Ом.
Минимум китайской шкалы,соответствуем максимальному значению моей шкалы. :tea:
Изображение
Главная проблема китайцев,к сожалению,в ошибочной оценке реального ESR электролитических конденсаторов.

_________________
Керамика-100мкФ
Чистый ESR-0,0002Ом
Меандр
F-350кГц
Uт-100мВ
Пинцет MAX 253 Ceramic


Вернуться наверх
 
Не в сети
 Заголовок сообщения: Re: Тестер ESR конденсаторов (Перевод с английского)
СообщениеДобавлено: Пт мар 10, 2023 21:17:31 
Друг Кота
Аватар пользователя

Карма: -10
Рейтинг сообщений: -348
Зарегистрирован: Сб фев 25, 2012 16:22:13
Сообщений: 3824
Откуда: Планета Чистый ESR
Рейтинг сообщения: 0
Естественно,этой категории пробников не доступны для измерения(даже приблизительной оценки),конденсаторы Super low ESR.
https://industrial.panasonic.com/cdbs/w ... 000C61.pdf
Изображение
Инфа.
https://www.rlocman.ru/review/article.html?di=165250

_________________
Керамика-100мкФ
Чистый ESR-0,0002Ом
Меандр
F-350кГц
Uт-100мВ
Пинцет MAX 253 Ceramic


Вернуться наверх
 
Не в сети
 Заголовок сообщения: Re: Тестер ESR конденсаторов (Перевод с английского)
СообщениеДобавлено: Ср мар 22, 2023 11:48:28 
Родился

Зарегистрирован: Ср мар 22, 2023 10:33:18
Сообщений: 9
Рейтинг сообщения: 0
Прочитал форум и не нашёл главного – где взять прошивку? Хоть на пике, хоть на зиле. У кого есть?


Вернуться наверх
 
Не в сети
 Заголовок сообщения: Re: Тестер ESR конденсаторов (Перевод с английского)
СообщениеДобавлено: Сб мар 25, 2023 14:04:44 
Родился

Зарегистрирован: Ср мар 22, 2023 10:33:18
Сообщений: 9
Рейтинг сообщения: 0
Боб Паркер не является авторитетом в среде радиолюбителей всего мира, чистой воды барыга, чипу Z86E04 лет сорок, оригиналов нет - это точно, одни клоны. Зато исходный код секретный.


Вернуться наверх
 
Показать сообщения за:  Сортировать по:  Вернуться наверх
Начать новую тему Ответить на тему  [ Сообщений: 192 ]     ... , , , 8, ,  

Часовой пояс: UTC + 3 часа


Кто сейчас на форуме

Сейчас этот форум просматривают: нет зарегистрированных пользователей и гости: 37


Вы не можете начинать темы
Вы не можете отвечать на сообщения
Вы не можете редактировать свои сообщения
Вы не можете удалять свои сообщения
Вы не можете добавлять вложения

Найти:
Перейти:  


Powered by phpBB © 2000, 2002, 2005, 2007 phpBB Group
Русская поддержка phpBB
Extended by Karma MOD © 2007—2012 m157y
Extended by Topic Tags MOD © 2012 m157y