Например TDA7294

Форум РадиоКот • Просмотр темы - Работа с ЖКИ на контроллере HD44780 и его аналогах
Форум РадиоКот
Здесь можно немножко помяукать :)

Текущее время: Сб мар 14, 2026 10:54:42

Часовой пояс: UTC + 3 часа


ПРЯМО СЕЙЧАС:



Начать новую тему Ответить на тему  [ Сообщений: 2458 ]     ... , , , 19, , , ...  
Автор Сообщение
 Заголовок сообщения:
СообщениеДобавлено: Вс мар 07, 2010 21:29:02 
Вымогатель припоя

Карма: 9
Рейтинг сообщений: 27
Зарегистрирован: Пт май 19, 2006 05:39:11
Сообщений: 576
Рейтинг сообщения: 0
Может боян бородатый..
Понадобилось преобразовать русские буквы в понятное lcd, места в мк мало, что бы это делать там, поэтому написал простенькую прогу в делфях. Мож кому надо будет..
Пишите, например
Код:
Контроль
Результат -
[9]={0x4B, 0x6F, 0xBD, 0xBF, 0x70, 0x6F, 0xBB, 0xC4, '\0'}; //Контроль
Клик по нижней строке копирует содержимое в буфер обмена.


Вложения:
lcdHd44780.rar [157.11 KiB]
Скачиваний: 514
Вернуться наверх
 
 Заголовок сообщения:
СообщениеДобавлено: Пн мар 08, 2010 12:07:28 
Первый раз сказал Мяу!

Зарегистрирован: Пт сен 07, 2007 22:13:42
Сообщений: 21
Откуда: Мариуполь
Рейтинг сообщения: 0
uk8amk писал(а):
Всем привет.
Недавно понадобилось подключить ЖКИ 44780 к контроллеру, но к разным пинам портов. Существующие библиотеки позволяют подключать индикатор только к определенным пинам одного порта. Короче готовое не подошло и пришлось все делать своими ручками.


Может кому-то понадобится.



Низкий тебе поклон!
Очень выручил!


Вернуться наверх
 
 Заголовок сообщения:
СообщениеДобавлено: Пн мар 08, 2010 15:31:35 
Поставщик валерьянки для Кота

Карма: 16
Рейтинг сообщений: 329
Зарегистрирован: Вт ноя 27, 2007 11:32:06
Сообщений: 2222
Откуда: Tashkent
Рейтинг сообщения: 0
Vrungel писал(а):
Очень выручил!


В реальной схеме заработало?

Просто у меня так и не дошло до проверки на железках, сам проект раньше помер.


Вернуться наверх
 
 Заголовок сообщения:
СообщениеДобавлено: Ср мар 10, 2010 18:46:23 
Электрический кот
Аватар пользователя

Карма: 3
Рейтинг сообщений: 2
Зарегистрирован: Вт окт 21, 2008 11:46:23
Сообщений: 1051
Откуда: Барнаул
Рейтинг сообщения: 0
Мяу всем!
Значицца, тээээкс, продолжаю допрос по своему предыдущему посту!
Просмотрел всю ветку и ничего вразумительного про LCD 16x1 не нашел. Задавались похожие вопросы, но все они или остались без ответа, или ответы применительно к АСМу. На АСМе не пишу, пишу на BASCOMe, на крайняк на СИ. Я пол-ночи вчера просидел за компом, писал специально тестовую прогу для LCD 16x1. Кое-как добился отображения полной строки. Но это в шпротеусе (!), а реально-в железе - та же хрень!!! Половина дисплея кажет, половина - нет! Ну уже помогите кто-нить! Запарился, честно!!! :beer: :shock:

_________________
Цапу крутить надо!!! Ку или не ку?


Вернуться наверх
 
Эиком - электронные компоненты и радиодетали
 Заголовок сообщения:
СообщениеДобавлено: Ср мар 10, 2010 18:49:56 
Поставщик валерьянки для Кота
Аватар пользователя

Карма: 2
Рейтинг сообщений: 11
Зарегистрирован: Пт май 23, 2008 19:32:22
Сообщений: 2401
Откуда: Россия, Волгоград
Рейтинг сообщения: 0
Медали: 1
Получил миской по аватаре (1)
если мне память ни с кем не изменяет, у него вторая половина строки начинается с адреса $40. может стоит попробовать?

_________________
Чем дальше, тем больше становлюсь занудой...
Изображение


Вернуться наверх
 
 Заголовок сообщения:
СообщениеДобавлено: Ср мар 10, 2010 18:55:21 
Электрический кот
Аватар пользователя

Карма: 3
Рейтинг сообщений: 2
Зарегистрирован: Вт окт 21, 2008 11:46:23
Сообщений: 1051
Откуда: Барнаул
Рейтинг сообщения: 0
GP1 писал(а):
если мне память ни с кем не изменяет, у него вторая половина строки начинается с адреса $40. может стоит попробовать?

А откуда, я извиняюсь, такие сведения? В даташите этого, вроде, нет! :dont_know: Но все равно попробую, спасибо!!!

_________________
Цапу крутить надо!!! Ку или не ку?


Вернуться наверх
 
 Заголовок сообщения:
СообщениеДобавлено: Ср мар 10, 2010 18:58:16 
Поставщик валерьянки для Кота
Аватар пользователя

Карма: 2
Рейтинг сообщений: 11
Зарегистрирован: Пт май 23, 2008 19:32:22
Сообщений: 2401
Откуда: Россия, Волгоград
Рейтинг сообщения: 0
Медали: 1
Получил миской по аватаре (1)
Ну не помню я :)))
Во вспомнил :)))
http://www.melt.com.ru/products/index.p ... TION_ID=28

_________________
Чем дальше, тем больше становлюсь занудой...
Изображение


Вернуться наверх
 
 Заголовок сообщения:
СообщениеДобавлено: Ср мар 10, 2010 20:47:59 
Электрический кот
Аватар пользователя

Карма: 3
Рейтинг сообщений: 2
Зарегистрирован: Вт окт 21, 2008 11:46:23
Сообщений: 1051
Откуда: Барнаул
Рейтинг сообщения: 0
Вобщем, получилась такая хрень: (все во вложениях). В железе будет работать? Какие мнения? В Шпротеусе пашет :)))

_________________
Цапу крутить надо!!! Ку или не ку?


Вернуться наверх
 
 Заголовок сообщения: Re:
СообщениеДобавлено: Пн мар 15, 2010 20:23:11 
Первый раз сказал Мяу!

Зарегистрирован: Пт сен 07, 2007 22:13:42
Сообщений: 21
Откуда: Мариуполь
Рейтинг сообщения: 0
uk8amk писал(а):
В реальной схеме заработало?

Просто у меня так и не дошло до проверки на железках, сам проект раньше помер.


Да заработало.
Я Ваш драйвер немного доделал - добавил перекодировку русских символов из СР-1251 в кодировку зашитую в знакогенератор ЖК.
Из кодевижена можно писать напрямую русскими буквами :)
Ещё раз спасибо Вам за труд.
Думаю что слегка "доработанный" вариант найдёт ещё большую популярность.


Вложения:
flex_lcd.c [5.54 KiB]
Скачиваний: 820
Вернуться наверх
 
 Заголовок сообщения: Re: Работа с ЖКИ на контроллере HD44780 и его аналогах
СообщениеДобавлено: Вс мар 21, 2010 20:42:51 
Первый раз сказал Мяу!
Аватар пользователя

Зарегистрирован: Вс апр 12, 2009 19:00:01
Сообщений: 39
Откуда: Брянск
Рейтинг сообщения: 0
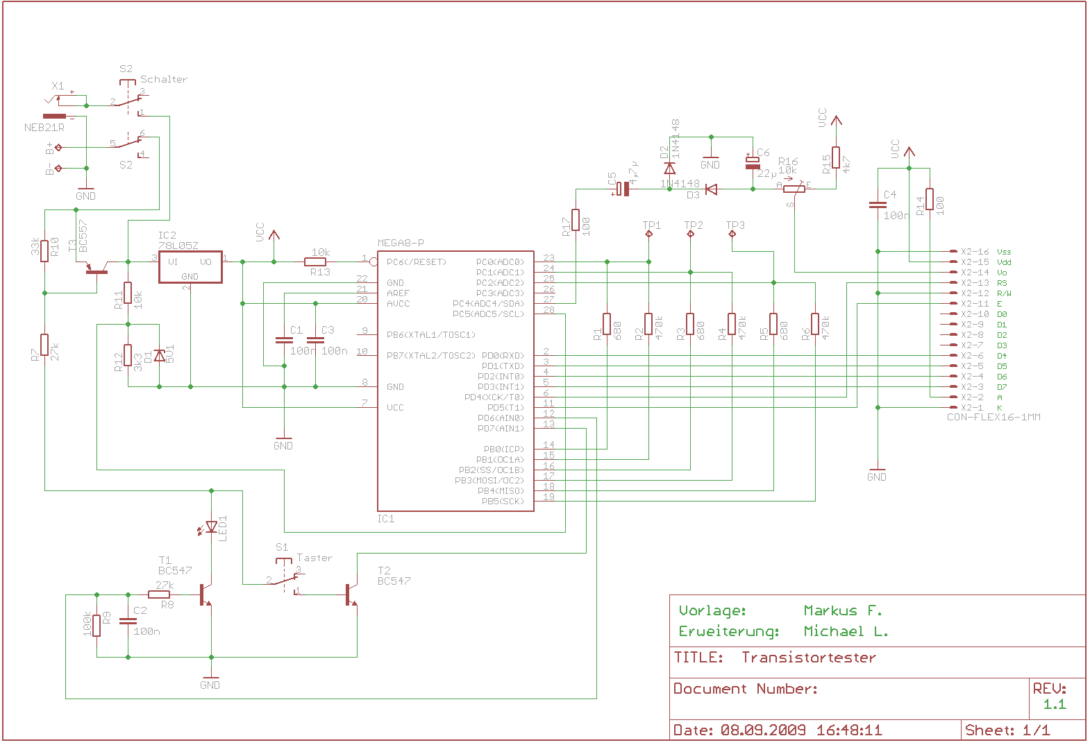
Уважаемые Коты!
Помогите решить проблему. Решил собрать прибор для тестирования п/п приборов. В статье рекомендован индикатор WH1602. Такого не нашел, подключил NC1602D. В нем отличия(я так понимаю) только в ножках 1и2. Подключил, а он не работает, включается только подсветка. Помогите разобраться в чем проблема.


Вложения:
Комментарий к файлу: Даташит
таблица.JPG [74.55 KiB]
Скачиваний: 731
Комментарий к файлу: Схема прибора
Тестер.png [34.2 KiB]
Скачиваний: 723
Вернуться наверх
 
 Заголовок сообщения: Re: Работа с ЖКИ на контроллере HD44780 и его аналогах
СообщениеДобавлено: Вт мар 23, 2010 22:48:08 
Первый раз сказал Мяу!

Зарегистрирован: Ср окт 14, 2009 14:33:19
Сообщений: 31
Откуда: Воронеж
Рейтинг сообщения: 0
Доброго всем времени суток!
Помогите решить такую проблему: есть индикатор совместимый HD44780, конкретно WH1602B. Где-то проскакивала информация, что для него можно создавать собственные символы, но конкретной информации не нашел (может плохо искал?). Так вот, как бы отобразить символ, которого нет в стандартной таблице, например значек градуса. Можно ли это сделать с помощью стандартных библиотек CVAVR?
Если сморозил глупость, не пинайте сильно :)


Вернуться наверх
 
 Заголовок сообщения: Re: Работа с ЖКИ на контроллере HD44780 и его аналогах
СообщениеДобавлено: Ср мар 24, 2010 11:30:37 
Поставщик валерьянки для Кота

Карма: 16
Рейтинг сообщений: 329
Зарегистрирован: Вт ноя 27, 2007 11:32:06
Сообщений: 2222
Откуда: Tashkent
Рейтинг сообщения: 0
Некто писал(а):
Так вот, как бы отобразить символ, которого нет в стандартной таблице, например значек градуса. Можно ли это сделать с помощью стандартных библиотек CVAVR?


Так, на этой машине у меня стоит CV1.2.5 , но от более поздней версии по идее не должно быть больших отличий. Открываем хелп, вбиваем в поиск lcd.h, находим раздел LCD Functions. Там примеры использования функций. Далее смотрим на описание ф-ции void define_char(byte flash *pc,byte char_code), копируем пример в прогу, компилим, наслаждаемся. Ахтунг! 44780 может назначать пользовательские символы только для первых восьми адресов. Т.е. например нельзя тупо переназначить скажем символ 'A' на какой-то другой.


Вернуться наверх
 
 Заголовок сообщения: Re: Работа с ЖКИ на контроллере HD44780 и его аналогах
СообщениеДобавлено: Ср мар 24, 2010 12:07:52 
Первый раз сказал Мяу!

Зарегистрирован: Ср окт 14, 2009 14:33:19
Сообщений: 31
Откуда: Воронеж
Рейтинг сообщения: 0
Всем спасибо! Все оказалось проще, чем ядумал. Все отображается как надо. А вот в хелп заглянуть я не догадался :oops:


Вернуться наверх
 
 Заголовок сообщения: Re: Работа с ЖКИ на контроллере HD44780 и его аналогах
СообщениеДобавлено: Ср мар 24, 2010 14:43:40 
Родился

Зарегистрирован: Вт мар 16, 2010 21:32:21
Сообщений: 3
Рейтинг сообщения: 0
Добрый день!

Возник вопрос, возможно-ли обеспечить переключение страниц отображения дисплея?

Поясню. Имею дисплей 16х2, как известно из датащита каждая строка этого дисплея имеет 40 ячеек для записи данных, из которых отображается в единый момент времени только 16, т.е. 24 скрыты за пределами зоны отображения.

Эти ячейки можно использовать как дополнительную видеопамять? Т.е. вывести в них информацию в фоновом режиме, а затем переключить на отображение? Если можно то как?

Пробовал перевести курсор в эту область экрана - ничего не происходит, курсор просто пропадает, движение экрана вместо курсора вообще никаких результатов в железе не дало...

Ещё заметил, если переходить в позицию 0,0 экрана командой 0х80, то изображение пропадает и в правой половине второй строки возникает графический шум в виде случайный полу-закрашенных квадратов (знакомест)..


Вернуться наверх
 
 Заголовок сообщения: Re: Работа с ЖКИ на контроллере HD44780 и его аналогах
СообщениеДобавлено: Ср мар 24, 2010 22:57:21 
Родился

Зарегистрирован: Вт мар 16, 2010 21:32:21
Сообщений: 3
Рейтинг сообщения: 0
_noise писал(а):
Нельзя. Ибо нет никаких "страниц".
... если вспомнить, что данные в модуль можно не только посылать, но и потом читать их обратно, и подключить линию RW - то можно использовать невидимые знакоместа и/или юзерские символы как ячейки ОЗУ (не забывая, что очистка экрана => ...), но это уже извращение.


Датащиты я изучил, вот и вопросы возникли.
Ну а для чего же эти "лишние" знакоместа? Наверное тогда можно активную область отображения как-то сдвинуть в сторону тех символов (типа бегущей строки)? Видел есть команда сдвига не курсора, а экрана.

Добавлено спустя 10 минут: Посмотрел тут китайский датащит, там нет этого "невидимого" адресного пространства, значит вопрс снимается...

_noise писал(а):
Про 0x80 лень проверять. Проще/логичнее ((только) для моей задачи?) полную очистку 0x01. Или 0x02.

Полная очистка не пойдет, нужно выводить текст, а затем встать в первую позицию и мигать курсором ожидая действия пользователя.


Вернуться наверх
 
 Заголовок сообщения: Re: Работа с ЖКИ на контроллере HD44780 и его аналогах
СообщениеДобавлено: Чт мар 25, 2010 08:51:02 
Родился

Зарегистрирован: Вт мар 16, 2010 21:32:21
Сообщений: 3
Рейтинг сообщения: 0
С 0x80 разобрался, действительно если снова отправлять команду на ключение дисплея и курсора после команды перемещения, то глюков не происходит.

Заметил другой глюк:
При посылке команды: 0x18 (сдвиг экрана влево) в железе действительно движение букв идет влево, а вот в proteus, наоборот - вправо! Соответственно по команде 0х1С (сдвиг экрана вправо) в железе - вправо, в proteus - влево!
Если выбирать движение не экрана, а курсора, то всё нормально - влево, значит влево (в железе и proteus), вправо, значит вправо.


Вернуться наверх
 
 Заголовок сообщения: Re: Работа с ЖКИ на контроллере HD44780 и его аналогах
СообщениеДобавлено: Ср мар 31, 2010 14:02:50 
Друг Кота
Аватар пользователя

Карма: 67
Рейтинг сообщений: 1071
Зарегистрирован: Чт сен 18, 2008 12:27:21
Сообщений: 20072
Откуда: Столица Мира Санкт-Петербург
Рейтинг сообщения: 0
Медали: 1
Получил миской по аватаре (1)
Такой вопрос:
Есть дисплей 2 строки по 8 символов (Fordata FDCC0802B). Не выводятся символы второй строки.
При этом при выкручивании контрастности на полную в "чёрные прямоугольники" превращаются только символы первой строки.
(в настройках дисплея ставил как одну, так и две строки)
Собственно вопрос:
1. почему может не выводиться вторая строка и
2. должны ли одновременно обе строки в зависимости от контрастности превращаться в прямоугольники или исчезать НЕЗАВИСИМО от загруженных в дисплей настроек???

_________________
[ Всё дело не столько в вашей глупости, сколько в моей гениальности ] [ Правильно заданный вопрос содержит в себе половину ответа ]


Вернуться наверх
 
 Заголовок сообщения: Re: Работа с ЖКИ на контроллере HD44780 и его аналогах
СообщениеДобавлено: Ср мар 31, 2010 14:12:42 
Сверлит текстолит когтями
Аватар пользователя

Карма: 1
Рейтинг сообщений: 4
Зарегистрирован: Чт окт 15, 2009 14:16:18
Сообщений: 1116
Откуда: Екб
Рейтинг сообщения: 0
Если ЖК не инициализирован, то при максимальной контрастности заливает прямоугольниками только первую строку. У правильно инициализированного дисплея - обе.


Вернуться наверх
 
 Заголовок сообщения: Re: Работа с ЖКИ на контроллере HD44780 и его аналогах
СообщениеДобавлено: Ср мар 31, 2010 14:30:30 
Друг Кота
Аватар пользователя

Карма: 67
Рейтинг сообщений: 1071
Зарегистрирован: Чт сен 18, 2008 12:27:21
Сообщений: 20072
Откуда: Столица Мира Санкт-Петербург
Рейтинг сообщения: 0
Медали: 1
Получил миской по аватаре (1)
AI_Disable писал(а):
Если ЖК не инициализирован, то при максимальной контрастности заливает прямоугольниками только первую строку. У правильно инициализированного дисплея - обе.

Да, действительно. Проблема решена :))
Надо было два раза засылать команду установки длины данных, числа строк и размера символа :)

_________________
[ Всё дело не столько в вашей глупости, сколько в моей гениальности ] [ Правильно заданный вопрос содержит в себе половину ответа ]


Вернуться наверх
 
 Заголовок сообщения: Re: Работа с ЖКИ на контроллере HD44780 и его аналогах
СообщениеДобавлено: Сб апр 03, 2010 15:28:34 
Друг Кота

Карма: 67
Рейтинг сообщений: 1032
Зарегистрирован: Пт мар 07, 2008 06:54:43
Сообщений: 4418
Откуда: Ижевск
Рейтинг сообщения: 0
Да, было такое. Возвращались с эксплуатации с разными дефектами
- первое знакоместо верхней строки не индицируется (POWERTIP)
- отсутствие индикации или наоборот индикация линии во всех знакоместах (MTC)
- неравномерная, по яркости, индикация знакомест (PLED WINSTAR)


Вернуться наверх
 
Показать сообщения за:  Сортировать по:  Вернуться наверх
Начать новую тему Ответить на тему  [ Сообщений: 2458 ]     ... , , , 19, , , ...  

Часовой пояс: UTC + 3 часа


Вы не можете начинать темы
Вы не можете отвечать на сообщения
Вы не можете редактировать свои сообщения
Вы не можете удалять свои сообщения
Вы не можете добавлять вложения

Найти:
Перейти:  


Powered by phpBB © 2000, 2002, 2005, 2007 phpBB Group
Русская поддержка phpBB
Extended by Karma MOD © 2007—2012 m157y
Extended by Topic Tags MOD © 2012 m157y