Например TDA7294

Форум РадиоКот • Просмотр темы - Расчёт трансформатора ИИП.
Форум РадиоКот
Здесь можно немножко помяукать :)

Текущее время: Пн мар 09, 2026 19:32:36

Часовой пояс: UTC + 3 часа


ПРЯМО СЕЙЧАС:



Начать новую тему Ответить на тему  [ Сообщений: 212 ]     ... , , , 7, , , ,  
Автор Сообщение
 Заголовок сообщения: Re: Расчёт трансформатора ИИП.
СообщениеДобавлено: Пт сен 10, 2021 06:26:07 
Модератор
Аватар пользователя

Карма: 153
Рейтинг сообщений: 2941
Зарегистрирован: Сб авг 14, 2010 15:05:51
Сообщений: 18994
Откуда: г. Озерск, Челябинская обл.
Рейтинг сообщения: 0
Медали: 1
Лучший человек Форума 2017 (1)
тут нет синусоиды, чтобы считать реактивное сопротивление.
даже в этой теме тебе не один раз писали, как считать ток в обмотке при прямоугольном напряжении.
а ты так формул расчета и не нашел ...

_________________
Мудрость приходит вместе с импотенцией...
Когда на русском форуме переходят на Вы, в реальной жизни начинают бить морду.


Вернуться наверх
 
 Заголовок сообщения: Re: Расчёт трансформатора ИИП.
СообщениеДобавлено: Пт сен 10, 2021 06:52:17 
Друг Кота
Аватар пользователя

Карма: 146
Рейтинг сообщений: 6067
Зарегистрирован: Чт июн 04, 2009 21:06:49
Сообщений: 36290
Откуда: г.Мариинск
Рейтинг сообщения: 0
Медали: 1
Лучший человек Форума 2017 (1)
Kashey писал(а):
В реактивное сопротивление для известной частоты находится по формуле:
RL = 2 * pi * f * L

Для синусоидального напряжения всё верно.
Но у нас:
1. Прямоугольное напряжение.
2. Коэффициент заполнения меньше 1.
Так что вторая формула не подходит. Я приводил результат моделирования там виден и ток и напряжение, вот когда найдёшь нужную формулу сравни с этим.
Но найти должен сам иначе не запомнишь.

_________________
Тем кого не устаревает наличия ошибок в моем тексте, оставляю права не пользоваться моими советами или просто не читать мои сообщения.


Вернуться наверх
 
 Заголовок сообщения: Re: Расчёт трансформатора ИИП.
СообщениеДобавлено: Пт сен 10, 2021 09:15:06 
Поставщик валерьянки для Кота

Карма: 4
Рейтинг сообщений: 210
Зарегистрирован: Сб май 07, 2011 17:52:59
Сообщений: 2466
Рейтинг сообщения: 0
Цитата:
Формул расчёта я не нашёл
ты че ржёшь :)))
а это кто писал? пуш_кинг?
Цитата:
V / L = dI / dt
это и есть закон описывающий ток в первичной обмотке на ха-ха :facepalm:


Вернуться наверх
 
 Заголовок сообщения: Re: Расчёт трансформатора ИИП.
СообщениеДобавлено: Пт сен 10, 2021 09:38:17 
Мудрый кот

Карма: 11
Рейтинг сообщений: 114
Зарегистрирован: Пт июн 01, 2018 07:28:45
Сообщений: 1759
Рейтинг сообщения: 0
Вот только в этой формуле нет межвитковой емкости, сопротивления обмотки, не учтена частотная зависимсоть магнитопровода...


Вернуться наверх
 
Эиком - электронные компоненты и радиодетали
 Заголовок сообщения: Re: Расчёт трансформатора ИИП.
СообщениеДобавлено: Пт сен 10, 2021 10:50:02 
Модератор
Аватар пользователя

Карма: 153
Рейтинг сообщений: 2941
Зарегистрирован: Сб авг 14, 2010 15:05:51
Сообщений: 18994
Откуда: г. Озерск, Челябинская обл.
Рейтинг сообщения: 0
Медали: 1
Лучший человек Форума 2017 (1)
parovoZZ, ну так покажи мастер-класс с межвитковой емкостью, сопротивлением обмотки и частотной зависимостью магнитопровода...

_________________
Мудрость приходит вместе с импотенцией...
Когда на русском форуме переходят на Вы, в реальной жизни начинают бить морду.


Вернуться наверх
 
 Заголовок сообщения: Re: Расчёт трансформатора ИИП.
СообщениеДобавлено: Сб сен 11, 2021 14:12:03 
Встал на лапы

Зарегистрирован: Пт ноя 27, 2009 13:34:17
Сообщений: 119
Рейтинг сообщения: 0
Извиняюсь за паузу, Семёнов меня совсем запутал.
Это хорошая книга, но только поверхностно, как начинаю копаться - так недосказанность и путаница в обозначениях.

Например:
в старом издании коэффициент трансформации введён как n = w2/w1 (стр. 39), а в новом как n = w1/w2 (3.37).
Для чего такая путаница? Почему бы не придерживаться того же самого определения?

Далее, на стр. 59 в новом издании Семёнов вводит взаимную индуктивность М, но не даёт ей ни внятного определения, ни формул, как она относится к индуктивностям самих катушек. И сразу же использует её в уравнении трансформатора. Вот как мне понять принцип работы трансформатора, если мне не рассказали, что такое взаимная индуктивность?

Использовать разные издания для того, чтобы самому вывести взаимную индуктивность не получается, в книгах совершенно разная нотация. Если только это не ошибка в одной из книг и n не перепутали с 1/n.


Вернуться наверх
 
 Заголовок сообщения: Re: Расчёт трансформатора ИИП.
СообщениеДобавлено: Сб сен 11, 2021 14:35:10 
Друг Кота

Карма: 3
Рейтинг сообщений: 724
Зарегистрирован: Чт окт 20, 2016 13:51:03
Сообщений: 3702
Рейтинг сообщения: 0
Вот же бедолага. Семёнов - не теория, а пропаганда. Теория в скучных учебниках.
И зачем понадобилась взаимная индуктивность?


Вернуться наверх
 
 Заголовок сообщения: Re: Расчёт трансформатора ИИП.
СообщениеДобавлено: Сб сен 11, 2021 16:38:02 
Встал на лапы

Зарегистрирован: Пт ноя 27, 2009 13:34:17
Сообщений: 119
Рейтинг сообщения: 0
12943,
Ух-ты, меня пожалели. В интернете это большая редкость!

Я хочу вывести и решить уравнение трансформатора.
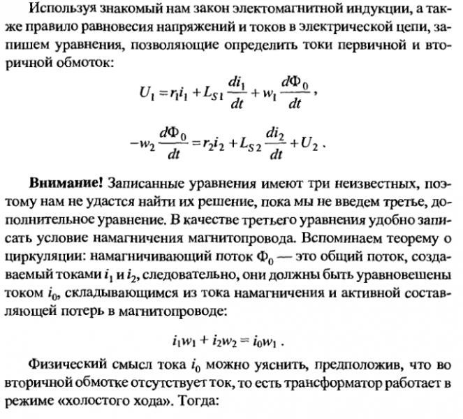
В старом издании Семёнов делает это так:
Изображение

К первым двум уравнениям пока вопросов нет, а вот третье непонятно.
Почему i_0 умножается на w1? Откуда это?
Можно его поделить на w1, но тогда какой коэффициент будет при i_2, n или 1/n и почему?

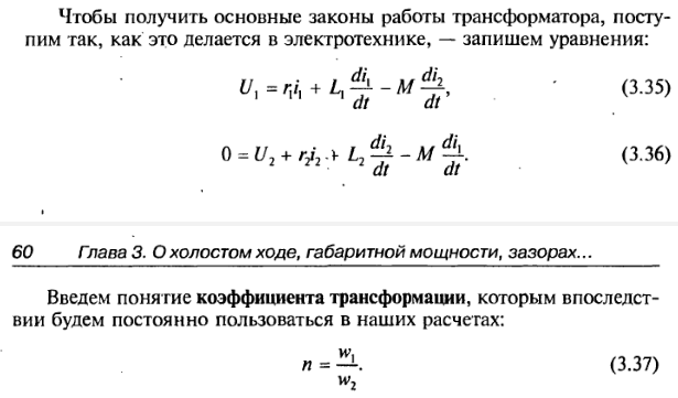
Во втором издании то же самое делается иначе:
Изображение

Но встаёт вопрос о взаимной индуктивности M.


Вернуться наверх
 
 Заголовок сообщения: Re: Расчёт трансформатора ИИП.
СообщениеДобавлено: Сб сен 11, 2021 18:13:37 
Друг Кота
Аватар пользователя

Карма: 123
Рейтинг сообщений: 7958
Зарегистрирован: Сб сен 13, 2014 16:27:32
Сообщений: 39197
Откуда: СпиртоГонск созвездия Омега
Рейтинг сообщения: 0
сии книги расчитаны на тех кто изучил КУРС ТОЭ ДЛЯ ВУЗ и сдал его хотяб на 4...
если вы этго не делали и пытаетесть чтото понять с уровнем ЕГЭШНОЙ школной физики(в лучщем случае ) то я вас очень сочуствую придется изучить сперва кучу фунтаменталных наук
а кто говорил что ббудет ЛЕГхО??? даже великий вожть народоф писал
Изображение

_________________
ZМудрость(Опыт и выдержка) приходит с годами.
Все Ваши беды и проблемы, от недостатка знаний.
Умный и у дурака научится, а дураку и ..
Алберт Ейнштейн не поможет и ВВП не спасет.и МЧС опаздает


Вернуться наверх
 
 Заголовок сообщения: Re: Расчёт трансформатора ИИП.
СообщениеДобавлено: Вс сен 12, 2021 02:57:21 
Друг Кота

Карма: 3
Рейтинг сообщений: 724
Зарегистрирован: Чт окт 20, 2016 13:51:03
Сообщений: 3702
Рейтинг сообщения: 0
Я хочу вывести и решить уравнение трансформатора.

Как же ты его выведешь, если не знаешь, зависимость чего от чего нужна?
Например с током ХХ: искал, искал формулу, так и не нашёл, а её ж готовую давали.


Вернуться наверх
 
 Заголовок сообщения: Re: Расчёт трансформатора ИИП.
СообщениеДобавлено: Вс сен 12, 2021 08:10:36 
Встал на лапы

Зарегистрирован: Пт ноя 27, 2009 13:34:17
Сообщений: 119
Рейтинг сообщения: 0
Я хочу знать, откуда:
i_1 * w_1 + i_2 * w_2 = i_0 * w_1

Добавлено after 3 hours 15 minutes 15 seconds:
сии книги расчитаны на тех кто изучил КУРС ТОЭ ДЛЯ ВУЗ и сдал его хотяб на 4...

Да ладно Вам, не оправдывайтесь. Бывает.


Вернуться наверх
 
 Заголовок сообщения: Re: Расчёт трансформатора ИИП.
СообщениеДобавлено: Вс сен 12, 2021 09:05:24 
Друг Кота

Карма: 3
Рейтинг сообщений: 724
Зарегистрирован: Чт окт 20, 2016 13:51:03
Сообщений: 3702
Рейтинг сообщения: 0
Никогда не понимал зачем людям мёртвые формулы. Что ты хочешь рассчитать по этой формуле?
А если её переписать в таком виде: I₂*w₂=w₁(I₀-I₁), то с первого взгляда видно смысл,
особенно, если пренебречь кое чем в связи с малостью: I₂*w₂=-w₁(I₁).


Вернуться наверх
 
 Заголовок сообщения: Re: Расчёт трансформатора ИИП.
СообщениеДобавлено: Вс сен 12, 2021 09:30:19 
Поставщик валерьянки для Кота

Карма: 4
Рейтинг сообщений: 210
Зарегистрирован: Сб май 07, 2011 17:52:59
Сообщений: 2466
Рейтинг сообщения: 0
все кащеевы формулы мертвы по причине, что он не может рассказать содержимое выражения простыми рускими словами. вот последнее выраженье если руским языком: магнитные потоки первичной и вторичной обмотки равны и противоположны по направлению при коэффициенте взаимной индухтивности М = 1. кащей какой вывод из этого следует?


Вернуться наверх
 
 Заголовок сообщения: Re: Расчёт трансформатора ИИП.
СообщениеДобавлено: Вс сен 12, 2021 09:48:55 
Друг Кота

Карма: 3
Рейтинг сообщений: 724
Зарегистрирован: Чт окт 20, 2016 13:51:03
Сообщений: 3702
Рейтинг сообщения: 0
Коэффициенте взаимной индукции, а не индуктивности.

И самое главное: кто сказал, что эти потоки есть, если их сумма всегда равна нулю?
Ты путаешь математическую модель и физическую реальность.


Вернуться наверх
 
 Заголовок сообщения: Re: Расчёт трансформатора ИИП.
СообщениеДобавлено: Вс сен 12, 2021 12:48:50 
Поставщик валерьянки для Кота

Карма: 4
Рейтинг сообщений: 210
Зарегистрирован: Сб май 07, 2011 17:52:59
Сообщений: 2466
Рейтинг сообщения: 0
да взаимная индукция конечно. по моему теперь кащеев ход. или он пропускает? Кащей дуплись шестерошным :))


Вернуться наверх
 
 Заголовок сообщения: Re: Расчёт трансформатора ИИП.
СообщениеДобавлено: Вс сен 12, 2021 13:53:36 
Встал на лапы

Зарегистрирован: Пт ноя 27, 2009 13:34:17
Сообщений: 119
Рейтинг сообщения: 0
12943,
Ага, значит я не правильно понимал смысл I_0! Кстати, как Вы поставили маленькие индексы?

Тогда I_0 - это ток рассеяния, а значит есть и напряжённость рассеяния, а H1 - это не напряжённость поля первичной обмотки, а её полезная часть. А напряжённость рассеяния бывает только первичной обмотки, у вторичной её нет. Тогда понятно, почему i_0 умножается на w_1.

charchyard,
А какой я вывод могу сделать? То, что Вы индуктивность с индукцией путаете?
Или спецом Кащея запутать хотите?
Тоже мне, Иван - Дурак!
P.S. Да ещё и не грамотный, имена собственные надо писать с большой буквы.

Добавлено after 4 minutes 40 seconds:
Никогда не понимал зачем людям мёртвые формулы.

Ну для того, чтобы разрубленная на части физика ожила, её надо сначала сбрызнуть мёртвыми формулами, а затем живыми объяснениями.
Так, как - то.


Вернуться наверх
 
 Заголовок сообщения: Re: Расчёт трансформатора ИИП.
СообщениеДобавлено: Вс сен 12, 2021 14:22:27 
Друг Кота

Карма: 3
Рейтинг сообщений: 724
Зарегистрирован: Чт окт 20, 2016 13:51:03
Сообщений: 3702
Рейтинг сообщения: 0
Ты меня извини, но это же полная хуета и безграмотность - ток рассеяния. Ток даже с ЛЭП 220 кВ так просто не рассеивается.
I₀ - это ток намагничивания первичной обмотки, он же ток ХХ.
То, что бывает поток рассеяния, в этой формуле не отражено.

Откуда взялось Н1?
Нет никакой полезной и бесполезной части напряженности поля, есть одна-единственная напряжённость, только к чему это?
"Напряженность рассеяния" - это дичь.

Не руби физику на части, убийца.

маленькие цифры можно брать тут: https://unicode-table.com/ru/sets/super ... t-numbers/


Вернуться наверх
 
 Заголовок сообщения: Re: Расчёт трансформатора ИИП.
СообщениеДобавлено: Вс сен 12, 2021 14:46:10 
Встал на лапы

Зарегистрирован: Пт ноя 27, 2009 13:34:17
Сообщений: 119
Рейтинг сообщения: 0
12943,
Потоки рассеяния есть? Значит есть и индукция рассеяния и напряжённость рассеяния, и ток рассеяния.
А физика - она изначально разрублена и только усилием воли какие - то её части можно собрать воедино.


Вернуться наверх
 
 Заголовок сообщения: Re: Расчёт трансформатора ИИП.
СообщениеДобавлено: Вс сен 12, 2021 15:00:27 
Друг Кота

Карма: 3
Рейтинг сообщений: 724
Зарегистрирован: Чт окт 20, 2016 13:51:03
Сообщений: 3702
Рейтинг сообщения: 0
По какому пути идёт "ток рассеяния"?


Вернуться наверх
 
 Заголовок сообщения: Re: Расчёт трансформатора ИИП.
СообщениеДобавлено: Вс сен 12, 2021 15:22:28 
Встал на лапы

Зарегистрирован: Пт ноя 27, 2009 13:34:17
Сообщений: 119
Рейтинг сообщения: 0
12943,
При каких условиях?


Вернуться наверх
 
Показать сообщения за:  Сортировать по:  Вернуться наверх
Начать новую тему Ответить на тему  [ Сообщений: 212 ]     ... , , , 7, , , ,  

Часовой пояс: UTC + 3 часа


Вы не можете начинать темы
Вы не можете отвечать на сообщения
Вы не можете редактировать свои сообщения
Вы не можете удалять свои сообщения
Вы не можете добавлять вложения

Найти:
Перейти:  


Powered by phpBB © 2000, 2002, 2005, 2007 phpBB Group
Русская поддержка phpBB
Extended by Karma MOD © 2007—2012 m157y
Extended by Topic Tags MOD © 2012 m157y