Например TDA7294

Форум РадиоКот • Просмотр темы - КР1211ЕУ1 преобразователь
Форум РадиоКот
Здесь можно немножко помяукать :)

Текущее время: Вт янв 27, 2026 23:22:53

Часовой пояс: UTC + 3 часа


ПРЯМО СЕЙЧАС:



Начать новую тему Ответить на тему  [ Сообщений: 54 ]    , , 3
Автор Сообщение
Не в сети
 Заголовок сообщения: Re: КР1211ЕУ1 преобразователь
СообщениеДобавлено: Ср мар 09, 2011 20:28:31 
Это не хвост, это антенна
Аватар пользователя

Карма: 2
Рейтинг сообщений: 2
Зарегистрирован: Сб ноя 06, 2010 19:21:40
Сообщений: 1350
Откуда: Донецк
Рейтинг сообщения: 0
А чем импульсник плох?
КПД хорошее, габариты небольшие...
А то вот, рядом ветка, и не одна :))
viewtopic.php?f=11&t=36379

_________________
Информация должна принадлежать людям бесплатно!


Вернуться наверх
 
Не в сети
 Заголовок сообщения: Re: КР1211ЕУ1 преобразователь
СообщениеДобавлено: Ср мар 09, 2011 20:37:55 
Держит паяльник хвостом
Аватар пользователя

Карма: 3
Рейтинг сообщений: 1
Зарегистрирован: Чт авг 27, 2009 20:09:01
Сообщений: 900
Откуда: Приднестровье г.Бендеры
Рейтинг сообщения: 0
смысла нет импульсной, собираюсь использовать транс от преобразователя

_________________
Работа избавляет нас от трех великих зол: скуки, порока, нужды. (Вольтер)


Вернуться наверх
 
Не в сети
 Заголовок сообщения: Re: КР1211ЕУ1 преобразователь
СообщениеДобавлено: Ср мар 09, 2011 20:46:39 
Это не хвост, это антенна
Аватар пользователя

Карма: 2
Рейтинг сообщений: 2
Зарегистрирован: Сб ноя 06, 2010 19:21:40
Сообщений: 1350
Откуда: Донецк
Рейтинг сообщения: 0
Тогда ищи схему дешевенького UPS, копипасть нужные узлы.
Кстати, если с МК дружишь, загнать на него контроль разряда , контроль тока (КЗ), температуру ключей, контроль наличия сети, индикацию .....
И получим SMART-UPS :))

_________________
Информация должна принадлежать людям бесплатно!


Вернуться наверх
 
Не в сети
 Заголовок сообщения: Re: КР1211ЕУ1 преобразователь
СообщениеДобавлено: Пт мар 11, 2011 07:26:32 
Друг Кота

Карма: 14
Рейтинг сообщений: 372
Зарегистрирован: Вс фев 15, 2009 01:04:58
Сообщений: 5066
Откуда: Kaluga
Рейтинг сообщения: 0
Обычно вопросами заряда в дешевых UPS ведает процессор, а в старых - можно офигеть от наворотов - на 5-6 компараторах и нескольких корпусах логики.


Вернуться наверх
 
Эиком - электронные компоненты и радиодетали
Не в сети
 Заголовок сообщения: Re: КР1211ЕУ1 преобразователь
СообщениеДобавлено: Чт мар 24, 2011 22:40:24 
Держит паяльник хвостом
Аватар пользователя

Карма: 3
Рейтинг сообщений: 1
Зарегистрирован: Чт авг 27, 2009 20:09:01
Сообщений: 900
Откуда: Приднестровье г.Бендеры
Рейтинг сообщения: 0
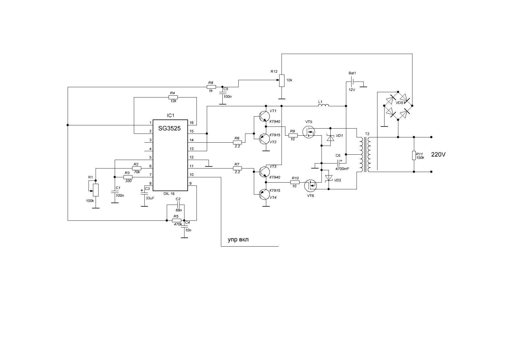
вот ка и обещал выкладываю свои надумки, жду замечаний. Собираюсь добавить гальваническую развязку между выходом и входом, но в программе нет оптотранзистора или диода, так что я его не поставил! Резистором R1 подстраиваем частоту, R12 меняем скважность обоих импульсов подстраивая напряжение на выходе.


Вложения:
преобразователь.JPG [106.73 KiB]
Скачиваний: 1248

_________________
Работа избавляет нас от трех великих зол: скуки, порока, нужды. (Вольтер)
Вернуться наверх
 
Не в сети
 Заголовок сообщения: Re: КР1211ЕУ1 преобразователь
СообщениеДобавлено: Чт мар 24, 2011 22:56:52 
Это не хвост, это антенна
Аватар пользователя

Карма: 2
Рейтинг сообщений: 2
Зарегистрирован: Сб ноя 06, 2010 19:21:40
Сообщений: 1350
Откуда: Донецк
Рейтинг сообщения: 0
1.Параллельно 4700 мкф повесь пару "пленок" 1 мкф*63 В.
2.Может понадобиться кондер слева от L1 на землю.
3.Нет возможности намотать еще маленькую обмотку на трансе и на ней мерять вых., что-бы высокое не гнать к м/с?
4.С 3525 работал мало :)) , не организовать ли ей стаб. вольт на 9?

_________________
Информация должна принадлежать людям бесплатно!


Вернуться наверх
 
Не в сети
 Заголовок сообщения: Re: КР1211ЕУ1 преобразователь
СообщениеДобавлено: Пт мар 25, 2011 07:18:07 
Друг Кота

Карма: 14
Рейтинг сообщений: 372
Зарегистрирован: Вс фев 15, 2009 01:04:58
Сообщений: 5066
Откуда: Kaluga
Рейтинг сообщения: 0
По модулям:

Как-то выбор пары КТ940-КТ815 не очень - 940 - высоковольтный, у него насыщеник КЭ - по моему довольно большое - зачем добро в тепло переводить. Мож все-таки родной к 815ому - КТ814 (BD139+BD140) а лучше специализированную микросхему MIC4452XZT - но это если она вам доступна, в глубинке это увы-проблема.


Вернуться наверх
 
Не в сети
 Заголовок сообщения: Re: КР1211ЕУ1 преобразователь
СообщениеДобавлено: Пт мар 25, 2011 08:33:02 
Держит паяльник хвостом
Аватар пользователя

Карма: 3
Рейтинг сообщений: 1
Зарегистрирован: Чт авг 27, 2009 20:09:01
Сообщений: 900
Откуда: Приднестровье г.Бендеры
Рейтинг сообщения: 0
Вроде бы все замечания учел
Andy61 писал(а):
1.Параллельно 4700 мкф повесь пару "пленок" 1 мкф*63 В.

4.С 3525 работал мало :)) , не организовать ли ей стаб. вольт на 9?

как по мне та же TL494 только нижняя частота 100Гц, но можно в принципе стабилитрон повесить но стоит ли?


Вложения:
преобразователь.GIF [22.66 KiB]
Скачиваний: 1085

_________________
Работа избавляет нас от трех великих зол: скуки, порока, нужды. (Вольтер)
Вернуться наверх
 
Не в сети
 Заголовок сообщения: Re: КР1211ЕУ1 преобразователь
СообщениеДобавлено: Пт мар 25, 2011 10:22:21 
Это не хвост, это антенна
Аватар пользователя

Карма: 2
Рейтинг сообщений: 2
Зарегистрирован: Сб ноя 06, 2010 19:21:40
Сообщений: 1350
Откуда: Донецк
Рейтинг сообщения: 0
mr4ester писал(а):
но можно в принципе стабилитрон повесить но стоит ли?

Это будет ясно при испытаниях :))
Собирай макет без силы и смотри что и как.
Обр. связь проимитируй.
Работу на "севшем" АКБ проимитируй ( тут про стаб. и станет ясно - нужен или нет :)) )
Затворы половиков можно заменить емкостями, соотв. даташит на транзюки.

_________________
Информация должна принадлежать людям бесплатно!


Вернуться наверх
 
Не в сети
 Заголовок сообщения: Re: КР1211ЕУ1 преобразователь
СообщениеДобавлено: Вт мар 29, 2011 22:04:34 
Держит паяльник хвостом
Аватар пользователя

Карма: 3
Рейтинг сообщений: 1
Зарегистрирован: Чт авг 27, 2009 20:09:01
Сообщений: 900
Откуда: Приднестровье г.Бендеры
Рейтинг сообщения: 0
блин ни как не получается сделать так чтоб при уменьшении напряжения ОС, скважность импульсов уменьшалась. Не могу разобраться в ее даташите это вообще возможно?

_________________
Работа избавляет нас от трех великих зол: скуки, порока, нужды. (Вольтер)


Вернуться наверх
 
Не в сети
 Заголовок сообщения: Re: КР1211ЕУ1 преобразователь
СообщениеДобавлено: Сб янв 19, 2013 19:53:04 
Друг Кота
Аватар пользователя

Карма: 37
Рейтинг сообщений: 1977
Зарегистрирован: Пн окт 10, 2011 23:53:13
Сообщений: 5199
Откуда: 34rus
Рейтинг сообщения: 0
Хочу сказать - не слушайте всяких фанатов импорта, КР1211ЕУ1 работает прекрасно, её выходы как раз и предназначены для непосредственного управления полевиками. Ниже 9В она тоже нормально пашет, у меня работала и от 4,5В.
Если у кого-то были с ней проблемы, значит попался брак или подделка.
Микросхема отлично рулит 100-амперными полевиками IRL2505 (куда ещё больше? :)) ) напрямую, без драйверов.
Может работать как на 50Гц, так и на ВЧ. В журнале РАДИО есть простейшая схема преобразователя 12 в 220, 50Гц.
Вот подобная схема.
Я делал преобразователь 12-300В (постоянка) для питания КЛЛ от батарей по похожей схеме, только на ВЧ и с выпрямителем на выходе. Всё работает нормально, транзисторы без радиаторов греются незначительно.
Поэтому собирайте эту схему и не заморачивайтесь с делителями частоты и подобным геморроем.

_________________
Теория — это когда всё известно, но ничего не работает. Практика — это когда всё работает, но никто не знает почему. Мы же объединяем теорию и практику: ничего не работает, и никто не знает почему! © А. Эйнштейн


Вернуться наверх
 
Не в сети
 Заголовок сообщения: Re: КР1211ЕУ1 преобразователь
СообщениеДобавлено: Пт май 10, 2013 11:13:50 
Первый раз сказал Мяу!
Аватар пользователя

Карма: 1
Рейтинг сообщений: 10
Зарегистрирован: Сб мар 02, 2013 02:48:45
Сообщений: 26
Рейтинг сообщения: 0
Делал несколько штук на 1211 - работают вообще без проблем, схема примитивнейшая, обвеса практически никакого нет. Единственное - нужно транс правильно намотать, т.е. что бы железов насыщение не входило, низковольтные обмотки должны быть на 12,5-13В


Вернуться наверх
 
Не в сети
 Заголовок сообщения: Re: КР1211ЕУ1 преобразователь
СообщениеДобавлено: Ср июн 09, 2021 01:04:29 
Друг Кота

Карма: -8
Рейтинг сообщений: 15
Зарегистрирован: Вс июл 24, 2011 11:38:09
Сообщений: 7630
Рейтинг сообщения: 0
Ктото её всмысле ЕУ использовал без ключей ?
В даташите есть схема на 0.5вт, там оба конца обмотки идут к микре.

Резистор 3.3к, конденсатор 100пф, вроде как по калькулятору 150кгц на выходе при заземлёном делителе. Выходная ёмкость 1мф плёнка.
Намотал кольцо К10х6х3 20 первички, 2 по 60 вторичку, на выходе 1.3в. Жрёт 100ма от 5в.
Поменял концы трансу, первичка 120 стала, вторичка 2 по 20, удивительное явление но на выходе ровно теже 1.3в с копейками.
Если среднюю ногу первички пустить на плюс, то даёт 2вт и напруга падает. Если на общий, то на выходе 1в.

Это транс слабоват, или всётаки без транзисторов она ничего не может ?


Вернуться наверх
 
Не в сети
 Заголовок сообщения: Re: КР1211ЕУ1 преобразователь
СообщениеДобавлено: Пт июл 02, 2021 00:42:23 
Друг Кота
Аватар пользователя

Карма: 37
Рейтинг сообщений: 1977
Зарегистрирован: Пн окт 10, 2011 23:53:13
Сообщений: 5199
Откуда: 34rus
Рейтинг сообщения: 0
В трансформаторе могут быть КЗ витки, особенно если провод брался б/у.
Материал кольца тоже сильно влияет.

_________________
Теория — это когда всё известно, но ничего не работает. Практика — это когда всё работает, но никто не знает почему. Мы же объединяем теорию и практику: ничего не работает, и никто не знает почему! © А. Эйнштейн


Вернуться наверх
 
Показать сообщения за:  Сортировать по:  Вернуться наверх
Начать новую тему Ответить на тему  [ Сообщений: 54 ]    , , 3

Часовой пояс: UTC + 3 часа


Кто сейчас на форуме

Сейчас этот форум просматривают: нет зарегистрированных пользователей и гости: 13


Вы не можете начинать темы
Вы не можете отвечать на сообщения
Вы не можете редактировать свои сообщения
Вы не можете удалять свои сообщения
Вы не можете добавлять вложения

Найти:
Перейти:  


Powered by phpBB © 2000, 2002, 2005, 2007 phpBB Group
Русская поддержка phpBB
Extended by Karma MOD © 2007—2012 m157y
Extended by Topic Tags MOD © 2012 m157y