Усилитель на К174УН7
- Андрей Бедов
- Друг Кота
- Сообщения: 37346
- Зарегистрирован: Чт авг 30, 2012 20:24:40
- Откуда: Нижний Новгород
Re: Усилитель на К174УН7
А-аааа!... Не ходи сюда!

- Реклама
- RadioSSSR
- Встал на лапы
- Сообщения: 116
- Зарегистрирован: Вт июн 30, 2020 22:31:00
- Откуда: г. Боровичи
Re: Усилитель на К174УН7
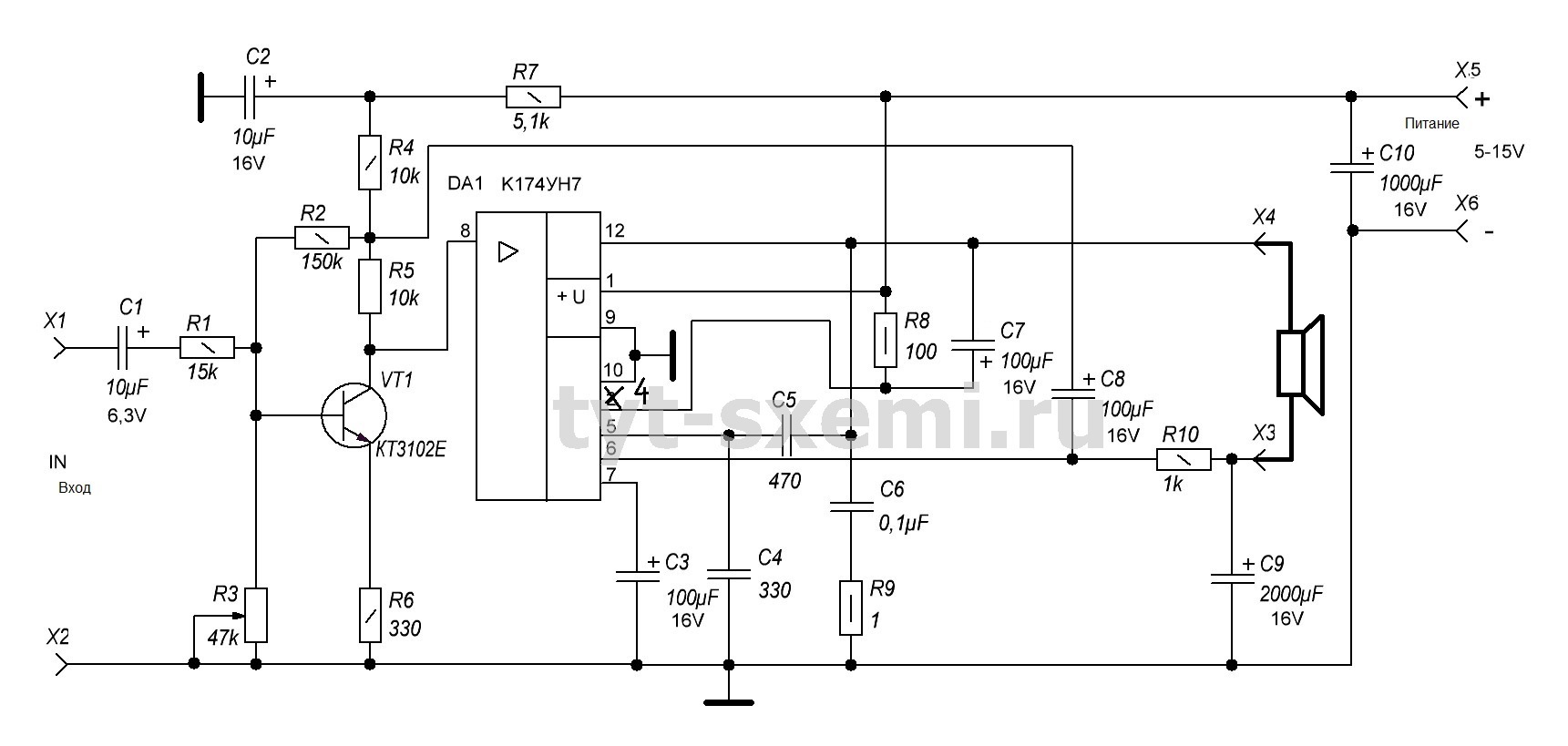
https://yandex.ru/turbo/tyt-sxemi.ru/s/ ... a-k174un7/ Собрал по этой схеме усилитель на печатной плате, но работать он отказывается .Вопрос правильно ли на этой схеме показана полярность с7 и для чего на схеме есть просто вывод х4 и х4 куда подаеся минус их что надо соединить?
Добавлено after 8 minutes:

Добавлено after 8 minutes:
Re: Усилитель на К174УН7
174УН7 это классика мирового жанра , и ничего с этим не поделаешь ! 
Не спрашивай по ком звонит колокол, он звонит по тебе !
Re: Усилитель на К174УН7
У вас 12 вывод в колодку не попал.
С7 нужно развернуть. Динамик цепляется к х3, х4 между которыми написано OUT.
С7 нужно развернуть. Динамик цепляется к х3, х4 между которыми написано OUT.
- Реклама
Re: Усилитель на К174УН7
жесть. Я сам любитель извращений, но ун7?... Это уже давно не то что валяется у каждого по горсти на 1кв.м., уже нужно будет искать в дальних завалах. А вот тда2030 или лм1875, первый вообще в избытке думаю у каждого.
ЗЫ в начале 90-х ун7, ун14 и ун19 были прям золотом в плане ремонта импортной техники учитывая сложность доступа к схемам девайсов и базе комплектующих забугорных.
ЗЫ в начале 90-х ун7, ун14 и ун19 были прям золотом в плане ремонта импортной техники учитывая сложность доступа к схемам девайсов и базе комплектующих забугорных.
- АлександрЛ
- Друг Кота
- Сообщения: 43876
- Зарегистрирован: Пн ноя 30, 2009 03:00:01
- Откуда: Нерезиновая
Re: Усилитель на К174УН7
[uquote="RadioSSSR",url="/forum/viewtopic.php?p=3989371#p3989371"]https://yandex.ru/turbo/tyt-sxemi.ru/s/ ... a-k174un7/ Собрал по этой схеме усилитель на печатной плате, но работать он отказывается .Вопрос правильно ли на этой схеме показана полярность с7 и для чего на схеме есть просто вывод х4 и х4 куда подаеся минус их что надо соединить?[/uquote]
Вам бы ещё поискать схему, так как этот "копилизинг" с ошибками, вот тут та же схема
http://shemopedia.ru/usilitel-na-k174un7.html
но без ошибок
И, да, С7 нужно ставить наоборот, а вывод 2 на вашей схеме, на самом деле вывод 4, просто при "присвоении" чужого труда автор этой публикации "недосмотрел" зы.. Без радиатора на "крылышках" вы рискуете очень быстро спалить микросхему по перегреву..
Вам бы ещё поискать схему, так как этот "копилизинг" с ошибками, вот тут та же схема
http://shemopedia.ru/usilitel-na-k174un7.html
но без ошибок
И, да, С7 нужно ставить наоборот, а вывод 2 на вашей схеме, на самом деле вывод 4, просто при "присвоении" чужого труда автор этой публикации "недосмотрел" зы.. Без радиатора на "крылышках" вы рискуете очень быстро спалить микросхему по перегреву..
Re: Усилитель на К174УН7
Вам бы ещё поискать схему, так как этот "копилизинг" с ошибками, вот тут та же схема
http://shemopedia.ru/usilitel-na-k174un7.html
но без ошибок
И, да, С7 нужно ставить наоборот, а вывод 2 на вашей схеме, на самом деле вывод 4, просто при "присвоении" чужого труда автор этой публикации "недосмотрел" зы.. Без радиатора на "крылышках" вы рискуете очень быстро спалить микросхему по перегреву..
Да, в принципиальной схеме были ошибки, в частности в обозначениях. Она перерисовывалась, чтобы лучше было видно все элементы. Но вы сами приводите ссылку на сайт, который и занимается "копилизингом". А печатная плата полностью рабочая, и не присовоена никем, и не надо писать про "присваивание". Схема неоднократно собиралась, и все максимально описано. В статье даже ссылка на сайт, откуда была взята схема.
Вот так делаешь статью, все аккуратно перерисовываешь, делишься печатной платой, а какие-то людишки называют твой труд "копилизингом". Ну с таким успехом и отношением желаю вам всегда попадаться на копирастов. На настоящих копирастов.
Re: Усилитель на К174УН7
АлександрЛ, Это присвоение чужого труда? Печатная плата своего производства? Присвоение чужого труда? Плата была сделана еше задолго до того, когда эта тема вообще тут появилась.
Re: Усилитель на К174УН7
А может если в схему поставить конденсаторы по 500 долларов за штуку , и провода за 1000 ! Тогда звучание приблизится к лучшим мировым трендам нетрадиционной аудиофилии !?
Не спрашивай по ком звонит колокол, он звонит по тебе !
Re: Усилитель на К174УН7
За 1000$ в приличном магазине только проконсультировать могут, посоветовать....Alex_641 писал(а):и провода за 1000 !

Настоящего питона проглотившего депутата за такое копьё не купишь.
https://pikabu.ru/story/zmeya_proglotil ... ta_3945807
- АлександрЛ
- Друг Кота
- Сообщения: 43876
- Зарегистрирован: Пн ноя 30, 2009 03:00:01
- Откуда: Нерезиновая
Re: Усилитель на К174УН7
[uquote="qweqweqwe",url="/forum/viewtopic.php?p=3998584#p3998584"]АлександрЛ, Это присвоение чужого труда?[/uquote]Про плату я ничего не говорил, а схема БЫЛА с ошибкой.. Кто у кого схему позаимствовал, и кто туда добавил ошибок- мне всё равно.. 
- RadioSSSR
- Встал на лапы
- Сообщения: 116
- Зарегистрирован: Вт июн 30, 2020 22:31:00
- Откуда: г. Боровичи
Re: Усилитель на К174УН7
Получится ли к данной схеме усилителя на к 174 ун7http://tutlay.ru/radioshemy/r2/40-usilitel-na-k174un7-45vt.html добавить простенький темброблок
- Вложения
-
- tembr1-7.gif
- (2.24 КБ) 468 скачиваний
Re: Усилитель на К174УН7
Получится, почему нет-то?RadioSSSR писал(а):простенький темброблок
НАРОДОВЛАСТИЕ а не буржуазная кланово-олигархическая дерьмократия!!!
Цифровому рабству, навязываемому цифровым олигархатом - НЕТ!
Цифровому рабству, навязываемому цифровым олигархатом - НЕТ!
Re: Усилитель на К174УН7
Темброблок в котором низких дохера - верхних нет или верхних дохера - нижних нет, всегда ассоциировался у меня - А вам как погорячее или покрепче? Нюансы приготовления чая в привокзальной столовой.RadioSSSR писал(а):добавить простенький темброблок
Впервые я увидел такой подростком, в японческом магнитофоне четвертый сорт не брак переносного класса. И тогда в юности первый раз задумался - японцы же вроде умные...но все же редкостные мудаки!!!
Уже потом понял были бы умнее оттяпали бы себе и от России и от Китая, да вот не вышло ибо мудаки! И темброблок у них мудацкий! Не стоит его повторять, лучше сделать обычного Баксандалла.
Re: Усилитель на К174УН7
В переносном аппарате необходимость в понижении НЧ или ВЧ возникает крайне редко, так что необходимости в полноценном регуляторе практически нет...
Re: Усилитель на К174УН7
Да необходимости нет. И поэтому делали просто регулятор верхних частот, позволяющий завалить верхние чтобы не шипело. Но вот регулятор который заваливая верхние поднимает нижние и наоборот может родиться только в голове самурая раненого мечом в жопу на фоне экибаны из бамбуковых палок и сушеной гвоздики! 
Re: Усилитель на К174УН7
Кстате, К174УН7 с простеньким темброблоком использовалась в схемах советских телевизоров, типа 3УСЦТ и не только, вот её и можно повторить:

Вот в своё время отпилил кусочек платы от телевизора с таким УНЧ:


Вот в своё время отпилил кусочек платы от телевизора с таким УНЧ:
НАРОДОВЛАСТИЕ а не буржуазная кланово-олигархическая дерьмократия!!!
Цифровому рабству, навязываемому цифровым олигархатом - НЕТ!
Цифровому рабству, навязываемому цифровым олигархатом - НЕТ!
Re: Усилитель на К174УН7
Будучи ещё школьником в середине 90-х, была сделана попытка повторить блок усилителя, выдранного из RIGA110. Такой блок у меня был один, а хотелось музыки в сереве. Плата вытравлена точь-в-точь как Рижская, 174УН7 закуплена и впаяна. Звук, по сравнению с Рижской - полное дерьмо. Чего я только не делал - менял конденсаторы, резисторы, пытался как-то изменить землю... После недели мазахизма наскрёб по сусекам и прикупил стерео усилок на базе какой-то TDA. Даже по сравнению с Рижской - это небо и подземелье. Или даже глубже.
- grp2
- Первый раз сказал Мяу!
- Сообщения: 30
- Зарегистрирован: Ср июл 15, 2009 13:28:26
- Откуда: Санкт-Петербург
- Контактная информация:
Re: Усилитель на К174УН7
Надо ли в типовой схеме усилителя ставить резистор между входом (8 вывод) и общим проводом? Просто видел схемы, где его нет! И надо ли подключать 4 вывод? Что изменится если подключить его, и если не подключать?


