Например TDA7294

Форум РадиоКот • Просмотр темы - LM2576 преобразователь 24в->12в 15а
Форум РадиоКот
Здесь можно немножко помяукать :)

Текущее время: Чт дек 11, 2025 07:04:03

Часовой пояс: UTC + 3 часа


ПРЯМО СЕЙЧАС:



Начать новую тему Ответить на тему  [ Сообщений: 597 ]     ... , , , 20, , , ...  
Автор Сообщение
Не в сети
 Заголовок сообщения:
СообщениеДобавлено: Ср фев 03, 2010 23:58:40 
Опытный кот
Аватар пользователя

Карма: 1
Рейтинг сообщений: 0
Зарегистрирован: Ср май 02, 2007 14:36:29
Сообщений: 833
Откуда: Плюк
Рейтинг сообщения: 0
МитяРа писал(а):
Furcat..
[color=green]полгода топтал сапоги под нижним в своё время.....[/color]
Так ты не в сапогах приезжай, а в ботинках или кроссовках..
Если летом приедешь, то можно совсем босиком прогуляться..
Мы весь рынок за день обойдём и никаких пол-года асфальт топтать не понадобится... :) :)) :))) :beer:

если я правильно понял есть смысл купить у вас полтонны 2576 и толкать их в москве, правильно ?


Вернуться наверх
 
Не в сети
 Заголовок сообщения:
СообщениеДобавлено: Чт фев 04, 2010 00:07:54 
Модератор
Аватар пользователя

Карма: 14
Рейтинг сообщений: 37
Зарегистрирован: Чт дек 11, 2008 14:52:26
Сообщений: 11492
Откуда: град Нижний
Рейтинг сообщения: 0
ПОЛ_ТОННЫ ? :shock:
Мя думал, те для дома, для семьи и горсточку того, другого, третьего, а ты на всю большую деревню затарится хочешь... :)))


Вернуться наверх
 
Не в сети
 Заголовок сообщения:
СообщениеДобавлено: Чт фев 04, 2010 00:31:04 
Опытный кот
Аватар пользователя

Карма: 1
Рейтинг сообщений: 0
Зарегистрирован: Ср май 02, 2007 14:36:29
Сообщений: 833
Откуда: Плюк
Рейтинг сообщения: 0
МитяРа писал(а):
ПОЛ_ТОННЫ ? :shock:
Мя думал, те для дома, для семьи и горсточку того, другого, третьего, а ты на всю большую деревню затарится хочешь... :)))

для дома...... это я шутку шутить вздумал.


Вернуться наверх
 
Не в сети
 Заголовок сообщения: Re: LM2576 преобразователь 24в t 12в 15а
СообщениеДобавлено: Пн фев 08, 2010 19:02:21 
Опытный кот
Аватар пользователя

Карма: 1
Рейтинг сообщений: 0
Зарегистрирован: Ср май 02, 2007 14:36:29
Сообщений: 833
Откуда: Плюк
Рейтинг сообщения: 0
Odessoss писал(а):
Привет. Опять про преобразователь вопросик. Вот собрался за стабилитронами бежать, на какой ток то взять?

разница в цене: 3 руб за слабенький (вяглядит как КД522) и 4 руб за более мощный (примерно как 1N4007 только чуть поменьше и стеклянный).
короче рубль разница в цене...


Вернуться наверх
 
Эиком - электронные компоненты и радиодетали
Не в сети
 Заголовок сообщения:
СообщениеДобавлено: Чт фев 11, 2010 23:09:27 
Опытный кот
Аватар пользователя

Карма: 1
Рейтинг сообщений: 0
Зарегистрирован: Ср май 02, 2007 14:36:29
Сообщений: 833
Откуда: Плюк
Рейтинг сообщения: 0
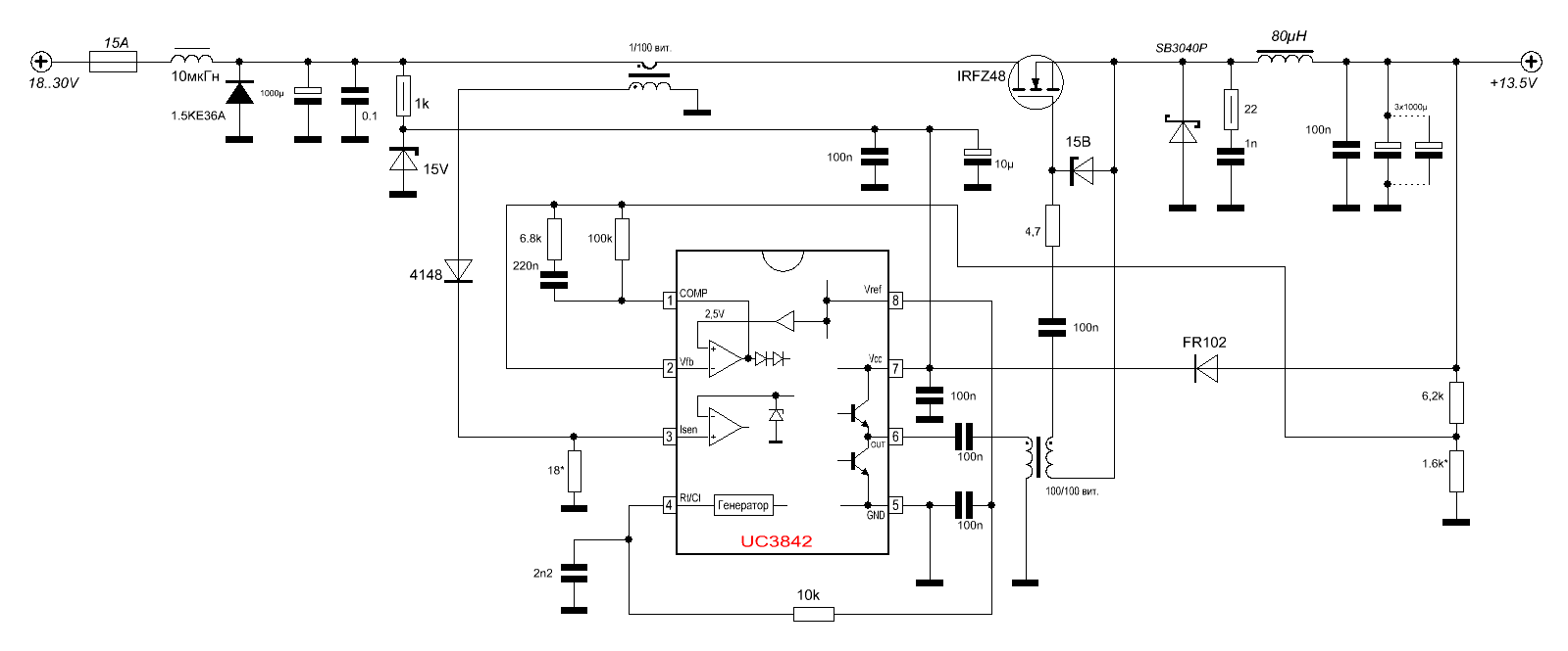
ребята, эта схема полный отстой и работать не может т.к. сигнальный (100\100вит) не может выйти на режим т.к. работает без перемагничивания.
не повторяйте пожжёте полевики.


Вложения:
appnote.gif [21.94 KiB]
Скачиваний: 1087


Последний раз редактировалось Furcat Пт фев 12, 2010 12:19:41, всего редактировалось 1 раз.
Вернуться наверх
 
Не в сети
 Заголовок сообщения:
СообщениеДобавлено: Пт фев 12, 2010 00:29:53 
Сверлит текстолит когтями
Аватар пользователя

Карма: 1
Рейтинг сообщений: 1
Зарегистрирован: Вс фев 26, 2006 14:45:21
Сообщений: 1123
Откуда: УКРАИНА
Рейтинг сообщения: 0
конечно что не будет работать с этой МС..
Схема правильная и рабочая.. а вот МС указана неправильно..
а с какого будуна или травы твои заявления должны присутствовать здесь с восклицательными знаками? или мне не читать и пройти мимо?!
Иди и изучай (просматривай) схемотехнику.. а потом скажешь какая там должна быть МС вместо uc3842.
джонсон, едрен-матрен...


Вернуться наверх
 
Не в сети
 Заголовок сообщения:
СообщениеДобавлено: Пт фев 12, 2010 12:29:03 
Опытный кот
Аватар пользователя

Карма: 1
Рейтинг сообщений: 0
Зарегистрирован: Ср май 02, 2007 14:36:29
Сообщений: 833
Откуда: Плюк
Рейтинг сообщения: 0
I.Cherry писал(а):
конечно что не будет работать с этой МС..
Схема правильная и рабочая.. а вот МС указана неправильно..
а с какого будуна или травы твои заявления должны присутствовать здесь с восклицательными знаками? или мне не читать и пройти мимо?!
Иди и изучай (просматривай) схемотехнику.. а потом скажешь какая там должна быть МС вместо uc3842.
джонсон, едрен-матрен...

интересно а если бы мой пост был написано не мной а каким нибудь уважаемым форумчанином вы бы по другому отреагировали ?
заявляя что схема правильная и рабочая вы опровергаете что трансформатор сигнальный не может выйти на режим ?
что значит неправильно указана микросхема ? какая там по вашему должна быть указана ? MC34063 ? вы в курсе что у неё совсем другая распиновка ?


Вернуться наверх
 
Не в сети
 Заголовок сообщения:
СообщениеДобавлено: Пт фев 12, 2010 13:35:04 
Сверлит текстолит когтями
Аватар пользователя

Карма: 1
Рейтинг сообщений: 1
Зарегистрирован: Вс фев 26, 2006 14:45:21
Сообщений: 1123
Откуда: УКРАИНА
Рейтинг сообщения: 0
Furcat писал(а):
..
интересно а если бы мой пост был написано не мной а каким нибудь уважаемым форумчанином вы бы по другому отреагировали ?
заявляя что схема правильная и рабочая вы опровергаете что трансформатор сигнальный не может выйти на режим ?
что значит неправильно указана микросхема ? какая там по вашему должна быть указана ? MC34063 ? вы в курсе что у неё совсем другая распиновка ?
ничего личного.. даже если бы это написал бы кто нибудь другой. просто иногда следить нужно - что заявлять..да и в такой "убедительной" форме.
Даю подсказку: - набери в поисковике MIC38C42 и скачай..там есть все ответы по этой схеме.. мало того , даже и с UC3842 эта схема тоже будет работать..то что ты пожег транзисторы и еще не означает что так должно быть как у тебя случилось.. значит нужно еще больше работать над схемотехникой..чего то подучить..посмотреть..а не тупо копировать.


Вернуться наверх
 
Не в сети
 Заголовок сообщения:
СообщениеДобавлено: Пт фев 12, 2010 13:59:08 
Опытный кот
Аватар пользователя

Зарегистрирован: Пт янв 29, 2010 01:36:03
Сообщений: 738
Откуда: Made in Ukraine
Рейтинг сообщения: 0
Может дело не мое, НО

Цитата:
ребята, эта схема полный отстой и работать не может


и

Цитата:
значит нужно еще больше работать над схемотехникой


Тут собственно разные задачи. Схема это схема, теория это теория.
Как то не складно, посмотрите на схему и сделайте свое :) ?
Понятно, что при запуске, 100% DC трансформатор работать не будет.

_________________
Как же сложно быть скромной, когда ты лучшая!


Вернуться наверх
 
Не в сети
 Заголовок сообщения:
СообщениеДобавлено: Пт фев 12, 2010 14:12:59 
Модератор
Аватар пользователя

Карма: 14
Рейтинг сообщений: 37
Зарегистрирован: Чт дек 11, 2008 14:52:26
Сообщений: 11492
Откуда: град Нижний
Рейтинг сообщения: 0
Мяу всем..
-=БлОнДиНоЧк@=-
Понятно, что при запуске, 100% DC трансформатор работать не будет.
Это не DC-трансформатор и работать он будет, т.к. 100% при ШИМ-управлении - не бывает.. Точно так-же, как не бывает 0%..
Если 100 или 0%, то это уже постоянно открытый или закрытый силовой ключ..
А подобная схема очень часто применяется в схемах ККМ для контроля входного тока
или для запитывания микросхемы ККМ-контроллера...


Вернуться наверх
 
Не в сети
 Заголовок сообщения:
СообщениеДобавлено: Пт фев 12, 2010 14:26:10 
Опытный кот
Аватар пользователя

Зарегистрирован: Пт янв 29, 2010 01:36:03
Сообщений: 738
Откуда: Made in Ukraine
Рейтинг сообщения: 0
Здравствуй солнышко :)
DC - Duty Cycle (Рабочий цикл), а не Direct Current :wink:

_________________
Как же сложно быть скромной, когда ты лучшая!


Вернуться наверх
 
Не в сети
 Заголовок сообщения:
СообщениеДобавлено: Пт фев 12, 2010 15:02:13 
Модератор
Аватар пользователя

Карма: 14
Рейтинг сообщений: 37
Зарегистрирован: Чт дек 11, 2008 14:52:26
Сообщений: 11492
Откуда: град Нижний
Рейтинг сообщения: 0
-=БлОнДиНоЧк@=-..
Это не меняет всего остального-написанного.. :) :tea:


Вернуться наверх
 
Не в сети
 Заголовок сообщения:
СообщениеДобавлено: Пт фев 12, 2010 19:18:19 
Опытный кот
Аватар пользователя

Карма: 1
Рейтинг сообщений: 0
Зарегистрирован: Ср май 02, 2007 14:36:29
Сообщений: 833
Откуда: Плюк
Рейтинг сообщения: 0
МитяРа писал(а):
Мяу всем..
-=БлОнДиНоЧк@=-
Понятно, что при запуске, 100% DC трансформатор работать не будет.
Это не DC-трансформатор и работать он будет, т.к. 100% при ШИМ-управлении - не бывает.. Точно так-же, как не бывает 0%..

97% бывает в среднем максимум, а 0% всегда если на 2й ноге 3843 более 2.5в. т.е. низкий уровень.


Вернуться наверх
 
Не в сети
 Заголовок сообщения:
СообщениеДобавлено: Пт фев 12, 2010 22:09:26 
Модератор
Аватар пользователя

Карма: 14
Рейтинг сообщений: 37
Зарегистрирован: Чт дек 11, 2008 14:52:26
Сообщений: 11492
Откуда: град Нижний
Рейтинг сообщения: 0
Furcat, читай внимательно..
Если 0%, то это уже не ШИМ, а постоянно открытый/закрытый транзистор...


Вернуться наверх
 
Не в сети
 Заголовок сообщения:
СообщениеДобавлено: Пт фев 12, 2010 22:52:09 
Опытный кот
Аватар пользователя

Карма: 1
Рейтинг сообщений: 0
Зарегистрирован: Ср май 02, 2007 14:36:29
Сообщений: 833
Откуда: Плюк
Рейтинг сообщения: 0
МитяРа писал(а):
Furcat, читай внимательно..
Если 0%, то это уже не ШИМ, а постоянно открытый/закрытый транзистор...

за родину обидно....


Вернуться наверх
 
Не в сети
 Заголовок сообщения:
СообщениеДобавлено: Пт фев 12, 2010 23:05:25 
Сверлит текстолит когтями
Аватар пользователя

Карма: 1
Рейтинг сообщений: 1
Зарегистрирован: Вс фев 26, 2006 14:45:21
Сообщений: 1123
Откуда: УКРАИНА
Рейтинг сообщения: 0
Furcat, ну ты даташит на микросхемку MIC38C42 скачал? .там же эта схема дана как базовая + описание .


Вернуться наверх
 
Не в сети
 Заголовок сообщения: Re: LM2576 преобразователь 24в->12в 15а
СообщениеДобавлено: Сб фев 13, 2010 17:54:25 
Родился

Зарегистрирован: Пн дек 21, 2009 13:52:16
Сообщений: 11
Откуда: Україна, м.Львів
Рейтинг сообщения: 0
Krazy_killer писал(а):
вот собрал девасы по схеме данной еще Соболевым на сайте мастеркита, все работает замечательно, только вот резистор(датчик тока перегрузки) не занаю как рассчитать , пока ставлю 2х1ом 2вт в паралелном вкл но не срабатывает- от кз и перегрузки пока спасает предохранитель, подскажите как рассчитать номинал резистора.
заранее спасибо.

______________
описание и схема в архиве и рисунок печатки в сплане


ДОПОМОЖІТЬ ХТО МОЖЕ!!!!! Зпаяв пристрій по даній схемі! Чомусь непрацює((( на виході 3В, VS1 = BT139/800 гріється десь за 5 сек. В чому може бути причина?


Вернуться наверх
 
Не в сети
 Заголовок сообщения:
СообщениеДобавлено: Сб фев 13, 2010 21:19:12 
Модератор
Аватар пользователя

Карма: 14
Рейтинг сообщений: 37
Зарегистрирован: Чт дек 11, 2008 14:52:26
Сообщений: 11492
Откуда: град Нижний
Рейтинг сообщения: 0
oleg_lviv..
Ich kann deine Mitteilung naturlich lesen, aber gib besser общатся auf der Sprache dieser Webseite... :)


Вернуться наверх
 
Не в сети
 Заголовок сообщения:
СообщениеДобавлено: Сб фев 13, 2010 21:31:29 
Опытный кот
Аватар пользователя

Карма: 1
Рейтинг сообщений: 0
Зарегистрирован: Ср май 02, 2007 14:36:29
Сообщений: 833
Откуда: Плюк
Рейтинг сообщения: 0
МитяРа а comunicarse lo mejor de todo en espa


Вернуться наверх
 
Не в сети
 Заголовок сообщения:
СообщениеДобавлено: Сб фев 13, 2010 21:45:54 
Модератор
Аватар пользователя

Карма: 14
Рейтинг сообщений: 37
Зарегистрирован: Чт дек 11, 2008 14:52:26
Сообщений: 11492
Откуда: град Нижний
Рейтинг сообщения: 0
Furcat..
а comunicarse lo mejor de todo en espa
А ты знаешь - мя уже без разницы..
Просто с другим человеком надо говорить на его языке.. :)
А если он сам - игнорирует это правило вежливости, то - не любом другом и так, пока не поймёт.. :)))


Вернуться наверх
 
Показать сообщения за:  Сортировать по:  Вернуться наверх
Начать новую тему Ответить на тему  [ Сообщений: 597 ]     ... , , , 20, , , ...  

Часовой пояс: UTC + 3 часа


Кто сейчас на форуме

Сейчас этот форум просматривают: нет зарегистрированных пользователей и гости: 27


Вы не можете начинать темы
Вы не можете отвечать на сообщения
Вы не можете редактировать свои сообщения
Вы не можете удалять свои сообщения
Вы не можете добавлять вложения

Найти:
Перейти:  


Powered by phpBB © 2000, 2002, 2005, 2007 phpBB Group
Русская поддержка phpBB
Extended by Karma MOD © 2007—2012 m157y
Extended by Topic Tags MOD © 2012 m157y