Например TDA7294

Форум РадиоКот • Просмотр темы - Радиостанция CB(Си-Би)
Форум РадиоКот
Здесь можно немножко помяукать :)

Текущее время: Чт янв 15, 2026 11:58:00

Часовой пояс: UTC + 3 часа


ПРЯМО СЕЙЧАС:



Начать новую тему Ответить на тему  [ Сообщений: 2069 ]     ... , , , 85, , , ...  
Автор Сообщение
Не в сети
 Заголовок сообщения: Re: Радиостанция СВ
СообщениеДобавлено: Ср сен 18, 2019 21:35:11 
Собутыльник Кота
Аватар пользователя

Карма: 14
Рейтинг сообщений: 121
Зарегистрирован: Сб май 21, 2016 11:04:52
Сообщений: 2977
Откуда: Беларусь
Рейтинг сообщения: 0
Цитата:
Последняя фраза меня убила))


завтра проверю будет точно.

Добавлено after 2 minutes 15 seconds:
roman.com, в любом случает сдвинуть кварц на 1 мгц, хоть новый хоть старый, врядли осуществимо. По крайней мере цикл ваших рассуждений на эту тему пока не окончен.


Вернуться наверх
 
Не в сети
 Заголовок сообщения: Re: Радиостанция СВ
СообщениеДобавлено: Чт сен 19, 2019 05:15:47 
Вымогатель припоя
Аватар пользователя

Карма: 12
Рейтинг сообщений: 95
Зарегистрирован: Вс сен 08, 2013 21:36:22
Сообщений: 699
Откуда: 27.200 Мгц
Рейтинг сообщения: 0
Я ему сразу сказал что он его завёл на первой и объяснил как на третей завести что бы частота соатветсвовола заявленной на кварце. Так нет, пошёл опять огород горадить с двумя кварцами! Зачем тебе 1 Мгц? Сделай 150 Кгц и будет тебе широкая ЧМ.

_________________
Пока сам себя не пнёшь с места не сдвинешься


Вернуться наверх
 
Не в сети
 Заголовок сообщения: Re: Радиостанция СВ
СообщениеДобавлено: Чт сен 19, 2019 08:17:30 
Собутыльник Кота
Аватар пользователя

Карма: 14
Рейтинг сообщений: 121
Зарегистрирован: Сб май 21, 2016 11:04:52
Сообщений: 2977
Откуда: Беларусь
Рейтинг сообщения: 0
roman.com писал(а):
Каким образов Вы собираетесь поднять частоту первой гармоники аж на целых 183 кГц (9.1000 - 9.0817 = 0.1830) ?


так это я хотел у Вас узнать?

Потому что сначала было : Я - дракон
roman.com писал(а):
Я на самом деле двигал кварц на 1 МГц.


А теперь
roman.com писал(а):
Ну такими темпами... да))


Т.е риторика существенно изменилась. Скорее всего Ваше утверждение насчет 1мгц действительно оказалось голословным.
Хотя если окажется наоборот, меня это еще больше устроит. В идеале из кварца 28.000 (негармониковый) сделать 27.800, было бы достаточно
Но эксперимент показал 20 кгц вниз - это край.


Вернуться наверх
 
Не в сети
 Заголовок сообщения: Re: Радиостанция СВ
СообщениеДобавлено: Чт сен 19, 2019 09:06:11 
Друг Кота

Карма: -1
Рейтинг сообщений: 86
Зарегистрирован: Вт мар 13, 2012 12:16:13
Сообщений: 8900
Откуда: .ru
Рейтинг сообщения: 0
olegue писал(а):
Т.е риторика существенно изменилась.

Моя риторика не изменилась. Вы не внимательно читаете мои сообщения.
Вы понимаете разницу между ПОДНЯТЬ ВВЕРХ и ОПУСТИТЬ ВНИЗ ???

Заметно поднять вверх можно только не гармониковый кварц, работающий на основной частоте. Реально поднять вверх можно на несколько десятков килогерц. Я поднимал вверх до 25 кГц. Ну может максимум 30 кгц... если очень повезёт))

Вот я Вас и спрашиваю. Как вы собрались поднимать вверх аж на целых 183 кГц ???????????
roman.com писал(а):
Каким образов Вы собираетесь поднять частоту первой гармоники аж на целых 183 кГц (9.1000 - 9.0817 = 0.1830) ?


А вот опустить вниз можно намного больше. До 1 МГц. Но всё что я пока от Вас услышал, это:
olegue писал(а):
Но это все как говориться, не точно.

))


Вернуться наверх
 
Эиком - электронные компоненты и радиодетали
Не в сети
 Заголовок сообщения: Re: Радиостанция СВ
СообщениеДобавлено: Чт сен 19, 2019 09:19:29 
Вымогатель припоя
Аватар пользователя

Карма: 12
Рейтинг сообщений: 95
Зарегистрирован: Вс сен 08, 2013 21:36:22
Сообщений: 699
Откуда: 27.200 Мгц
Рейтинг сообщения: 0
Если читать внимательно то можно всё-таки вникнуть в суть...
Во первых нужно изготовить хорошую катушку с нармальным сердечьником который плавно вкручивается и начать что-то делать. Там есть момент между срывом генерации и устойчивой но уже на пределе генерацией, так вот там может и поместится 1 Мгц. Но стабильность уже не отличается от LC и смысла в ней нет. Я тоже наблюдал этот эффект при опытах с ФМ модулятором . У меня стоял кварц на 50 Мгц, заводил его первой, выдилял пятую.

_________________
Пока сам себя не пнёшь с места не сдвинешься


Вернуться наверх
 
Не в сети
 Заголовок сообщения: Re: Радиостанция СВ
СообщениеДобавлено: Чт сен 19, 2019 09:30:20 
Собутыльник Кота
Аватар пользователя

Карма: 14
Рейтинг сообщений: 121
Зарегистрирован: Сб май 21, 2016 11:04:52
Сообщений: 2977
Откуда: Беларусь
Рейтинг сообщения: 0
olegue писал(а):
Но это все как говориться, не точно.


здесь я говорил об ошибке при эксперименте. Тоже читайте внимательно.

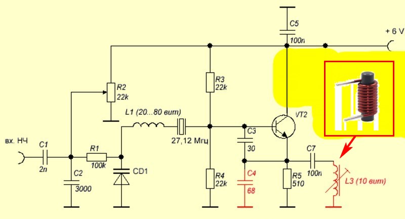
Вернемся к гармониковому кварцу 27.145

стоит в этой схеме

Изображение

в ней я получаю частоту 27258 (т.е первая гармоника 9.086*3)
Я так понимаю, что кварц в этой схеме заводится на первой и потом умножается в контуре?

По какой схеме подключить что бы получить 27145?


Вернуться наверх
 
Не в сети
 Заголовок сообщения: Re: Радиостанция СВ
СообщениеДобавлено: Чт сен 19, 2019 09:38:42 
Прорезались зубы
Аватар пользователя

Карма: 12
Рейтинг сообщений: 70
Зарегистрирован: Ср сен 05, 2018 16:56:07
Сообщений: 200
Откуда: Россия.
Рейтинг сообщения: 0
По какой схеме подключить что бы получить 27145?
Для начала замкни варикап и посмотри, сколько получается.
Соответственно покрути катушку, вставляя в неё не только феррит, а и латунь.

Добавлено after 2 minutes 13 seconds:
Катушка сколько витков?


Вернуться наверх
 
Не в сети
 Заголовок сообщения: Re: Радиостанция СВ
СообщениеДобавлено: Чт сен 19, 2019 09:48:14 
Собутыльник Кота
Аватар пользователя

Карма: 14
Рейтинг сообщений: 121
Зарегистрирован: Сб май 21, 2016 11:04:52
Сообщений: 2977
Откуда: Беларусь
Рейтинг сообщения: 0
катушка 4*5витков
замыкаю варикап - частота на 8кгц вниз уходит (27250)


Вернуться наверх
 
Не в сети
 Заголовок сообщения: Re: Радиостанция СВ
СообщениеДобавлено: Чт сен 19, 2019 09:57:03 
Прорезались зубы
Аватар пользователя

Карма: 12
Рейтинг сообщений: 70
Зарегистрирован: Ср сен 05, 2018 16:56:07
Сообщений: 200
Откуда: Россия.
Рейтинг сообщения: 0
Феррит в катушку вставляешь?
Если и с ферритом не можешь опустить, то попробуй катушку сделать 5х8 витков.
Выше же писали, что катушку часто приходится перематывать.
С гармониковыми кварцами конденсаторы С6, С7 поставь по 100 пф.

Добавлено after 3 minutes 1 second:
С=1000/Fкв.осн.гарм.
У тебя основная гармоника 9 МГц


Вернуться наверх
 
Не в сети
 Заголовок сообщения: Re: Радиостанция СВ
СообщениеДобавлено: Чт сен 19, 2019 10:11:24 
Собутыльник Кота
Аватар пользователя

Карма: 14
Рейтинг сообщений: 121
Зарегистрирован: Сб май 21, 2016 11:04:52
Сообщений: 2977
Откуда: Беларусь
Рейтинг сообщения: 0
ёпт, в данном случае, мне ничего никуда двигать не нужно. Я хочу запустить кварц на частоте 27145, это частота которая на нем написана. Как это сделать? Как это вообще делается?

Добавлено after 14 minutes 9 seconds:
Феррит в катушку вставляешь?
Если и с ферритом не можешь опустить, то попробуй катушку сделать 5х8 витков.
Выше же писали, что катушку часто приходится перематывать.
С гармониковыми кварцами конденсаторы С6, С7 поставь по 100 пф.

Добавлено after 3 minutes 1 second:
С=1000/Fкв.осн.гарм.
У тебя основная гармоника 9 МГц


понял, буду пробовать


Вернуться наверх
 
Не в сети
 Заголовок сообщения: Re: Радиостанция СВ
СообщениеДобавлено: Чт сен 19, 2019 10:23:16 
Друг Кота

Карма: -1
Рейтинг сообщений: 86
Зарегистрирован: Вт мар 13, 2012 12:16:13
Сообщений: 8900
Откуда: .ru
Рейтинг сообщения: 0
yura860 писал(а):
Там есть момент между срывом генерации и устойчивой но уже на пределе генерацией, так вот там может и поместится 1 Мгц. Но стабильность уже не отличается от LC и смысла в ней нет.

Да. При сдвиге на 1 МГц из-за плохой стабильности это не имеет практического применения.
Только там есть один момент... кратковременная стабильность и фазовый шум.
У кварцевого генератора параметры лучше, чем у LC генератора. Это всё это нужно только для особых случаев.
Для связи с дальнобойщиками это не имеет значения))
olegue писал(а):
Тоже читайте внимательно.

Почитал))

Итого:
1- Вы можете взять кварц 27,000 МГц (не гармониковый) и поднять частоту на 25 кГц. Получите 27,025 МГц .
2- Вы можете взять кварц 27,000 МГц (не гармониковый) и опустить частоту на 1 МГц. Получите 26,000 МГц .
Это максимум, на что способен кварц 27,000 МГц (не гармониковый).

3- Вы можете взять кварц 27,145 МГц (гармониковый) и... А вот тут всё немного сложней.


Вернуться наверх
 
Не в сети
 Заголовок сообщения: Re: Радиостанция СВ
СообщениеДобавлено: Чт сен 19, 2019 10:50:37 
Прорезались зубы
Аватар пользователя

Карма: 12
Рейтинг сообщений: 70
Зарегистрирован: Ср сен 05, 2018 16:56:07
Сообщений: 200
Откуда: Россия.
Рейтинг сообщения: 0
Я хочу запустить кварц на частоте 27145, это частота которая на нем написана. Как это сделать? Как это вообще делается?
Если в генераторе не нужно будет делать ЧМ, то делаешь генератор или по схеме Пирса, или по схеме Колпитца.
С Колпитцем проще, т.к. сначала вместо кварца в нем ставишь конденсатор порядка 1000 пф. Катушкой устанавливаешь частоту 27 МГц. Потом ставишь кварц и слегка подкручиваешь катушку по максимуму.
Все так, как делал раньше в АМ передатчике.
В этом случае кварц сразу возбудится на третьей гармонике и частота генерации будет та, что на нём написана.

Добавлено after 26 minutes 46 seconds:
Там есть момент между срывом генерации и устойчивой но уже на пределе генерацией, так вот там может и поместится 1 Мгц. Но стабильность уже не отличается от LC
Если чрезмерно увеличивать индуктивность катушки включенную последовательно с кварцем, то можем "выскочить" за пределы резонансного промежутка кварца и генератор превращается в обычный LC генератор по схеме Клаппа.
https://ru.wikipedia.org/wiki/%D0%93%D0 ... 0%BF%D0%B0
Когда "выскакиваем" за резонансный промежуток кварца, то работают только те элементы, что нарисованы красным.

Изображение

Сст - статическая емкость кварца(ёмкость кварцедержателя)
Частота определяется катушкой L1 и емкостями Сст, С3, С4
И понятно, что и двигается он при этих условиях, как обычный LC генератор, пока не уменьшишь индуктивность катушки и не попадешь опять в резонансный промежуток кварца.


Вложения:
Клапп.png [8.09 KiB]
Скачиваний: 601
Вернуться наверх
 
Не в сети
 Заголовок сообщения: Re: Радиостанция СВ
СообщениеДобавлено: Чт сен 19, 2019 10:51:46 
Собутыльник Кота
Аватар пользователя

Карма: 14
Рейтинг сообщений: 121
Зарегистрирован: Сб май 21, 2016 11:04:52
Сообщений: 2977
Откуда: Беларусь
Рейтинг сообщения: 0
roman.com писал(а):
2- Вы можете взять кварц 27,000 МГц (не гармониковый) и опустить частоту на 1 МГц. Получите 26,000 МГц .


я то могу взять, но пока не знаю как? Вы же не рассказали пока никому.


Вернуться наверх
 
Не в сети
 Заголовок сообщения: Re: Радиостанция СВ
СообщениеДобавлено: Чт сен 19, 2019 11:36:57 
Друг Кота

Карма: -1
Рейтинг сообщений: 86
Зарегистрирован: Вт мар 13, 2012 12:16:13
Сообщений: 8900
Откуда: .ru
Рейтинг сообщения: 0
olegue писал(а):
я то могу взять, но пока не знаю как? Вы же не рассказали пока никому.

Ну как же... выше писал. В качестве эксперимента. Собираем по классической схеме (ёмкостная трёхточка).
Берём кварц 27,000 МГц (не гармониковый). Добавляем несколько катушек последовательно кварцу (одной катушки будет мало). И плавненько, не спеша, вводим сердечники, один за другим.
Частоту контролируем по анализатору. Главное не спеша))
Можно (лучше) изготовить хорошую катушку, с нормальным сердечником, который плавно вкручивается. Но для простого эксперимента можно использовать "не нормальные" катушки))
У Вас "импортный" кварц. Он позволяет перестраиваться до 1 МГц.
Вложение:
схема 1 Мгц.jpg [38.82 KiB]
Скачиваний: 1019

Анализатор уже настроили ?
ёпт писал(а):
Если чрезмерно увеличивать индуктивность катушки включенную последовательно с кварцем, то можем "выскочить" за пределы резонансного промежутка кварца и генератор превращается в обычный LC генератор...

Мы в курсе)) Этот процесс мы контролируем. Плавненько, не спеша))
olegue писал(а):
мне ничего никуда двигать не нужно. Я хочу запустить кварц на частоте 27145, это частота которая на нем написана. Как это сделать?

Есть два варианта:

1- запустить гармониковый кварц 27.145 на третей гармонике (как того требует завод изготовитель).
Схем запуска на третей гармонике много (включая мою). Потом только немного подстроить. Тогда частота будет точно.

2- запустить гармониковый кварц 27.145 на первой гармонике (в нарушение требований завода изготовителя).
Схема запуска на первой гармонике у Вас уже собрана.
Осталось только подстроить первую гармонику, что бы на выходе получить точно 27.145.
27,258 (т.е первая гармоника 9.086*3)
27,145 (т.е первая гармоника 9.048*3)

Надо получить 9.048. Т.е. Вам надо опустить вниз первую гармонику на 38 кГц. И вот тут начинаются подводные камни))
Гармониковые кварцы практически не двигаются на первой гармонике (максимум несколько килогерц).
Во всяким случае, мне ещё не удавалось сдвинуть гармониковый кварц на первой гармонике аж на целых 38 кГц.
Если у Вас получится, то буду рад))


Вернуться наверх
 
Не в сети
 Заголовок сообщения: Re: Радиостанция СВ
СообщениеДобавлено: Чт сен 19, 2019 11:40:30 
Вымогатель припоя
Аватар пользователя

Карма: 12
Рейтинг сообщений: 95
Зарегистрирован: Вс сен 08, 2013 21:36:22
Сообщений: 699
Откуда: 27.200 Мгц
Рейтинг сообщения: 0
Ну я уже тебе писал. Если у тебя трёхточка, а она у тебя и есть, то просто ставишь индуктивность в цепь эмитора в паралель резистору 1К , индуктивность должна образовывать контур с нижним по схеме конденсатором настроиным на первую гармонику, в цепь колектора дросель и снего снимаешь сигнал! Чё непонятного. Всё элементарно! Как пример если нижний кондёр 100p то дросель 3.1 микрогенри . Там особая точность ненужна.

_________________
Пока сам себя не пнёшь с места не сдвинешься


Вернуться наверх
 
Не в сети
 Заголовок сообщения: Re: Радиостанция СВ
СообщениеДобавлено: Чт сен 19, 2019 12:27:53 
Друг Кота

Карма: -1
Рейтинг сообщений: 86
Зарегистрирован: Вт мар 13, 2012 12:16:13
Сообщений: 8900
Откуда: .ru
Рейтинг сообщения: 0
yura860 не спешите))
Давайте сначала попробуем опустить вниз первую гармонику на 38 кГц... гармоникового кварца)).
Когда поймём полную бесперспективность этой идеи, мы вернёмся к Вашей схеме, с катушкой в эмиттере.))
если нижний кондёр 100p то дросель 3.1 микрогенри . Там особая точность ненужна.

генри... милигенри... Ага)) Сейчас ещё сбегаем за калькулятором и посчитаем резонансную частоту)) :)))
Пишите по проще...

Берём стандартный феррит диаметром 3 мм. Наматываем на нём 10 витков стандартного провода диаметром 0,3 мм.
Паяем согласно схеме. Катушку подстраивать не надо.
Вложение:
катушка в эмиттер.jpg [43.76 KiB]
Скачиваний: 312

В этой схеме гармониковый кварц 27.145 МГц будет работать на третей гармонике (как того требует завод изготовитель).
А частоту будем двигать катушкой последовательно кварцу.

P.S. Конденсатор в схеме отсутствует))
Вложение:
конденсатор.jpg [25.68 KiB]
Скачиваний: 317


Вернуться наверх
 
Не в сети
 Заголовок сообщения: Re: Радиостанция СВ
СообщениеДобавлено: Чт сен 19, 2019 16:53:28 
Собутыльник Кота
Аватар пользователя

Карма: 14
Рейтинг сообщений: 121
Зарегистрирован: Сб май 21, 2016 11:04:52
Сообщений: 2977
Откуда: Беларусь
Рейтинг сообщения: 0
Изображение

Кварц взял 27120 (негармониковый), просто он стоял в генераторе. двигается кварц.

примерно на 300 кгц с помощью 3 катушек удалось сдвинуть и это судя по всему не предел, но стабильность сильно хромает. Хотя и оценить стабильность когда катушки просто лежат на столе с воткнутыми ферритами, не просто.

на фото частота до которой удалось дойти с 27120

Изображение

Добавлено after 22 minutes 2 seconds:
Кстати, этот же кварц 27120 (негармониковый) очень хорошо сдвинулся вверх до 27140, но для этого потребовалась очень малая емкость кондсатора, даже пришлось просто к кусочку тектолита припаятся, а его приклеить к массе, теперь есть возможность зарядить его на 27135 (что уже сделал)
А в чм версии катушку выкинул и оставил подстроечный кондер , настроился им на 27135.

Если бы 27145 был негармониковый, можно было бы и с ним поиграться, а так ни то ни се.


Вернуться наверх
 
Не в сети
 Заголовок сообщения: Радиостанция СВ
СообщениеДобавлено: Чт сен 19, 2019 17:02:13 
Прорезались зубы
Аватар пользователя

Карма: 12
Рейтинг сообщений: 70
Зарегистрирован: Ср сен 05, 2018 16:56:07
Сообщений: 200
Откуда: Россия.
Рейтинг сообщения: 0
двигается кварц. примерно на 300 кгц с помощью 3 катушек удалось сдвинуть и это судя по всему не предел, но стабильность сильно хромает.
А ты уверен, что в данном твоем конкретном случае кварц принимает участие в генерации?
Выше же писал, что с помощью внешних элементов можно сделать так, что частота будет определяться уже не кварцем, а внешней обвязкой.
Отсюда и
стабильность сильно хромает.


Вернуться наверх
 
Не в сети
 Заголовок сообщения: Радиостанция СВ
СообщениеДобавлено: Чт сен 19, 2019 17:02:13 
Вымогатель припоя
Аватар пользователя

Карма: 12
Рейтинг сообщений: 95
Зарегистрирован: Вс сен 08, 2013 21:36:22
Сообщений: 699
Откуда: 27.200 Мгц
Рейтинг сообщения: 0
ЧМ нужно на 27.200 строить. Общевызывной , узкополосная чм. Там с хорошей антенной и хорошим приёмником из далека слышно.

_________________
Пока сам себя не пнёшь с места не сдвинешься


Вернуться наверх
 
Не в сети
 Заголовок сообщения: Re: Радиостанция СВ
СообщениеДобавлено: Чт сен 19, 2019 17:20:15 
Друг Кота

Карма: -1
Рейтинг сообщений: 86
Зарегистрирован: Вт мар 13, 2012 12:16:13
Сообщений: 8900
Откуда: .ru
Рейтинг сообщения: 0
olegue Ну вот, Вы сами убедились, что современные "импортные" кварцы перестраиваются в широких пределах.
И 300 кГц для них далеко не предел.))
У современных кварцев очень маленькая статическая ёмкость... У меня показала что-то порядка 0,4 пФ (точней сказать не могу, такие маленькие ёмкости измерить трудно).
И мотать катушки секциями совсем не обязательно. Можно использовать одну катушку с однорядной намоткой тонким проводом. Эффект будут тот же))
Вложение:
катушка однорядная.jpg [8.56 KiB]
Скачиваний: 328

А ещё я заметил, что без феррита улучшается температурная стабильность кварцевого генератора. Не намного конечно, но всё таки. Раза в полтора... два. Но это грубо, "на глаз" ))
Только настраивать без феррита не удобно - надо отматывать/доматывать по одному витку.


Вернуться наверх
 
Показать сообщения за:  Сортировать по:  Вернуться наверх
Начать новую тему Ответить на тему  [ Сообщений: 2069 ]     ... , , , 85, , , ...  

Часовой пояс: UTC + 3 часа


Кто сейчас на форуме

Сейчас этот форум просматривают: нет зарегистрированных пользователей и гости: 16


Вы не можете начинать темы
Вы не можете отвечать на сообщения
Вы не можете редактировать свои сообщения
Вы не можете удалять свои сообщения
Вы не можете добавлять вложения

Найти:
Перейти:  


Powered by phpBB © 2000, 2002, 2005, 2007 phpBB Group
Русская поддержка phpBB
Extended by Karma MOD © 2007—2012 m157y
Extended by Topic Tags MOD © 2012 m157y