Например TDA7294

Форум РадиоКот • Просмотр темы - Лабораторный БП 30В, 3А с огр. тока Шелестова
Форум РадиоКот
Здесь можно немножко помяукать :)

Текущее время: Вт дек 16, 2025 09:03:06

Часовой пояс: UTC + 3 часа


ПРЯМО СЕЙЧАС:



Начать новую тему Ответить на тему  [ Сообщений: 67 ]  1, , ,  
Автор Сообщение
Не в сети
 Заголовок сообщения: Лабораторный БП 30В, 3А с огр. тока Шелестова
СообщениеДобавлено: Пн авг 04, 2014 13:41:20 
Нашел транзистор. Понюхал.
Аватар пользователя

Карма: 1
Рейтинг сообщений: 7
Зарегистрирован: Ср апр 03, 2013 23:01:23
Сообщений: 186
Рейтинг сообщения: 0
Здравствуйте! В книге И.П. Шелестова "Радиолюбителям полезные схемы №3" на стр 159 приведено описание несложного блока питания с хорошими параметрами. Хотелось бы услышать отзывы тех кто собирал бп по приведённой в статье схеме.


Вложения:
1.PNG [52.2 KiB]
Скачиваний: 7643
2.PNG [173.2 KiB]
Скачиваний: 5835

_________________
Сознание мое хочет победу вегетарианства во всем мире, а подсознание изнывает по куску сочного мяса, а чего же хочу я? (С)
Вернуться наверх
 
Не в сети
 Заголовок сообщения: Re: Лабораторный БП 30В, 3А с огр. тока Шелестова
СообщениеДобавлено: Пн авг 04, 2014 15:03:40 
Друг Кота
Аватар пользователя

Карма: 146
Рейтинг сообщений: 6065
Зарегистрирован: Чт июн 04, 2009 21:06:49
Сообщений: 36292
Откуда: г.Мариинск
Рейтинг сообщения: 1
Медали: 1
Лучший человек Форума 2017 (1)
Кто то здесь на форуме делал не так давно обсуждали.

_________________
Тем кого не устаревает наличия ошибок в моем тексте, оставляю права не пользоваться моими советами или просто не читать мои сообщения.


Вернуться наверх
 
Не в сети
 Заголовок сообщения: Re: Лабораторный БП 30В, 3А с огр. тока Шелестова
СообщениеДобавлено: Пт авг 15, 2014 09:16:21 
Нашел транзистор. Понюхал.
Аватар пользователя

Карма: 1
Рейтинг сообщений: 7
Зарегистрирован: Ср апр 03, 2013 23:01:23
Сообщений: 186
Рейтинг сообщения: 0
Ну что ж, раз нет желающих поделиться :dont_know: , то сам попробую собрать и проверить :solder: :) ...
Сборку решил начать с блока переключений обмоток трансформатора. Найдя пару реле на 24В, транзисторы КТ829А и КТ3102, и 4 резистора на 10К, а также стабилитроны собрав и после испытаний сделал вывод, что эта часть работает хорошо :) , однако осталось подобрать стабилитроны для нужных интервалов переключений, а то для опытов пришлось ставить какие были под рукой...
Далее блок стабилизаторов и управления...

_________________
Сознание мое хочет победу вегетарианства во всем мире, а подсознание изнывает по куску сочного мяса, а чего же хочу я? (С)


Вернуться наверх
 
Не в сети
 Заголовок сообщения: Re: Лабораторный БП 30В, 3А с огр. тока Шелестова
СообщениеДобавлено: Вт мар 29, 2016 17:18:46 
Держит паяльник хвостом
Аватар пользователя

Карма: 91
Рейтинг сообщений: 203
Зарегистрирован: Ср фев 10, 2016 18:57:25
Сообщений: 976
Откуда: Волгоград
Рейтинг сообщения: 0
я такой делал но увы пока не собрал всё в корпус.....схема рабочая это факт!ближе к лету сделаю всё окончательно! могй фото плат прислать как я собрал и какой корпус хочу! :))

_________________
СССР это лучшее что было создано людьми.


Вернуться наверх
 
Эиком - электронные компоненты и радиодетали
Не в сети
 Заголовок сообщения: Re: Лабораторный БП 30В, 3А с огр. тока Шелестова
СообщениеДобавлено: Вт мар 29, 2016 17:59:03 
Говорящий с текстолитом
Аватар пользователя

Карма: 14
Рейтинг сообщений: 106
Зарегистрирован: Ср окт 12, 2011 20:37:13
Сообщений: 1690
Рейтинг сообщения: 0
у ней скачки напряжения при выключении, я добавил добавил кнопку на включение нагрузки, и опечатка нумерации Оу. Я 2 штуки спалил.


Вернуться наверх
 
Не в сети
 Заголовок сообщения: Re: Лабораторный БП 30В, 3А с огр. тока Шелестова
СообщениеДобавлено: Вт мар 29, 2016 20:37:54 
Держит паяльник хвостом
Аватар пользователя

Карма: 91
Рейтинг сообщений: 203
Зарегистрирован: Ср фев 10, 2016 18:57:25
Сообщений: 976
Откуда: Волгоград
Рейтинг сообщения: 0
bav123 писал(а):
у ней скачки напряжения при выключении, я добавил добавил кнопку на включение нагрузки, и опечатка нумерации Оу. Я 2 штуки спалил.

Я собирал два года назад.....там какой то косяк был но точно не помню надо по разводке смотреть! до выходных короче пождите други коты!

_________________
СССР это лучшее что было создано людьми.


Вернуться наверх
 
Не в сети
 Заголовок сообщения: Re: Лабораторный БП 30В, 3А с огр. тока Шелестова
СообщениеДобавлено: Пн апр 11, 2016 20:32:38 
Первый раз сказал Мяу!

Зарегистрирован: Пн янв 28, 2013 20:35:27
Сообщений: 28
Рейтинг сообщения: 0
Собрал данную схему, работает от 0...36в и 0...3А. Но действительно есть скачок напряжения при выключении до 55В.
Как с этим бороться не знаю, подскажите пожалуйста.


Вернуться наверх
 
Не в сети
 Заголовок сообщения: Re: Лабораторный БП 30В, 3А с огр. тока Шелестова
СообщениеДобавлено: Пн апр 11, 2016 21:16:56 
Говорящий с текстолитом
Аватар пользователя

Карма: 14
Рейтинг сообщений: 106
Зарегистрирован: Ср окт 12, 2011 20:37:13
Сообщений: 1690
Рейтинг сообщения: 0
Yevgen75
я приделал такой вариант,
Вложение:
vkl.GIF [16 KiB]
Скачиваний: 4245


Вернуться наверх
 
Не в сети
 Заголовок сообщения: Re: Лабораторный БП 30В, 3А с огр. тока Шелестова
СообщениеДобавлено: Вт апр 12, 2016 14:31:00 
Родился
Аватар пользователя

Зарегистрирован: Ср сен 17, 2008 12:37:51
Сообщений: 14
Рейтинг сообщения: 0
Я собрал еще в 2001 году. Всплеск вылечил добавлением конденсатора в цепь питания операционника. Только не помню то ли в + то ли в -. Смысл в том, что если одно напряжение садится быстрее другого, то при выключении всплеска не будет.


Вернуться наверх
 
Не в сети
 Заголовок сообщения: Re: Лабораторный БП 30В, 3А с огр. тока Шелестова
СообщениеДобавлено: Пт апр 15, 2016 20:35:34 
Первый раз сказал Мяу!

Зарегистрирован: Пн янв 28, 2013 20:35:27
Сообщений: 28
Рейтинг сообщения: 0
Поставил в "-15В" єлектролит на 1000мкФ вместо 47мкФ(после кренки), после моста остался 470мкФ. Да, всплеск пропал полностью. Но не уверен, что єто правильно. Меньшая емкость не помагала.


Вернуться наверх
 
Не в сети
 Заголовок сообщения: Re: Лабораторный БП 30В, 3А с огр. тока Шелестова
СообщениеДобавлено: Сб апр 16, 2016 00:45:15 
Электрический кот

Карма: 28
Рейтинг сообщений: 432
Зарегистрирован: Пн окт 07, 2013 10:03:09
Сообщений: 1095
Откуда: Адлер
Рейтинг сообщения: 5
проблема переходного процесса выключения видна изначально - это "болезнь" многих схем, имеющих непосредственную связь и использующих несколько источников питания.(тут уж можно электролитами лечить, можно шунтировать б-э переход регулирующего транзистора при отключении питания, можно ввести параллельно электролиту силовой части разрядный резистор, можно отключать контактами реле выход(или вход силы после емкости), свободными контактами выключателя дополнительно подключать нагрузку к "силовой" емкости).
но ! это и его достоинство. нет привязки к выходному напряжению оу, применимы оу общего применения(работает практически на любых оу, можно ради хохмы воткнуть хоть пару умзч тда2030, а вместо светодиода режима стабилизации тока - лампу накаливания ), рег транзистор включён по ОЭ(или ОИ)-подавай на вход силы всё, что выдержит рег транзистор!
прелесть данного лаб бп в том, что он легко маштабируется. надо 20ампер?50? не вопрос. надо регулировать до киловольта? аналогично.
основная часть с оу остаётся той же, меняется лишь регулирующий транзистор под необходимые значения параметров да делители выхода или резистор датчика тока. данная топология вполне работоспособна практически без емкости на выходе(ставил RC на выход пленку в микрофараду и резистор ом ~20) - что позволяет устранить броски тока при проверке "токовых" приборов(светодиоды, диоды) - весьма удобно проверять параметры зависимости падения напряжения от тока "на ходу", без опасности повреждения проверяемого прибора.
биполярный транзистор так же заменим на полевик или igbt без переделок.
себе и знакомым под различные задачи было собрано 7 или 8 подобных питальников с задачами от ЗУ для аккумуляторов до источника питания ламповых схем. только в одном случае была получена генерация(больше даже поджужживание) в режиме стаб напряжения, но успокоилась подбором С в соответствующем оу.
теперь о дополнениях в базовую схему, если есть желание улучшить показатели данного бп: опору лучше использовать получше, чем банальный стабилитрон. можно одну, но хорошую(на дополнительном оу с малым дрейфом можно произвести инверсию опоры - двухполярное питание позволяет это сделать легко и не принужденно). для хорошего прибора - и детали таки стоит применять хорошие: оу всё же лучше применять быстрые, с малым дрейфом(в варианте без доп транзисторов(непосредственного управления рег транзистором) - и выходным током от 50ма)). рег транзистору так же применимы требования к скорости переключения: кт825-кт827-кт829 и прочие составные - явно не те приборы. на ширпотребные значения напряжений-токов хорошо работают вых транзисторы, разработанные для высококачественных умзч. схему легко "отзеркалить" под имеющийся выходной транзистор, будь он pnp или npn структуры.
уделить внимание к качеству переменных резисторов-обрыв контакта чреват увеличением вых значений.

ввиду того, что делители регулируют не только напряжение и ток, но и соотношение сопротивлений определяет и скоростные характеристики
лаб бп, после сборки основы и проверки режимов рег тока и напряжения, подстройки пределов регулирования - можно заняться и "вылизыванием" скоростных параметров: потребуется осцил и генератор прямоугольных импульсов, управляющий ключиком с нагруз резистором порядка на 2/3 макс тока.
для начала пробуем установить мин емкость выход-вход инвертирующий оу канала рег напряжения(выставляем макс ток(отключаем рег тока из процесса регулирования)при средней нагрузке и макс вых напряжении.
подключаем генератор с ключиком и нагрузкой, выставляем мин напряжение - смотрим на переходной процесс коммутации нагрузки, плавно увеличивая напряжение(с ростом вых напряжения-будет увеличиваться и задержка реакции на изменение нагрузки).параллельно делителю вых напряжения вешаем ускоряющую RC цепь(~0.01-0.3мкф 100ом-1к, начиная с мин емкости и макс сопротивления), добиваемся мин выбросов на выходе и отсутствия последующего колебательного процесса(учитываем, что задержку вносит и резисторы базы рег транзистора-уменьшаем до мин допустимых нагрузок для оу). цепь регулировки тока сама по себе уже более скоростная(меньшие значения сопротивлений в цепи делителя), но не мешает проверить устойчивость работы в данном режиме: отсутствие выбросов ТОКА и генераций в режиме стаб тока.в варианте с полевиком на выходе осцил подключаем параллельно токоизмерительному сопротивлению, с бип тр-ром - к внешнему. прогоняем по диапазону регулировки. всё ровно? подключаем к выходу небольшой постоянный номинал сопротивления и тот же генератор с ключиком. рег тока добиваемся перехода в режим стаб тока, смотрим на осцил.есть выбег тока более 30% - пробуем посадить емкость параллельно рег резистору тока(пленка, значения-в районе микрофарады).
а можно пойти и другим путем:
на "классической" двухопорной схеме лучше применить фиксированные делители с выходов, со своими корректирующими цепочками
на входы оу, а регулируемые сделать уже опорные источники. данная переделка позволит
1) не менять скоростные параметры бп при изменении значений вых напряжений-токов
2) при "обрыве" рег резисторов или пропадания напряжений опоры - выходные напряжение или ток примут околонулевые значения
3) можно впоследствии легко ввести процессорное управление

фиг его знает, можно ли назвать получившееся лбп Шелестова, если от оного остаётся лишь два параллельных канала регулировки - напряжения и тока(с приоритетом) да рег транзистор, включенный ОЭ...


----------
хотя, должен признать:
1)в большинстве случаев радиогубительства вышеперечисленное будет излишне(ведь обходятся и лабораторниками, имеющими на выходе тысячи микрофарад: переделки ибп, так и заводские, в тч и импульсные)
2) и линейные лбп другой стуктуры построения порой отвратительны и без боя не успокаиваются(с повторителем на выходе-напряжение ограниченно питанием оу, с малой емкостью порой склонны к возбуду . с ОЭ, но под высоким потенциалом, управляемым с "земли" другим транзистором - вялая динамика на сброс нагрузки, порой неудобна схема "рег тр-р и токоизмерительный резистор - на разных шинах" ).
3)да и в базе лбп Шелестова уже имеет неплохие параметры.
при совместном использовании с ибп, в режиме "следящего" за падением на ключе на уровне 3в+-(для повышения кпд и отсутствия необходимости применения радиатора, соизмеримого с батареей отопления) не рекомендую подключать светодиод с резистором непосредственно на рег транзистор. лучше применить оу для контроля падения на транзисторе(можно подсмотреть схему контроля тока шунта на оу-будет практически тоже самое) и выход с оу уже подавать на шим контроллер. тут уже скорость реакции ибп на изменение падения на рег транзисторе особо не важна - ОС ибп донора можно будет безболезненно затормозить(особенно если оный в VM)


Вернуться наверх
 
Не в сети
 Заголовок сообщения: Re: Лабораторный БП 30В, 3А с огр. тока Шелестова
СообщениеДобавлено: Ср апр 11, 2018 09:58:38 
Нашел транзистор. Понюхал.
Аватар пользователя

Карма: 1
Рейтинг сообщений: 7
Зарегистрирован: Ср апр 03, 2013 23:01:23
Сообщений: 186
Рейтинг сообщения: 0
После долгого перерыва, недавно решил возобновить сборку этого БП. Схема работает, но стабильность не высокая - при нагрузке напруга проседает на 0,02 В и больше. К тому же нет КТ 827, вместо них ставил несколько КТ 829. Уже достаточное кол-во пожог. То ограничение не сработает при КЗ и транзюки вылетают, то другие обстоятельства....например светодиод напруги начинает светиться в "полнакала" при подключении нагрузки...и т.д.
Может чего то не понял...
Сдаюсь...
Короче, схема в топку, буду другие смотреть схемы.

_________________
Сознание мое хочет победу вегетарианства во всем мире, а подсознание изнывает по куску сочного мяса, а чего же хочу я? (С)


Вернуться наверх
 
Не в сети
 Заголовок сообщения: Re: Лабораторный БП 30В, 3А с огр. тока Шелестова
СообщениеДобавлено: Ср апр 11, 2018 20:11:22 
Электрический кот

Карма: 28
Рейтинг сообщений: 432
Зарегистрирован: Пн окт 07, 2013 10:03:09
Сообщений: 1095
Откуда: Адлер
Рейтинг сообщения: 0
по какой именно схеме собран? делитель ос по напряжению берите непосредственно с выходных клемм блока.
через светодиоды ответвляется ток управления вых транзистором, изменение нагрузки влечет и изменение тока через светодиоды.
и на какие токи-напряжения блок расчитан? кт829 может оказаться банально мало.
обратите внимание на ОБР этого транзистора, при к-э 20в он держит едва чуть больше 1 а
https://usamodelkina.ru/uploads/posts/2 ... 1-1995.jpg.


Вернуться наверх
 
Не в сети
 Заголовок сообщения: Re: Лабораторный БП 30В, 3А с огр. тока Шелестова
СообщениеДобавлено: Чт апр 12, 2018 07:45:26 
Нашел транзистор. Понюхал.
Аватар пользователя

Карма: 1
Рейтинг сообщений: 7
Зарегистрирован: Ср апр 03, 2013 23:01:23
Сообщений: 186
Рейтинг сообщения: 0
Собран по приводимой в первом сообщении, все по схеме. планировалось на 0..30 В и 0...3 А. Напруга с трансформатора переключается с шагом 2,5 В, поэтому решим для транзистора наивыгоднейший(наверно).
Подключение цепочки токо-устанавливающего резистора непосредственно к клемме "+" выхода, минуя R19 не повлияло никак на стабильность.

_________________
Сознание мое хочет победу вегетарианства во всем мире, а подсознание изнывает по куску сочного мяса, а чего же хочу я? (С)


Вернуться наверх
 
Не в сети
 Заголовок сообщения:
СообщениеДобавлено: Чт апр 12, 2018 16:33:10 
Говорящий с текстолитом
Аватар пользователя

Карма: 14
Рейтинг сообщений: 106
Зарегистрирован: Ср окт 12, 2011 20:37:13
Сообщений: 1690
Рейтинг сообщения: 0
Изображение

мой вариант 22в 0,6а - что может выжать трансформатор
также есть 2х канальный на 30в 3а
ве работает нормально уже давно

Добавлено after 43 seconds:
Re: Лабораторный БП 30В, 3А с огр. тока Шелестова
п.с. форум *убивает* качество картинки


Вернуться наверх
 
Не в сети
 Заголовок сообщения: Re:
СообщениеДобавлено: Чт апр 12, 2018 18:22:01 
Нашел транзистор. Понюхал.
Аватар пользователя

Карма: 1
Рейтинг сообщений: 7
Зарегистрирован: Ср апр 03, 2013 23:01:23
Сообщений: 186
Рейтинг сообщения: 0
Изображение

мой вариант 22в 0,6а - что может выжать трансформатор
также есть 2х канальный на 30в 3а
ве работает нормально уже давно

Добавлено after 43 seconds:
Re: Лабораторный БП 30В, 3А с огр. тока Шелестова
п.с. форум *убивает* качество картинки

можно первоисточник?

_________________
Сознание мое хочет победу вегетарианства во всем мире, а подсознание изнывает по куску сочного мяса, а чего же хочу я? (С)


Вернуться наверх
 
Не в сети
 Заголовок сообщения: Re: Лабораторный БП 30В, 3А с огр. тока Шелестова
СообщениеДобавлено: Чт апр 12, 2018 20:21:54 
Говорящий с текстолитом
Аватар пользователя

Карма: 14
Рейтинг сообщений: 106
Зарегистрирован: Ср окт 12, 2011 20:37:13
Сообщений: 1690
Рейтинг сообщения: 0
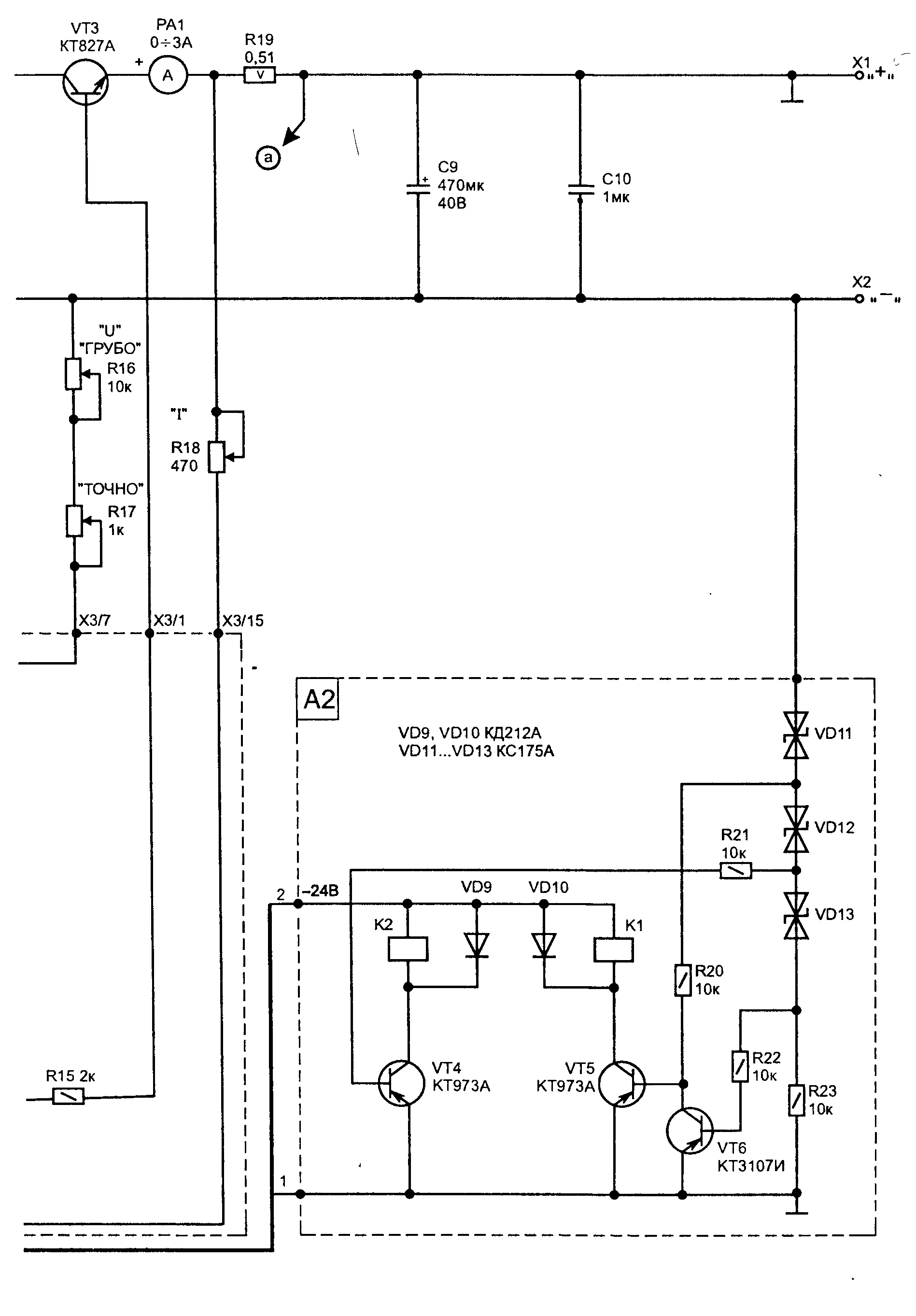
это моё, немного переделаный Шелестов, идею брал вроде с форума паяльника
сейчас вроде получше картинка


Вложения:
управлениебп.JPG [214.04 KiB]
Скачиваний: 4005
Вернуться наверх
 
Не в сети
 Заголовок сообщения: Re: Лабораторный БП 30В, 3А с огр. тока Шелестова
СообщениеДобавлено: Пт апр 13, 2018 05:39:31 
Нашел транзистор. Понюхал.
Аватар пользователя

Карма: 1
Рейтинг сообщений: 7
Зарегистрирован: Ср апр 03, 2013 23:01:23
Сообщений: 186
Рейтинг сообщения: 0
bav123, можите расписать подробно работу схемы и про устройство на реле, как все работает? Для полевика я так понял не важно падение на нем напряжения? Можно обмотки не переключать, какие типы можно применять, по какому критерию? Буду благодарен.

_________________
Сознание мое хочет победу вегетарианства во всем мире, а подсознание изнывает по куску сочного мяса, а чего же хочу я? (С)


Вернуться наверх
 
Не в сети
 Заголовок сообщения: Re: Лабораторный БП 30В, 3А с огр. тока Шелестова
СообщениеДобавлено: Пт апр 13, 2018 05:51:45 
Друг Кота
Аватар пользователя

Карма: 146
Рейтинг сообщений: 6065
Зарегистрирован: Чт июн 04, 2009 21:06:49
Сообщений: 36292
Откуда: г.Мариинск
Рейтинг сообщения: 0
Медали: 1
Лучший человек Форума 2017 (1)
kwakuskul писал(а):
Для полевика я так понял не важно падение на нем напряжения?

Это откуда такое умозаключение? На любом транзисторе мощность на нем выделяющиеся превращается в тепло, а она равна U*I.

_________________
Тем кого не устаревает наличия ошибок в моем тексте, оставляю права не пользоваться моими советами или просто не читать мои сообщения.


Вернуться наверх
 
Не в сети
 Заголовок сообщения: Re: Лабораторный БП 30В, 3А с огр. тока Шелестова
СообщениеДобавлено: Пт апр 13, 2018 17:32:29 
Говорящий с текстолитом
Аватар пользователя

Карма: 14
Рейтинг сообщений: 106
Зарегистрирован: Ср окт 12, 2011 20:37:13
Сообщений: 1690
Рейтинг сообщения: 0
kwakuskul
работа расписана у Шелестова. Реле нужно для вкл. выкл нагрузки, так безопаснее и удобнее для меня, при первом включении б.п. нагрузка всегда обесточена.


Вернуться наверх
 
Показать сообщения за:  Сортировать по:  Вернуться наверх
Начать новую тему Ответить на тему  [ Сообщений: 67 ]  1, , ,  

Часовой пояс: UTC + 3 часа


Кто сейчас на форуме

Сейчас этот форум просматривают: Coyote2025 и гости: 64


Вы не можете начинать темы
Вы не можете отвечать на сообщения
Вы не можете редактировать свои сообщения
Вы не можете удалять свои сообщения
Вы не можете добавлять вложения

Найти:
Перейти:  


Powered by phpBB © 2000, 2002, 2005, 2007 phpBB Group
Русская поддержка phpBB
Extended by Karma MOD © 2007—2012 m157y
Extended by Topic Tags MOD © 2012 m157y