Например TDA7294

Форум РадиоКот • Просмотр темы - Микросхемы АЦП 572ПВ2 и 572ПВ5
Форум РадиоКот
Здесь можно немножко помяукать :)

Текущее время: Вт мар 03, 2026 20:20:57

Часовой пояс: UTC + 3 часа


ПРЯМО СЕЙЧАС:



Начать новую тему Ответить на тему  [ Сообщений: 607 ]  1, , , , ...  
Автор Сообщение
 Заголовок сообщения: Микросхемы АЦП 572ПВ2 и 572ПВ5
СообщениеДобавлено: Вт июн 20, 2006 21:25:30 
Родился

Зарегистрирован: Вт июн 20, 2006 21:20:29
Сообщений: 1
Рейтинг сообщения: 0
если я правильно понял из описания пв2 то при двух полярном питании 21,30,32,35 ноги соеденены вместе


Вернуться наверх
 
 Заголовок сообщения: Re: 572пв2
СообщениеДобавлено: Ср июн 28, 2006 18:54:33 
Валерий писал(а):
если я правильно понял из описания пв2 то при двух полярном питании 21,30,32,35 ноги соеденены вместе

Правильно, но не забывайте про светодиодные индикаторы 8)


Вернуться наверх
   
 
 Заголовок сообщения:
СообщениеДобавлено: Ср сен 06, 2006 23:40:14 
Первый раз сказал Мяу!
Аватар пользователя

Зарегистрирован: Сб май 20, 2006 09:07:30
Сообщений: 37
Откуда: Latvija
Рейтинг сообщения: 0
Вот интересно
http://www.masterkit.ru/main/scheme.php?num=1048
http://www.electronics-lab.com/projects ... index.html :roll:


Вернуться наверх
 
 Заголовок сообщения:
СообщениеДобавлено: Пт ноя 17, 2006 21:20:22 
Собрался делать цифровой термометр на КР 572 ПВ2 или КР 572 ПВ5

Которая из них для светодиодных индикаторов?

Кто видел такую схему?

Пока я собераюсь соеденить вместе цифровой вольтметр и измеритель температуры со стрелочным прибором (вместо стрелочного прибора цифровой вольтметр)


Вернуться наверх
   
 
Эиком - электронные компоненты и радиодетали
 Заголовок сообщения:
СообщениеДобавлено: Пт ноя 17, 2006 21:45:18 
Друг Кота
Аватар пользователя

Карма: 6
Рейтинг сообщений: 32
Зарегистрирован: Чт сен 14, 2006 11:42:09
Сообщений: 3792
Откуда: Обитаю на чердаке
Рейтинг сообщения: 0
Во-первых: для ПВ2 есть 2 корпуса:
4134.48-2 для К572ПВ2 (48 ног);
2123.40-2 для КР572ПВ2 (40 ног).
Во-вторых: КР572ПВ2 и КР572ПВ5 аналогичны, но ПВ2 рассчитана на светодиодный индикатор, а ПВ5 - на ЖКИ.
В-третьих:Из-за разных корпусов К572ПВ2 и КР572ПВ2, нумерация выводов у них разная! Смотрите внимательно какая именно микросхема в схеме (описании) указывается!

_________________
Память очень интересная штука: бывает так, что запомнишь одно, а вспомнишь другое...


Вернуться наверх
 
 Заголовок сообщения:
СообщениеДобавлено: Пт ноя 17, 2006 21:54:19 
Модератор
Аватар пользователя

Карма: 46
Рейтинг сообщений: 236
Зарегистрирован: Чт окт 27, 2005 18:50:07
Сообщений: 11169
Откуда: из мест не столь отдалённых
Рейтинг сообщения: 0
Медали: 2
Получил миской по аватаре (1) Мявтор 3-й степени (1)
У нас на сайте есть статья " цифровой индикатор" и "превращение цифрового индикатора.." http://www.radiokot.ru/circuit/digital/measure/01/ и http://www.radiokot.ru/circuit/digital/measure/02/. Посморите, может- поможет.


Вернуться наверх
 
 Заголовок сообщения:
СообщениеДобавлено: Вс дек 03, 2006 16:18:05 
Попробовал сделать цифровой термометр с LM335, схема: http://www.radiokot.ru/circuit/digital/measure/02/ (самая верхняя) + http://radiokot.ru/circuit/digital/measure/01/ . На дисплэе были какие-то цифры -28,7....-33,3, (менялись при регуляции P2). При касании датчика вооще ничё непроисходило... В статье "Схема цифрового индикатора" не понял таблицу под схемой (V ref, V in, ...).
Посоветуйте пожалуйста, как мне сделать термометр с LM335+ICL7107 (572ПВ2) с интервалом измерения температур - 40...100°C.
Буду очень благодарен!


Вернуться наверх
   
 
 Заголовок сообщения:
СообщениеДобавлено: Вс дек 03, 2006 18:28:29 
Модератор
Аватар пользователя

Карма: 46
Рейтинг сообщений: 236
Зарегистрирован: Чт окт 27, 2005 18:50:07
Сообщений: 11169
Откуда: из мест не столь отдалённых
Рейтинг сообщения: 0
Медали: 2
Получил миской по аватаре (1) Мявтор 3-й степени (1)
Нельсон, в чём проблема? Схема рабочая, и повторённая не один раз.
Сначала делаем цифровой индикатор, проверяем его работоспособность.
При закороченных входах должно быть "0" во всех разрядах.
Vref- образцовое напряжение для работы 572ПВ.
Vin- вход измеряемого напряжения.


Вернуться наверх
 
 Заголовок сообщения:
СообщениеДобавлено: Чт дек 21, 2006 17:52:01 
Прорезались зубы
Аватар пользователя

Зарегистрирован: Ср ноя 29, 2006 15:43:34
Сообщений: 218
Откуда: Киев (троещина)
Рейтинг сообщения: 0
Здравствуйте, дорогие коты!
Прикупил я все детальки на статью цифровой индикатор!
Развел плату зарисовал врубил начали бегать непонятные циферки, буковки. Сделал как писалось закоротил вход микросхемы и БЕДА первый разряд всегда остается нулевым (светит 0 ). А вот на двух остальных постоянно пегают цифры и буква h только в другую сторону (перевернута)
Помогите, пожалуйста

_________________
Нет? Нет? А вот и Дааааа)


Вернуться наверх
 
 Заголовок сообщения:
СообщениеДобавлено: Пт дек 22, 2006 20:50:42 
Модератор
Аватар пользователя

Карма: 46
Рейтинг сообщений: 236
Зарегистрирован: Чт окт 27, 2005 18:50:07
Сообщений: 11169
Откуда: из мест не столь отдалённых
Рейтинг сообщения: 0
Медали: 2
Получил миской по аватаре (1) Мявтор 3-й степени (1)
Проверьте монтаж, а также соответствие номиналов деталей на принципиальной схеме и на монтаже. Схема рабочая, повторялась неоднократно ( это- про схемы на нашем сайте).


Вернуться наверх
 
 Заголовок сообщения:
СообщениеДобавлено: Сб дек 23, 2006 23:14:21 
Прорезались зубы
Аватар пользователя

Зарегистрирован: Ср ноя 29, 2006 15:43:34
Сообщений: 218
Откуда: Киев (троещина)
Рейтинг сообщения: 0
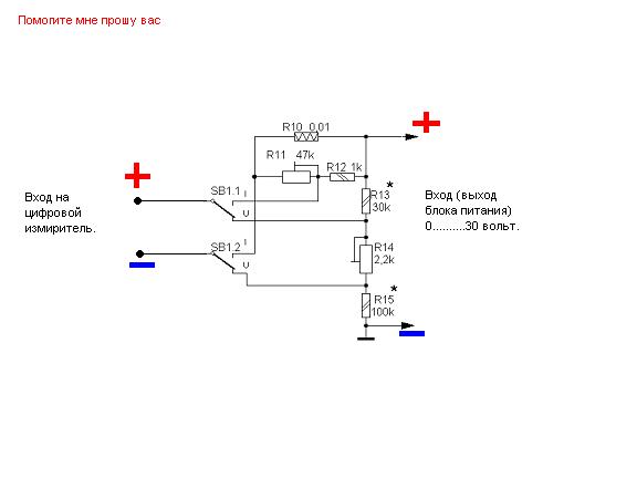
Будит ли работать ваша схема на кр572пв
С вот этим входным делителем напряжения и тока

Прошу, умоляю вас кто-нибуть помогите!!


Вложения:
Блок питания.JPG [15.01 KiB]
Скачиваний: 4819

_________________
Нет? Нет? А вот и Дааааа)
Вернуться наверх
 
 Заголовок сообщения:
СообщениеДобавлено: Вс дек 24, 2006 15:09:04 
Модератор
Аватар пользователя

Карма: 46
Рейтинг сообщений: 236
Зарегистрирован: Чт окт 27, 2005 18:50:07
Сообщений: 11169
Откуда: из мест не столь отдалённых
Рейтинг сообщения: 0
Медали: 2
Получил миской по аватаре (1) Мявтор 3-й степени (1)
Нет, Ваша схема не будет работать, как нужно.
Во-первых, для измерения выходного напряжения стабилизатора надо минус цифрового измерителя присоединить к общему проводу- земле, а плюс- к отводу R 14. Регулировкой этого резистора настройте вольтметр на нужный предел измерения.Номинал R 14 надо 100ком, R15 примерно 2 ком.
Для режима "амперметр" надо измерять напряжение на токоизмерительном резисторе R10. При его номинале 0.01 ом на нём будет падать всего 0,1 вольта при токе 10 ампер! Поэтому надо увеличить его до 0.1 ома, и при токе 2 ампера получим падение напряжения 0.2 вольта- как раз то, что нужно для цифрового индикатора. Если надо измерить бОльший ток, тогда и подключим резистор R11 параллельно нашему шунту, и с его отвода будем снимать напряжение для амперметра.R12 ставить не нужно.
Во-вторых, питание цифрового индикатора должно быть двуполярным, и не иметь связи с питанием самого мощного стабилизатора, за исключением общей точки- земли стабилизатора и индикатора. В этом случае схема будет правильно измерять и ток, и напряжение.
С полярностью тока и напряжения разберётесь сами- провода перекинуть не проблема.

Будут ещё вопросы- постараюсь найти ответ. :)


Вернуться наверх
 
 Заголовок сообщения:
СообщениеДобавлено: Вс дек 24, 2006 15:59:22 
Прорезались зубы
Аватар пользователя

Зарегистрирован: Ср ноя 29, 2006 15:43:34
Сообщений: 218
Откуда: Киев (троещина)
Рейтинг сообщения: 0
Спасибо,!
У меня есть отдельное напряжение питания для индикатора +5 и -5 вольт и естественно общий.
Как я понял мне нужно соеденить общий провод питания с общим проводом индикатора?
И соеденить бегунок резистора 2,2 ком с плюсом?

_________________
Нет? Нет? А вот и Дааааа)


Вернуться наверх
 
 Заголовок сообщения:
СообщениеДобавлено: Вс дек 24, 2006 17:49:08 
Модератор
Аватар пользователя

Карма: 46
Рейтинг сообщений: 236
Зарегистрирован: Чт окт 27, 2005 18:50:07
Сообщений: 11169
Откуда: из мест не столь отдалённых
Рейтинг сообщения: 0
Медали: 2
Получил миской по аватаре (1) Мявтор 3-й степени (1)
Артем писал(а):
Как я понял мне нужно соеденить общий провод питания с общим проводом индикатора? ДА
И соеденить бегунок резистора 2,2 ком с плюсом?

К бегунку резистора присоединяется вход индикатора.
В режиме вольтметра номинал переменного резистора надо увеличить, можно до 100 ком, а постоянный резистор, связанный с землёй- уменьшить можно до 2 ком. Выясните при наладке, в зависимости от диапазона измерения напряжения.


Вернуться наверх
 
 Заголовок сообщения:
СообщениеДобавлено: Чт фев 08, 2007 00:19:31 
Потрогал лапой паяльник
Аватар пользователя

Зарегистрирован: Сб сен 30, 2006 19:32:29
Сообщений: 303
Рейтинг сообщения: 0
А напряжение Vref относительно земли измеряют и какая нога микросхемы?
включишь показывает больше 400 потом подсоеденишь батарейку пальчиковую к входу измеряюшему показывет больше 700 , потом отпустишь и опять к около 400 , если замкнёшь входные контакты то нули , отсоеденишьь после замыкания 14 , это правильно всё ? :roll:
или как ?
О какой конкретно схеме идёт речь? Сэр Мурр


Вернуться наверх
 
 Заголовок сообщения:
СообщениеДобавлено: Чт фев 08, 2007 12:00:03 
Потрогал лапой паяльник
Аватар пользователя

Зарегистрирован: Сб сен 30, 2006 19:32:29
Сообщений: 303
Рейтинг сообщения: 0
Вот об этой http://www.radiokot.ru/circuit/digital/measure/01/
Вроде простая , а не получается , уже все детали менял после того как нашёл ошибку в моей плате , всё проверил , по прежнему


Вернуться наверх
 
 Заголовок сообщения:
СообщениеДобавлено: Чт фев 08, 2007 14:28:37 
Потрогал лапой паяльник
Аватар пользователя

Зарегистрирован: Сб сен 30, 2006 19:32:29
Сообщений: 303
Рейтинг сообщения: 0
Переделал немного , как показано в файле
ножки перепаял
но номиналы не сменил , теперь нули показывает и возврашается к нулям после отключения но не стабильна в показаниях, перепаяю детали и посмотрю


Вложения:
VM_02.jpg [51.19 KiB]
Скачиваний: 3810
Вернуться наверх
 
 Заголовок сообщения:
СообщениеДобавлено: Чт фев 08, 2007 15:47:58 
Модератор
Аватар пользователя

Карма: 46
Рейтинг сообщений: 236
Зарегистрирован: Чт окт 27, 2005 18:50:07
Сообщений: 11169
Откуда: из мест не столь отдалённых
Рейтинг сообщения: 0
Медали: 2
Получил миской по аватаре (1) Мявтор 3-й степени (1)
В статье про цифровой индикатор сказано, какие номиналы желательно использовать, и к чему приводит отклонение от рекомендованных номиналов.


Вернуться наверх
 
 Заголовок сообщения:
СообщениеДобавлено: Чт фев 08, 2007 16:32:51 
Потрогал лапой паяльник
Аватар пользователя

Зарегистрирован: Сб сен 30, 2006 19:32:29
Сообщений: 303
Рейтинг сообщения: 0
Вообше при той схеме что на сайте , показывает при подключении напряжении на вход и не прыгают цифры

а при таком

Изображение

Сбрасывается на ноль , всё нормально , но при подключении на вход напряжения цифры последнии две скачут в пределах 30
и при той что на сайте на 36 ножке не выставить 1 вольт а при этой можно
как сделать чтоб стабилизировались показания ?


Вернуться наверх
 
 Заголовок сообщения:
СообщениеДобавлено: Чт фев 08, 2007 19:47:04 
Модератор
Аватар пользователя

Карма: 46
Рейтинг сообщений: 236
Зарегистрирован: Чт окт 27, 2005 18:50:07
Сообщений: 11169
Откуда: из мест не столь отдалённых
Рейтинг сообщения: 0
Медали: 2
Получил миской по аватаре (1) Мявтор 3-й степени (1)
Так и не пойму- с какой именно схемой у Вас проблемы- с той, что в последнем сообщении и опубликована на нашем сайте, или в той, что скачана с чужого сайта?


Вернуться наверх
 
Показать сообщения за:  Сортировать по:  Вернуться наверх
Начать новую тему Ответить на тему  [ Сообщений: 607 ]  1, , , , ...  

Часовой пояс: UTC + 3 часа


Вы не можете начинать темы
Вы не можете отвечать на сообщения
Вы не можете редактировать свои сообщения
Вы не можете удалять свои сообщения
Вы не можете добавлять вложения

Найти:
Перейти:  


Powered by phpBB © 2000, 2002, 2005, 2007 phpBB Group
Русская поддержка phpBB
Extended by Karma MOD © 2007—2012 m157y
Extended by Topic Tags MOD © 2012 m157y