Например TDA7294

Форум РадиоКот • Просмотр темы - Часы радиоприемник
Форум РадиоКот
Здесь можно немножко помяукать :)

Текущее время: Пт янв 09, 2026 01:57:29

Часовой пояс: UTC + 3 часа


ПРЯМО СЕЙЧАС:



Начать новую тему Ответить на тему  [ Сообщений: 72 ]  1, , ,  
Автор Сообщение
Не в сети
 Заголовок сообщения: Часы радиоприемник
СообщениеДобавлено: Вс авг 27, 2017 19:42:11 
Говорящий с текстолитом

Карма: 11
Рейтинг сообщений: 94
Зарегистрирован: Вт янв 05, 2016 10:14:25
Сообщений: 1673
Откуда: поселок Мелеуз
Рейтинг сообщения: 5
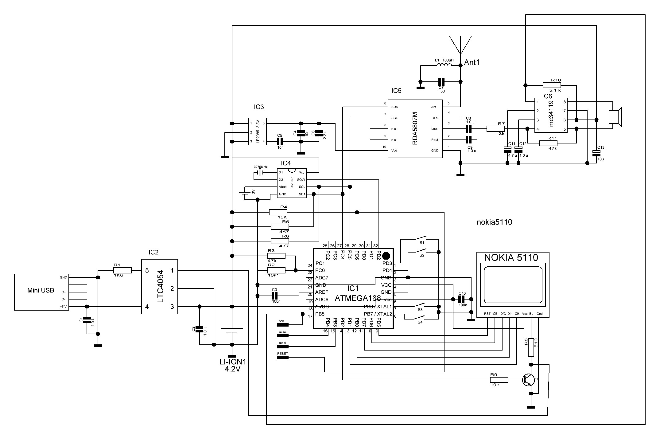
Для рыбалки и для дома собрал приемники "под себя"-с часами и простым управлением,в итоге родились два приемника-один карманный переносной,второй стационар(управление только с пульта),в этой статье будет рассмотрен первый вариант
http://radiokot.ru/konkursCatDay2017/04/
(еще есть мини фм приемник
(аттини13+рда5807),если кого заинтересует-выложу)

*******************основные характеристики*******************

-диапазон принимаемых частот 87-112 МГц

-перестройка-переключение по заранее записанным каналам/автосканирование вверх(отправляете мне список радиостанций,тогда специально для вас подправлю программу- при настройке на частоту будет отображаться название станции максимум из 14 символов включая пробелы)

-регулировка громкости

-отображение напряжения питания

-заряд аккумулятора через USB-разъем

-в дежурном режиме отображается время,дата,напряжение аккумулятора,ток потребления не более 0,8 ма

-в режиме заряда включается подсветка жки,когда аккумулятор зарядится подсветка отключается

-при разряде аккумулятора до 3,7 вольт подсветка моргает ,при 3,6 радио выключается если было включено
Изображение
схема внизу страницы
При включении питания на жки мелким шрифтом отображается напряжение на аккумуляторе (вверху слева) и дата (внизу посредине),удвоенным шрифтом отображается время в центре экрана (часы:минуты),правее-секунды мелким шрифтом,каждую секунду на выводе SQW DS1307 возникают импульсы,по их фронту мк просыпается,считывает время и дату из DS1307,выводит все это на экран и уходит в сон и так по кругу пока не будет нажата кнопка ON,если при этом больше никакая кнопка не нажата включается радио,кнопками down/up регулируем громкость,короткое нажатие кнопки menu переключаемся по каналам вверх,как только будет достигнут самый верхний канал последующее нажатие кнопки menu каналы начнут переключатся с 1-го

при длительном нажатии кнопки menu (более 1 сек) включается автосканирование по частоте вверх с шагом 100 кгц,перестройка по частоте по кругу (как будет достигнута частота 112 МГц сканирование продолжится с 87 МГц без остановки),стоп автосканирования по флагу настройки на станцию=1,на экран выводится частота двойным шрифтом,если данная частота есть в памяти и ей присвоено название станции то оно выводится в нижней строке

повторное нажатие кнопки ON-отключение радио и переход в режим часы

установка времени и даты-в режиме часов нажимаем кнопку down и удерживая ее нажимаем кнопку ON,следуя подсказкам устанавливаем часы,минуты,год,месяц,день

питание устройства от аккумулятора от сотового,заряд через USB разъем,сама зарядка собрана на LTC4054

Фузы-заводские,снять бит CKDIV8
Вложение:
ПЛАТА ПРИЕМНИКА.lay6 [159.04 KiB]
Скачиваний: 920

Корпус https://ru.aliexpress.com/item/J34-Free ... 0.0.FVvRNw


Вложения:
схема.JPG [236.82 KiB]
Скачиваний: 1542
Вернуться наверх
 
Не в сети
 Заголовок сообщения: Re: Часы радиоприемник
СообщениеДобавлено: Пн авг 28, 2017 16:02:47 
Друг Кота

Карма: -1
Рейтинг сообщений: 86
Зарегистрирован: Вт мар 13, 2012 12:16:13
Сообщений: 8899
Откуда: .ru
Рейтинг сообщения: 0
Давно хотел поковырять RDA5807M, да всё руки не доходят)) http://www.electrodragon.com/w/images/5 ... eet_v1.pdf
Novice user писал(а):
автосканирование по частоте вверх с шагом 100 кгц

Если верить даташиту у RDA5807M шаг 100KHz, 200KHz, 50KHz and 25KHz... Я бы сделал поточней))
Ещё надо бы добавить возможность записи станций вручную и сохранять например в EEPROM (если память позволит).
А зачем на схеме программный SPI для Nokia 5110 ... в ATmega168 есть же аппаратный SPI, который работает быстрее...
Novice user писал(а):
каждую секунду на выводе SQW DS1307 возникают импульсы,по их фронту мк просыпается,считывает время и дату из DS1307

С DS1307 не работал... http://cxem.net/arduino/files/arduino12 ... tashit.pdf Я бы наверное сделал часы на МК))
Вообще подобные схемы уже есть на этом сайте... http://radiokot.ru/circuit/analog/receiv_transmit/41/
И на других тоже)) http://cxem.net/tuner/tuner84.php

По качеству сигнала я так понял как RDA5807M работает так же как FM в мобильнике...)) Т.е. качество не супер высокое..))


Вернуться наверх
 
Не в сети
 Заголовок сообщения: Re: Часы радиоприемник
СообщениеДобавлено: Пн авг 28, 2017 17:37:56 
Говорящий с текстолитом

Карма: 11
Рейтинг сообщений: 94
Зарегистрирован: Вт янв 05, 2016 10:14:25
Сообщений: 1673
Откуда: поселок Мелеуз
Рейтинг сообщения: 0
Можно сделать многое,это только базовая схема-среди собранных она больше понравилась,забил станции своего города и слушай,для удобства им даны названия
шаг-можно сделать и мельче,только смысл-в основном в fm-диапазоне частоты кратны 100 кГц
насчет сохранять в еепром-есть и такой вариант,видео
1)с наушниками в корпусе для 4-х батареек ААА-мизинчик https://www.youtube.com/edit?o=U&video_id=-idjzFeb7-o
2)с динамиком https://www.youtube.com/edit?o=U&video_id=clVid3svXao
насчет SPI-разводил плату как удобнее,нам не видео смотреть и большая скорость ни к чему
насчет часов-можно сделать на мк,но аккумулятор имеет свойство уходить в защиту при чрезмерном разряде,тогда время придется выставлять каждый раз когда аккум выйдет из режима защиты
насчет подобия-что там подобного?там просто радио,дело вкуса-мне больше на авр нравится

Добавлено after 18 minutes 25 seconds:
насчет ссылки http://cxem.net/tuner/tuner84.php-на форуме по этому приемнику "родился" стационар https://www.youtube.com/watch?v=tBNSOFyL-AI ,мк атмега8 так что многое там не поместилось


Вернуться наверх
 
Не в сети
 Заголовок сообщения: Re: Часы радиоприемник
СообщениеДобавлено: Пн авг 28, 2017 17:56:51 
Друг Кота

Карма: -1
Рейтинг сообщений: 86
Зарегистрирован: Вт мар 13, 2012 12:16:13
Сообщений: 8899
Откуда: .ru
Рейтинг сообщения: 0
Да, с питанием логично)) Обычные литионки от мобил уходят в отключку ниже 2,5 V... Каждый раз устанавливать часы - не интересно.))
Станции идут с шагом 100 кГц, но иногда бывает из-за нестабильности гетеродина приходится подстраивать поточней... Поэтому профессиональные FM автомагнитолы имеют шаг 25 кГц, что позволяет настраиваться более точно на станцию особенно при слабом сигнале. Но это уже зависит от самого приёмника))
Для полного фарша нужен режим автоматическа/ручная настройка, с записью частот и названий станций в еепром. Только наверное МК нужен с памятью побольше... а то таблица ASCII не влезит))
Ещё в RDA5807 есть индикатор уровня сигнала (RSSI), надо вывести на экран.
Ну и добавить на свободные выводы датчик... Например типа какого-нибудь ds18b20... А то гидрометеоцентр постоянно передаёт по радио неправильную температуру))


Вернуться наверх
 
Эиком - электронные компоненты и радиодетали
Не в сети
 Заголовок сообщения: Re: Часы радиоприемник
СообщениеДобавлено: Пн авг 28, 2017 18:14:02 
Говорящий с текстолитом

Карма: 11
Рейтинг сообщений: 94
Зарегистрирован: Вт янв 05, 2016 10:14:25
Сообщений: 1673
Откуда: поселок Мелеуз
Рейтинг сообщения: 0
я ж написал-это базовая схема,к тому же на вряд ли гетеродин уйдет так далеко-аж на 25 кГц,в даташите на RDA5807 есть бит TUNE=Точная настройка
это непрофессиональный приемник,с этим модулем наврядли будет подобный приемник
уровень сигнала-можно сделать
автонастройка есть ,запись в еепром-думаю,есть мысль загружать через UART
справа на плате есть место,выводы UART выведены специально-со временем на этом месте планирую поставить мп3 плеер


Вернуться наверх
 
Не в сети
 Заголовок сообщения: Re: Часы радиоприемник
СообщениеДобавлено: Сб окт 07, 2017 10:50:07 
Родился

Зарегистрирован: Чт мар 07, 2013 11:47:53
Сообщений: 17
Рейтинг сообщения: 0
Добрый день! А исходник прошивки можно выложить?


Вернуться наверх
 
Не в сети
 Заголовок сообщения: Re: Часы радиоприемник
СообщениеДобавлено: Сб окт 07, 2017 13:56:03 
Говорящий с текстолитом

Карма: 11
Рейтинг сообщений: 94
Зарегистрирован: Вт янв 05, 2016 10:14:25
Сообщений: 1673
Откуда: поселок Мелеуз
Рейтинг сообщения: 0
Чуть позже выложу,там и обновление есть



итак,все в архиве,BASCOM AVR 2.0.7.8
Изменения по сравнению со статьей:
-теперь если перед включением приемника нажать и удерживая кнопку громкость+ включить приемник переключение каналов будет также по кругу,но если сигнал слаб то будет переход на след станцию пока не будет принят сигнал достаточного уровня,при этом на экране горит буква "S",переход обратно в ежим переключения по каналам-выключаем приемник,удерживая нажатой кнопку громкость+ включаем приемник,буква "S" гаснет


Вложения:
07_10_2017.zip [249.25 KiB]
Скачиваний: 671
Вернуться наверх
 
Не в сети
 Заголовок сообщения: Re: Часы радиоприемник
СообщениеДобавлено: Пт окт 13, 2017 22:26:12 
Прорезались зубы

Карма: 5
Рейтинг сообщений: 43
Зарегистрирован: Пн окт 31, 2016 10:57:29
Сообщений: 246
Откуда: Апрелевка
Рейтинг сообщения: 0
Судя по принципиальной схеме, модуль индикатора питается напрямую от аккумулятора (4,2 В) или, во время зарядки, от 5 Вольт. В то-же время в описании модуля указано напряжение питания 2,7 - 3,3 Вольт. Вопрос уважаемому автору: на схеме ошибка, и индикатор должен быть подключен к выходу стабилизатора 3,3 В или :dont_know: ?


Вернуться наверх
 
Не в сети
 Заголовок сообщения: Re: Часы радиоприемник
СообщениеДобавлено: Пт окт 13, 2017 22:42:45 
Говорящий с текстолитом

Карма: 11
Рейтинг сообщений: 94
Зарегистрирован: Вт янв 05, 2016 10:14:25
Сообщений: 1673
Откуда: поселок Мелеуз
Рейтинг сообщения: 0
на схеме правильно-от аккумулятора,ничего ему не будет


Вернуться наверх
 
Не в сети
 Заголовок сообщения: Re: Часы радиоприемник
СообщениеДобавлено: Сб окт 14, 2017 09:32:15 
Говорящий с текстолитом

Карма: 11
Рейтинг сообщений: 94
Зарегистрирован: Вт янв 05, 2016 10:14:25
Сообщений: 1673
Откуда: поселок Мелеуз
Рейтинг сообщения: 0
еще есть мини фм приемник
(аттини13+рда5807),если кого заинтересует-выложу


Вложения:
attyni13_RDA5807.zip [17.89 KiB]
Скачиваний: 729
Вернуться наверх
 
Не в сети
 Заголовок сообщения: Re: Часы радиоприемник
СообщениеДобавлено: Сб окт 14, 2017 22:57:10 
Прорезались зубы

Карма: 5
Рейтинг сообщений: 43
Зарегистрирован: Пн окт 31, 2016 10:57:29
Сообщений: 246
Откуда: Апрелевка
Рейтинг сообщения: 0
Наконец-то собрал приёмник на макетке пока, заработал сразу. Novice user, Спасибо Вам за схему и прошивку для Москвы!


Вернуться наверх
 
Не в сети
 Заголовок сообщения: Re: Часы радиоприемник
СообщениеДобавлено: Пн окт 30, 2017 09:42:03 
Говорящий с текстолитом

Карма: 11
Рейтинг сообщений: 94
Зарегистрирован: Вт янв 05, 2016 10:14:25
Сообщений: 1673
Откуда: поселок Мелеуз
Рейтинг сообщения: 0
Давно лежит без дела дисплейчик 12864G-086-P https://www.aliexpress.com/snapshot/849 ... 2418902598 ,решил переписать прошивку для него
режиссер из меня не айс,не судите строго)))


Вернуться наверх
 
Не в сети
 Заголовок сообщения: Re: Часы радиоприемник
СообщениеДобавлено: Пн окт 30, 2017 10:11:09 
Прорезались зубы

Карма: 5
Рейтинг сообщений: 43
Зарегистрирован: Пн окт 31, 2016 10:57:29
Сообщений: 246
Откуда: Апрелевка
Рейтинг сообщения: 0
Добрый день!
Хороший громкий звук, без искажений. Подскажите, пожалуйста, какой Вы использовали динамик? И какие резисторы в усилителе? При указанных на схеме номиналах при максимальной громкости возникают сильные искажения звука. Я пробовал динамики 4 и 8 Ом.


Вернуться наверх
 
Не в сети
 Заголовок сообщения: Re: Часы радиоприемник
СообщениеДобавлено: Пн окт 30, 2017 10:24:02 
Говорящий с текстолитом

Карма: 11
Рейтинг сообщений: 94
Зарегистрирован: Вт янв 05, 2016 10:14:25
Сообщений: 1673
Откуда: поселок Мелеуз
Рейтинг сообщения: 0
динамик 8 ом ,диаметр 27 мм,похожий на этот https://ru.aliexpress.com/item/10PCS-Sm ... 3e60182d-0
резисторы на входе 3,3 ком(R7),обратная связь 47 ком(R11)
искажения могут быть по разным причинам,в основном питание
мной собрано уже 3 приемника на печ плате из статьи-все заработало без проблем

P.S. на видео выше динамик припаян временно,он от телевизора,на нем написано STV 5090 8 (ом),похож на этот http://www.radetali.ru/catalog/product/ ... zakr-magn/


Последний раз редактировалось Novice user Пн окт 30, 2017 10:31:32, всего редактировалось 1 раз.

Вернуться наверх
 
Не в сети
 Заголовок сообщения: Re: Часы радиоприемник
СообщениеДобавлено: Пн окт 30, 2017 10:27:20 
Сверлит текстолит когтями
Аватар пользователя

Карма: 18
Рейтинг сообщений: 160
Зарегистрирован: Вс мар 01, 2009 17:49:41
Сообщений: 1274
Откуда: Россия
Рейтинг сообщения: 0
Но на видеозаписи звук не из этого динамика?

_________________
Ваше везение — в ваших руках: водите чёрную кошку на поводке.
Молчание не всегда означает согласие.


Вернуться наверх
 
Не в сети
 Заголовок сообщения: Re: Часы радиоприемник
СообщениеДобавлено: Пн окт 30, 2017 10:43:28 
Говорящий с текстолитом

Карма: 11
Рейтинг сообщений: 94
Зарегистрирован: Вт янв 05, 2016 10:14:25
Сообщений: 1673
Откуда: поселок Мелеуз
Рейтинг сообщения: 0
проверил с динамиком 4 ом-при мах громкости искажения-в даташите на mc34119 пишут "Drives a Wide Range of Speaker Loads (8.0 Ω and Up)"
с динамиком 27 ом громкость ниже,искажений нет
думаю попробовать поставить дисплей от телефона сименс L2F50126,брал для хамелеона-не подошел(позже нашел LS020)
:)) появилось время-дожди, на работе дни актируют


Вернуться наверх
 
Не в сети
 Заголовок сообщения: Re: Часы радиоприемник
СообщениеДобавлено: Пн окт 30, 2017 11:05:01 
Открыл глаза
Аватар пользователя

Карма: 11
Рейтинг сообщений: 14
Зарегистрирован: Ср дек 10, 2008 15:57:16
Сообщений: 47
Рейтинг сообщения: 0
А можно схему аттини13+рда5807 в удобном виде выложить ? Можно ли применить RDA5807FP ?


Вернуться наверх
 
Не в сети
 Заголовок сообщения: Re: Часы радиоприемник
СообщениеДобавлено: Пн окт 30, 2017 13:17:27 
Говорящий с текстолитом

Карма: 11
Рейтинг сообщений: 94
Зарегистрирован: Вт янв 05, 2016 10:14:25
Сообщений: 1673
Откуда: поселок Мелеуз
Рейтинг сообщения: 1
схема ATTINY13+RDA5807
Изображение


Вернуться наверх
 
Не в сети
 Заголовок сообщения: Re: Часы радиоприемник
СообщениеДобавлено: Вт окт 31, 2017 14:02:17 
Говорящий с текстолитом

Карма: 11
Рейтинг сообщений: 94
Зарегистрирован: Вт янв 05, 2016 10:14:25
Сообщений: 1673
Откуда: поселок Мелеуз
Рейтинг сообщения: 2
Вариант на 12864G-086-P(осталось зашпатлевать и покрасить),исходники в архиве
Подключение дисплея как и нокиа 5110
Изображение


Вложения:
12864G-086-P.zip [64.5 KiB]
Скачиваний: 659
Вернуться наверх
 
Не в сети
 Заголовок сообщения: Вопрос по Минирадио FM
СообщениеДобавлено: Пн ноя 06, 2017 11:31:33 
Родился

Зарегистрирован: Пн ноя 06, 2017 11:27:06
Сообщений: 1
Рейтинг сообщения: 0
Уважаемый Автор!
Хотел собрать себе карманный радиоприемник из Вашей статьи "Минирадио FM"
Могу ли я уточнить, как выставлять фьюзы?


Вернуться наверх
 
Показать сообщения за:  Сортировать по:  Вернуться наверх
Начать новую тему Ответить на тему  [ Сообщений: 72 ]  1, , ,  

Часовой пояс: UTC + 3 часа


Кто сейчас на форуме

Сейчас этот форум просматривают: нет зарегистрированных пользователей и гости: 33


Вы не можете начинать темы
Вы не можете отвечать на сообщения
Вы не можете редактировать свои сообщения
Вы не можете удалять свои сообщения
Вы не можете добавлять вложения

Найти:
Перейти:  


Powered by phpBB © 2000, 2002, 2005, 2007 phpBB Group
Русская поддержка phpBB
Extended by Karma MOD © 2007—2012 m157y
Extended by Topic Tags MOD © 2012 m157y