Например TDA7294

Форум РадиоКот • Просмотр темы - Простой "Резвый" регулятор оборотов минидрели
Форум РадиоКот
Здесь можно немножко помяукать :)

Текущее время: Вс янв 11, 2026 18:01:32

Часовой пояс: UTC + 3 часа


ПРЯМО СЕЙЧАС:



Начать новую тему Ответить на тему  [ Сообщений: 58 ]  1, ,  
Автор Сообщение
Не в сети
 Заголовок сообщения: Простой "Резвый" регулятор оборотов минидрели
СообщениеДобавлено: Ср май 11, 2016 05:18:50 
Первый раз сказал Мяу!

Карма: 10
Рейтинг сообщений: 72
Зарегистрирован: Вт май 26, 2015 10:57:53
Сообщений: 31
Рейтинг сообщения: 5
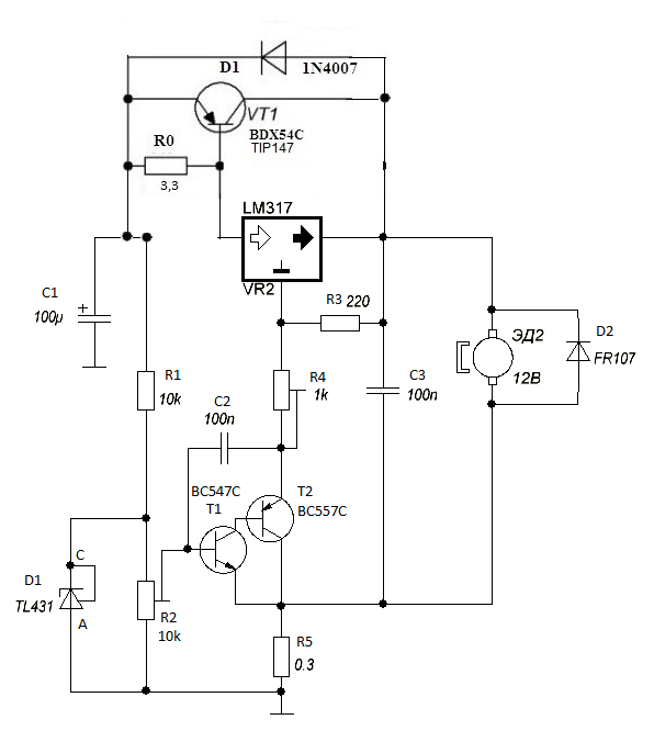
Регулятор оборотов «Резвый» для минидрели по идее Александра Савова. Привожу схему оригинала.
Изображение
Идея проста: положительная обратная связь по току. На холостом ходу мотор работает на 2-3 Вольтах, поэтому вращается медленно. При возрастании нагрузки на валу потребляемый ток повышается, это приводит к тому, что напряжение резко поднимается до максимума и мотор раскручивается на полную.
Удобства: нет постоянного жужжания, мотор не греется, легко «прицелиться» сверлом на малых оборотах.
Неудобства – схема «навороченная», заторможенная реакция на нагрузку, резкий рывок при разгоне.

То же самое можно сделать по нижеследующей схеме. Работает регулятор следующим образом: после подачи питания, на мотор поступит пониженное питание (около 2 вольт) и тот, после стартового рывка, слабо закрутится – это «холостой» режим. Стоит только слегка придавить сверло к печатной плате и обороты резко повышаются, позволяя просверлить отверстие, после чего обороты снова падают. Схема заставляет моторчик «нервно» реагировать на прикосновения к валу, из-за чего получила название – регулятор «Резвый».
Изображение
Рассмотрим схему. R1 и VD1 образуют параметрический стабилизатор с напряжением 2,5В в широком диапазоне входных напряжений. Стабилитрон использовать можно, только, если у вас мощный хорошо стабилизированный блок питания, у которого просадка напряжения под нагрузкой не более 0,5В. Использование TL431 снимает требования к стабилизации напряжения, можно использовать простой выпрямитель со сглаживающим конденсатором или любые блоки питания от 12 до 24 вольт без перенастройки самого регулятора. Для 12В моторчика хорошо подойдёт питание 15-18В.
Во время вращения на малых оборотах, на резисторе R5 падает несколько десятков милливольт. Резистором R2 устанавливаете «чувствительность» - порог напряжения, когда транзистор откроется, т.е. около 0,7В. В этот момент моторчик резко сбросит обороты. Ври возрастании нагрузки на валу, потребляемый мотором ток возрастает, так же, как и падение напряжения на R5. При стабильном потенциале базы, повышение потенциала эмиттера приводит к закрыванию транзистора VT1. Напряжение на его коллекторе, а значит и на управляющем входе LM317 повышается. Стабилизатор вслед за этим повышает напряжение на выходе, мотор ещё сильнее раскручивается, потребление тока и падение напряжения на R5 возрастёт что окончательно закроет транзистор, и LM317 выдаст максимальное напряжение до момента снятия нагрузки, т.е. окончания сверления отверстия. После чего обороты вновь упадут до минимальных. Благодаря такой положительной обратной связи через R5 схема чутко реагирует на нагрузку, и, при определённых режимах работы VT1 (настраивается R2), способна, либо плавно менять обороты моторчика при изменяющейся нагрузке, либо подобно триггеру резко раскручивать моторчик с минимальной задержкой.
Схему можете собрать на предлагаемой печатной плате. Стабилизатор LM317 устанавливается с обратной стороны платы, в лежачем положении, металлом наружу, что позволяет закрепить плату регулятора и стабилизатор на одном радиаторе. Рассеиваемая мощность невелика, около двух ватт, при потребляемом мотором токе в 250мА, поэтому достаточно радиатора сравнимого с размерами печатной платы. Схема запускается и работает сразу, при условии, что применили все исправные радиодетали. Транзистор следует выбрать любой n-p-n c повышенным коэффициентом передачи тока (достаточно 400-600), например, отечественный КТ3102Б, можно попробовать КТ315Б, Г. Из заграничных хорошо работают BC338-40, BC547C, BC548C.

Резистор R5 мощностью от 0,25Вт, остальные 0,125 Вт. Резистор R2 обязательно многооборотный, или используйте два на 10кОм и 220 Ом, для точной настройки порога. Резистором R4 устанавливаете «обороты холостого хода».
Настраивается схема так: сначала R4 установите в ноль, его сопротивление подстроим позже. Включите без мотора, с вольтметром. Вращением R5 найдите порог закрытия схемы, т.е. когда напряжение резко падает с максимума до почти 1,5В. Запомните в каком направлении вращали резистор. Это порог самой высокой чувствительности. Теперь резистором R4 поднимите напряжение до 2,5В. Подключите мотор, он запустится на полную, т.к. чувствительность схемы слишком высока. Не прикасайтесь к оси моторчика, положите его на стол, и снова поверните резистор R2 в сторону закрытия схемы, чтобы моторчик сбросил обороты. Теперь снова подстройте резистором R4 желаемые холостые обороты. Закрепите сверло в патроне и попробуйте сверлить, по пути подстраивая чувствительность схемы резистором R2.
Если не получилось или обороты поднимаются вяло, то поменяйте транзистор на другой, с большим коэффициентом передачи тока или попробуйте увеличить R5 в два раза, или вплоть до 1 Ома. Повторите настройку, по моменту сброса оборотов. Если и так не получилось, то примените вместо VT1 составной каскад Шиклаи, или вообще обойтись без стабилизатора LM317 (как на схеме в приложении), применив составной каскад на выходе или транзистор Дарлингтона, например - КТ972. Обратите внимание, что датчик тока R10 и R15 в схемах на транзисторах нужно увеличить, чтобы повысить чувствительность. Схема работоспособна с широким спектром моторчиков, даже можно применить с аккумуляторным шуруповёртом. Естественно, что при более мощном моторе нужно сопротивление R5 снизить, а мощность его повысить и наоборот.
Данную схему можно применить не только со сверлильной, но и с полировочной головкой, т.к. при некоторой настройке можно добиться режима, когда обороты будут плавно меняться в зависимости от прижима к поверхности, и есть возможность тонкие детали и напыления полировать на малых оборотах.


Вложения:
Комментарий к файлу: Полный коплект
Дрель.rar [565.26 KiB]
Скачиваний: 3898
Комментарий к файлу: Моя схема
2.jpg [31.14 KiB]
Скачиваний: 54477
Комментарий к файлу: Схема Савова
1.jpg [47.33 KiB]
Скачиваний: 42876
Вернуться наверх
 
Не в сети
 Заголовок сообщения: Re: Простой "Резвый" регулятор оборотов минидрели
СообщениеДобавлено: Вт май 17, 2016 12:15:43 
Первый раз сказал Мяу!

Карма: 10
Рейтинг сообщений: 72
Зарегистрирован: Вт май 26, 2015 10:57:53
Сообщений: 31
Рейтинг сообщения: 2
Изображение
Регулятор на LM317
В догонку ещё одна схема, если кому покажутся предыдущие сложными )))
Этот вариант, только на транзисторах, но работает не хуже. Собрал оба варианта этот и на LM317, видео выложу следующим постом.
Изображение
Преимущества схемы - простота, широкий диапазон питающих напряжений и мощностей двигателей. Регулятор также плавно меняет обороты в зависимости от нагрузки на валу. Транзисторы желательно подобрать по наибольшему коэффициенту передачи, но работает и так.
От резистора R6 зависит чувствительность, для 12В моторчиков достаточно 0,68 - 0,22 Ом, если обороты не растут при лёгком касании к патрону, то увеличьте это сопротивление. Резистором R7 регулируете холостые обороты, если обороты слишком низкие (ниже 200/мин), то реакции на нагрузку может не быть. Чем выше напряжение питания, тем больше R7 должен быть. Я сначала поставил подстроечник на 100кОм, затем подобрав холостые обороты, заменил его постоянным на 56кОм. Это при питании 18В. Если при работе двигателя наблюдаются рывки, увеличьте ёмкость конденсатора С4.
Настройка схемы проста до нельзя! просто включите питание и подберите R7, так чтобы мотор стал медленно вращаться. Прикасайтесь к патрону и смотрите на реакцию. Если мотор крутится не стабильно, уменьшите R6, если наоборот, обороты начинают расти при сильном воздействии на вал моторчика - увеличьте R6. Транзистор T3 рассеивает около 1 Вт, поэтому достаточно небольшого радиатора. Необходимо учесть, что в отличие от схемы со стабилизатором, холостые обороты могут немного возрасти при длительной работе и прогреве транзистора Т3.
Данные схемы можно применить не только со сверлильной, но и с полировочной головкой, т.к. обороты плавно меняются в зависимости от прижима к поверхности, и есть возможность тонкие детали и напыления полировать на малых оборотах.
Изображение
Регулятор на транзисторах. Тут ещё R7 в виде переменника...


Вернуться наверх
 
Не в сети
 Заголовок сообщения: Re: Простой "Резвый" регулятор оборотов минидрели
СообщениеДобавлено: Чт май 19, 2016 04:27:07 
Первый раз сказал Мяу!

Карма: 10
Рейтинг сообщений: 72
Зарегистрирован: Вт май 26, 2015 10:57:53
Сообщений: 31
Рейтинг сообщения: 0
Изображение
Вариант схемы на силовом транзисторе Р- типа
Изображение
Вариант схемы на каскаде Шиклаи, с мотором в коллекторе. Эта схема хороша ещё тем, что можно использовать транзисторы с любым h21Э. В обоих случаях падение на открытом силовом транзисторе около 0,85В, с выделением мощности 1-1,5Вт. Зато токовый резистор - доли ома, именно это позволяет использовать эти схемы для работы с мощными моторами.
Буду признателен за сообщения от тех, кто уже собрал и опробовал схемы, мнение диванных теоретиков в практическом смысле не интересно.
Тем, кто собрал: пожалуйста укажите тип мотора, схему по которой собрали, напряжение питания и типы применённых транзисторов.
Да, чуть не забыл. Диод смещения выбран не случайно 1N4148, у него падение напряжения на переходе чуть ниже открывания транзистора. Диоды типа выпрямительных 1N4001 или ультрабыстрых FR103, и уж тем более Шотки - не подойдут! Попробуйте поставить отечественный КД522 или КД220 сообщите как работает.


Вернуться наверх
 
Не в сети
 Заголовок сообщения: Re: Простой "Резвый" регулятор оборотов минидрели
СообщениеДобавлено: Вс июн 05, 2016 09:19:50 
Открыл глаза

Карма: -3
Рейтинг сообщений: 1
Зарегистрирован: Вс янв 22, 2012 21:57:43
Сообщений: 45
Рейтинг сообщения: -3
сдается мну, что это все уже было.

http://radiokot.ru/lab/hardwork/31/
обсуждение - viewtopic.php?f=25&t=32614


Вернуться наверх
 
Эиком - электронные компоненты и радиодетали
Не в сети
 Заголовок сообщения: Re: Простой "Резвый" регулятор оборотов минидрели
СообщениеДобавлено: Сб сен 17, 2016 15:40:57 
Потрогал лапой паяльник
Аватар пользователя

Карма: 1
Рейтинг сообщений: 43
Зарегистрирован: Сб июл 03, 2010 20:25:15
Сообщений: 370
Откуда: М5 1001км
Рейтинг сообщения: 0
Дайте что-нибудь похожее на 40в для движков от принтеров.


Вернуться наверх
 
Не в сети
 Заголовок сообщения: Re: Простой "Резвый" регулятор оборотов минидрели
СообщениеДобавлено: Ср сен 21, 2016 04:16:56 
Грызет канифоль
Аватар пользователя

Зарегистрирован: Вт сен 02, 2008 04:03:21
Сообщений: 291
Откуда: Тихорецк
Рейтинг сообщения: 0
Собрал регулятор по второй схеме (с верху). Регулятор работает, но при малых оборотах пульсируют обороты. Кто собирал по этой схеме и как устранял пульсацию.


Вернуться наверх
 
Не в сети
 Заголовок сообщения: Re: Простой "Резвый" регулятор оборотов минидрели
СообщениеДобавлено: Ср сен 28, 2016 10:33:42 
Друг Кота
Аватар пользователя

Карма: 52
Рейтинг сообщений: 846
Зарегистрирован: Вт сен 07, 2010 03:01:06
Сообщений: 16545
Откуда: Moscow-Izmaylovo
Рейтинг сообщения: 1
На просторах тырьнета нашёл и собрал.
ПО сложнее чем ранее предложено.
С возможностью переключить на реверс.

_________________
Лечу лечить WWWашу покалеченную технику.


Вернуться наверх
 
Не в сети
 Заголовок сообщения: Re: Простой "Резвый" регулятор оборотов минидрели
СообщениеДобавлено: Чт ноя 03, 2016 04:54:29 
Первый раз сказал Мяу!

Карма: 10
Рейтинг сообщений: 72
Зарегистрирован: Вт май 26, 2015 10:57:53
Сообщений: 31
Рейтинг сообщения: 0
Valeriy L писал(а):
Собрал регулятор по второй схеме (с верху). Регулятор работает, но при малых оборотах пульсируют обороты. Кто собирал по этой схеме и как устранял пульсацию.

Если собрали с LM317 там есть такая беда, кстати та же. что и у оригинала. Увеличьте конденсатор обратной связи и поиграйте с токовым резистором в небольших пределах. Эта схема требует настройки под моторчик, вернее под инерцию моторчика, если на валу у него висит патрон...
Для 40В двигателей хорошо подойдёт схема на транзисторах, но радиатор потребуется больше!
Для повышения стабильности при прогреве устройства, закрепите VD3 (из схемы на транзисторах) на радиаторе, поближе к силовому транзистору.


Вернуться наверх
 
Не в сети
 Заголовок сообщения: Re: Простой "Резвый" регулятор оборотов минидрели
СообщениеДобавлено: Чт ноя 03, 2016 20:34:10 
Грызет канифоль
Аватар пользователя

Зарегистрирован: Пт мар 22, 2013 21:15:22
Сообщений: 287
Откуда: Беларусь
Рейтинг сообщения: 0
Собрал по второй( сверху) схеме, работает отлично можете смело собирать. Выкладываю рисунок печатной платы (в Diptrace) может кому пригодится
Изображение
Изображение


Вложения:
регулятор оборотов.rar [17.83 KiB]
Скачиваний: 1591
Вернуться наверх
 
Не в сети
 Заголовок сообщения: Re: Простой "Резвый" регулятор оборотов минидрели
СообщениеДобавлено: Вс сен 17, 2017 17:43:04 
Это не хвост, это антенна

Зарегистрирован: Пт авг 31, 2007 17:50:33
Сообщений: 1375
Рейтинг сообщения: 0
на 317ой супер регулятор, простой как две копейки, а работает изумительно!
:beer:
Изображение


Вернуться наверх
 
Не в сети
 Заголовок сообщения: Re: Простой "Резвый" регулятор оборотов минидрели
СообщениеДобавлено: Ср окт 11, 2017 09:10:37 
Родился

Зарегистрирован: Пн дек 21, 2015 22:50:09
Сообщений: 6
Рейтинг сообщения: 0
А есть подобный регулятор для питания от 3.7в?


Вернуться наверх
 
Не в сети
 Заголовок сообщения: Re: Простой "Резвый" регулятор оборотов минидрели
СообщениеДобавлено: Пт фев 15, 2019 18:20:07 
Родился
Аватар пользователя

Зарегистрирован: Ср ноя 02, 2016 22:03:15
Сообщений: 16
Откуда: Подмосковье
Рейтинг сообщения: 0
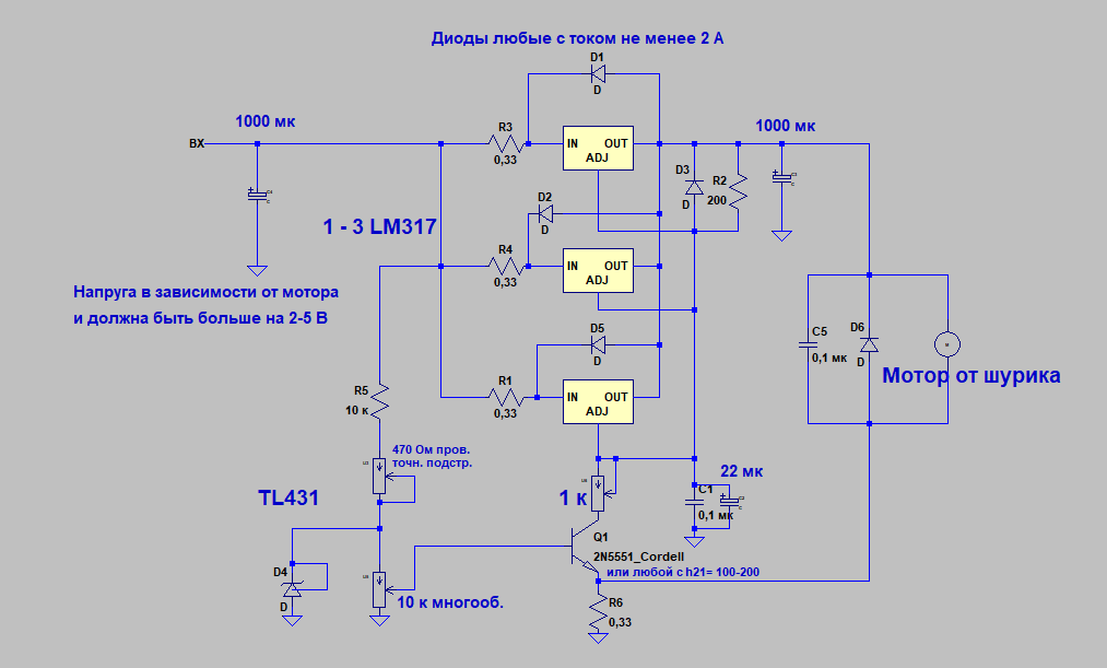
Всем привет! Тут у приятеля не работала схема Савова, решил помочь. Собрал упрощённую схему, но оказалось что мотор от шурика 1 ЛМ не тянет. Доработал схему, пошёл строенный вариант. Теперь тянет и работает отлично! Единственно "рабочий отрезок" напряжений у моего мотора 2,35-2,4 В. Он у меня на 18 В. Делаешь больше 2,4 В начинаются автоколебания из-за редуктора, который выступает в роли нагрузки. Меньше 2,35 В - просто медленно вращается. Далее транзистор любой маломощный с h21 не более 200. Чуйка у схемы большая пришлось загрубить и поставить дополнительный переменник, проволочный на 470 Ом, для точной подстройки. Многооборотного не хватало - грубоват оказался.
Теперь на холостом ходу медленное вращение и полная мощность при нагрузке. Задержки почти нет. Я подавал на вход 19 В.Вот рабочая схема:
Вложение:
Комментарий к файлу: Проверенная схема сверлилки
2019-02-15_18-04-43.png [24.67 KiB]
Скачиваний: 3188


Вернуться наверх
 
Не в сети
 Заголовок сообщения: Re: Простой "Резвый" регулятор оборотов минидрели
СообщениеДобавлено: Пт фев 15, 2019 20:31:29 
Друг Кота

Карма: 27
Рейтинг сообщений: 1283
Зарегистрирован: Ср фев 11, 2009 20:35:58
Сообщений: 7853
Рейтинг сообщения: 0
Где курево брал ??


Вернуться наверх
 
Не в сети
 Заголовок сообщения: Re: Простой "Резвый" регулятор оборотов минидрели
СообщениеДобавлено: Пт фев 15, 2019 21:35:13 
Родился
Аватар пользователя

Зарегистрирован: Ср ноя 02, 2016 22:03:15
Сообщений: 16
Откуда: Подмосковье
Рейтинг сообщения: 0
Дополню. Прикинул ток под нагрузкой моего движка, правда от 5А БП: до 4,7 А. БП в защиту не уходит. А вот судя по току, нужно 4 линии из 317 или 3 из 350. Зато всё бюджетно. Осталось только стойку для сверлилки купить...
И что хорошо(пока только умозрительно): прицелился, наметил, нажал на рычаг стойки и полная нагрузка - автоматом. Ничего не нужно подстраивать и регулировать - удобно. Реверс простым тумблером, усилие - родной редуктор. И всё...
Макет работает отлично. Всё куплю, соберу цивильно тогда и похвастаюсь. Сейчас только тем, что макет и схема работают и работают хорошо.


Вернуться наверх
 
Не в сети
 Заголовок сообщения: Re: Простой "Резвый" регулятор оборотов минидрели
СообщениеДобавлено: Сб фев 16, 2019 10:09:01 
Открыл глаза
Аватар пользователя

Карма: 1
Рейтинг сообщений: 5
Зарегистрирован: Пн янв 23, 2017 17:36:13
Сообщений: 79
Рейтинг сообщения: 0
А не проще ли так сделать?


Вложения:
Регулятор -резвый с умощнением.rar [163.5 KiB]
Скачиваний: 1608
Схема.png [46.02 KiB]
Скачиваний: 2390
Вернуться наверх
 
Не в сети
 Заголовок сообщения: Re: Простой "Резвый" регулятор оборотов минидрели
СообщениеДобавлено: Сб фев 16, 2019 18:49:43 
Родился
Аватар пользователя

Зарегистрирован: Ср ноя 02, 2016 22:03:15
Сообщений: 16
Откуда: Подмосковье
Рейтинг сообщения: 0
Всем привет! Уважаемый foks52, у схемы по данному принципу(что предложили вы) плохая надёжность, в случае чего выходной транзистор умощения вылетает только так, прихватывая с собой ЛМ-ку.Я проверял подобную схему в качестве стаба - не понравилось. Больше понравилась схема где съём нагрузки с эмиттера мощника через резик и ЛМ включена между коллектором и базой. Можно такую схему попробовать применить в сверлилке.
У ЛМ самих по себе, защита лучше, а умощняются легко, простым запараллеливанием линий(как у меня). Если нужно помощнее то поставить ЛМ350 - у неё характеристики лучше и намного. Просто меня попросили помочь, я проверил и наладил схему. Плюсы моего варианта: дешевизна и простота, ЛМ на одном радиаторе, который проще изолировать. Слабый движок - одна ЛМ пойдёт, помощнее - просто увеличиваешь количество линий и всё... А так да, каждый подбирает "свою" схему. А я человеку помог, заодно сам приобрёл полезный опыт, настроил и наладил схему, затем поделился здесь. И всем хорошо, может кому-то пригодится... Опять таки, на другом форуме предложили схему с шим, вот ссылочка, может так же пригодится кому: http://forum.cxem.net/index.php?/topic/ ... nt-2906323


Вернуться наверх
 
Не в сети
 Заголовок сообщения: Re: Простой "Резвый" регулятор оборотов минидрели
СообщениеДобавлено: Сб фев 16, 2019 21:13:40 
Открыл глаза
Аватар пользователя

Карма: 1
Рейтинг сообщений: 5
Зарегистрирован: Пн янв 23, 2017 17:36:13
Сообщений: 79
Рейтинг сообщения: 0
Спасибо за пояснение


Вложения:
Регулятор -резвый с умощнением.rar [194.1 KiB]
Скачиваний: 1096
Вернуться наверх
 
Не в сети
 Заголовок сообщения: Re: Простой "Резвый" регулятор оборотов минидрели
СообщениеДобавлено: Вт фев 19, 2019 22:49:07 
Родился
Аватар пользователя

Зарегистрирован: Ср ноя 02, 2016 22:03:15
Сообщений: 16
Откуда: Подмосковье
Рейтинг сообщения: 0
Всем привет! Дабы быть последовательным, проверил схему с умощением 317. Тоже работает, правда пришлось чуток помучиться, потому как здесь большую роль играет подстроечник П3. Лучше всего настраивать с помощью ламп. Я сделал нагрузку-"гирлянду" из мощного 10 Ом-ного резика и последовательно включённых 2-х галогенок на 12 В. Запитывал просто выпрямленным напр.=24 В по переменке(порядка 34 В после моста с конденсатором, на х.х.). Почему лампы? Потому что никак не мог отстроится от автоколебаний двигателя,надоело. В моём случае технология такая: подключил движок, сначала П2 установил в среднее положение, затем П1 добиваюсь чтобы мотор остановился (в этой схеме остановка происходит резко, напряжение падает с 23 В до 1,5 - 1,8 В), сопротивление П3 при этом установил порядка 700 Ом. Далее подключил "гирлянду" и начал плавненько повышать напряжение П3. На уровне 2,4 - 2,45 В лампы стали постоянно тускло светиться - поймал. Далее подсоединил снова мотор, он сначала дёрнулся, а потом стал медленно крутиться. Тут может понадобиться подстройка П2. Торможу мотор - о, заработало! Чуйка приличная, чуть тормознёшь и разгоняется! Автоколебаний нет. Получается что нужно подстраивать под свой мотор и ещё играть с чувствительностью управляющего транзистора. В качестве выходника использовал 2SC5200, других у меня нет. Но я думаю подойдут любые, просто режим нужно будет подстроить.
На этом свою задачу считаю выполненной. Вот схема:
Вложение:
Комментарий к файлу: Регулятор на 317 с умощением.
2019-02-19_23-15-20.png [20.6 KiB]
Скачиваний: 1943

Успехов всем!


Вернуться наверх
 
Не в сети
 Заголовок сообщения: Re: Простой "Резвый" регулятор оборотов минидрели
СообщениеДобавлено: Ср фев 20, 2019 20:37:02 
Родился
Аватар пользователя

Зарегистрирован: Ср ноя 02, 2016 22:03:15
Сообщений: 16
Откуда: Подмосковье
Рейтинг сообщения: 0
Хочу уточнить параметры последнего варианта: может кому ориентир при наладке. Это на гирлянде было 2,4 В, на 18 В моторе шурика рабочий х.х.=2,26 В, при нагрузке напруга прыгает от 19 до 21,9 В в зависимости от нагрузки на валу. Запитывал от нестабилизированного БП =31 В на х.х. шурика(34 В х.х. БП без нагрузки). Транс 24 В/2,4 А по переменке. Д5 и ёмкости на управляющей ноге кренки, особой роли не играют можно и без них. Поставил для большей надёжности и помехозащищённости. Пробовал сверлить. В прямом направлении - отлично, даже миллиметровым сверлом (меньше не пробовал - свёрла жалко). А вот в обратном - нагрузка маленькая и идут пульсации.


Вернуться наверх
 
Не в сети
 Заголовок сообщения: Re: Простой "Резвый" регулятор оборотов минидрели
СообщениеДобавлено: Чт фев 21, 2019 21:00:58 
Родился
Аватар пользователя

Зарегистрирован: Ср ноя 02, 2016 22:03:15
Сообщений: 16
Откуда: Подмосковье
Рейтинг сообщения: 0
Всем привет! Тут на схеме из параллельных 317 обнаружил свой косяк: ( файл: 2019-02-15_18-04-43.png) на нижней 317,Д5 должен подключаться на выход 317(как Д1 и Д2). На схеме он ошибочно подключен к управляющим выводам. Извиняюсь. Вот исправленная схема:
Вложение:
2019-02-21_22-06-50.png [23.7 KiB]
Скачиваний: 2259


Вернуться наверх
 
Показать сообщения за:  Сортировать по:  Вернуться наверх
Начать новую тему Ответить на тему  [ Сообщений: 58 ]  1, ,  

Часовой пояс: UTC + 3 часа


Кто сейчас на форуме

Сейчас этот форум просматривают: нет зарегистрированных пользователей и гости: 28


Вы не можете начинать темы
Вы не можете отвечать на сообщения
Вы не можете редактировать свои сообщения
Вы не можете удалять свои сообщения
Вы не можете добавлять вложения

Найти:
Перейти:  


Powered by phpBB © 2000, 2002, 2005, 2007 phpBB Group
Русская поддержка phpBB
Extended by Karma MOD © 2007—2012 m157y
Extended by Topic Tags MOD © 2012 m157y