Например TDA7294

Форум РадиоКот • Просмотр темы - Microlab H-500 нет звука
Форум РадиоКот
Здесь можно немножко помяукать :)

Текущее время: Вс дек 21, 2025 07:15:48

Часовой пояс: UTC + 3 часа


ПРЯМО СЕЙЧАС:



Начать новую тему Ответить на тему  [ Сообщений: 29 ]  1,  
Автор Сообщение
Не в сети
 Заголовок сообщения: Microlab H-500 нет звука
СообщениеДобавлено: Сб янв 07, 2017 06:23:48 
Родился

Зарегистрирован: Сб янв 07, 2017 05:07:33
Сообщений: 12
Рейтинг сообщения: 0
Подскажите пожалуйста, нет звука на системе Microlab H-500. На всех трех предусилителях 4558D на выходе и на входе напряжение отсутствует, только на vvs есть 9 вольт, на M61541 тоже самое отсутствует входное и выходное напряжение. C платы SG2323 приходит питание на резисторы R163; R153; R143 и т.п. от резисторов 7.4 вольта приходит на конденсаторы, а вот от них напряжение уже нет. А от конденсаторов по дорожкам приходит к плате M61541 на входы ОУ. Я как бы не шибко в электронике но по моему, конденсаторы не пропускают постоянную составляющею, зачем так сделано я не пойму. Конденсаторы выпаивал проверял с помощью Transistor-metr на ESR вроде всё в норме, так же перепаял все три предусилителя 4558D, но не чего не изменилось. На выходе напряжение отсутствует. В чем причина не пойму. Может кто нибудь, что подскажет. Буду очень благодарен.


Вложения:
блок.jpg [129.94 KiB]
Скачиваний: 1424
Вернуться наверх
 
Не в сети
 Заголовок сообщения: Re: Microlab H-500 нет звука
СообщениеДобавлено: Сб янв 07, 2017 12:59:26 
Потрогал лапой паяльник
Аватар пользователя

Карма: 1
Рейтинг сообщений: 194
Зарегистрирован: Пт сен 27, 2013 19:02:55
Сообщений: 370
Рейтинг сообщения: 18
Закрой его и не мучайся. Аппарат навороченный, без знаний не победишь. Смысл было менять ОУ, если перед ними стоят, электронный коммутатор входов и регулятор тембра и громкости. И обе могут быть не исправны. Чтоб проверить проходит сигнал через ОУ, достаточно прикоснутся к её входу металлическим предметом. В колонках должен быть слышен фон переменного тока.


Вложения:
IN-OUT.jpg [229.05 KiB]
Скачиваний: 1592

_________________
Мастеру достаточно одной пальчиковой батарейки, чтобы запустить любое устройство, в любом направление, с любой скоростью...
Вернуться наверх
 
Не в сети
 Заголовок сообщения: Re: Microlab H-500 нет звука
СообщениеДобавлено: Сб янв 07, 2017 14:09:39 
Друг Кота
Аватар пользователя

Карма: 110
Рейтинг сообщений: 6673
Зарегистрирован: Пт авг 14, 2015 14:25:02
Сообщений: 11291
Откуда: Одесса - мама
Рейтинг сообщения: 14
Санек090, тёзка! И зачем Вы смотрите напряжения на резисторах, через которые проходит звук? :dont_know: :facepalm:

Начните с питания микросхем!
:write: Вам дали схему - смотрите питание: +5В(7805), +9В(7809), +6.8В(ZD101), +3.4В ; -9В(7909), -6.8В(ZDxxx)
Дальше - наличие шины данных на SCL, SDA.

Добавлено after 56 minutes 24 seconds:
P.S. и ещё, удалите свой вопрос тут: viewtopic.php?f=1&t=42308
Тем более, что там проблема была в САБе, а у Вас проблема в предварительных цепях... :roll:

_________________
90% времени уходит на отыскание неисправности,остальное - ждать когда нагреется паяльник! :)


Вернуться наверх
 
Не в сети
 Заголовок сообщения: Re: Microlab H-500 нет звука
СообщениеДобавлено: Сб янв 07, 2017 15:03:29 
Друг Кота
Аватар пользователя

Карма: 90
Рейтинг сообщений: 1502
Зарегистрирован: Вт сен 06, 2011 20:49:28
Сообщений: 26599
Откуда: оттуда
Рейтинг сообщения: 5
Санек090 писал(а):
Я как бы не шибко в электронике но по моему, конденсаторы не пропускают постоянную составляющею, зачем так сделано я не пойму.

Ты прав, сильно не шибко, лучше закрой его, ремонт будет дешевле.

_________________
- Русским человеком может быть только тот, у кого чего-нибудь нет, но не так нет, чтобы обязательно было, а нет — и хрен с ним.
"Русский человек может жить как в одну сторону, так и в другую. И в обоих случаях останется цел" А. Платонов


Вернуться наверх
 
Эиком - электронные компоненты и радиодетали
Не в сети
 Заголовок сообщения: Re: Microlab H-500 нет звука
СообщениеДобавлено: Вс янв 08, 2017 03:29:25 
Родился

Зарегистрирован: Сб янв 07, 2017 05:07:33
Сообщений: 12
Рейтинг сообщения: 0
Ребята, спасибо за помощь! Есть ли возможность дать схему в более развернутом виде? А то весь интернет перерыл не нашел нигде именно на Microlab H-500.
Питание посмотрел. Везде есть: +5В(7805), +9В(7809), +6.8В(ZD101), +3.4В ; -9В(7909), -6.8В(ZD102). Только стабилитрон (ZD101) дает 7.02В. Я не думаю, что +/- 2В дает сбой в работе схемы.
Посмотрел pt2323 (SCL, SDA) на выводах 15-16(+7.8В), а на М61541 смотрю datasheet выводы 14-15 (DATA и CLOCK). А по схеме написано SCL, SDA посмотрел 14 вывод (+7.7В). А на выводе 15 отсутствует питание, но посмотрев по дорожкам идет через резистор и несколько перемычках уходит на блок Control System.


Вернуться наверх
 
Не в сети
 Заголовок сообщения: Re: Microlab H-500 нет звука
СообщениеДобавлено: Вс янв 08, 2017 04:36:41 
Друг Кота
Аватар пользователя

Карма: 32
Рейтинг сообщений: 810
Зарегистрирован: Ср апр 06, 2011 09:58:13
Сообщений: 13253
Откуда: Кузбасс
Рейтинг сообщения: 0
Вот держи.
Мне самому кто-то из Котов прислал подоборку схем.


Вложения:
H-500.rar [109.47 KiB]
Скачиваний: 1277
Вернуться наверх
 
Не в сети
 Заголовок сообщения: Re: Microlab H-500 нет звука
СообщениеДобавлено: Вс янв 08, 2017 05:29:39 
Родился

Зарегистрирован: Сб янв 07, 2017 05:07:33
Сообщений: 12
Рейтинг сообщения: 0
Спасибо! У меня такая схема есть, она не такая. Это на H500Q те элементы, что написаны на схеме они не совпадают с элементами на плате, мне бы по возможности H-500. как выложил loop


Вернуться наверх
 
Не в сети
 Заголовок сообщения: Re: Microlab H-500 нет звука
СообщениеДобавлено: Вс янв 08, 2017 13:17:51 
Друг Кота
Аватар пользователя

Карма: 110
Рейтинг сообщений: 6673
Зарегистрирован: Пт авг 14, 2015 14:25:02
Сообщений: 11291
Откуда: Одесса - мама
Рейтинг сообщения: 5
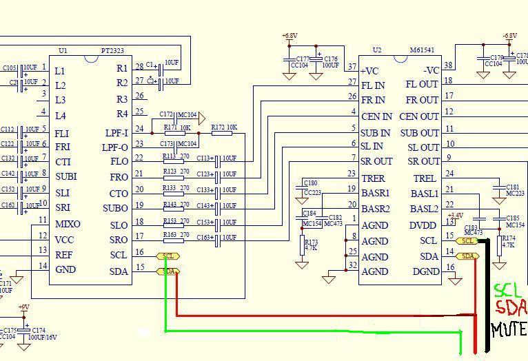
Ну микросхемы совпадают? Можно и по ним. А незначительные отличия у китайцеф всегда есть! Они даже в одной и той-же модели могут делать изменения!
Санек090 писал(а):
Посмотрел pt2323 (SCL, SDA) на выводах 15-16(+7.8В), а на М61541 смотрю datasheet выводы 14-15 (DATA и CLOCK). А по схеме написано SCL, SDA посмотрел 14 вывод (+7.7В). А на выводе 15 отсутствует питание,
Это как? SCL=16, SDA=15, 14=GND!
Считайте ноги правильно! И на шине не может быть больше 5 вольт!
Изображение

_________________
90% времени уходит на отыскание неисправности,остальное - ждать когда нагреется паяльник! :)


Вернуться наверх
 
Не в сети
 Заголовок сообщения: Re: Microlab H-500 нет звука
СообщениеДобавлено: Вс янв 08, 2017 16:21:22 
Друг Кота
Аватар пользователя

Карма: 60
Рейтинг сообщений: 227
Зарегистрирован: Пт июн 24, 2011 17:53:10
Сообщений: 6789
Откуда: WCP
Рейтинг сообщения: 5
Санек090 писал(а):
мне бы по возможности H-500. как выложил loop
http://elektrotanya.com/microlab_h500_h600_x25_x27_sch.pdf/download.html

_________________
«Бремя доказательства лежит на том, кто утверждает, а не на том, кто отрицает.»

И Вас тоже вылечат!


Вернуться наверх
 
Не в сети
 Заголовок сообщения: Re: Microlab H-500 нет звука
СообщениеДобавлено: Ср янв 18, 2017 06:56:03 
Родился

Зарегистрирован: Сб янв 07, 2017 05:07:33
Сообщений: 12
Рейтинг сообщения: 0
Добрый день!

Посмотрел pt2323 (SCL, SDA) на выводах 15-16 (5В).
Посмотрел М61541 SCL-0В; SDA-(5В). Но SCL уходит на блок Control System (2SC2604) на MUTE. Подскажите пожалуйста. На MUTE так и должно быть 0В?

Добавлено after 12 minutes 26 seconds:
А если попробовать с pt2323 (SCL) кинуть перемычку на М61541 (SCL) и откинуть перемычку идущую на MUTE? Никто не знает какие будут последствия?


Вложения:
Безы.JPG [46.21 KiB]
Скачиваний: 971
ууу.JPG [79.27 KiB]
Скачиваний: 1063
Вернуться наверх
 
Не в сети
 Заголовок сообщения: Re: Microlab H-500 нет звука
СообщениеДобавлено: Ср янв 18, 2017 12:11:13 
Друг Кота
Аватар пользователя

Карма: 110
Рейтинг сообщений: 6673
Зарегистрирован: Пт авг 14, 2015 14:25:02
Сообщений: 11291
Откуда: Одесса - мама
Рейтинг сообщения: 5
Посмотрите питание на М61541:
13 DVDD(+3.4V)
37 +VC(+6.8V)
38 -VC(-6.8V)

SCL, SDA это одна шина I2C по всей схеме!
Если на М61541 нет SCL, а на PT2323 есть, то смотрите дорожки!
Пайки, микротрещины - под мощной увеличилкой.

_________________
90% времени уходит на отыскание неисправности,остальное - ждать когда нагреется паяльник! :)


Вернуться наверх
 
Не в сети
 Заголовок сообщения: Re: Microlab H-500 нет звука
СообщениеДобавлено: Пт янв 20, 2017 05:41:00 
Родился

Зарегистрирован: Сб янв 07, 2017 05:07:33
Сообщений: 12
Рейтинг сообщения: 0
13 DVDD(+2.3V)
37 +VC(+5.0V)
38 -VC(-7.1V)
Вот такой у меня результат получился


Вернуться наверх
 
Не в сети
 Заголовок сообщения: Re: Microlab H-500 нет звука
СообщениеДобавлено: Пт янв 20, 2017 09:18:55 
Друг Кота
Аватар пользователя

Карма: 110
Рейтинг сообщений: 6673
Зарегистрирован: Пт авг 14, 2015 14:25:02
Сообщений: 11291
Откуда: Одесса - мама
Рейтинг сообщения: 5
Ну вот! :tea: У Вас или стабилизаторы не держат, или где-то грузит... отключайте по одному питания и меряйте.

_________________
90% времени уходит на отыскание неисправности,остальное - ждать когда нагреется паяльник! :)


Вернуться наверх
 
Не в сети
 Заголовок сообщения: Re: Microlab H-500 нет звука
СообщениеДобавлено: Вт янв 31, 2017 09:35:06 
Родился

Зарегистрирован: Сб янв 07, 2017 05:07:33
Сообщений: 12
Рейтинг сообщения: 0
Добрый день!
Сменил стабилитрон ZD101 и конденсатор C185:
Теперь питание на М61541:
13 DVDD(+3.4V)
37 +VC(+6.9V)
38 -VC(-6.9V)
Но звук так и не появился :(

Добавлено after 18 minutes 18 seconds:
На блоке Easy Control System, на микросхеме 2SC2604 (SN8P2604AKB) на "ножке" 10 (MUTE) какое должно быть питание?
У меня с микросхемы 2SC2604 (SN8P2604AKB) с "ножке" 10 (MUTE) прямой дорогой идет на М61541 на "ножку" 15 (SCL), питание отсутствует.


Вернуться наверх
 
Не в сети
 Заголовок сообщения: Re: Microlab H-500 нет звука
СообщениеДобавлено: Вт янв 31, 2017 09:50:08 
Друг Кота
Аватар пользователя

Карма: 110
Рейтинг сообщений: 6673
Зарегистрирован: Пт авг 14, 2015 14:25:02
Сообщений: 11291
Откуда: Одесса - мама
Рейтинг сообщения: 0
Санек090 писал(а):
У меня с микросхемы 2SC2604 (SN8P2604AKB) с "ножке" 10 (MUTE) прямой дорогой идет на М61541 на "ножку" 15 (SCL), питание отсутствует.
Не может быть!
(MUTE) и (SCL) - это совершенно разные сигналы! :facepalm: Они никак не пересекаются!
Смотрите внимательно и сверяйте со схемой! :write:

_________________
90% времени уходит на отыскание неисправности,остальное - ждать когда нагреется паяльник! :)


Вернуться наверх
 
Не в сети
 Заголовок сообщения: Re: Microlab H-500 нет звука
СообщениеДобавлено: Вт янв 31, 2017 11:51:18 
Родился

Зарегистрирован: Сб янв 07, 2017 05:07:33
Сообщений: 12
Рейтинг сообщения: 0
Получается есть! у же раз 30 смотрел....
есть схема конкретней для SCL и SDA?

Добавлено after 2 minutes 15 seconds:
Давай ты скинешь мне ссылку почты своей, я тебе видео отправлю. А то сюда не выкладывается видео


Вернуться наверх
 
Не в сети
 Заголовок сообщения: Re: Microlab H-500 нет звука
СообщениеДобавлено: Вт янв 31, 2017 11:58:21 
Друг Кота
Аватар пользователя

Карма: 110
Рейтинг сообщений: 6673
Зарегистрирован: Пт авг 14, 2015 14:25:02
Сообщений: 11291
Откуда: Одесса - мама
Рейтинг сообщения: 0
Процессор склько ног? 20 или 28?
Там расприновка отличается.

Добавлено after 1 minute 29 seconds:
[quote=](MUTE) и (SCL) - это совершенно разные сигналы! Они никак не пересекаются![/quote]Спросите у любого Кота!!! :)

_________________
90% времени уходит на отыскание неисправности,остальное - ждать когда нагреется паяльник! :)


Вернуться наверх
 
Не в сети
 Заголовок сообщения: Re: Microlab H-500 нет звука
СообщениеДобавлено: Вт янв 31, 2017 12:00:20 
Родился

Зарегистрирован: Сб янв 07, 2017 05:07:33
Сообщений: 12
Рейтинг сообщения: 0
28


Вернуться наверх
 
Не в сети
 Заголовок сообщения: Re: Microlab H-500 нет звука
СообщениеДобавлено: Вт янв 31, 2017 12:12:34 
Друг Кота
Аватар пользователя

Карма: 110
Рейтинг сообщений: 6673
Зарегистрирован: Пт авг 14, 2015 14:25:02
Сообщений: 11291
Откуда: Одесса - мама
Рейтинг сообщения: 0
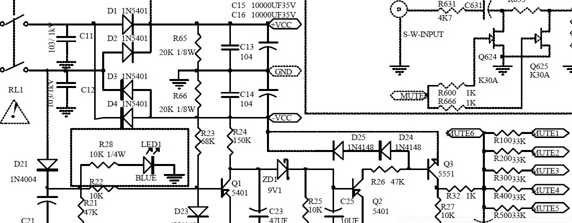
Из этго процессора ваще не выходит сигнал (mute)
Этот сигнал формируется в другом месте!
СпойлерИзображение

Он(сигнал) находится на плате усилителей! Рядом с БП! :write:


Вложения:
БП + мють.jpg [173.11 KiB]
Скачиваний: 2613

_________________
90% времени уходит на отыскание неисправности,остальное - ждать когда нагреется паяльник! :)
Вернуться наверх
 
Не в сети
 Заголовок сообщения: Re: Microlab H-500 нет звука
СообщениеДобавлено: Вт янв 31, 2017 12:28:38 
Родился

Зарегистрирован: Сб янв 07, 2017 05:07:33
Сообщений: 12
Рейтинг сообщения: 0
я понял тебя...

Добавлено after 2 minutes 37 seconds:
А если попробовать кинуть перемычку с pt2323 SCL--на М61541 SCL?


Вернуться наверх
 
Показать сообщения за:  Сортировать по:  Вернуться наверх
Начать новую тему Ответить на тему  [ Сообщений: 29 ]  1,  

Часовой пояс: UTC + 3 часа


Кто сейчас на форуме

Сейчас этот форум просматривают: нет зарегистрированных пользователей и гости: 61


Вы не можете начинать темы
Вы не можете отвечать на сообщения
Вы не можете редактировать свои сообщения
Вы не можете удалять свои сообщения
Вы не можете добавлять вложения

Найти:
Перейти:  


Powered by phpBB © 2000, 2002, 2005, 2007 phpBB Group
Русская поддержка phpBB
Extended by Karma MOD © 2007—2012 m157y
Extended by Topic Tags MOD © 2012 m157y