Например TDA7294

Форум РадиоКот • Просмотр темы - Дребезг контактов. Помогите разобраться в работе схемы.
Форум РадиоКот
Здесь можно немножко помяукать :)

Текущее время: Пн фев 02, 2026 17:39:47

Часовой пояс: UTC + 3 часа


ПРЯМО СЕЙЧАС:



Начать новую тему Ответить на тему  [ Сообщений: 11 ] 
Автор Сообщение
Не в сети
 Заголовок сообщения: Дребезг контактов. Помогите разобраться в работе схемы.
СообщениеДобавлено: Ср сен 23, 2009 09:38:22 
Первый раз сказал Мяу!

Зарегистрирован: Вт сен 22, 2009 11:35:27
Сообщений: 30
Рейтинг сообщения: 0
Здравствуте уважаемые! Огромная просьба, к тем, кто имеет практический опыт работы с цифровыми устройствами оказать помощь в разборе работы схемы блока автомобильного зажигания БУЗ-07. Его полную схему можно помотреть, например здесь:

http://qrx.narod.ru/rem/bz_avt.htm

Меня интересует надежная проверенная схема защиты от дребезга контактов. Таких устройствах оно обязательно должно присутствует, о чем говорится в описании. Неясно остается только на каких элементах, по какой схеме оно реализовано и как работает. Есть огромное желание позаимствовать готовый кусок схемы для своих целей. Есть большое подозрение, что ничего оригинального в этом нет и применено стандартное известное решение, однако моих знаний в цифровой технике понять ее не хватает.

Схему, на всякий случай прикрепляю.


Вложения:
Комментарий к файлу: Схема БУЗ-07
-07.gif [51.14 KiB]
Скачиваний: 1265
Вернуться наверх
 
Не в сети
 Заголовок сообщения:
СообщениеДобавлено: Ср сен 23, 2009 09:55:34 
Друг Кота
Аватар пользователя

Карма: 8
Рейтинг сообщений: 34
Зарегистрирован: Пн янв 26, 2009 00:10:51
Сообщений: 3531
Откуда: Москва
Рейтинг сообщения: 0
Медали: 1
Получил миской по аватаре (1)
В описании вроде все написано. Есть защита от дребезга.
Цитата:

Блок управления зажиганием работает следующим образом.
Импульсы с прерывателя автомобиля, защищенные от дребезга контактов, поступают на управляемые по частоте узлы задержки импульса момента искрообразования, реализованные на микросхеме DD2.
Один из узлов задержки (DD2.1, DD2.2) с помощью выносного переменного резистора R14 изменяет УОЗ, тем самым регулируя подавление детонации двигателя.

Лучше поинтересоваться. В каком температурном диапазоне могут работать детали (микрухи. транзисторы, конденсаторы). А то при минус 20 могут и не заработать. Когда-то у меня были проблемы именно по этой причине.


Вернуться наверх
 
Не в сети
 Заголовок сообщения: Re: Дребезг контактов. Помогите разобраться в работе схемы.
СообщениеДобавлено: Ср сен 23, 2009 10:37:27 
Друг Кота
Аватар пользователя

Карма: 9
Рейтинг сообщений: 96
Зарегистрирован: Пн июл 13, 2009 14:37:39
Сообщений: 3961
Откуда: Московская область, наукоград.....
Рейтинг сообщения: 0
tems-ya писал(а):
Меня интересует надежная проверенная схема защиты от дребезга контактов....Есть большое подозрение, что ничего оригинального в этом нет и применено стандартное известное решение, однако моих знаний в цифровой технике понять ее не хватает.

Для управления от кнопок, в своих разработках ставил параллельно кнопке интегрирующую цепочку RC с временем около 100 мкс. Если имеется критичные к фронтам элементы, то цепочку подаю на вход триггера Шмидта. Он позволяет сформировать фронт из медленного нарастания напряжения на конденсаторе.

_________________
Загружая на вход компьютера "мусор", на выходе получим "мусор^32".
PS. Не работаю с: Proteus, Multisim, EWB, Micro-Cap... не спрашивайте даже


Вернуться наверх
 
Не в сети
 Заголовок сообщения:
СообщениеДобавлено: Ср сен 23, 2009 12:50:00 
Первый раз сказал Мяу!

Зарегистрирован: Вт сен 22, 2009 11:35:27
Сообщений: 30
Рейтинг сообщения: 0
Вопрос был в другом, какие элементы на схеме реализуют подавление дребезга контактов. Хотелось бы нарисовать схему подавления дребезга одним блоком с ясным входом и выходом как отдельного законченого устройства и понять как оно работает.

Более того, не потеме но все же, в идеале нужно устройство не искажающее длительность импульсов ни по входу, ни по выходу и защищающее и вход и выход от дребезга.

Просто такой схемной реализации, как на приведенной схеме я нигде больше не всречал. Хотелось бы разобраться во входном формирователе. Что потом интересно гораздо менее.


Вернуться наверх
 
Эиком - электронные компоненты и радиодетали
Не в сети
 Заголовок сообщения:
СообщениеДобавлено: Ср сен 23, 2009 13:10:07 
Друг Кота
Аватар пользователя

Карма: 8
Рейтинг сообщений: 34
Зарегистрирован: Пн янв 26, 2009 00:10:51
Сообщений: 3531
Откуда: Москва
Рейтинг сообщения: 0
Медали: 1
Получил миской по аватаре (1)
Я понимаю так: DD1.1 –DD 1.4 формирователь прямоугольных импульсов. RC цепочки с C7 && C4 отсекают короткие импульсы, (собственно это и есть подавление дребезга). Пороги отсекания устанавливаются R2 && R20. DD2.1 –DD2.2 DD3.3 –DD3.4 формируют импульс нужной длительности для усилителя на транзисторах. Остальное усилитель на катушку.
На трамблере устанавливается заведомо раннее зажигание, градусов на 10-15, а потом схема задержки (корректор) задерживает подачу импульса на катушку. Получается изменяя время задержки меняем угол зажигания.


Вернуться наверх
 
Не в сети
 Заголовок сообщения:
СообщениеДобавлено: Ср сен 23, 2009 15:27:22 
Первый раз сказал Мяу!

Зарегистрирован: Вт сен 22, 2009 11:35:27
Сообщений: 30
Рейтинг сообщения: 0
Прямоугольные импульсы поступают с трамблера. ИМХО, по идее, дребезг должен подавляться на DD1.1 && DD1.4. Это како-нить типа хитрый тригер Шмитта на логике. Я так думаю.


Вернуться наверх
 
Не в сети
 Заголовок сообщения:
СообщениеДобавлено: Пт сен 25, 2009 04:02:41 
Нашел транзистор. Понюхал.

Зарегистрирован: Чт сен 06, 2007 22:36:09
Сообщений: 185
Откуда: Санкт-Петербург
Рейтинг сообщения: 0
Когда-то я делал как на картинке. Но работает только с переключателем. То есть с тем, что имеет группу из трех контактов.


Вложения:
555.GIF [1.64 KiB]
Скачиваний: 1615
Вернуться наверх
 
Не в сети
 Заголовок сообщения:
СообщениеДобавлено: Сб сен 26, 2009 21:36:36 
Друг Кота

Карма: 17
Рейтинг сообщений: 166
Зарегистрирован: Пт авг 25, 2006 09:26:19
Сообщений: 5232
Откуда: Москва
Рейтинг сообщения: 0
tems-ya писал(а):
Прямоугольные импульсы поступают с трамблера. ИМХО, по идее, дребезг должен подавляться на DD1.1 && DD1.4. Это како-нить типа хитрый тригер Шмитта на логике. Я так думаю.


Это хитрый одновибратор (DD1.1;DD1.3;DD1.4), который по цепи временной задержки DD1.4 R7 C5 гасит дребезг контакта прерывателя при размыкании контакта, а по цепи временной задержки DD1.3 С6 R8 гасит дребезг контакта прерывателя при замыкании контакта...


Вернуться наверх
 
Не в сети
 Заголовок сообщения:
СообщениеДобавлено: Пн окт 26, 2009 20:33:26 
Первый раз сказал Мяу!

Зарегистрирован: Вт сен 22, 2009 11:35:27
Сообщений: 30
Рейтинг сообщения: 0
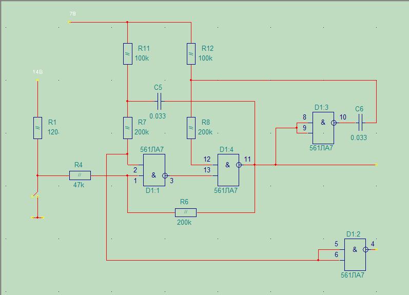
Перерисовал входной каскад схему так. Все равно не могу понять как она работает и где у нее главное выход! Люди, кто учил цифровую технику в ВУЗЕ помогайте.Изображение


Вложения:
cxema.JPG [34.66 KiB]
Скачиваний: 551
Вернуться наверх
 
Не в сети
 Заголовок сообщения:
СообщениеДобавлено: Пн окт 26, 2009 22:49:46 
Друг Кота

Карма: 27
Рейтинг сообщений: 1283
Зарегистрирован: Ср фев 11, 2009 20:35:58
Сообщений: 7853
Рейтинг сообщения: 0
По первому импульсу запустится одновибратор и сформирует импульс по времени длинее любой помехи т.е. во время работы одновибратора он не реагирует на вход пока не закончит свою работу.


Вернуться наверх
 
Не в сети
 Заголовок сообщения:
СообщениеДобавлено: Ср ноя 25, 2009 17:11:00 
Первый раз сказал Мяу!

Зарегистрирован: Вт сен 22, 2009 11:35:27
Сообщений: 30
Рейтинг сообщения: 0
Выходной сигнал откуда брать то, тот который защищен от дребезга?


Вернуться наверх
 
Показать сообщения за:  Сортировать по:  Вернуться наверх
Начать новую тему Ответить на тему  [ Сообщений: 11 ] 

Часовой пояс: UTC + 3 часа


Кто сейчас на форуме

Сейчас этот форум просматривают: нет зарегистрированных пользователей и гости: 31


Вы не можете начинать темы
Вы не можете отвечать на сообщения
Вы не можете редактировать свои сообщения
Вы не можете удалять свои сообщения
Вы не можете добавлять вложения

Найти:
Перейти:  


Powered by phpBB © 2000, 2002, 2005, 2007 phpBB Group
Русская поддержка phpBB
Extended by Karma MOD © 2007—2012 m157y
Extended by Topic Tags MOD © 2012 m157y