Например TDA7294

Форум РадиоКот • Просмотр темы - Автоматический запуск двигателя на AT90S2313
Форум РадиоКот
Здесь можно немножко помяукать :)

Текущее время: Пн дек 01, 2025 04:55:31

Часовой пояс: UTC + 3 часа


ПРЯМО СЕЙЧАС:



Начать новую тему Ответить на тему  [ Сообщений: 218 ]  1, , , , ...  
Автор Сообщение
Не в сети
 Заголовок сообщения: Автоматический запуск двигателя на AT90S2313
СообщениеДобавлено: Вт ноя 07, 2006 00:19:32 
Нашел транзистор. Понюхал.
Аватар пользователя

Карма: 1
Рейтинг сообщений: 14
Зарегистрирован: Вт ноя 07, 2006 00:09:58
Сообщений: 198
Откуда: Москва
Рейтинг сообщения: 0
Появилось острое желание заводить машину без моего присутствия. Б'юсь над системой. Мож кто чо посоветует.

_________________
Я не волшебник, я только лечусь


Вернуться наверх
 
Не в сети
 Заголовок сообщения:
СообщениеДобавлено: Вт ноя 07, 2006 13:31:06 
Потрогал лапой паяльник
Аватар пользователя

Карма: 2
Рейтинг сообщений: 1
Зарегистрирован: Пн мар 20, 2006 13:05:08
Сообщений: 336
Рейтинг сообщения: 0
по радио заводить? с какого расстояния? в гараже (металлическом ;)) или на стоянке?
электроника должна функционировать как только выключается двигатель? питание от аккумулятора? если да, сколько времени электроника от аккумулятора питаться будет (несколько дней, или возможно месяц, два?)?

_________________
Я просто верю в то, что рушить догмы - лучший способ не стареть.


Вернуться наверх
 
Не в сети
 Заголовок сообщения:
СообщениеДобавлено: Вт ноя 07, 2006 22:03:32 
Нашел транзистор. Понюхал.
Аватар пользователя

Карма: 1
Рейтинг сообщений: 14
Зарегистрирован: Вт ноя 07, 2006 00:09:58
Сообщений: 198
Откуда: Москва
Рейтинг сообщения: 0
1. Заводить либо с пульта сигнализации (доп-функция), либо по будильнику.
2. Машина под окнами, 7-й этаж.
3. Электроника должна функционировать всегда.
4. Питание естественно от АКБ. (Без АКБ электронике заводить мотор трудновато будет. :))) ) Так что АКБ.
5. ну, а питаться будет пока машину не продам.

_________________
Я не волшебник, я только лечусь


Вернуться наверх
 
Не в сети
 Заголовок сообщения:
СообщениеДобавлено: Ср ноя 08, 2006 11:24:09 
Админ
Аватар пользователя

Карма: 109
Рейтинг сообщений: 458
Зарегистрирован: Вт авг 23, 2005 15:23:25
Сообщений: 10815
Откуда: Москва
Рейтинг сообщения: 0
Медали: 1
Получил миской по аватаре (1)
Если завязываться на радиоканал, то надо использовать штатные средства сигнализации - там обычно есть второй канал, например, на открытие багажника с брелка сигнализации. Его вполне можно использовать для запуска двигателя, правда только в том случае, если сигналка не блокирует бензонасос или еще что то в этом роде.
Самому делать такую фигню вряд ли получится, посокльку в современных сигнализациях применяется двойное динамическое кодирование и алгоритмы шифрования хрен достанешь - они охраняются как коммерческая тайна.
Так что реальнее всего сделать все таки запуск по таймеру - это вполне реально.

_________________
А вот футболки кому? Кружки, значки!
Мысли Пачкают Мозги


Вернуться наверх
 
Эиком - электронные компоненты и радиодетали
 Заголовок сообщения:
СообщениеДобавлено: Ср ноя 08, 2006 22:52:44 
Сигнализация блокирует, главным образом, стартер и зажигание.
Мне фиолетово на все примочки изготовителя.
Допустим: Стоит блокировка зажигания. В данном случае сейчас на машине стоит система сигнализации аля имобилайзер.
Суть вот в чём: Он управляет блокировкой стартера и зажигания, а сам находится под капотом. Включается с кнопки в салоне, а снимается с охраны с помощью микросхемы как на домофоне. Вся фишка в том, что он же блокирует капот. Поэтому дастать его практически невозможно. Мой план таков: я своим модулем запуска обхажу тот самый аля имобилайзер. Далее запускаю мотор и слежу за ним. Температура мотора и салона. Далее глушу его, по достижении нужных температур. А если кто-то полезет, то система отпускает имобилайзер. По датчику скорости, по открытой двери. Машина глохнет.


Вернуться наверх
   
 
Не в сети
 Заголовок сообщения:
СообщениеДобавлено: Ср ноя 08, 2006 22:58:11 
Нашел транзистор. Понюхал.
Аватар пользователя

Карма: 1
Рейтинг сообщений: 14
Зарегистрирован: Вт ноя 07, 2006 00:09:58
Сообщений: 198
Откуда: Москва
Рейтинг сообщения: 0
Гость - это Я :))
Забыл активироваться.
Да вот ещё, Заводить мотор как раз я и хотел с доп функции(открытие багажника).
И ещё у меня стоит бортовой компьютер с будильником. Он при бужении, будет и машину. :)))
Есть нога с нулевым импульсом.

_________________
Я не волшебник, я только лечусь


Вернуться наверх
 
Не в сети
 Заголовок сообщения:
СообщениеДобавлено: Ср ноя 08, 2006 23:27:56 
Собутыльник Сэра Мурра
Аватар пользователя

Карма: 23
Рейтинг сообщений: 6
Зарегистрирован: Вт янв 10, 2006 00:26:45
Сообщений: 2918
Откуда: Челябинск
Рейтинг сообщения: 0
Кошата! вы забыли, что если машина стоит на нейтрали, то она никуда не поедет при заводе, т.е. угнать её, заведя по радиоканалу, нереально. А вот чтоб завести, надо поставить параллельно ключу реле (или тиристор) на включение зажигания и реле-пускатель для стартера. т.е. пока нажата кнопа на пульте, включается зажигание, а через секунду стартер. после отпускания кнопки ессно стартер вырубается, а вот зажигание до прихода владельца включено.
Но если поставить управление на руль, коробку передач и педали, то можно замутить неплохую радиоуправляемую игрушку :)))

_________________
Увлекательный ресурс об электронике и не только


Вернуться наверх
 
Не в сети
 Заголовок сообщения:
СообщениеДобавлено: Чт ноя 09, 2006 18:10:57 
Открыл глаза
Аватар пользователя

Зарегистрирован: Чт июн 15, 2006 23:46:55
Сообщений: 50
Откуда: Раша, Москоу
Рейтинг сообщения: 0
Gurvinok, вы забыли добавить одну интересную деталь - а с каким у вас двигателем машина? Карбюратор или впрыск?
С впрысковым двигателем будет меньше проблемм - там всем ведает ЭБУ, надо только повернуть виртуальный ключ в нужном направлении и все будет ок. Для карбюратора (особенно зимой) придется придумывать моторчик для управления подсосом.

И еще - завести двигатель просто, но еще надо:
* следить за оборотами двигателя
* следить за температурой
* следить за зарядом (напряжением) АКБ, чтоб не заводить потом двигатель вручную, ака с толчка\пинка\сменой АКБ

Проще купить (если есть деньги, если нет - думаю у вас есть руки, фантазия и настойчивость для создания клона) сигнализацию с возможностью пуска.


Вернуться наверх
 
Не в сети
 Заголовок сообщения:
СообщениеДобавлено: Чт ноя 09, 2006 22:49:52 
Нашел транзистор. Понюхал.
Аватар пользователя

Карма: 1
Рейтинг сообщений: 14
Зарегистрирован: Вт ноя 07, 2006 00:09:58
Сообщений: 198
Откуда: Москва
Рейтинг сообщения: 0
К счастью у меня инжектор.
Сигнализацию я бы купил, но. Либо функции не те, либо цена космическая, а такой запуск нужен позарез.
Вот я уже схемку набрасал.
Правда я в электронике новичок.

_________________
Я не волшебник, я только лечусь


Вернуться наверх
 
Не в сети
 Заголовок сообщения:
СообщениеДобавлено: Чт ноя 09, 2006 22:54:51 
Потрогал лапой паяльник
Аватар пользователя

Зарегистрирован: Сб сен 30, 2006 19:32:29
Сообщений: 303
Рейтинг сообщения: 0
Gurvinok
Выложи схему , посмотреть хочется


Вернуться наверх
 
Не в сети
 Заголовок сообщения:
СообщениеДобавлено: Чт ноя 09, 2006 23:06:40 
Нашел транзистор. Понюхал.
Аватар пользователя

Карма: 1
Рейтинг сообщений: 14
Зарегистрирован: Вт ноя 07, 2006 00:09:58
Сообщений: 198
Откуда: Москва
Рейтинг сообщения: 0
Вот. Главное не смеятся. Повторяю я токо учусь. :)))


Вложения:
Схема.gif [77.14 KiB]
Скачиваний: 2002

_________________
Я не волшебник, я только лечусь
Вернуться наверх
 
Не в сети
 Заголовок сообщения:
СообщениеДобавлено: Чт ноя 09, 2006 23:12:35 
Открыл глаза
Аватар пользователя

Зарегистрирован: Чт июн 15, 2006 23:46:55
Сообщений: 50
Откуда: Раша, Москоу
Рейтинг сообщения: 0
1. по схеме - можно убрать аналоговый компаратор, воспользовавшись более новой моделью МК(встроенный компаратор) например attiny26(там еще и ацп есть)
2. прошивом поделись на всякий случай. хочется в протеусе погонять

кстати, ЭБУ не январь 5й?


Вернуться наверх
 
Не в сети
 Заголовок сообщения:
СообщениеДобавлено: Чт ноя 09, 2006 23:17:03 
Нашел транзистор. Понюхал.
Аватар пользователя

Карма: 1
Рейтинг сообщений: 14
Зарегистрирован: Вт ноя 07, 2006 00:09:58
Сообщений: 198
Откуда: Москва
Рейтинг сообщения: 0
Я вобщем-то на Atmega8515 хочу. Прошивка пока на бумаге в виде схем.
Плотно штудирую asm. :))

А на борту дествительно Январь 5.1

_________________
Я не волшебник, я только лечусь


Вернуться наверх
 
Не в сети
 Заголовок сообщения:
СообщениеДобавлено: Чт ноя 09, 2006 23:26:36 
Открыл глаза
Аватар пользователя

Зарегистрирован: Чт июн 15, 2006 23:46:55
Сообщений: 50
Откуда: Раша, Москоу
Рейтинг сообщения: 0
Откинь свою мечту о 8515 - паять\работать с 40 выводами - это не для слабонервных. Можно найти что-нибудь равнозначное, но с меньшим числом выводов. Mega8 например.

Про январь-5 я видел статью в схемотехнике о бортовом компьютере на январе, но с шибко сложной схемой...или это был какой-то форум....вобщем при гугление можно найти протокол общения с сим чюдом отечественной схемотехники, что может значительно облегчить мониториринг параметров движка.


Вернуться наверх
 
Не в сети
 Заголовок сообщения:
СообщениеДобавлено: Чт ноя 09, 2006 23:33:34 
Нашел транзистор. Понюхал.
Аватар пользователя

Карма: 1
Рейтинг сообщений: 14
Зарегистрирован: Вт ноя 07, 2006 00:09:58
Сообщений: 198
Откуда: Москва
Рейтинг сообщения: 0
Эх Mega8.
Чтож мне с 8515 делать? Я их 2 штуки прикупил. :(
А на счет ЭБУ. Я вобще на FORDе работаю. Там писюк по CAN-шине
с переферией общяются. А наши также? Если да, то сложно ли эту шину изучить?

_________________
Я не волшебник, я только лечусь


Вернуться наверх
 
Не в сети
 Заголовок сообщения:
СообщениеДобавлено: Пт ноя 10, 2006 00:45:50 
Потрогал лапой паяльник
Аватар пользователя

Карма: 2
Рейтинг сообщений: 1
Зарегистрирован: Пн мар 20, 2006 13:05:08
Сообщений: 336
Рейтинг сообщения: 0
насчет как передать безопасно данные по радиоканалу:
1. можно использовать Spreading Spectrum технологию с Frequency hopping, хз как по-русски будет. Благо, счас готовые микрухи есть. Это будет первый этаж "шифрования".
2. Использовать шифрование с открытым ключом - типа RSA. DES не помню на этом ли принципе основан. Список пар ключей загнать в память мк, с брелка первая команда - передать открытый ключ пары, которая выбирается случайным образом. полученным ключом брелок шифрует команду с проверкой какой-нить и отсылает ее машине. машина декодирует команду, сверяет ее корректность и выполняет действие.
это будет второй этаж шифрования.

чтобы засечь такой сигнал, принять его правильно и раскодировать - это надо очень сильно захотеть и иметь недешевое оборудование.

в любом случае надо как-то менять команду от передачи к передаче, чтобы запрос/ответ не повторялись.

_________________
Я просто верю в то, что рушить догмы - лучший способ не стареть.


Вернуться наверх
 
 Заголовок сообщения: Re: Автоматический запуск двигателя на AT90S2313
СообщениеДобавлено: Пн дек 25, 2006 08:42:54 
Gurvinok писал(а):
Появилось острое желание заводить машину без моего присутствия. Б'юсь над системой. Мож кто чо посоветует.

Ну как успехи? Заводится?

P.S. Немного замечание по схеме. Питание от аккума пусти через диод иначе твой 1000 мкф конденсатор будет питать всю бортсеть авто во время провала напруги (кручения стартера)


Вернуться наверх
   
 
Не в сети
 Заголовок сообщения:
СообщениеДобавлено: Сб июн 09, 2007 21:09:40 
Опытный кот
Аватар пользователя

Карма: 1
Рейтинг сообщений: 0
Зарегистрирован: Ср май 02, 2007 14:36:29
Сообщений: 833
Откуда: Плюк
Рейтинг сообщения: 0
1. Насчёт перехвата сигнала, врятли какой угонщик догадаеться сканировать длинные или средние волны :)) а сигнал ещё слегка закодировать (ну типа 8 бит "шума" потом 3 бита адрес команды и опят несколько бит "шума")
2. а коробка на машине механика ? просто если забудешь поставить на нейтралку, а зимой часто ставят на скорость чтоб трос не примёрз, то тогда точно будет радиоуправляемая игрушка старт-стоп.
а если АКПП то чтоб завести надо сначала на тормоз нажать (если машина не совсем уж старая), а нажать на тормоз надо будет гидравликой\пневматикой :))
3. Мой тебе совет поставь подогреватель, а там уже и можно будет простое ДУ сделать если штатный таймер не устроит.


Вернуться наверх
 
Не в сети
 Заголовок сообщения:
СообщениеДобавлено: Вт июн 19, 2007 03:41:07 
Опытный кот

Зарегистрирован: Пт фев 02, 2007 10:19:58
Сообщений: 764
Откуда: Железногорск
Рейтинг сообщения: 0
Ну контроль постановки на нейтраль обычно проверяется следующим образом.
если ты хочешь, чтобы утром машина завелась, ты должен ещё при работающем двигателе поставить машину на ручник (контроллер при этом должен отслеживать зажигание лампы ручника). Нажать кнопку, подающую контроллеру сигнал что будильник заведён. После чего выйти из машины и закрыть дверь (контроллер должен отслеживать датчики открытия двери). Двигатель всё это время заведён. После того как дверь закроется, контроллер должен выключить зажигание и двиг заглохнет.
Путём такой несложной процедуры контроллер на 95% будет уверен что машин стоит на нейтрали и ручнике и что её можно заводить если что.

P.S. Вот только ещё очень не помешал бы электропривод воздушной заслонки (подсоса). Это если машин карбюраторный.


Вернуться наверх
 
Не в сети
 Заголовок сообщения: Автозапуск с сотового
СообщениеДобавлено: Пт июн 22, 2007 11:07:39 
Первый раз сказал Мяу!

Зарегистрирован: Чт май 31, 2007 16:08:24
Сообщений: 39
Рейтинг сообщения: 0
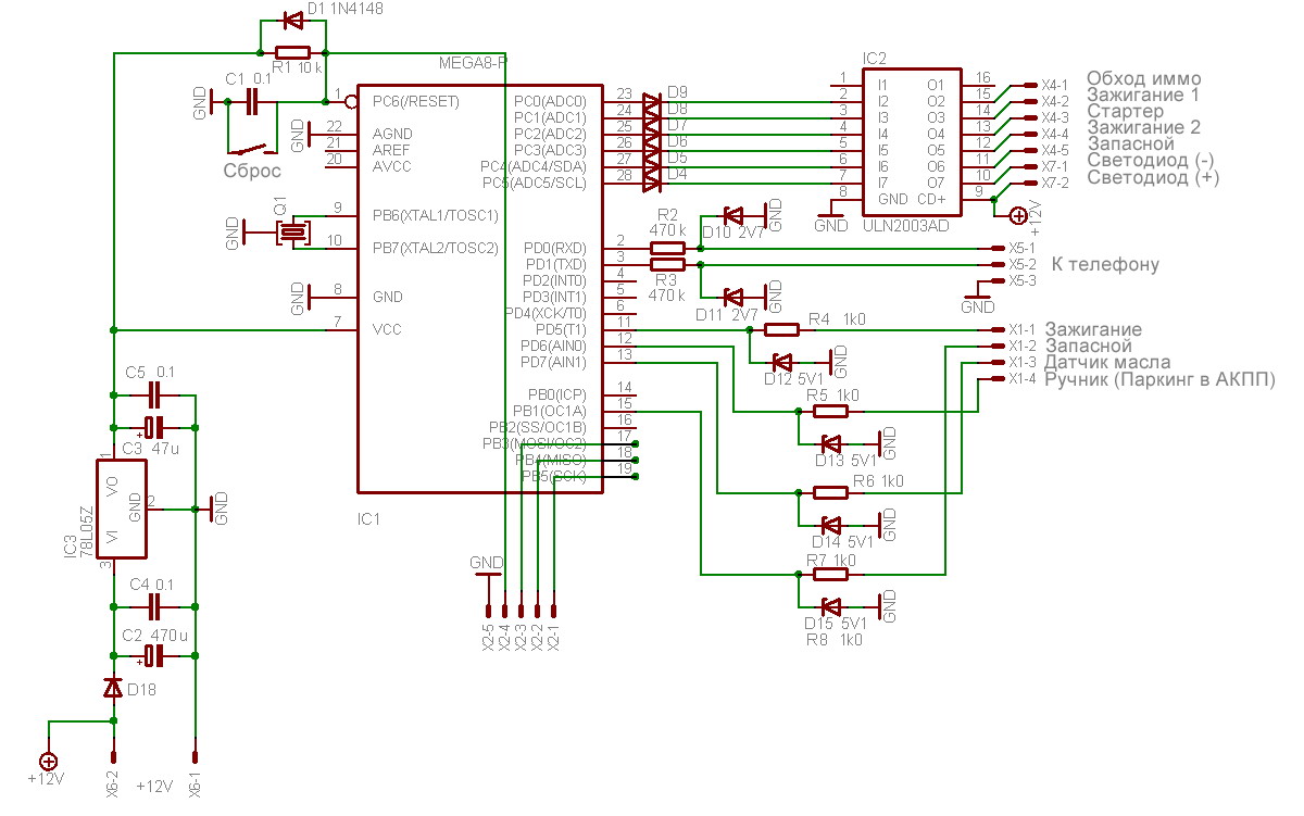
Вот сделал на досуге автозапуск с сотового вместе с турбо-таймером.
Работает следующим образом:
при включении считывает с СИМ-карты первые 9 номеров телефонов, при звонке на сотовый ложит трубку (на телефоне звонящего пишется нет ответа), потом проверяет есть ли номер звонящего среди этих 9 номеров, затем запускает двигатель, если ручник затянут (следит за запуском по Датчику масла, поэтому может перекручивать стартер на ~2 секунды, кто научит по тахометру сделаю по тахометру), при успешном запуске перезванивает звонившему, затем через 10 минут или при повторном звонке одного из 9 номеров глушит двигатель. Вроде всё. Если есть вопросы задавайте, может кто ошибки найдет в схеме и программе, может кому чего-нибудь изменить надо?


Вложения:
Комментарий к файлу: Схема
mega8_gsm_TT_Autostart.jpg [143.42 KiB]
Скачиваний: 1564
Комментарий к файлу: исходники для CVAVR
mega8_gsm_TT_Autostart.rar [94.05 KiB]
Скачиваний: 1112
Вернуться наверх
 
Показать сообщения за:  Сортировать по:  Вернуться наверх
Начать новую тему Ответить на тему  [ Сообщений: 218 ]  1, , , , ...  

Часовой пояс: UTC + 3 часа


Кто сейчас на форуме

Сейчас этот форум просматривают: нет зарегистрированных пользователей и гости: 15


Вы не можете начинать темы
Вы не можете отвечать на сообщения
Вы не можете редактировать свои сообщения
Вы не можете удалять свои сообщения
Вы не можете добавлять вложения

Найти:
Перейти:  


Powered by phpBB © 2000, 2002, 2005, 2007 phpBB Group
Русская поддержка phpBB
Extended by Karma MOD © 2007—2012 m157y
Extended by Topic Tags MOD © 2012 m157y