Например TDA7294

Форум РадиоКот • Просмотр темы - Термостабилизатор для электропаяльника
Форум РадиоКот
Здесь можно немножко помяукать :)

Текущее время: Пт ноя 21, 2025 22:08:27

Часовой пояс: UTC + 3 часа


ПРЯМО СЕЙЧАС:



Начать новую тему Ответить на тему  [ Сообщений: 69 ]  1, , ,  
Автор Сообщение
Не в сети
 Заголовок сообщения: Термостабилизатор для электропаяльника
СообщениеДобавлено: Пн май 19, 2014 23:26:06 
Первый раз сказал Мяу!

Зарегистрирован: Вт янв 26, 2010 20:37:54
Сообщений: 38
Рейтинг сообщения: 0
Нашёл здесь на "РадиоКоте" Статью с доработки схемы из старого журнала под паяльник 24В http://radiokot.ru/circuit/analog/home/12/
Но мне нужно заменить некоторые детали аналогами, не подскажите на что?
1. ку208г вроде можно заменить на ВТ134 или BT139 ?
2. Импульсный трансформатор T2 намотан на кольцевом магнитопроводе К10х6х4 из феррита 2000НМ. Вот только такого феррита мне не найти, есть много ферритовых колец из импульсных источников питания, ну или можно купить какой нибуть китайский. Но какой подойдёт? Например из этих http://www.reichelt.de/Amidon-Ferrit-Ringkerne/2/index.html?&ACTION=2&LA=2&GROUPID=3187 http://www.reichelt.de/Amidon-Eisenpulver-Ringkerne/2/index.html?&ACTION=2&LA=2&GROUPID=3186
3. к157Уд2 вроде как можно поменять на LM324 или есть что-то другое?
А то схема вроде очень интересна, а самому не разобраться. Конечно можно плюнуть и не парясь собрать другую схему на микроконтроллере.


Последний раз редактировалось koiah Вт май 20, 2014 09:48:44, всего редактировалось 2 раз(а).

Вернуться наверх
 
Не в сети
 Заголовок сообщения: Re: Термостабилизатор для электропаяльника с радиокота?
СообщениеДобавлено: Вт май 20, 2014 00:35:15 
Модератор
Аватар пользователя

Карма: 120
Рейтинг сообщений: 1088
Зарегистрирован: Пн дек 08, 2008 19:28:04
Сообщений: 22851
Откуда: 10км от Москвы на Север
Рейтинг сообщения: 2
1. Можно.
2. Можно использовать, практически, любой с проницаемостью не менее 600 и размером не меньше, чем в статье.
3. Можно использовать, практически, любой спаренный ОУ(например тот же 324 или наш 140уд20...) или два раздельных.

СпойлерИзображение


Вложения:
рег с термоп для паяльника на 140уд20.gif [24.56 KiB]
Скачиваний: 4585
Вернуться наверх
 
Не в сети
 Заголовок сообщения: Re: Термостабилизатор для электропаяльника с радиокота?
СообщениеДобавлено: Вт май 20, 2014 14:05:29 
Первый раз сказал Мяу!

Зарегистрирован: Вт янв 26, 2010 20:37:54
Сообщений: 38
Рейтинг сообщения: 0
Спасибо.
Borodach писал(а):
1. Можно.


Вы считаете приведённую Вами схему более оптимальной?


Вернуться наверх
 
Не в сети
 Заголовок сообщения: Re: Термостабилизатор для электропаяльника с радиокота?
СообщениеДобавлено: Чт май 07, 2015 20:42:31 
Первый раз сказал Мяу!
Аватар пользователя

Зарегистрирован: Чт май 07, 2015 18:57:20
Сообщений: 26
Рейтинг сообщения: 0
Собрал данную схему и вполне доволен получившимся результатом. Ниже фото моей паяльной станции.
Спойлер

Изображение


Изображение

При питании от одной вторички, через диодный мост, у меня схема не заработала. Зато, как в первоисточнике В. Цыбина работает на ура.
Трансформатор я взял ТС-40-2, смотал все вторички и намотал 2 своих. Первая - 64 витка (32+32), диаметром ~1.3 мм - на выходе 20В. Вторая (витки не помню) сечением ~0.2 мм2, на выходе 15+15В. Даже учитывая, что нагреватель запитывается от 20В, а не от 24-х, максимальной температуры более чем достаточно, даже ограничивал. Как уже поняли, электронику запитал от отдельной обмотки, через диодный мост.

Для Т2 нашел кольцо немного большего размера, 2000НН. Нанес 2 слоя лака для ногтей и намотал по 55 витков провода ПЕЛ, сечением ~ 0.2 мм2. Пропитал обмотки лаком для ногтей. В общем, что нашел у себя из того и сделал! R14 убрал.

Разъем паяльника. Изначально я думал будет, что-то типо PS\2, но оказалось, что это старый добрый совдеповский разъем, как в магнитофонах.

Корпус сделан из корпуса от диапроэктора, у которого была спилена морда. Перед из стеклотекстолита. Надписи и рисунок отпечатаны на струйном принтере, поктыты бесцветным лаком для ногтей и приклеены к передней стенке.

Потребление паяльника (ZD-929), при Uпит=20В:
Холодный старт: 3А
Рабочее: 1.5А

Чтобы не наступили на мои грабли:
При сборке попутал местами концы обмоток импульсного транса и схема не работала. Грешил на дохлую микросхему, т.к. на плюсовом плече питания напряжение было значительно ниже, чем на минусовом, где напряжение было в норме. Так должно быть и оно зависит от положения ручки R8.

[quote=koiah]Вы считаете приведённую Вами схему более оптимальной?[/quote]
Принцип действия обоих схем одинаков. Только приведенная Borodach'ом собрана на иных компонентах. Какую собирать разницы не вижу. Или по другому: для какой схемы есть детали, ту можно и собирать.

_________________
Эта штука работает? -> Да. -> Исправно работает? -> Да. -> Не трогай её.


Вернуться наверх
 
Эиком - электронные компоненты и радиодетали
Не в сети
 Заголовок сообщения: Re: Термостабилизатор для электропаяльника
СообщениеДобавлено: Пт ноя 13, 2015 19:18:31 
Первый раз сказал Мяу!
Аватар пользователя

Зарегистрирован: Сб окт 17, 2015 19:44:44
Сообщений: 37
Рейтинг сообщения: 0
Здравствуйте! Собрал вашу схему, заработало сразу. Большое спасибо! Хотелось бы уяснить по поводу регулировок напруги на 9 выводе ИМС. Паяльник должен греть в это время или нет? И эта регулировка что дает, это принципиально? Поставил спецом переменники, но чет не регулируется напруга (мож мало крутил)...
Изображение


Вернуться наверх
 
Не в сети
 Заголовок сообщения: Re: Термостабилизатор для электропаяльника
СообщениеДобавлено: Ср ноя 18, 2015 18:02:43 
Нашел транзистор. Понюхал.
Аватар пользователя

Карма: 1
Рейтинг сообщений: 4
Зарегистрирован: Вт ноя 11, 2008 13:19:52
Сообщений: 157
Откуда: Крым
Рейтинг сообщения: 0
На выводе 9 DA1.1 напряжение зависит от температуры термопары, а также от сопротивления резисторов в обвязке ОУ. При максимальной температуре паяльника напряжение на выводе 9 DA1.1 должно быть на 1,5…2 вольта ниже напряжения питания. Это регулируется подбором R5 и R6, причем R5=R6.
Напряжение на выводе 9 DA1.1 (вывод 3 DA1.2) сравнивается с напряжением на среднем выводе резистора R8 компаратором собранном на DA1.2. Если напряжение на среднем выводе резистора R8 оказалось выше, то запускается генератор на VT1 и включается нагрев паяльника. Как только напряжение на выводе 9 DA1.1 (вывод 3 DA1.2) окажется выше напряжения на среднем выводе резистора R8, то нагрев отключится.

Настройка термостабилизатора хорошо описана в первоисточнике...


Вернуться наверх
 
Не в сети
 Заголовок сообщения: Re: Термостабилизатор для электропаяльника
СообщениеДобавлено: Ср ноя 18, 2015 18:37:39 
Модератор
Аватар пользователя

Карма: 120
Рейтинг сообщений: 1088
Зарегистрирован: Пн дек 08, 2008 19:28:04
Сообщений: 22851
Откуда: 10км от Москвы на Север
Рейтинг сообщения: 0
Не плохие схемки.
Делал очень давно и проблем не было, только в какой-то было перепутано питание на микросхему ... :)


Вернуться наверх
 
Не в сети
 Заголовок сообщения: Re: Термостабилизатор для электропаяльника
СообщениеДобавлено: Чт ноя 19, 2015 20:13:40 
Первый раз сказал Мяу!
Аватар пользователя

Зарегистрирован: Сб окт 17, 2015 19:44:44
Сообщений: 37
Рейтинг сообщения: 0
Уважаемые форумчане, собрал, все прекрасно! Возник следующий вопрос. А можно как-нить к этой схеме прикошачить цифровой индикатор температуры ( взять например готовый вольтметр )? Было-бы вообще супер!
Изображение


Вернуться наверх
 
Не в сети
 Заголовок сообщения: Re: Термостабилизатор для электропаяльника
СообщениеДобавлено: Чт ноя 19, 2015 20:27:45 
Модератор
Аватар пользователя

Карма: 120
Рейтинг сообщений: 1088
Зарегистрирован: Пн дек 08, 2008 19:28:04
Сообщений: 22851
Откуда: 10км от Москвы на Север
Рейтинг сообщения: 0
Выход первого ОУ и есть температура жала ... :)


Вернуться наверх
 
Не в сети
 Заголовок сообщения: Re: Термостабилизатор для электропаяльника
СообщениеДобавлено: Пт ноя 20, 2015 16:44:38 
Нашел транзистор. Понюхал.
Аватар пользователя

Карма: 1
Рейтинг сообщений: 4
Зарегистрирован: Вт ноя 11, 2008 13:19:52
Сообщений: 157
Откуда: Крым
Рейтинг сообщения: 0
Вариант с индикацией я когда-то собирал. Можешь посмотреть здесь http://www.osipoff.ru/modules.php?op=modload&name=phpBB_14&file=index&action=viewtopic&mode=viewtopic&topic=1635&start=225


Вернуться наверх
 
Не в сети
 Заголовок сообщения: Re: Термостабилизатор для электропаяльника
СообщениеДобавлено: Пт ноя 20, 2015 16:49:01 
Модератор
Аватар пользователя

Карма: 120
Рейтинг сообщений: 1088
Зарегистрирован: Пн дек 08, 2008 19:28:04
Сообщений: 22851
Откуда: 10км от Москвы на Север
Рейтинг сообщения: 0
Там бОльшая половина картинок уже не открывается ...


Вернуться наверх
 
Не в сети
 Заголовок сообщения: Re: Термостабилизатор для электропаяльника
СообщениеДобавлено: Пт ноя 20, 2015 17:20:58 
Нашел транзистор. Понюхал.
Аватар пользователя

Карма: 1
Рейтинг сообщений: 4
Зарегистрирован: Вт ноя 11, 2008 13:19:52
Сообщений: 157
Откуда: Крым
Рейтинг сообщения: 0
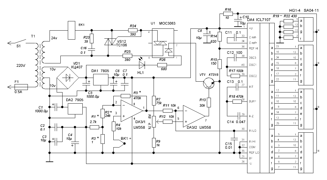
Индикация взята из этой схемы:

Изображение


Вложения:
Комментарий к файлу: Схема
4f3d2143b256.gif [28.38 KiB]
Скачиваний: 8853
Вернуться наверх
 
Не в сети
 Заголовок сообщения: Re: Термостабилизатор для электропаяльника
СообщениеДобавлено: Пт ноя 20, 2015 17:24:22 
Модератор
Аватар пользователя

Карма: 120
Рейтинг сообщений: 1088
Зарегистрирован: Пн дек 08, 2008 19:28:04
Сообщений: 22851
Откуда: 10км от Москвы на Север
Рейтинг сообщения: 0
Удачная схемка ... :beer:


Вернуться наверх
 
Не в сети
 Заголовок сообщения: Re: Термостабилизатор для электропаяльника
СообщениеДобавлено: Пт ноя 20, 2015 18:48:59 
Нашел транзистор. Понюхал.
Аватар пользователя

Карма: 1
Рейтинг сообщений: 4
Зарегистрирован: Вт ноя 11, 2008 13:19:52
Сообщений: 157
Откуда: Крым
Рейтинг сообщения: 0
Порылся у себя в архиве и нашел печатную плату индикатора и ее фото:

Настройка описана на выше указанном сайте.

Изображение


Вложения:
Комментарий к файлу: Плата - сторона соединений
IMG_9757.jpg [26.2 KiB]
Скачиваний: 1003
Комментарий к файлу: Плата - сторона деталей
IMG_9754.jpg [23.26 KiB]
Скачиваний: 929
Комментарий к файлу: Макет
IMG_9676.jpg [18.45 KiB]
Скачиваний: 5146
Комментарий к файлу: Печатная плата
IND_SB_4.lay [66.25 KiB]
Скачиваний: 1053
Вернуться наверх
 
Не в сети
 Заголовок сообщения: Re: Термостабилизатор для электропаяльника
СообщениеДобавлено: Пт ноя 20, 2015 20:14:27 
Первый раз сказал Мяу!
Аватар пользователя

Зарегистрирован: Сб окт 17, 2015 19:44:44
Сообщений: 37
Рейтинг сообщения: 0
Спасибо, концепция ясна. На 3 ноге при 170 градусах - 4 вольта. http://radiokot.ru/circuit/analog/home/12/ Если туда поставить http://jewelfox.ru/lot.php?id=116 и откалибровать его делителем на резисторе, внесет ли он погрешность в работу первоначальной схемы? Или там надо как-то согласовывать на транзисторах? Т.е чтобы не городить вольтметр с нуля? Большая просьба, набросайте схемку, у меня знаний маловато... :(


Вернуться наверх
 
Не в сети
 Заголовок сообщения: Re: Термостабилизатор для электропаяльника
СообщениеДобавлено: Сб ноя 21, 2015 06:38:48 
Нашел транзистор. Понюхал.
Аватар пользователя

Карма: 1
Рейтинг сообщений: 4
Зарегистрирован: Вт ноя 11, 2008 13:19:52
Сообщений: 157
Откуда: Крым
Рейтинг сообщения: 0
Чтобы использовать вольтметр для измерения температуры необходимо, чтобы напряжение на выходе первого ОУ изменялось пропорционально температуре. Это регулируется изменением коэффициента усиления ОУ. Принцип настройки температуры описан здесь:
http://www.osipoff.ru/modules.php?op=modload&name=phpBB_14&file=index&action=viewtopic&mode=viewtopic&topic=1635&start=240


Вернуться наверх
 
Не в сети
 Заголовок сообщения: Re: Термостабилизатор для электропаяльника
СообщениеДобавлено: Сб ноя 21, 2015 08:37:01 
Модератор
Аватар пользователя

Карма: 120
Рейтинг сообщений: 1088
Зарегистрирован: Пн дек 08, 2008 19:28:04
Сообщений: 22851
Откуда: 10км от Москвы на Север
Рейтинг сообщения: 0
Чтобы сильно не менять коэф. ус. микросхемы, перед индикатором можно установить обычный подстроечный резистор и им подогнать напряжение ... :)


Вернуться наверх
 
Не в сети
 Заголовок сообщения: Re: Термостабилизатор для электропаяльника
СообщениеДобавлено: Пт дек 04, 2015 15:20:08 
Первый раз сказал Мяу!
Аватар пользователя

Зарегистрирован: Сб окт 17, 2015 19:44:44
Сообщений: 37
Рейтинг сообщения: 0
Пробовал менять сопротивления резисторов R5 и R6 в разных комбинациях, в результате R5 оставил как есть, 330 кОм. А вместо R6 поставил переменник 450 кОм. Выставил около 340-350 кОм, вроде норм. Посмотрел по осциллографу, на поддержание нагрева истользует полуволны, а если большой полигон, к примеру припаивать, то включаются полностью волны, ~24 вольта. С другими номиналами фигово поддерживает температуру жала при интенсивном его охлаждении. Пробовал экспериментировать, и оставил так, день испытаний подттвердил правильность моего выбора. Возник такой вопрос коллеги, сигнал показывающий температуру термопары брать перед резистором R10, или после? И как это согласовать с предполагаемой схемой вольтметра, надо же чтобы это не вносило в схему никаких погрешностей. Может сделать каскад на полевике? Будет высокое входное сопротивление, правильно? Если не трудно, черкните, как это должно выглядеть, очень хочется прикошачить туда маленький вольтметр, чтобы фирменно выглядело... Заранее спасибо, и всех с наступающим!
СпойлерИзображение


На первый раз исправил сам.
Вам нужно прочитать Правила форума.
viewtopic.php?f=19&t=6538
Нарушение Правил форума п. 2.6
aen


Вернуться наверх
 
Не в сети
 Заголовок сообщения: Re: Термостабилизатор для электропаяльника
СообщениеДобавлено: Сб янв 16, 2016 21:56:59 
Электрический кот
Аватар пользователя

Зарегистрирован: Ср май 13, 2009 13:07:25
Сообщений: 1025
Откуда: Киев Украина
Рейтинг сообщения: 0
Можно ли в качестве операционника использовать LM358?


Вернуться наверх
 
Не в сети
 Заголовок сообщения: Re: Термостабилизатор для электропаяльника
СообщениеДобавлено: Пт апр 29, 2016 19:10:38 
Первый раз сказал Мяу!
Аватар пользователя

Зарегистрирован: Чт май 07, 2015 18:57:20
Сообщений: 26
Рейтинг сообщения: 0
Доброго времени суток! Вот, жду фен с Китая и подыскиваю схему. Есть задумка, доделать схему в посте Serp'а за Пт ноя 20, 2015 17:24:22. Нагреватель закоммутирован на питание от 220В, добавлена часть регулятора оборотов двигателя. С этим проблем не будет. Волнует меня дополнительный функционал: понижение температуры фена и оборотов двигателя (нарисовано синим) и отключение через 30 сек (нарисовано зеленым.)

Принцип работы. Под спойлером много букв.
СпойлерПредполагаемый принцип работы: через сопротивление, на базу транзистора Т3, со средней точки, поступает отрицательное напряжение, открывающее транзистор. Через Т3 на базы транзисторов Т4, Т5, Т6 поступает положительное напряжение открывающее их. Т4, Т5, Т6 коммутируют регулирующие цепочки, нарисованные на схеме черным цветом. Схема работает в штатном режиме.
При замыкании геркона, на базу Т1 поступает напряжение открывающее его. Через Т1 положительное напряжение поступает на Т2, который коммутирует цепь "обороты ждущего режима" и на Т3, который закрывается, соответственно транзисторы Т4, Т5, Т6 тоже закрываются. Также положительное напряжение через Т1 поступает на Т7, Т8, которые коммутируют цепь "Температура фена ждущего режима". Это же напряжение запускает таймер на NE555, который начинает отсчитывать 30 секунд, после чего, через Т12 отрицательное напряжение поступает на базы Т10 и Т11, закрывающее их. Т10 отключает эл. двигатель, а Т11 прекращает подачу напряжения на ключ VT1, соответственно ... в общем нагреватель фена отключается.
При размыкании геркона схема переходит работать в штатный режим.

Есть у меня сомнения, на счет работы коммутации в стабилизаторе питания эл двигателя. Т1, Т3 и Т10 питаются от DA1, а у DA4 нет соединения с общей точкой трансформатора. Остальное, вроде, должно работать. Есть у кого какие мысли на счет этой схемы?

Схема
Спойлер

Изображение



Little Jimmy, в схеме, которую я взял за основу, используется LM358 и принцип работа тот же.


Вложения:
Комментарий к файлу: Заработает или нет?
Fen.gif [87.91 KiB]
Скачиваний: 1997

_________________
Эта штука работает? -> Да. -> Исправно работает? -> Да. -> Не трогай её.
Вернуться наверх
 
Показать сообщения за:  Сортировать по:  Вернуться наверх
Начать новую тему Ответить на тему  [ Сообщений: 69 ]  1, , ,  

Часовой пояс: UTC + 3 часа


Кто сейчас на форуме

Сейчас этот форум просматривают: нет зарегистрированных пользователей и гости: 34


Вы не можете начинать темы
Вы не можете отвечать на сообщения
Вы не можете редактировать свои сообщения
Вы не можете удалять свои сообщения
Вы не можете добавлять вложения

Найти:
Перейти:  


Powered by phpBB © 2000, 2002, 2005, 2007 phpBB Group
Русская поддержка phpBB
Extended by Karma MOD © 2007—2012 m157y
Extended by Topic Tags MOD © 2012 m157y