Разрабатываю лабораторный БП, проверьте пожалуйста
- Gisteresis
- Друг Кота
- Сообщения: 4732
- Зарегистрирован: Ср сен 18, 2013 10:08:26
- Откуда: Санкт-Петербург
Разрабатываю лабораторный БП, проверьте пожалуйста
Здравствуйте коты.
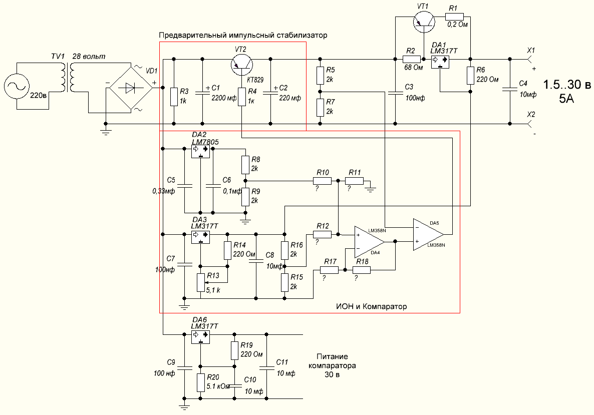
Посмотрите пожалуйста, жизнеспособна ли разработанная мной схема? (точнее схемотехника, многие узлы не просчитаны, номиналы выбраны предварительно)
Краткая идея: Использовать стандартный LM317T умощненный транзистором. Чтобы уменьшить ее разогрев, поддерживаем напряжение на ее входе всегда выше на 5в, при помощи предварительного импульсного источника питания. ИОН задает напряжение на выходной LM317T. С этого же ИОН берется опорное напряжение, которое суммируется с ИОН на 5 вольт и подается на компаратор, поддерживающий напряжение предварительного импульсного источника.
Ожидаемые параметры лабораторного БП: 1.5-37в 5а.
Далее планируется доработка. Добавление еще одного компаратора, ограничивающего выходной ток.
Посмотрите пожалуйста, жизнеспособна ли разработанная мной схема? (точнее схемотехника, многие узлы не просчитаны, номиналы выбраны предварительно)
Краткая идея: Использовать стандартный LM317T умощненный транзистором. Чтобы уменьшить ее разогрев, поддерживаем напряжение на ее входе всегда выше на 5в, при помощи предварительного импульсного источника питания. ИОН задает напряжение на выходной LM317T. С этого же ИОН берется опорное напряжение, которое суммируется с ИОН на 5 вольт и подается на компаратор, поддерживающий напряжение предварительного импульсного источника.
Ожидаемые параметры лабораторного БП: 1.5-37в 5а.
Далее планируется доработка. Добавление еще одного компаратора, ограничивающего выходной ток.
- Вложения
-
- Лабораторный блок питания 1.5-37в 5а.png
- (39.36 КБ) 4236 скачиваний
- Реклама
- Slabovik
- Друг Кота
- Сообщения: 17234
- Зарегистрирован: Чт апр 04, 2013 12:46:59
- Откуда: Тюмень
- Контактная информация:
Re: Разрабатываю лабораторный БП, проверьте пожалуйста
Есть некоторая заморочка - формирование опорного напряжения. В общем-то оно не нужно в таком виде, как сейчас. Опорное напряжение сама LM317, что на выходе, неплохо формирует (1.25В). Вот и оставить ей эту функцию, и получится включение по классической схеме, умощнённое транзистором. Если очень хочется отдельное опорное напряжение для выхода, то тогда есть смысл поставить TL431 для этой цели, катодом в Adj LM317, а переменником рулить уже TL431. При этом минимум напряжения на выходе будет 3.3 вольта (1.25 у LM + 2,5 у TL).
Поскольку импульсный стабилизатор следящий релейный, то смысла в отдельном опорном для него совсем нет. Пусть опорное для компаратора берётся прямо с выхода (ну, или с катода той же TL431, если сподобитесь ставить).
В самом импульсном стабилизаторе нет очень важных деталей - после ключа должен быть диод, включенный катодом к коллектору, анодом на массу, и дроссель, включенный последовательно между коллектором и конденсатором...
Поскольку импульсный стабилизатор следящий релейный, то смысла в отдельном опорном для него совсем нет. Пусть опорное для компаратора берётся прямо с выхода (ну, или с катода той же TL431, если сподобитесь ставить).
В самом импульсном стабилизаторе нет очень важных деталей - после ключа должен быть диод, включенный катодом к коллектору, анодом на массу, и дроссель, включенный последовательно между коллектором и конденсатором...
- Borodach
- Модератор
- Сообщения: 22896
- Зарегистрирован: Пн дек 08, 2008 19:28:04
- Откуда: 10км от Москвы на Север
Re: Разрабатываю лабораторный БП, проверьте пожалуйста
Может проще будет как-то вот так сделать ... ? 







http://forum.cxem.net/index.php?showtopic=9332&st=2980







http://forum.cxem.net/index.php?showtopic=9332&st=2980
- Gisteresis
- Друг Кота
- Сообщения: 4732
- Зарегистрирован: Ср сен 18, 2013 10:08:26
- Откуда: Санкт-Петербург
Re: Разрабатываю лабораторный БП, проверьте пожалуйста
Slabovik писал(а):Есть некоторая заморочка - формирование опорного напряжения. В общем-то оно не нужно в таком виде, как сейчас. Опорное напряжение сама LM317, что на выходе, неплохо формирует (1.25В). Вот и оставить ей эту функцию, и получится включение по классической схеме, умощнённое транзистором.
Идея конечно хороша, избавиться от дополнительного ИОН, но "есть некоторая заморочка". Когда мы включим БП, откуда возьмется напряжение на выходной LM317T? Ведь чтобы оно там появилось, должен заработать предварительный импульсный БП, а он управляется компаратором, который будет сравнивать 0 вольт на LM317T и 0 вольт на кондере импульсного БП. Поэтому я и вынес отдельно ИОН, который включается одновременно с включением БП, далее компаратор начинает плясать.
Slabovik писал(а):Если очень хочется отдельное опорное напряжение для выхода, то тогда есть смысл поставить TL431 для этой цели, катодом в Adj LM317, а переменником рулить уже TL431. При этом минимум напряжения на выходе будет 3.3 вольта (1.25 у LM + 2,5 у TL).
Есть смысл для чего? Чтобы удешевить дорогую LM317T на слаботочную TL431? Согласен в этом смысл есть, я об этом думал, но пока для наглядности оставил везде мощные стабилизаторы.
Я так понял это все равно не избавляет от сумматора напряжений на ОУ? Только удешевляет ИОН.
Borodach писал(а):Может проще будет как-то вот так сделать ... ?
Может и проще.
Идея с мультивибратором интересна, но я не понимаю как работает эта конструкция?
Поясните пожалуйста.
Остальные схемы слишком наворочены, я не в зуб ногой их осилить. Да и на паяльнике я смотрел.
Мне бы, что попроще.
Хочется реализовать идею: LM317T с умощнением транзистором + автоматическое поддержание на входе ее напряжение больше на 3-5в чем на выходе. Обмотки трансформатора не хочется переключать в ручную, да и нет их, есть только 2 вывода. Ну а чтобы защиту от КЗ восстановить (транзистор ее съедает) поставить еще компаратор чтобы ток ограничивал. Стоял в разрыв транзистор и чтобы компаратор отключал его в случае превышения тока. Таким образом получается можно и напряжение регулировать и ток ограничить если надо.
ОУ мне более менее понятны, поэтому и стал делать на них. Можно и без них, но чтобы это было просто как грабли.
Просто поставить LM317T на стабилизацию напряжения, и LM317T на ограничение тока это уж слишком просто, да и конструкция фиговая, все греется как печка. А на малых напряжениях так и вообще стаб будет выгорать.
Можете предложить еще что-нибудь?
Вторая, предложенная вами, схема очень похожа на мою, но я что-то не понял как она обеспечивает напряжение на входе выше, чем на выходе? Я так понял она равное напряжение обеспечивает?
- Slabovik
- Друг Кота
- Сообщения: 17234
- Зарегистрирован: Чт апр 04, 2013 12:46:59
- Откуда: Тюмень
- Контактная информация:
Re: Разрабатываю лабораторный БП, проверьте пожалуйста
Это элементарно - ключевой транзистор должен компаратором закрываться, а по умолчанию находиться в открытом состоянии. В этом случае старт обеспечивается автоматически. В предлагаемых вам схемах так оно и есть...Gisteresis писал(а):Идея конечно хороша, избавиться от дополнительного ИОН, но "есть некоторая заморочка". Когда мы включим БП, откуда возьмется напряжение на выходной LM317T?
Для этого:Gisteresis писал(а):Есть смысл для чего?
Slabovik писал(а):Если очень хочется отдельное опорное напряжение для выхода
Вы поняли неправильно. Избавляет, оставляя вообще один компаратор... В итоге, получится... - самая первая схема в посте Borodach, ну или вторая - её клон...Gisteresis писал(а):Я так понял это все равно не избавляет от сумматора напряжений на ОУ? Только удешевляет ИОН.
- Реклама
- Gisteresis
- Друг Кота
- Сообщения: 4732
- Зарегистрирован: Ср сен 18, 2013 10:08:26
- Откуда: Санкт-Петербург
Re: Разрабатываю лабораторный БП, проверьте пожалуйста
Slabovik писал(а):Это элементарно - ключевой транзистор должен компаратором закрываться, а по умолчанию находиться в открытом состоянии. В этом случае старт обеспечивается автоматически. В предлагаемых вам схемах так оно и есть...
Slabovik писал(а):Вы поняли неправильно. Избавляет, оставляя вообще один компаратор... В итоге, получится... - самая первая схема в посте Borodach, ну или вторая - её клон...
Вот, переделал. Посмотрите пожалуйста.
Я правильно резисторы в транзистор импульсника воткнул?
Полагаю без R4 (между эмиттером и базой) работать не будет.
Сейчас у меня делители напряжений равны, поэтому и надбавки перед LM317T нет. Надбавку можно создать перекособочив один из делителей, но эта надбавка будет зависеть от напряжения на выходе БП.
Как сделать так чтобы эта надбавка была постоянной 3-5в?
- Вложения
-
- Лабораторный блок питания 1.5-37в 5а v2.png
- (27.1 КБ) 1876 скачиваний
- Slabovik
- Друг Кота
- Сообщения: 17234
- Зарегистрирован: Чт апр 04, 2013 12:46:59
- Откуда: Тюмень
- Контактная информация:
Re: Разрабатываю лабораторный БП, проверьте пожалуйста
Резисторы воткнуты правильно. Есть вопрос к номиналу R5, но его нужно уточнять исходя из реальных условий.
R6=R8, R9=R11. Я бы R6 R8 увеличил, скажем до 10 кОм, а R9 R11 до 4,7 кОм.
"Надбавка" делается просто - последовательно с R6 вставляется стабилитрон, скажем, на 3,9 или 4,3 (4,7) вольта - он и определяет надбавку (см. первую схему, которую Borodach для тебя нашёл)
Непонятно, зачем R1. Imho он не нужен.
Также обязательно нужно ввести диод и дроссель...
В первой схеме старт обеспечивает резистор 2.2 кОм, что в самом верху.
Во второй схеме старт компаратора выполнен изящнее - за счёт подтяжки входа "-" компаратора к "+" его же питания.
R6=R8, R9=R11. Я бы R6 R8 увеличил, скажем до 10 кОм, а R9 R11 до 4,7 кОм.
"Надбавка" делается просто - последовательно с R6 вставляется стабилитрон, скажем, на 3,9 или 4,3 (4,7) вольта - он и определяет надбавку (см. первую схему, которую Borodach для тебя нашёл)
Непонятно, зачем R1. Imho он не нужен.
Также обязательно нужно ввести диод и дроссель...
В первой схеме старт обеспечивает резистор 2.2 кОм, что в самом верху.
Во второй схеме старт компаратора выполнен изящнее - за счёт подтяжки входа "-" компаратора к "+" его же питания.
- Gisteresis
- Друг Кота
- Сообщения: 4732
- Зарегистрирован: Ср сен 18, 2013 10:08:26
- Откуда: Санкт-Петербург
Re: Разрабатываю лабораторный БП, проверьте пожалуйста
Я бы R6 R8 увеличил, скажем до 10 кОм, а R9 R11 до 4,7 кОм.
Чтобы токи меньше были? В плане того, что ОУ все равно почти ничего не потребит на вход в виду его большого сопротивления?
Непонятно, зачем R1. Imho он не нужен.
Это я просто с типовой схемы с транзистором слизал.
Также обязательно нужно ввести диод и дроссель...
в ФНЧ? Из простого накопителя на кондере, образовать ФНЧ?
Диод в этом случае можно любой поставить, на напряжение больше 40в?
В первой схеме
Все таки в первой схеме не пойму зачем мультивибратор? Нельзя просто компаратор?
Во второй схеме старт компаратора выполнен изящнее - за счёт подтяжки входа "-" компаратора к "+" его же питания.
Вся пляска продолжается до тех пор пока стаб не начинает отсекать напряжение, в следствии чего оптрон начинает срабатывать.
На + с опрона, пробивает питание ОУ. И при равных входах ОУ выдает лог 1. Ток с базы дарлингтона перестает стекать, и все это дело закрывается.
Я верно понял это изящество?
ПОС на 1м обязательно?
Спасибо большое, прямо чувствую как в моей голове прибыло
Re: Разрабатываю лабораторный БП, проверьте пожалуйста
Объясните, как в данной схеме транзистор с напряжением на эмиттере вольт 35-40, будет 358й нормально управляться, с питанием 30В и реальными 28В на выходе. Транзистор будет максимум прикрываться, но не закрываться до конца. По идее нужен нпн транзистор на землю, который ключом будет управлять, либо какая то более сложная цепочка от ЛМ до ключа, транзистор с ОБ, стабилитрон и тд. Тогда же можно нормальный компаратор поставить с ОК (311,393 и тд).
Конденсатор без дросселя будет заряжаться импульсами до входного напряжения, ну и зачем такая регулировка?
Gisteresis писал(а):в ФНЧ? Из простого накопителя на кондере, образовать ФНЧ?
Конденсатор без дросселя будет заряжаться импульсами до входного напряжения, ну и зачем такая регулировка?
- Slabovik
- Друг Кота
- Сообщения: 17234
- Зарегистрирован: Чт апр 04, 2013 12:46:59
- Откуда: Тюмень
- Контактная информация:
Re: Разрабатываю лабораторный БП, проверьте пожалуйста
Ну да, резисторы можно увеличить, чтобы уменьшить токи. Но без фанатизма...
Диод и дроссель - основные элементы, необходимые для работы импульсного устройства. Без них нельзя. Посмотри, как это сделано в схемах 1 и 2...
Нет там мультивибратора - это неточность в статье. Там чистой воды компаратор.
Во второй схеме при старте на входах сразу неодинаковые условия создаются, там не будет такого, что 0 на обоих входах.
ПОС загрубляет чувствительность компаратора, вводя гистерезис на срабатывание. В общем случае не обязательна, но может понадобиться, так что нужно предусмотреть возможность установки необходимых элементов.
Martin76, LM358 конечно в этом деле непригодна, нужно ставить LM311 или подобное - у него выход с открытым коллектором, рабочее напряжение на выходе до 40 вольт. Таким образом, если после выпрямителя более 40 вольт не будет, то LM311, если выше 40 - действительно надо думать о согласовании...
Диод и дроссель - основные элементы, необходимые для работы импульсного устройства. Без них нельзя. Посмотри, как это сделано в схемах 1 и 2...
Нет там мультивибратора - это неточность в статье. Там чистой воды компаратор.
Во второй схеме при старте на входах сразу неодинаковые условия создаются, там не будет такого, что 0 на обоих входах.
ПОС загрубляет чувствительность компаратора, вводя гистерезис на срабатывание. В общем случае не обязательна, но может понадобиться, так что нужно предусмотреть возможность установки необходимых элементов.
Martin76, LM358 конечно в этом деле непригодна, нужно ставить LM311 или подобное - у него выход с открытым коллектором, рабочее напряжение на выходе до 40 вольт. Таким образом, если после выпрямителя более 40 вольт не будет, то LM311, если выше 40 - действительно надо думать о согласовании...
- Gisteresis
- Друг Кота
- Сообщения: 4732
- Зарегистрирован: Ср сен 18, 2013 10:08:26
- Откуда: Санкт-Петербург
Re: Разрабатываю лабораторный БП, проверьте пожалуйста
Вот поправил. Посмотрите пожалуйста.
Пока решил без изящества, попроще. Подтянул просто резистором R1, как в первой схеме.
Насколько мне нужен этот ПОС в данной схеме? Полагаю это зависит от скорости всей этой петли, чтобы импульсы за зря не скакали?
Но почему нет? Пускай фигачит, точнее будет. (Я явно что-то тут не догоняю
)
Выбрал транзисторы, пока тоже предварительно.
Может вы посоветуете более лучшие, дешевые?
Стабилитрон 2С139А, тоже выбрал предварительно. Не смотрел что у меня есть в наличии.
С4 и R6 нужны вообще? Может их тоже выкинуть?
Поясните пожалуйста в чем выгода приведенных микросхем?
Почему LM358 не пригодна?
Пока решил без изящества, попроще. Подтянул просто резистором R1, как в первой схеме.
Насколько мне нужен этот ПОС в данной схеме? Полагаю это зависит от скорости всей этой петли, чтобы импульсы за зря не скакали?
Но почему нет? Пускай фигачит, точнее будет. (Я явно что-то тут не догоняю
Выбрал транзисторы, пока тоже предварительно.
Может вы посоветуете более лучшие, дешевые?
Стабилитрон 2С139А, тоже выбрал предварительно. Не смотрел что у меня есть в наличии.
С4 и R6 нужны вообще? Может их тоже выкинуть?
Martin76, LM358 конечно в этом деле непригодна, нужно ставить LM311 или подобное
Поясните пожалуйста в чем выгода приведенных микросхем?
Почему LM358 не пригодна?
- Вложения
-
- Лабораторный блок питания 1.5-37в 5а v3.png
- (30.64 КБ) 1413 скачиваний
- Slabovik
- Друг Кота
- Сообщения: 17234
- Зарегистрирован: Чт апр 04, 2013 12:46:59
- Откуда: Тюмень
- Контактная информация:
Re: Разрабатываю лабораторный БП, проверьте пожалуйста
Можно и так. Только в этом случае (при использовании доп. транзистора) "+" и "-" входы компаратора надо поменять местами.
Место для ПОС надо предусмотреть. Не стоит думать, что заработает с 1-го раза сразу - придётся налаживать и уточнять детали и схему. В т.ч. и ПОС. Без неё есть риск чрезмерного повышения частоты переключения. Это конечно увеличивает точность регулировки, но на деле производит другие, не менее неприятные проблемы.
Транзистор КТ853 для выходного тока 5 А явно слабоват - нужно выбирать как минимум с 2-кратным запасом.
В эмиттер КТ815 я бы вставил один или два диода в прямом направлении (например, КД522) - это приподнимет потенциал эмиттера относительно базы, что обеспечит более четкое закрывание КТ815. Также с базы КТ815 на землю добавить резистор, скажем, килоом (номинал не исключено, что придётся подбирать на этапе отладки).
Диод 1N4004 использовать не надо - он слишком медленный. Можно взять отечественные КД213, КД2997(КД2999), либо импортные, обязательно быстродействующие, на ток не менее 10 Ампер (требования по току и напряжению точно такие же, что и к ключевому транзистору).
LM358 непригодна в исходной схеме. Martin76 правильно заметил, что 40 вольт на входе сделает дым из её выходов, а если не сделает - там будет проблема с уровнем (вариант решения уже нарисован на твоей последней схеме). При этом LM358 всего лишь операционный усилитель общего назначения. LM311 - это уже компаратор, специальный, быстродействующий. У него мощный выход с открытым коллектором, что позволяет включать его прямо как первых двух схемах в посте Borodach'а, а питать так, как задумано у тебя - от отдельного более низковольтного стабилизатора.
Место для ПОС надо предусмотреть. Не стоит думать, что заработает с 1-го раза сразу - придётся налаживать и уточнять детали и схему. В т.ч. и ПОС. Без неё есть риск чрезмерного повышения частоты переключения. Это конечно увеличивает точность регулировки, но на деле производит другие, не менее неприятные проблемы.
Транзистор КТ853 для выходного тока 5 А явно слабоват - нужно выбирать как минимум с 2-кратным запасом.
В эмиттер КТ815 я бы вставил один или два диода в прямом направлении (например, КД522) - это приподнимет потенциал эмиттера относительно базы, что обеспечит более четкое закрывание КТ815. Также с базы КТ815 на землю добавить резистор, скажем, килоом (номинал не исключено, что придётся подбирать на этапе отладки).
Диод 1N4004 использовать не надо - он слишком медленный. Можно взять отечественные КД213, КД2997(КД2999), либо импортные, обязательно быстродействующие, на ток не менее 10 Ампер (требования по току и напряжению точно такие же, что и к ключевому транзистору).
LM358 непригодна в исходной схеме. Martin76 правильно заметил, что 40 вольт на входе сделает дым из её выходов, а если не сделает - там будет проблема с уровнем (вариант решения уже нарисован на твоей последней схеме). При этом LM358 всего лишь операционный усилитель общего назначения. LM311 - это уже компаратор, специальный, быстродействующий. У него мощный выход с открытым коллектором, что позволяет включать его прямо как первых двух схемах в посте Borodach'а, а питать так, как задумано у тебя - от отдельного более низковольтного стабилизатора.
- Gisteresis
- Друг Кота
- Сообщения: 4732
- Зарегистрирован: Ср сен 18, 2013 10:08:26
- Откуда: Санкт-Петербург
Re: Разрабатываю лабораторный БП, проверьте пожалуйста
Можно и так. Только в этом случае (при использовании доп. транзистора) "+" и "-" входы компаратора надо поменять местами.
Да, я это учел, на схеме поменял.
Но сейчас решил по вашему совету на LM311N, поэтому поменял опять обратно.
LM311N может питаться от однополярного 30в ? Читал даташит, пишут что 5 вольт только или двуполярное. Где то пишут что может от однополярного. Так и не понял снижать его питание до 5 вольт или нет.
Дарлингтон есть только BDT64B, пойдет? 12А 100В h21=более 1000.
Умощнительный транзистор КТ8102А, ну он и на схемах рекомендуется, полагаю пойдет.
Стабилитрон КС139А, 10мА, 3.9в
Диод КД213
Схему поправил, посмотрите пожалуйста.
ПС: Если все верно, поехал за деталями
- Вложения
-
- Лабораторный блок питания 1.5-37в 5а v3.png
- (29.62 КБ) 1343 скачивания
Re: Разрабатываю лабораторный БП, проверьте пожалуйста
Не 5 В только, а может работать при 5 В однополярном, а так до 30 или +-15. А на коллекторе транзистора LM311 допускает до 50В, 50мА.
И вывод эмиттера (1я нога) не забываем к земле подключить у 311й.
И вывод эмиттера (1я нога) не забываем к земле подключить у 311й.
- Gisteresis
- Друг Кота
- Сообщения: 4732
- Зарегистрирован: Ср сен 18, 2013 10:08:26
- Откуда: Санкт-Петербург
Re: Разрабатываю лабораторный БП, проверьте пожалуйста
Большое спасибо всем ответившим, поехал за деталями.
- Slabovik
- Друг Кота
- Сообщения: 17234
- Зарегистрирован: Чт апр 04, 2013 12:46:59
- Откуда: Тюмень
- Контактная информация:
Re: Разрабатываю лабораторный БП, проверьте пожалуйста
До 5 вольт питание компаратора снижать не нужно. Питание должно быть выше на пару-тройку вольт, чем максимально возможное напряжение в точке R5 R11. Т.е. 15 вольт для компаратора, думаю, будет вполне комфортно...
Re: Разрабатываю лабораторный БП, проверьте пожалуйста
А зачем на выходе импульсника дополнительный линейный стабилизатор?
Тем кого не устаревает наличия ошибок в моем тексте, оставляю права не пользоваться моими советами или просто не читать мои сообщения.
- Borodach
- Модератор
- Сообщения: 22896
- Зарегистрирован: Пн дек 08, 2008 19:28:04
- Откуда: 10км от Москвы на Север
Re: Разрабатываю лабораторный БП, проверьте пожалуйста
Чтобы выходное напряжение было максимально похоже на напряжение после линейного блока питания, но КПД и вес, в то же время, приближалось к импульсному ... 
Re: Разрабатываю лабораторный БП, проверьте пожалуйста
В восьмидесятых годах сделал блок питания импульсный на транзисторе КТ805. Так при подключении к нему радиоприёмника он практически переставал принимать радиостанции. Добавил к нему линейный стабилизатор 9в на таком же транзисторе, эффект тот же. Даже когда приёмник питался от батареек и был соединён с блоком питания только минусовым проводом не удавалось не чего послушать. Положение поправил сетевой фильтр, и линейник стал не нужен.
Тем кого не устаревает наличия ошибок в моем тексте, оставляю права не пользоваться моими советами или просто не читать мои сообщения.
- Borodach
- Модератор
- Сообщения: 22896
- Зарегистрирован: Пн дек 08, 2008 19:28:04
- Откуда: 10км от Москвы на Север
Re: Разрабатываю лабораторный БП, проверьте пожалуйста
Кроме сетевых фильтров, желательно помещать схему импульсного блока питания в металлический корпус для максимального подавления помех, но это при использовании последнего при запитывании чувствительных устройств, ибо сетевой фильтр не всегда помогает ... 


