Например TDA7294

Форум РадиоКот • Просмотр темы - Плата для микро—дрели.
Форум РадиоКот
Здесь можно немножко помяукать :)

Текущее время: Сб фев 14, 2026 20:15:36

Часовой пояс: UTC + 3 часа


ПРЯМО СЕЙЧАС:



Начать новую тему Ответить на тему  [ Сообщений: 33 ]  1,  
Автор Сообщение
Не в сети
 Заголовок сообщения: Плата для микро—дрели.
СообщениеДобавлено: Пн мар 18, 2013 22:49:38 
Родился

Зарегистрирован: Пн мар 18, 2013 22:08:47
Сообщений: 8
Рейтинг сообщения: 0
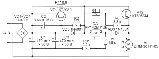
Доброго времени суток, всем котам и кошкам . Суть темы в чем ,мне попался мотор ДПМ— 25—Н1—04 , и мне жутко захотелось испытать на нем схемку , которую вы уже наверно видели не раз. Но вот не задачам схема на 24 вольт ,ну а мне нужно 30 вольт в среднем. И тут я вошел в стопор ,от того что в мой мозг не приходило не каких идей ,а с пересчетом схемы не могу разобраться . Вот и прошу помочь бедному коту.


Вложения:
41-1.gif [12.68 KiB]
Скачиваний: 709
Вернуться наверх
 
Не в сети
 Заголовок сообщения: Re: Плата для микро—дрели.
СообщениеДобавлено: Вт мар 19, 2013 10:07:30 
Друг Кота
Аватар пользователя

Карма: 40
Рейтинг сообщений: 614
Зарегистрирован: Вс янв 24, 2010 13:14:02
Сообщений: 4726
Откуда: Омск
Рейтинг сообщения: 0
Она будет работать и на 30 вольт. Только переменное 24, это почти 34 вольта после выпрямителя. если переменки будет 30, то после выпрямления будет больше 42. Мотор то выживет?


Вернуться наверх
 
Не в сети
 Заголовок сообщения: Re: Плата для микро—дрели.
СообщениеДобавлено: Вт мар 19, 2013 13:11:34 
Родился

Зарегистрирован: Пн мар 18, 2013 22:08:47
Сообщений: 8
Рейтинг сообщения: 0
Мотор то выживет , но дело в том что у этого мотора маленькие обороты и на 12 и на 20 вольт , но номинальное напряжение мотора 27 вольт максимальное 34 . По этой схеме мотор работает не корректно ,а плату сверлит примерно секунд 25 и хотелось бы по быстрее.


Вернуться наверх
 
Не в сети
 Заголовок сообщения: Re: Плата для микро—дрели.
СообщениеДобавлено: Вт мар 19, 2013 13:20:37 
Друг Кота
Аватар пользователя

Карма: 12
Рейтинг сообщений: 40
Зарегистрирован: Чт сен 13, 2012 20:01:53
Сообщений: 3288
Откуда: Московская область
Рейтинг сообщения: 0
Я делал самые простые и более сложные регуляторы. Пришел к выводу, что надо на МК делать. Все глючат с ДПМ, абсолютно все.
vem566 писал(а):
Она будет работать и на 30 вольт. Только переменное 24, это почти 34 вольта после выпрямителя. если переменки будет 30, то после выпрямления будет больше 42. Мотор то выживет?

С чего вы взяли что увеличит? Увеличивают переменный ток трансформаторы, умножители; постоянный конверторы. Здесь полупроводниковый диодный мост и конденсатор - выпрямитель однофазного тока. С чего ему увеличивать?
PS схема не открывается, я знаю что если там и есть что либо для выпрямления, то это однофазный, двухполупериодный диодный мост, при чем как правило криво рассчитанный (работает на пределе, так делать нельзя). Там банально негде умножать напряжение. Возможно сама схема может стать умножителем или конвертором при определенных обстоятельствах.

_________________
Дурака учить, что мертвого лечить


Вернуться наверх
 
Эиком - электронные компоненты и радиодетали
Не в сети
 Заголовок сообщения: Re: Плата для микро—дрели.
СообщениеДобавлено: Вт мар 19, 2013 13:49:15 
Друг Кота
Аватар пользователя

Карма: 12
Рейтинг сообщений: 40
Зарегистрирован: Чт сен 13, 2012 20:01:53
Сообщений: 3288
Откуда: Московская область
Рейтинг сообщения: 0
Если даже и увеличивает можно поставить стабилизатор сразу после моста. Схема должна работать в штатном режиме, а увеличения напряжения не будет.
PS Хочу напомнить что не открывается.

_________________
Дурака учить, что мертвого лечить


Вернуться наверх
 
Не в сети
 Заголовок сообщения: Re: Плата для микро—дрели.
СообщениеДобавлено: Вт мар 19, 2013 14:22:49 
Друг Кота
Аватар пользователя

Карма: 40
Рейтинг сообщений: 614
Зарегистрирован: Вс янв 24, 2010 13:14:02
Сообщений: 4726
Откуда: Омск
Рейтинг сообщения: 0
fenix72x, там обычный мост с конденсаторным фильтром. Далее управляемый током стабилизатор. Ничего там умного нет, и работать все должно. Если глюки с ДПМ, то схема тут не причем. Нужно менять управление, хоть на реостате, хоть на МК - дело вкуса. Схема у меня открылась. Перезалил.
Вложение:
41-1.gif [12.68 KiB]
Скачиваний: 533


Вернуться наверх
 
Не в сети
 Заголовок сообщения: Re: Плата для микро—дрели.
СообщениеДобавлено: Вт мар 19, 2013 14:38:05 
Друг Кота
Аватар пользователя

Карма: 12
Рейтинг сообщений: 40
Зарегистрирован: Чт сен 13, 2012 20:01:53
Сообщений: 3288
Откуда: Московская область
Рейтинг сообщения: 0
Теперь увидел. Но все же чему там умножать? Напряжение приложенное к выпрямителю будет равно напряжению на выходе, ну разве что на пару десятых вольт больше или меньше. Обычный выпрямитель, он не должен увеличивать.

_________________
Дурака учить, что мертвого лечить


Вернуться наверх
 
Не в сети
 Заголовок сообщения: Re: Плата для микро—дрели.
СообщениеДобавлено: Вт мар 19, 2013 14:44:54 
Друг Кота
Аватар пользователя

Карма: 40
Рейтинг сообщений: 614
Зарегистрирован: Вс янв 24, 2010 13:14:02
Сообщений: 4726
Откуда: Омск
Рейтинг сообщения: 0
fenix72x писал(а):
Но все же чему там умножать?

Я тебе, как радиотехнику, открою страшную тайну.
Конденсатор фильтра заряжается до амплитудного значения переменного напряжения.
Коли там стоит 1000 мкф, то при каком токе напряжение на нем станет 24+
fenix72x писал(а):
пару десятых вольт больше
?

Или опять лень считать?


Вернуться наверх
 
Не в сети
 Заголовок сообщения: Re: Плата для микро—дрели.
СообщениеДобавлено: Вт мар 19, 2013 14:47:40 
Друг Кота
Аватар пользователя

Карма: 12
Рейтинг сообщений: 40
Зарегистрирован: Чт сен 13, 2012 20:01:53
Сообщений: 3288
Откуда: Московская область
Рейтинг сообщения: 0
Во первых при каком напряжении. А во вторых мне сейчас не до счета - у моей девушки подозрение на лейкемию.
Но вы сами сказали до амплитудного. А какая амплитуда у 24 вольт?
А про пару десятых вольт это всякие эффекты из-за неидеальности компонентов.
СпойлерПо образованию я радиотехник, но последний раз считал схемы на 2 курсе :) . Сейчас я один из разработчиков сонара (механика на мне, отражатель на всей бригаде) для подводных лодок.
Кстати схема из темы про сверлилку не работает с ДПМ, а вот с почти таким же ДПР работает. Тут МК надо. Китайских мастеров изделие пока в пути, посмотрим как с ним будет.

_________________
Дурака учить, что мертвого лечить


Вернуться наверх
 
Не в сети
 Заголовок сообщения: Re: Плата для микро—дрели.
СообщениеДобавлено: Вт мар 19, 2013 15:03:44 
Сверлит текстолит когтями
Аватар пользователя

Карма: 6
Рейтинг сообщений: 23
Зарегистрирован: Пн фев 07, 2011 16:19:33
Сообщений: 1178
Рейтинг сообщения: 0
fenix72x писал(а):
Напряжение приложенное к выпрямителю будет равно напряжению на выходе, ну разве что на пару десятых вольт больше или меньше. Обычный выпрямитель, он не должен увеличивать.

Ты действительно так считаешь? :facepalm:
Всетаки прислушайся к
vem566 писал(а):
Я тебе, как радиотехнику, открою страшную тайну. Конденсатор фильтра заряжается до амплитудного значения переменного напряжения.

Истину говорит.


Вернуться наверх
 
Не в сети
 Заголовок сообщения: Re: Плата для микро—дрели.
СообщениеДобавлено: Вт мар 19, 2013 15:10:35 
Друг Кота
Аватар пользователя

Карма: 12
Рейтинг сообщений: 40
Зарегистрирован: Чт сен 13, 2012 20:01:53
Сообщений: 3288
Откуда: Московская область
Рейтинг сообщения: 0
Так чему равна амплитуда у 24 В переменного тока?
СпойлерБлин уже схемы не считал ХЗ сколько. Я паяю ради процесса, не разрабатываю. На работе тоже другое, так что помню не все. Я могу ошибаться, но сдается мне что амплитуда 24 В будет 24 вольта. Ну что там может добавить "вольтов"?

_________________
Дурака учить, что мертвого лечить


Вернуться наверх
 
Не в сети
 Заголовок сообщения: Re: Плата для микро—дрели.
СообщениеДобавлено: Вт мар 19, 2013 15:14:28 
Родился

Зарегистрирован: Пн мар 18, 2013 22:08:47
Сообщений: 8
Рейтинг сообщения: 0
Конечно всё не идеально и мотор и схема ,конечно можно сделать на МК с теми же функциями как у этой схемы .Но писать прошивку просто лень , а собрать простенькую схему без заморочек и МК, только с функциями : малые обороты,набираение скорости при нагрузке , холостой ход и остановка когда сверло застопорилось(конечно не обязательно всё функции).Мотор можно заменить (благо средства позволяют ) но с напряжением не ниже 12 вольт.


Вернуться наверх
 
Не в сети
 Заголовок сообщения: Re: Плата для микро—дрели.
СообщениеДобавлено: Вт мар 19, 2013 15:14:51 
Сверлит текстолит когтями
Аватар пользователя

Карма: 6
Рейтинг сообщений: 23
Зарегистрирован: Пн фев 07, 2011 16:19:33
Сообщений: 1178
Рейтинг сообщения: 0
А по твоему мультиметр и тестер на переменке мерит амплитудное заначение?
Можешь сам посчитать http://radiofun.ru/theory/102.html
Приблизительно 33V


Последний раз редактировалось ageeff Вт мар 19, 2013 15:18:58, всего редактировалось 1 раз.

Вернуться наверх
 
Не в сети
 Заголовок сообщения: Re: Плата для микро—дрели.
СообщениеДобавлено: Вт мар 19, 2013 15:18:24 
Друг Кота
Аватар пользователя

Карма: 12
Рейтинг сообщений: 40
Зарегистрирован: Чт сен 13, 2012 20:01:53
Сообщений: 3288
Откуда: Московская область
Рейтинг сообщения: 0
Амплитуда тут при чем? Надо "скока вольтав и когда" это среднее, на фиг тут амплитудное? Вообще схема эта может и не заработать с ДПМ как надо. Я понятия не имею почему они так криво работают с ДПМ, не у одного меня. Заставить можно конечно, но вот бубен не хочется брать :)) .

_________________
Дурака учить, что мертвого лечить


Вернуться наверх
 
Не в сети
 Заголовок сообщения: Re: Плата для микро—дрели.
СообщениеДобавлено: Вт мар 19, 2013 15:20:49 
Сверлит текстолит когтями
Аватар пользователя

Карма: 6
Рейтинг сообщений: 23
Зарегистрирован: Пн фев 07, 2011 16:19:33
Сообщений: 1178
Рейтинг сообщения: 0
fenix72x писал(а):
Амплитуда тут при чем? Надо "скока вольтав и когда" это среднее, на фиг тут амплитудное? .

При чем амплитуда - так после моста с кондером ты и получаешь напряжение равное амплитудному


Вернуться наверх
 
Не в сети
 Заголовок сообщения: Re: Плата для микро—дрели.
СообщениеДобавлено: Вт мар 19, 2013 15:24:05 
Друг Кота
Аватар пользователя

Карма: 12
Рейтинг сообщений: 40
Зарегистрирован: Чт сен 13, 2012 20:01:53
Сообщений: 3288
Откуда: Московская область
Рейтинг сообщения: 0
А чему оно равно?

_________________
Дурака учить, что мертвого лечить


Вернуться наверх
 
Не в сети
 Заголовок сообщения: Re: Плата для микро—дрели.
СообщениеДобавлено: Вт мар 19, 2013 15:25:47 
Сверлит текстолит когтями
Аватар пользователя

Карма: 6
Рейтинг сообщений: 23
Зарегистрирован: Пн фев 07, 2011 16:19:33
Сообщений: 1178
Рейтинг сообщения: 0
Я тебе написал 33


Вернуться наверх
 
Не в сети
 Заголовок сообщения: Re: Плата для микро—дрели.
СообщениеДобавлено: Вт мар 19, 2013 15:27:01 
Друг Кота
Аватар пользователя

Карма: 12
Рейтинг сообщений: 40
Зарегистрирован: Чт сен 13, 2012 20:01:53
Сообщений: 3288
Откуда: Московская область
Рейтинг сообщения: 0
33 это не амплитудное, это пиковое, а тут вообще среднее рассматривать надо.

_________________
Дурака учить, что мертвого лечить


Вернуться наверх
 
Не в сети
 Заголовок сообщения: Re: Плата для микро—дрели.
СообщениеДобавлено: Вт мар 19, 2013 15:28:42 
Родился

Зарегистрирован: Пн мар 18, 2013 22:08:47
Сообщений: 8
Рейтинг сообщения: 0
Это всё конечно хорошо , но в этой схеме я хотел убрать диодный мост, а вот как с кондёрами поступить я не решил ,ведь они не помешают работе да ?
Раз ДПМ не подходит ,то хотел бы услышать ваше предложение на счет двигателя.


Вернуться наверх
 
Не в сети
 Заголовок сообщения: Re: Плата для микро—дрели.
СообщениеДобавлено: Вт мар 19, 2013 15:30:15 
Сверлит текстолит когтями
Аватар пользователя

Карма: 6
Рейтинг сообщений: 23
Зарегистрирован: Пн фев 07, 2011 16:19:33
Сообщений: 1178
Рейтинг сообщения: 0
Ты свои ссылки вообще-то читаешь ?
viewtopic.php?f=1&t=44280&p=1616347#p1616347

Какое среднее после моста ?О среднем можно говорит про напряжение переменого тока. Какое среднее у постояного напряжения?


Последний раз редактировалось ageeff Вт мар 19, 2013 16:08:39, всего редактировалось 7 раз(а).

Вернуться наверх
 
Показать сообщения за:  Сортировать по:  Вернуться наверх
Начать новую тему Ответить на тему  [ Сообщений: 33 ]  1,  

Часовой пояс: UTC + 3 часа


Кто сейчас на форуме

Сейчас этот форум просматривают: кт315b и гости: 20


Вы не можете начинать темы
Вы не можете отвечать на сообщения
Вы не можете редактировать свои сообщения
Вы не можете удалять свои сообщения
Вы не можете добавлять вложения

Найти:
Перейти:  


Powered by phpBB © 2000, 2002, 2005, 2007 phpBB Group
Русская поддержка phpBB
Extended by Karma MOD © 2007—2012 m157y
Extended by Topic Tags MOD © 2012 m157y