Например TDA7294

Форум РадиоКот • Просмотр темы - Преобразователь 12-220В для питания ЛДС из компьютерного БП.
Форум РадиоКот
Здесь можно немножко помяукать :)

Текущее время: Вт мар 03, 2026 03:12:24

Часовой пояс: UTC + 3 часа


ПРЯМО СЕЙЧАС:



Начать новую тему Ответить на тему  [ Сообщений: 1791 ]     ... , , , 8, , , ...  
Автор Сообщение
 Заголовок сообщения:
СообщениеДобавлено: Вт сен 16, 2008 23:24:58 
Потрогал лапой паяльник
Аватар пользователя

Зарегистрирован: Ср июл 30, 2008 15:00:01
Сообщений: 309
Откуда: УКРАИНА Бердянск
Рейтинг сообщения: 0
а как можно имея все детали (и не только) к этому преобр. запитать лдс ки до 200 ватт????? для авто....

_________________
нет нет а вот и даааааааааааа!!!!!!
упс......рвануло.......
зря я это сделал........


Вернуться наверх
 
 Заголовок сообщения:
СообщениеДобавлено: Вт сен 23, 2008 09:04:15 
Потрогал лапой паяльник
Аватар пользователя

Зарегистрирован: Ср июл 30, 2008 15:00:01
Сообщений: 309
Откуда: УКРАИНА Бердянск
Рейтинг сообщения: 0
Тимофей Носов писал(а):
...ниже предлагаю вариант включения ЛДС без баласта, который максимально прост, но скажем так, морально устарел (см. прикрепленный файл ниже). Интерес в схеме представляет то, что она нетипично мало потребляет тока, а если быть точнее, наглядно наблюдается, что на выходе энергии больше, чем на входе. Видимо это связано с резонансом, в который входит трансформатор...

а транс от комповского бп сойдет????

_________________
нет нет а вот и даааааааааааа!!!!!!
упс......рвануло.......
зря я это сделал........


Вернуться наверх
 
 Заголовок сообщения:
СообщениеДобавлено: Чт окт 23, 2008 12:52:55 
Мучитель микросхем
Аватар пользователя

Карма: 1
Рейтинг сообщений: -2
Зарегистрирован: Чт янв 04, 2007 13:18:56
Сообщений: 413
Откуда: Россия
Рейтинг сообщения: 0
Уважаемые участники форума. Помогите! Подскажите! Пожалуйста.
Пытаюсь собрать данный преобразователь практически со дня его опубликования на сайте! И ничего не выходит!!!!
Транзисторов спалил немерено! Микросхемы испытал почти все. Всё равно транзисторы сгорают. Трансформатор ставил и готовый от БП и самодельный. Результат один транзисторы сгорают.
Самое интересное, что когда собираю схему она на холостом ходу выдает около 400В. Но транзисторы всёравно кипят даже на радиаторе. Но так ведь не должно быть!!? А если ещё и лампу включить то транзистор просто загорается. Были случаи даже просто сгорала плюсовая дорожка на плате. На самой плате прибор не показал никаких коротких замыканий. Один раз у меня даже лампа всё же зажглась но транзистор в этот момент просто взорвался от перегрева (на радиаторе).
Может попробовать собрать на биполярных транзисторах , а не на полевых? Схему нашел в Интернете на сайте «Паяльник» http://forum.cxem.net/index.php?showtopic=36483&st=20 Посоветуйте как исправить ситуацию.?
Почему горят транзисторы?
Будет ли работать данная схема на биполярных транзисторах (для питания ЛДС)?
Если в схеме на биполярных транзисторах конденсатор С3, вместо 2200пф(222), поставить 1000пф(102) схема будет работать?
Может быть данная статья есть у кого-то целиком? Скиньте мне ее пожалуйста в ЛС.
Буду благодарен за любые советы.

_________________
«О сколько нам открытий чудных
Готовят просвещенья дух,
И опыт, сын ошибок трудных,
И гений, парадоксов друг,
И случай, бог изобретатель...»


Последний раз редактировалось Кулибин Сб ноя 29, 2008 09:32:47, всего редактировалось 1 раз.

Вернуться наверх
 
 Заголовок сообщения:
СообщениеДобавлено: Пт окт 31, 2008 19:31:35 
Мучитель микросхем
Аватар пользователя

Карма: 1
Рейтинг сообщений: -2
Зарегистрирован: Чт янв 04, 2007 13:18:56
Сообщений: 413
Откуда: Россия
Рейтинг сообщения: 0
Вся статья полносю. TL494 схема на биполярных транзисторах.


Вложения:
Архив ZIP - WinRAR.zip [170.4 KiB]
Скачиваний: 1210

_________________
«О сколько нам открытий чудных
Готовят просвещенья дух,
И опыт, сын ошибок трудных,
И гений, парадоксов друг,
И случай, бог изобретатель...»
Вернуться наверх
 
Эиком - электронные компоненты и радиодетали
 Заголовок сообщения:
СообщениеДобавлено: Сб ноя 01, 2008 21:39:50 
Поставщик валерьянки для Кота
Аватар пользователя

Карма: 3
Рейтинг сообщений: 9
Зарегистрирован: Пн июл 14, 2008 18:12:37
Сообщений: 2296
Рейтинг сообщения: 0
кулибин , если хотите поиграться со схемой автора , то :
1) вам нужен осциллограф
2) трансы из комповских БП (без повреждений , подгорелостей и с известными вторичками )

транзисторы могут вылетать из-за плохого транса (например КЗ какой-то обмотки )(но это врядли в вашем случае ) , либо из-за того , что вы прицепили в первичку не те обмотки , либо из-за того что появляются сквозные токи через первичку . для этого желательно двухлучевой осциллограф . его подрубаем к затворам полевиков и смотрим не налаживаются ли импульсы друг на друга и есть ли небольшой промежуток между импульсами (dead time - мёртвое время ). если такого не наблюдается (либо нету осциллографа ) - цепляем вывод 4 микрухи на подстроечник 4.7-10 кОм , который висит на питании и устанавливаем его на "+" питания . запускаем преобразователь и , если ещё ничего не сгорело - крутим его потихоньку в сторону "-" питания . при этом следим по осциллографу что у нас творится на затворах и устанавливаем небольшую паузу между импульсами , либо при отсутствии осца снимаем транзисторы с радиатора , подключаем слабую нагрузку и медленно крутим до появления нагрева , затем сдаём немного назад и так оставляем .

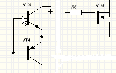
это если не хочется переделывать схему . если всёже переделать немного есть желание , то для начала неплохо бы другие транзисторы присмотреть , т.к. эти имеют довольно внушительную ёмкость затвора и на частоте в 100 кГц неудивительно что они вылетают , т.к. ни быстрой зарядки , ни быстрой разрядки им не обеспечивается без полноценного драйвера . альтернативой может послужить снижение частоты до 50-70 кГц , но мощность преобразователя снизится . ещё как вариант ничего не меняя прикрепить к полевикам самопальные драйверы на КТ315 + КТ361 (схему прикрепил)

PS: в вашей схеме конденсатором С3 задаётся частота по формуле
f=1,1/(R1*C3) из оффициального ДШ на микруху . единицы в СИ . вопрос выдержат ли биполярники новую частоту


Вложения:
Снимок1.GIF [2.9 KiB]
Скачиваний: 1757

_________________
есть вопросы ? чего-то не знаешь ? прежде всего смотри это
Вернуться наверх
 
 Заголовок сообщения:
СообщениеДобавлено: Вт ноя 25, 2008 11:32:09 
Первый раз сказал Мяу!
Аватар пользователя

Зарегистрирован: Пт фев 29, 2008 10:43:20
Сообщений: 39
Рейтинг сообщения: 0
Огромнейшее спасибо за схему, очень понравилась, собрал, заработала без впросов, использовал для освещения от бортовой сети авто. Некоторе время лежала без надобности, а вот на днях появилась проблема, нужно было срочно зарядить ноут в машине, в багажнике на глаза попался этот преобразователь, не долго думая оторвал лампочку и прикрутил преобразователь к БП ноута, к моему великому счастью индикатор заряда на ноуте засветился и процесс пошёл))) единственный момент это нагрев транзисторов, они у меня без радиаторов были, после часа зарядки они были довольно гарячие, палец не удержишь. Печальный момент оказался в том что забыл я отключть зарядку и когда включил ноут, прошло секуд 10, транзисторы зашипели и отпаялись(((. При выключеном ноуте в процессе заряда, напряжение на вилке БП было ровно 300 Вольт. Ноут R20 гнусмус. Так вот, пока куплю новые транзисторы, хотел узнать, если их на радиаторы поставить, потянет ли преобразователь не просто заряд, а работу ноута? Где то в начале темы говорили что 75 Вт схема тянула.


Вернуться наверх
 
 Заголовок сообщения:
СообщениеДобавлено: Вт ноя 25, 2008 11:58:32 
Мучитель микросхем
Аватар пользователя

Карма: 1
Рейтинг сообщений: -2
Зарегистрирован: Чт янв 04, 2007 13:18:56
Сообщений: 413
Откуда: Россия
Рейтинг сообщения: 0
Вот ещё схемы тоже хочу попробовать собрать.
http://www.gauss2k.narod.ru/jab/chto.htm

http://gauss2k.narod.ru/jab/ims02.htm

Уважаемый Shmit_zp а вы схему собирали на полевых транзисторах или на биполярных

:wink:

_________________
«О сколько нам открытий чудных
Готовят просвещенья дух,
И опыт, сын ошибок трудных,
И гений, парадоксов друг,
И случай, бог изобретатель...»


Вернуться наверх
 
 Заголовок сообщения:
СообщениеДобавлено: Вт ноя 25, 2008 12:19:40 
Первый раз сказал Мяу!
Аватар пользователя

Зарегистрирован: Пт фев 29, 2008 10:43:20
Сообщений: 39
Рейтинг сообщения: 0
Кулибин писал(а):
Уважаемый Shmit_zp а вы схему собирали на полевых транзисторах или на биполярных

:wink:


Дык вот на этих и собирал, IRFZ44N, как в оригинале схемы. Может чё посурьёзнее туда ну и на радиаторы их.


Вернуться наверх
 
 Заголовок сообщения:
СообщениеДобавлено: Вт ноя 25, 2008 12:51:11 
Мучитель микросхем
Аватар пользователя

Карма: 1
Рейтинг сообщений: -2
Зарегистрирован: Чт янв 04, 2007 13:18:56
Сообщений: 413
Откуда: Россия
Рейтинг сообщения: 0
Shmit_zp писал(а):

Дык вот на этих и собирал, IRFZ44N, как в оригинале схемы. Может чё посурьёзнее туда ну и на радиаторы их.


Так я же ссылки на схемки дал.

_________________
«О сколько нам открытий чудных
Готовят просвещенья дух,
И опыт, сын ошибок трудных,
И гений, парадоксов друг,
И случай, бог изобретатель...»


Вернуться наверх
 
 Заголовок сообщения:
СообщениеДобавлено: Вт ноя 25, 2008 12:58:54 
Первый раз сказал Мяу!
Аватар пользователя

Зарегистрирован: Пт фев 29, 2008 10:43:20
Сообщений: 39
Рейтинг сообщения: 0
Кулибин писал(а):
Shmit_zp писал(а):
Так я же ссылки на схемки дал.


Ага, я посмотрел, спасибо, только вот этот преобразователь уже готов, а те надо собирать, всё равно собираюсь этот восстанавливать, вот по этому и хочу узнать, может сразу купить мощнее, что бы и свет если надо, а если что и ноут запитать.


Вернуться наверх
 
 Заголовок сообщения:
СообщениеДобавлено: Вт ноя 25, 2008 13:15:34 
Мучитель микросхем
Аватар пользователя

Карма: 1
Рейтинг сообщений: -2
Зарегистрирован: Чт янв 04, 2007 13:18:56
Сообщений: 413
Откуда: Россия
Рейтинг сообщения: 0
Просто поставь побольше радиаторы и Кулер для них. И всё должно работать нормально.

_________________
«О сколько нам открытий чудных
Готовят просвещенья дух,
И опыт, сын ошибок трудных,
И гений, парадоксов друг,
И случай, бог изобретатель...»


Вернуться наверх
 
 Заголовок сообщения: Трансформаторы с блоков - проблема отличий.
СообщениеДобавлено: Пт дек 05, 2008 03:22:23 
Первый раз сказал Мяу!

Зарегистрирован: Пн мар 24, 2008 19:50:07
Сообщений: 24
Рейтинг сообщения: 0
Притарабанили мне 10 комп. блоков несисправных. все их разобрал.
платы выкинул. собрал один преобразователь. лампа 25Вт- горит супер, 2А потребляет. Решил второй собрать и тут прозрел - все трансы совсем разные..
и выводы - разное количество и распиновка.
Завтра пару фоток сдлаю - покажу что нашел. платы выбросил - поэтому так просто не разобраться:)

есть трансы разного размера, косичка-стедняя точка - или делается как обычно или выводится на один из выводо - прийдется тоже разбираться.

один из транзюков заметно греется - можно обжечь пальцы.
толи должно так быть то ли с обмотками у меня не так - тоже интересно выяснить.


Вернуться наверх
 
 Заголовок сообщения:
СообщениеДобавлено: Пт дек 19, 2008 01:21:41 
Открыл глаза

Зарегистрирован: Ср июл 30, 2008 21:34:17
Сообщений: 40
Рейтинг сообщения: 0
Собрал.
Пока макет-навесняком.
Завелось не сразу:
- перепутал полярность включения диода на выходе
- не знал обмоток трансформатора

На холостом ходу потребляет 0,05 А,
на лампе 36Вт - 1,26 А
на лампе 15Вт - 0,76 А
одна лампа китайческая не завелась в принципе, толи напруги мало, толи переменку её для старта нужно...

Напряжение выдаёт маловато - до 150 Вольт всего, ещё покручу.


Вернуться наверх
 
 Заголовок сообщения:
СообщениеДобавлено: Пт дек 19, 2008 10:50:18 
Открыл глаза

Зарегистрирован: Ср июл 30, 2008 21:34:17
Сообщений: 40
Рейтинг сообщения: 0
То были обмотки на 12 Вольт :)
Теперь на 5 Вольт, всё ка кна схеме.

На холостом ходу потребляет 0,2 А,
на лампе 36Вт - 2,2 А
на лампе 20Вт - 1 А (которая китайческая и не заводилась)
на лампе 18Вт (обычная длинная, китайский электронный баласт) - 1,7 А
на лампе 15Вт - 1,58 А

Напряжение выдаёт 250-300 Вольт, ещё покручу. :)
Хочу немного убавить, чтобы было 200-250, заодно транзисторы грется меньше станут и на холостом ходу меньше кушать будет.

При 36 Ватт лампе (ток потребления 2 - 2,2А) транзисторы греются градусов до 60, без радиаторов у меня. :(


Вернуться наверх
 
 Заголовок сообщения:
СообщениеДобавлено: Пн дек 29, 2008 19:20:31 
Открыл глаза

Зарегистрирован: Ср мар 22, 2006 11:16:48
Сообщений: 60
Откуда: Южный Урал
Рейтинг сообщения: 0
Медали: 1
Получил миской по аватаре (1)
Собрал я эту схему, всё запустилось, всё работает. НО сильно греются транзисторы и трансформатор, если транзисторы я могу "посадить" на радиатор, то что делать с трансом я не знаю. Или он и должен так нагреваться?

_________________
Лучший способ понять что-то самому - объяснить это другому.


Вернуться наверх
 
 Заголовок сообщения:
СообщениеДобавлено: Вт дек 30, 2008 18:28:02 
Открыл глаза

Зарегистрирован: Ср июл 30, 2008 21:34:17
Сообщений: 40
Рейтинг сообщения: 0
А нагрузка не слишком большая?


Вернуться наверх
 
 Заголовок сообщения:
СообщениеДобавлено: Вт дек 30, 2008 19:14:38 
Открыл глаза

Зарегистрирован: Ср мар 22, 2006 11:16:48
Сообщений: 60
Откуда: Южный Урал
Рейтинг сообщения: 0
Медали: 1
Получил миской по аватаре (1)
Ivan_83 писал(а):
А нагрузка не слишком большая?

Да нет, 1,6А потребляет.

_________________
Лучший способ понять что-то самому - объяснить это другому.


Вернуться наверх
 
 Заголовок сообщения:
СообщениеДобавлено: Сб янв 03, 2009 00:13:10 
Поставщик валерьянки для Кота
Аватар пользователя

Карма: 3
Рейтинг сообщений: 9
Зарегистрирован: Пн июл 14, 2008 18:12:37
Сообщений: 2296
Рейтинг сообщения: 0
так , ещё раз всем у кого всё греется - не в обиду автору , но схемка сильно упрощена . в идеальном случае следовало бы добавить по два транзистора (драйвера) на каждый полевик для их раскачки и вместо двух трансов ставить один намотанный своими руками . первичку мотаем сразу двумя проводами витков на 20-30 (больше - меньше вероятность вогнать сердечник в насыщение , меньше вероятность что что-либо будет греться ) , вторичку рассчитываем из соотношения витков_в_первичке/напряжение_первички . более мощные транзисторы без драйверов ставить не советую - будут ещё больше греться и вылетать быстрее . по документалке IRFZ44N держат 50А на постоянке и в 3 раза больше на импульсе . вам такого тока не хватит ? :) на двух транзюках уже можно попробовать стартер гонять :) а греются из-за переходных процессов , т.к. 494 не может обеспечить ток на заряд затворов более 200 мА , а ёмкость у IRFZ44N довольно приличная для полевиков . трансы будут греться вместе с полевиками из-за насыщения сердечника (в идеальном случае лучше всётаки перемотать трансы под себя , к тому же транс запитывается от половинного напряжения сети по первичке - примерно 150В , вот и получается что нужно ставить умножитель).

по поводу ноута - я бы не стал с ним играться в машине , особенно зимой - рискуете больше не завестись на этом аккумуляторе ;) а преобразователь спокойно вытянет если , как я писал выше , примастырить к полевикам драйвера - тогда и без радиаторов можно будет обойтись . для примера - у меня под столом усь на двух TDA7294, в преобразователе полевики те же , прикручены к корпусу - вырезан из корпуса системника , нагрева транзисторов не чувствуется даже на нормальной громкости .

_________________
есть вопросы ? чего-то не знаешь ? прежде всего смотри это


Вернуться наверх
 
 Заголовок сообщения:
СообщениеДобавлено: Вс янв 04, 2009 19:43:02 
Родился

Зарегистрирован: Вс янв 04, 2009 18:54:04
Сообщений: 12
Откуда: Чувашия
Рейтинг сообщения: 0
Здравствуйте, уважаемые обитатели форума РадиоКот! С наступившим вас НГ!
Я к вам с неофициальным визитом с форума Клуба любителей четырехтактных скутеров :)
Есть проблема, помочь можете только вы, спасайте пожалуйста.

Суть проблемы такова: имеется конденсаторная система зажигания (CDI).
По сути, это просто конденсатор 1мкФ 300В, который по сигналу датчика разряжается на катушку зажигания.
Причем частота таких разрядов теоретически может доходить до 200 в секунду.
Заряжается же он на разных аппаратах двумя разными способами:
1. От специальной высоковольтной обмотки генератора (80-200В в зависимости от оборотов).
2. От аккумулятора, через встроенный в CDI преобразователь напряжения.

Второй способ по ряду причин предпочтительнее. Поэтому возникает мысль переделать 1 вариант CDI во второй.
Для этого надо только добавить подходящий преобразователь напряжения из 12В в 200-300В.
Ток, который обычно потребляют CDI с питанием от аккумулятора не превышает 2А.

В связи с этим вопрос:
Подойдет ли для наших целей обсуждаемый в теме преобразователь для питания ЛДС?
По ламерскому впечатлению это как раз то что надо. Или может быть есть какие-нибудь другие варианты?
Например "морально устаревший" с первой страницы этой темы вообще идеально прост.
Да, еще одна тонкость, -Uвх в нашем случае придется соединить с -Uвых и с рамой подопытного экипажа.

Заранее благодарен!


Вернуться наверх
 
 Заголовок сообщения:
СообщениеДобавлено: Вт янв 06, 2009 03:36:04 
Поставщик валерьянки для Кота
Аватар пользователя

Карма: 3
Рейтинг сообщений: 9
Зарегистрирован: Пн июл 14, 2008 18:12:37
Сообщений: 2296
Рейтинг сообщения: 0
я бы не стал заморачиваться с этой схемой для скутера .
советую взгянуть на микросхему IR2153 - минимум обвязки и все необходимые функции (кроме обратной связи).
и я вам советую в другую тему обратиться с данным вопросом -- http://radiokot.ru/forum/viewforum.php?f=11

_________________
есть вопросы ? чего-то не знаешь ? прежде всего смотри это


Вернуться наверх
 
Показать сообщения за:  Сортировать по:  Вернуться наверх
Начать новую тему Ответить на тему  [ Сообщений: 1791 ]     ... , , , 8, , , ...  

Часовой пояс: UTC + 3 часа


Вы не можете начинать темы
Вы не можете отвечать на сообщения
Вы не можете редактировать свои сообщения
Вы не можете удалять свои сообщения
Вы не можете добавлять вложения

Найти:
Перейти:  


Powered by phpBB © 2000, 2002, 2005, 2007 phpBB Group
Русская поддержка phpBB
Extended by Karma MOD © 2007—2012 m157y
Extended by Topic Tags MOD © 2012 m157y