Например TDA7294

Форум РадиоКот • Просмотр темы - Релейный стабилизатор со среднеквадратичным вольтметром
Форум РадиоКот
Здесь можно немножко помяукать :)

Текущее время: Сб дек 27, 2025 23:22:06

Часовой пояс: UTC + 3 часа


ПРЯМО СЕЙЧАС:



Начать новую тему Ответить на тему  [ Сообщений: 98 ]  1, , , ,  
Автор Сообщение
Не в сети
 Заголовок сообщения: Релейный стабилизатор со среднеквадратичным вольтметром
СообщениеДобавлено: Пт июн 17, 2011 11:53:53 
Мучитель микросхем

Карма: 16
Рейтинг сообщений: 35
Зарегистрирован: Ср окт 15, 2008 09:33:03
Сообщений: 476
Откуда: Воронеж
Рейтинг сообщения: 0
Обсуждение статьи
http://radiokot.ru/circuit/power/converter/26/
Можно применять для регулировки в полном варианте со всеми реле и автотрансформатором,
Можно подключить только одно реле и тогда будет реализована только функциональность защиты путем отключения.
Можно вообще не подключать никаких реле - тогда это просто среднеквадратичный вольтметр и частотопоказометр. Показометр, потому что от внутреннего RC генератора.

Мощность зависит от автотрансформатора и реле. Автотрансформатор необходим примерно в 4-5 раз меньшей мощности чем мощность нагрузки. Реле должны быть на полный ток нагрузки.

Наличие активного выпрямителя на ОУ позволяет осуществить развязку от измеряемого сетевого напряжения (трансформатор) и достаточно точное измерение во всем диапазоне (от 0 до примерно 700 вольт).

Наличие исходников. Можно адаптировать под свою задачу (например под использование вместо реле симисторов). Когда я разрабатывал программу, исходников для измерения среднеквадратичного напряжения на avr не нашел.
Алгоритм адаптируется к частоте сигнала, а заодно измеряет частоту. За счет многократного измерения на периоде и усреднения по нескольким периодам осуществляется более точное измерение. Автоматика срабатывает от измерения на одном периоде.

Регулируемая задержка переключения диапазонов - для устранения слишком частого щелкания реле. Отсечка при аварийных значениях срабатывает немедленно.

Изюминка программы - метод определения окончания периода. Может представлять интерес реализация меню, опроса кнопок, динамической индикации.

Есть модель для proteus.

У работы 2 автора. Я разрабатывал схему в протеусе и писал программу. Семен разработал печатные платы и собрал все в железе. Теперь стабилизатор охраняет покой его холодильника и компьютера.


Вернуться наверх
 
Не в сети
 Заголовок сообщения: Re: Релейный стабилизатор со среднеквадратичным вольтметром
СообщениеДобавлено: Вт ноя 01, 2011 14:13:36 
Открыл глаза
Аватар пользователя

Зарегистрирован: Сб июн 27, 2009 09:50:48
Сообщений: 46
Откуда: Украина, Каменец-Подольский
Рейтинг сообщения: 0
Galizin писал(а):
...Теперь стабилизатор охраняет покой его холодильника и компьютера.

Уже год схема работает просто супер, нариканий нет. Задумался все это теперь поставить на весь дом, но будет видно.
Может проще ставить отдельными блоками к нужным устройствам, не обьязательно с цифровой индикацией? Еще не определился.


Вернуться наверх
 
Не в сети
 Заголовок сообщения: Re: Релейный стабилизатор со среднеквадратичным вольтметром
СообщениеДобавлено: Ср дек 07, 2011 17:02:13 
Родился

Зарегистрирован: Вт янв 26, 2010 23:55:40
Сообщений: 6
Откуда: Украина г.Донецк
Рейтинг сообщения: 0
Я как раз собираю такой нормализатор. Думаю о том ставить эту схему или оставить свою. Сразу скажу о тех проблемах, которые вылезли у меня.
1. Я намотал транс мощностью 1,3 КВт на весь дом и столкнулся с тем, что при его включении - переключении происходит очень сильный пусковой ток, иногда даже автоматы выбивают. Один умный человек сказал что у трансов нужно интеллектуально включать ключи в момент пика синусоиды. Симисторами управлять вообще невозможно из - за индуктивной нагрузки (транса). Они исправно открываются, но неохотно закрываются из за чего опять же происходит кратковременное КЗ. Надо ставить вместо 1 симистора пару тиристоров встречно-параллельно они управляются гораздо лучше. Но я подумал гулять так гулять и закупил Диодный мостик + мощные IGBT транзисторы + оптодрайверы TLP250 в управление.
Поэтому предупреждаю сразу, кто захочет мощный транс на весь дом готовтесь к тому что в момент комутации будет сильно просаживать сеть. Я долго не возился с этим и просто подключил первичную обмотку транса сразу к сети без всяких силовых ключей напямую. А ключи по одному подключали нагрузку к соответствующей обмотке силового транса (пришлось поставить их не по входу транса как здесь а по выходу). Надеюсь с IGBT ключами удастся нормально управлять по входу транса как в этой схеме.
Выходы в этом контроллере заточены под переключающиеся Реле нужно либо подкорректировать эту программу, либо после выходов микроконтроллера поставить дискретную логику, чтобы получить на выходе переключение как у меня (как если бы у меня были реле не на переключение а на вкл/выкл с двумя выводами от катушки и двумя от силовых контактов. ну или транзисторы как в моём случае) Кстати мощные реле на переключение - дефицит а с одной группой на включение полно.
Измерение частоты сети конечно приятный бонус, но практически бесполезный, т.к. частоту надо мерять вплоть до сотых долей после запятой. 49,7 Гц это уже катастрофическое отклонение, да и не играет никакой роли частота для нас с вами. Вот ток в цепи знать куда важнее, можно даже защиту по току организовать.


Вернуться наверх
 
Не в сети
 Заголовок сообщения: Re: Релейный стабилизатор со среднеквадратичным вольтметром
СообщениеДобавлено: Ср дек 07, 2011 18:08:13 
Мучитель микросхем

Карма: 16
Рейтинг сообщений: 35
Зарегистрирован: Ср окт 15, 2008 09:33:03
Сообщений: 476
Откуда: Воронеж
Рейтинг сообщения: 0
Конечно собирать свою, если можете.
Реле переключаются всегда в один и тот же момент времени. Для управления транзисторами эта схема не подходит. Но доработать естественно можно все. Тем более, что в программе определяется минимум синусоиды. Правда немного с задержкой. Программа говорит что минимум был 4 (или 8 точно не помню) измерений назад. При примерно 90 отсчетах на полупериоде.
А выбивать автоматы может из за емкостной нагрузки. Если выбивает и без нагрузки - значит коротят транзисторы или реле. Одно еще не отпустило, второе уже замкнулось. В этом отношении реле на переключение обеспечивает автоматическое размыкание одних контактов перед замыканием других. Попробуйте вставить паузу при переключении. Вопрос только чему равна эта пауза?
Что бы герцы измерять, нужен кварц.


Вернуться наверх
 
Эиком - электронные компоненты и радиодетали
Не в сети
 Заголовок сообщения: Re: Релейный стабилизатор со среднеквадратичным вольтметром
СообщениеДобавлено: Чт дек 08, 2011 16:06:25 
Родился

Зарегистрирован: Вт янв 26, 2010 23:55:40
Сообщений: 6
Откуда: Украина г.Донецк
Рейтинг сообщения: 0
fm2fm2 писал(а):
А выбивать автоматы может из за емкостной нагрузки

Когда в нагрузке индуктивность (компрессор холодильника) тогда и выбивают автоматы (я поставил их 5 штук, по одному на каждый ключ) но это всё из - за симисторов. Вот поставлю IGBT и проблема думаю будет решена.
fm2fm2 писал(а):
Если выбивает и без нагрузки - значит коротят транзисторы или реле. Одно еще не отпустило, второе уже замкнулось

Я при испытании управлял не симисторами, а автоматами на 25А (просто клацал их вручную) Так при включении аж свет кратковременно мерк, а при выключении - всё гладко, без искрения контактов. Знакомый - проффессор, преподаёт электротехнику в институте сказал что тут ничего удивительного, всё соответствует теории. И что как это ни странно, но включать индуктивность (транс) нужно по умному, чётко в тот момент, когда синусоида имеет максимальное значение, а если нагрузка - ёмкостная то включать нужно в момент перехода синусоиды через ноль.
Другое дело индуктивность самого транса (если включать по схеме ЛАТРа как здесь) Если транс маленький, то броска не видно. Но если транс очень мощный, то при КАЖДОМ его включении происходит пусковой ток, даже без нагрузки. Поэтому я и врубил свою первичку напрямую в сеть, чтобы поменьше её комутировать. Но я не теряю надежду сделать умное включение синхронно с сетью, чтобы собрать по схеме как у ЛАТРа.
В моём контроллере на PIC 16F870 вольтметр не среднеквадратичный, зато 2 шт. АЦП,соответственно два 3-х сегментных индикатора 1-й это входное напряжение, 2-й это выходное напряжение. Время паузы между перекючением можно менять с клавиатуры, Напряжения для каждой отдельно взятой ступени тоже можно задать с панели управления, чтобы можно было подстроится под любой имеющийся в наличии транс. В нашем районе напряжение всегда низкое, поэтому я намотал транс только на повышение, с отводами 140V,160V,180V,200V,220V. В
Одно плохо - написавший программу человек уволился с нашей фирмы и я с ним больше не пересекался. А исходник он зажал (типа не дам - это моя интеллектуальная собственность)
Такой вопрос, куда идёт 4-я нога ATmega8 (INT0/PD2) - это что резерв на всякий случай?
И ещё вопрос - что это за J1 на схеме, что это, какой то разъём? Может это для прграмматора?


Вернуться наверх
 
Не в сети
 Заголовок сообщения: Re: Релейный стабилизатор со среднеквадратичным вольтметром
СообщениеДобавлено: Чт дек 08, 2011 19:04:19 
Открыл глаза
Аватар пользователя

Зарегистрирован: Сб июн 27, 2009 09:50:48
Сообщений: 46
Откуда: Украина, Каменец-Подольский
Рейтинг сообщения: 0
Galizin писал(а):
куда идёт 4-я нога ATmega8 (INT0/PD2)

Эта ножка никуда не подключена, она свободна, можно в программе задействовать как один из диапазонов переключения.

Galizin писал(а):
И ещё вопрос - что это за J1 на схеме

Да это разъем для программирования и только.


Вернуться наверх
 
Не в сети
 Заголовок сообщения: Re: Релейный стабилизатор со среднеквадратичным вольтметром
СообщениеДобавлено: Пн авг 20, 2012 08:17:43 
Прорезались зубы
Аватар пользователя

Зарегистрирован: Пт фев 12, 2010 14:02:22
Сообщений: 237
Откуда: Одесса
Рейтинг сообщения: 0
О пуске транса напишу плагиатом :
Импульс тока возникает по причине того, что магнитопровод трансформатора влетает в насыщение. Происходит это не всегда, а только тогда, когда коммутация произошла в нуле напряжения. Именно в эти самые первые пол периода фазового сдвига между током и напряжением на индуктивности еще нет, так как нет энергии, запасенной в магнитном потоке системы. Нарастает напряжение с положенной ему скоростью, нарастает магнитный поток. Магнитопровод заходит в насыщение. А когда он в насыщении, то проницаемость его падает едва ли не до нуля. Вместе с ней падает и индуктивность первички. Получается, что напряжение сети приложено к индуктивности рассеяния первички + активное ее сопротивление. И то, и другое пренебрежительно мало. Поэтому возникает импульс тока приличной величины. Дальше - все в ажуре, магнитный поток создает ЭДС самоиндукции, возникает фазовый сдвиг и...
Выхода два - коммутировать транс в максимуме напряжения. Или же включать последовательно с первичкой токоограничивающее сопротивление, которое после выкорачивается .
из : http://flyback.org.ru/viewtopic.php?t=3 ... 7b01737be4
и вообще про пуск мощных трансов написано порядком .

А к авторам этого проекта просьба :
нельзя ли нарисовать схему питания , включая выпрямители со стабилизаторами .
Многое из схемы в статье неясно - например : откуда берется 15 , 24 на реле и переменка на детектор ? Какие требования к
трансформатору для работы в диапазоне 160-260 в . А если дадут 380 ? Он тоже должен держать свободно до момента нормализации .

И главное- как реализовано это :
После того как напряжение вошло в диапазон регулирования стабилизатора, нужным образом коммутируются входы автотрансформатора, и подключается нагрузка.
Где четвертое реле ?


Вернуться наверх
 
Не в сети
 Заголовок сообщения: Re: Релейный стабилизатор со среднеквадратичным вольтметром
СообщениеДобавлено: Пн авг 20, 2012 15:15:11 
Мучитель микросхем

Карма: 16
Рейтинг сообщений: 35
Зарегистрирован: Ср окт 15, 2008 09:33:03
Сообщений: 476
Откуда: Воронеж
Рейтинг сообщения: 0
odesasha писал(а):
нельзя ли нарисовать схему питания , включая выпрямители со стабилизаторами .
Многое из схемы в статье неясно - например : откуда берется 15 , 24 на реле и переменка на детектор ? Какие требования к
трансформатору для работы в диапазоне 160-260 в . А если дадут 380 ? Он тоже должен держать свободно до момента нормализации .

И главное- как реализовано это :
После того как напряжение вошло в диапазон регулирования стабилизатора, нужным образом коммутируются входы автотрансформатора, и подключается нагрузка.
Где четвертое реле ?

Первоначально Семен поставил обычный трансформатор на 220. Я ему рекомендовал включить последовательно два трансформатора на 220, но он таки нашел гдето трансформатор на 380 и поставил его. У нас было продолжительное обсуждение источника , но чем все закончилось, я забыл. Приаттачиваю картинку процесса обсуждения. Как она точно реализована, точно значет Семен, надеюсь он ответит.
Не очень понятно что это, но здесь имелось ввиду следующее: если напряжение на входе меньше 160 вольт, то это самое четвертое реле отключено и напряжения на автотрансформатор вообще не подается. То же самое для перенапряжения. А если напряжение вошло в диапазон регулирования, то сначала коммутируются регулирующие реле, а потом включается основное, которое подает напряжение на автотрансформатор.
На сетевой трансформатор намотана дополнительная обмотка, что бы получить напряжение примерно 1.5-1,8 вольт при нормальном напряжении (до 3,7 вольт амплитуда при максимальном напряжении). Точного значения там не нужно, все равно потом подстраивать резистором реальное напряжение.
В схеме по моему также есть неточность: написано что стабилизатор 7905 на самом деле 7805,


Вложения:
схема.JPG [70.01 KiB]
Скачиваний: 2300
Вернуться наверх
 
Не в сети
 Заголовок сообщения: Re: Релейный стабилизатор со среднеквадратичным вольтметром
СообщениеДобавлено: Пн авг 20, 2012 21:31:24 
Открыл глаза
Аватар пользователя

Зарегистрирован: Сб июн 27, 2009 09:50:48
Сообщений: 46
Откуда: Украина, Каменец-Подольский
Рейтинг сообщения: 0
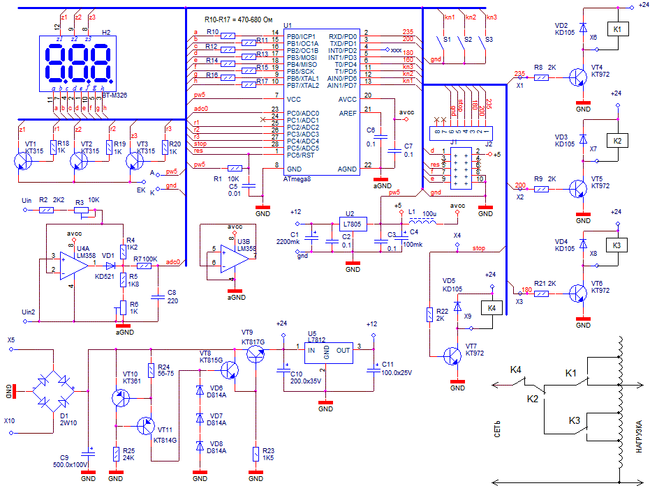
Опишу работу силовых реле. Смотрите схему с реле и разводкой их контактов на транс.( в статье схема размещена сразу после схемы управления)
1. Если напряжение больше 235В, срабатывает реле К1 подключенное к 1 контакту разъема J2, (через ключ на транзисторе VT1) уменьшая напряжение на выходе на 20В.
2. Если в сети напряжение меньше 235 В и больше 200 - все реле отключены. Этому состоянию соответствуют положение контактов нарисованных на схеме.
3. Если напряжение меньше 200В, срабатывает реле К2 подключенное к 2 контакту разъема J2, (через ключ на транзисторе VT2) увеличивая напряжение на выходе на 20В.
4. Если напряжение меньше 180В, срабатывает реле К3 подключенное к 3 контакту разъема J2, (через ключ на транзисторе VT3) увеличивая напряжение на выходе на 40В.
5. При напряжении меньше выставленного нижнего порога (например 155В) отключается реле защиты К4, такое же происходит если напряжение превышает максимальный порог защиты (например 255В). Это реле подключено к контакту 5 разъема J2
Контакты реле К4 включены последовательно с реле К2, т.е. ими включается вся цепочка контактов реле К1, К2, К3. При "нормальном" напряжении в сети, реле К4 включено постоянно. Включение этого реле происходит с задержкой, выставленной из меню.

На схеме есть указан диапазон 160В, но он не используется, это была задумка еще один диапазон ввести, но при этом нужно доделать программу, не сложно но пока отказался от этой задумки.

Схему блока питания Олег привел правильную, трансформатор собственных нужд на 380В. На вторичке при 220В приблизительно 28-30В, к сожалению точно не помню, если нужно то я могу уточнить. Только вместо КР142ЕН5, я поставил L7812 (на 12В вместо 15, можно и L7815) а дальше последовательно по схеме управления еще L7805. Поставил эти стабилизаторы на радиаторы, VT4 тоже. Места хватает, так что не экономил, пусть лучше работают в облегченном режиме. Обмотка для измерения содержит приблизительно 2В, это не критично.
Если нужно еще нарисовать полную схему, могу это сделать но через пару дней. Заодно и укажу там переменку на трансформаторе собственных нужд.
Вся эта конструкция работает уже с декабря 2010 года! Во внутрь еще не заглядывал, а не мешало бы посмотреть на контакты реле, может и ревизию им сделать, этим я точно скоро займусь. Планирую все это поставить на управление всей квартирой, только нужно поставить другой силовой трансформатор.


Вернуться наверх
 
Не в сети
 Заголовок сообщения: Re: Релейный стабилизатор со среднеквадратичным вольтметром
СообщениеДобавлено: Пт авг 24, 2012 11:43:18 
Прорезались зубы
Аватар пользователя

Зарегистрирован: Пт фев 12, 2010 14:02:22
Сообщений: 237
Откуда: Одесса
Рейтинг сообщения: 0
Схема бы не помешала .
Например ,
эмиттеры ключей индикатора - зачем их переключать ? Почему нельзя индикатор прямо на контроллер без ключей?
Реле К4 к выводу -stop ?
А если сделать вместо выпрямителя на ОУ мостик на Шоттки или на Д9 с малым падением , дать на него вольт 5 для уменьшения погрешности и через делитель подать на АЦП ? Тем более , что это нормализатор , а не вольтметр - пара вольт ошибка не особо мешает,
тем более , что она в начале синусоиды и вклад в среднеквадратическое мал .


Вернуться наверх
 
Не в сети
 Заголовок сообщения: Re: Релейный стабилизатор со среднеквадратичным вольтметром
СообщениеДобавлено: Пт авг 24, 2012 13:16:19 
Открыл глаза
Аватар пользователя

Зарегистрирован: Сб июн 27, 2009 09:50:48
Сообщений: 46
Откуда: Украина, Каменец-Подольский
Рейтинг сообщения: 0
odesasha писал(а):
Реле К4 к выводу -stop ?

Да.
odesasha писал(а):
эмиттеры ключей индикатора - зачем их переключать ?

Это было сделано для универсальности печатной платы под разного рода индикаторов (общий анод или катод, при этом и транзисторы применяются p-n-p при соответственном включении). На схеме установлены индикаторы с общим катодом, перемычка стоит ЕК-К.

С простым выпрямителем слишком большая погрешность, поэтому и был применен активный выпрямитель на ОУ. При испытаниях, только с диодным мостиком, при сетевом напряжении 130-140 В погрешность была уже 10В.
Постараюсь нарисовать всю схему, но думаю что тут и так все понятно.


Вернуться наверх
 
Не в сети
 Заголовок сообщения: Re: Релейный стабилизатор со среднеквадратичным вольтметром
СообщениеДобавлено: Пт авг 24, 2012 14:51:48 
Открыл глаза
Аватар пользователя

Зарегистрирован: Сб июн 27, 2009 09:50:48
Сообщений: 46
Откуда: Украина, Каменец-Подольский
Рейтинг сообщения: 0
А вот и схема. Собрал из тех блоков что у меня были. Делал для себя в OrCad поэтому немного не привычно смотрится. :)
Прикрепил два рисунка, цветной и черно-белый.


Вложения:
схема для котов2.gif [42.48 KiB]
Скачиваний: 2777
схема для котов.gif [48.19 KiB]
Скачиваний: 2485
Вернуться наверх
 
Не в сети
 Заголовок сообщения: Re: Релейный стабилизатор со среднеквадратичным вольтметром
СообщениеДобавлено: Пт авг 24, 2012 16:18:07 
Открыл глаза
Аватар пользователя

Зарегистрирован: Сб июн 27, 2009 09:50:48
Сообщений: 46
Откуда: Украина, Каменец-Подольский
Рейтинг сообщения: 0
Вот как выглядит сама печатка, тоже сделана в OrCad


Вложения:
Stab_Mega8_печатка.PNG [187.34 KiB]
Скачиваний: 2392
Вернуться наверх
 
Не в сети
 Заголовок сообщения: Re: Релейный стабилизатор со среднеквадратичным вольтметром
СообщениеДобавлено: Сб ноя 17, 2012 14:26:37 
Родился

Зарегистрирован: Сб ноя 17, 2012 13:55:31
Сообщений: 4
Рейтинг сообщения: 0
Конечно поздновато (только попал на форум), но внесу свою лепту:
переключение мощного трансформатора (большая индуктивность) нужно делать при нулевом токе а не при нулевом напряжении. Реле не способно "успеть" за время нулевого или малого тока, поскольку типичное время 8-12 мс, а это четверть периода. Поэтому на релейных необходимо как-то программно переключать реле "заранее" на половину времени переключения.
Далее, - для управления симисторами в "ноль сети" есть спец. оптопары, отслеживающие фазу либо использовать твердотельные реле с контролем фазы и управление делать импульсным, то есть подавать сигнал включения в нужный момент, в остальное время сигнал "включить" отсутствует. Это как раз и даст возможность выключиться симистору при нуле тока через него (именно так он и выключается, а не при нуле напряжения). Включать другой симистор нужно только при выключеном первом, иначе - сквозной ток и на больших мощностях взрыв симистора. Для этого вводится задержка на включение равная двойному времени выключения (это микросекунды, практически не отражается). програмно все это реализуется легко, но придется работать от кварца. Кроме того Atmel без внешнего контроллера сброса довольно плохо работает при бросках тока (глючит), поэтому либо поставить контроллер сброса вместе с хорошим фильтром по питанию контроллера либо заменить тем же PIC. Спрашивали зачем поставили транзисторы для управления и индикации, если все можно было запитать от контроллера, - они развязывают выводы контроллера от больших токов и контроллер более стабильно работает. По питанию: я бы остановился на 12-вольтовых реле, их проще найти и уменьшится число деталей в БП. Для любителей "безразрывной" стабилизации есть схемы стабилизаторов с плавным переключением, имеющием внутри себя небольшой преобразователь и аккумулятор (почти ИБП :) ), позволяющие не разрывать ток/напряжение на нагрузке в момент переключения. Они существенно сложнее, но на них нету разрыва синусоиды тока/напряжения на нагрузке.
Да, еще, - реле нужно брать с запасом по току в 2 раза минимум. И с как можно меньшим временем переключения. Обычные пускатели не годятся, - у них большая индуктивность катушки и большое время переключения. А автотранформатор по току рассчитывать на минимальное напряжение в сети (мощность его должна быть больше мощности (220-Umin)*I хотя бы на 10%. Скажем для 1кВт и Umin=160 мощность автотрансформатора минимум 330-350Вт, то есть примерно треть от номинальной мощности нагрузки. Иначе - при понижении напряжения сети допустимая мощность нагрузки тоже понижается. Отсюда же и запас по току для реле/симисторов.


Вернуться наверх
 
Не в сети
 Заголовок сообщения: Re: Релейный стабилизатор со среднеквадратичным вольтметром
СообщениеДобавлено: Пн ноя 19, 2012 12:26:53 
Мучитель микросхем

Карма: 16
Рейтинг сообщений: 35
Зарегистрирован: Ср окт 15, 2008 09:33:03
Сообщений: 476
Откуда: Воронеж
Рейтинг сообщения: 0
Спасибо за описание выбора мощности трансформатора и реле. Также Вы правильно огласили список недостатков данного прибора.
Но о путях их преодаления Вы умолчали. Например, как измерить задержку данного реле, от чего засисит эта задержка и как это учитывать, как в данной конструкции надежно измерить момент перехода тока через 0. Нужно учитывать, что этот прибор уже работает, и желательно не вносить в конструкцию радикальных изменений.
Если Вы собираетесь строить собственный прибор, то здесь можно это обсудить. Но об этом нужно говорить явно - я хочу тиристоры, у меня вот такие мысли и вот такие сомнения, я хочу применить вот такие решения и иду при этом вот на такие компромисы.
Пследнее очень важно осознавть, что всегда есть компромисы. Например данный прибор прост. С учетом того что корпус, реле и силовой трансформатор у автора уже были, то он получился и дешев. При его отладке не была выкинута в помойку кучка горелых дорогих тиристоров. При этом выполняет свои задачи и даже немножко больше.


Вернуться наверх
 
Не в сети
 Заголовок сообщения: Re: Релейный стабилизатор со среднеквадратичным вольтметром
СообщениеДобавлено: Пн ноя 19, 2012 15:31:18 
Открыл глаза
Аватар пользователя

Зарегистрирован: Сб июн 27, 2009 09:50:48
Сообщений: 46
Откуда: Украина, Каменец-Подольский
Рейтинг сообщения: 0
Да, этот прибор уже работает два года (будет в декабре). Собран он из подручных деталей, что тоже не мало важно на сегодня. Я тоже не раз задумывался что-бы убрать реле и поставить симисторы, но... как Вы сказали, нужен полный контроль состояния симисторов, точно знать что они уже закрыты и только тогда включать нужный в данный момент по логике работы. Пока таких решений я не вижу, вернее их можно найти но все усложняется. Не так уже страшно, что реле переключается при нагрузке, такова его работа, есть же какие-то нормы для его контактов. А вот по цене реле сильно отличается от симистора :)
По поводу включения без разрыва сети. Я встречал схему в которой было три трансформатора с включенными вторичными обмотками последовательно, при этом оставалось включать только первичную в нужный момент. Ну тут точно можно включать уже и симистором не боясь услышать их "бах". Но тут свой компромисс - трансформаторы то ведь тоже дорогие а тут их аж три. Но скажу честно, я именно на таком варианте все больше останавливаюсь. Дело в том, что я хочу запитать всю квартиру от этого стабилизатора, чего нет в данной ситуации. Но пока это только планы.


Вернуться наверх
 
Не в сети
 Заголовок сообщения: Re: Релейный стабилизатор со среднеквадратичным вольтметром
СообщениеДобавлено: Пн ноя 19, 2012 18:29:05 
Родился

Зарегистрирован: Сб ноя 17, 2012 13:55:31
Сообщений: 4
Рейтинг сообщения: 0
Время включения и время выключения реле (они разные) - как правило можно узнать из паспорта реле (предельное и типовое значения). Реально время зависит от напряжения питания самого реле и от способности ключа (dv/dt), время выключения - от ключа и шунтирующего диода. Корректно контроллировать моменты выключения и включения реле в данном приборе не имеет смысла (удорожание и усложнение схемотехники), проще контроллировать ток в цепи симистора :), - трансформатор тока + синхронный выпрямитель + компаратор на заданный ток, - имеем 1 при токе выше порога (тока удержания симистора) и 0 при токе ниже порога, через ИЛИ свести на 1 вывод контроллера и включать симистор только при наличие 0 от датчиков тока, - так, навскидку. По реле, - улучшить контроль можно увеличив число реле (избавиться от переключающих контактов), что даст при правильной работе ПО время переключения 2 мс на нормальных реле. ПО должно учитывать время выключения одного реле и время включения другого, при возникновении "провалов" менять задержку междя отключением/включением реле.
Если делать стабилизатор на большую нагрузку, - он дешевым не получится. Нужно учитывать большую индуктивность трансформатора и очень хорошо оптимизировать код контроллера хоть для реле (иначе сплавляются контакты на раз, не считая "провалов"), хоть для симисторов (обязательно ставить датчик тока, хотя бы один). Еще можно "пропускать" один период входного напряжения как паузу при коммутации, но не все оборудование это допускает. Либо использовать "подкачку" трансформатора на время переключения от дополнительного преобразователя (он работает 1 период, сильно не будет греться) с большим выходным соспротивлением, но расчитанным на полную мощность нагрузки, что снова ведет к приличному удорожанию, хотя и на выходе разрывов синусоиды вообще не будет (в реальности - порядка 2 мкс есть), но ПО будет очень сложным.
Собственный прибор строить не буду :), хватит уже, высказываю свое мнение и свои проблемы при "строительстве", какие были.
Три трансформатора, - если неправильно коммутировать первички, бах тоже случается. Трансформатор переключать тоже корректно надо, индуктивность никуда не девается а ток во вторичной цепи течет всегда.
Ребята! Успеха в доработке, сама идея неплоха. Главное - не замусорить ее усложнениями.


Вернуться наверх
 
Не в сети
 Заголовок сообщения: Re: Релейный стабилизатор со среднеквадратичным вольтметром
СообщениеДобавлено: Пн ноя 19, 2012 19:29:37 
Открыл глаза
Аватар пользователя

Зарегистрирован: Сб июн 27, 2009 09:50:48
Сообщений: 46
Откуда: Украина, Каменец-Подольский
Рейтинг сообщения: 0
yps писал(а):
Собственный прибор строить не буду :), хватит уже, высказываю свое мнение и свои проблемы при "строительстве", какие были.

Как я понял, Вы такой прибор уже конструировали? Если Вам не трудно, можете поделиться схемой контроля тока в цепи симистора?


Вернуться наверх
 
Не в сети
 Заголовок сообщения: Re: Релейный стабилизатор со среднеквадратичным вольтметром
СообщениеДобавлено: Вт ноя 20, 2012 09:02:27 
Родился

Зарегистрирован: Сб ноя 17, 2012 13:55:31
Сообщений: 4
Рейтинг сообщения: 0
Я же писал, трансформатор тока + синхронный выпрямитель для точности. Довольно дешево выходит.


Вернуться наверх
 
Не в сети
 Заголовок сообщения: Re: Релейный стабилизатор со среднеквадратичным вольтметром
СообщениеДобавлено: Вт ноя 20, 2012 11:32:45 
Мучитель микросхем

Карма: 16
Рейтинг сообщений: 35
Зарегистрирован: Ср окт 15, 2008 09:33:03
Сообщений: 476
Откуда: Воронеж
Рейтинг сообщения: 0
Спасибо за идеи
http://vintehno.at.ua/news/stabilizator ... 12-03-16-3 - а вот и коммерческое продолжение проекта. На тиристорах. С датчиком тока. Все пальцато и за деньги. И это писал не я :)
Автор даже ссылку сюда не кинул, хотя стянул даже стиль статьи. Управление тиристорами добавил он. Судя по схеме он использует пропуск периода (пол периода) для надежного закрывания тиристоров. Датчик тока похоже используется только для измерения мощности ну и тока естественно. Судя по дополнительному измерительному трансформатору и принцип измерения для поддержания выхода там другой. Там меряется выходное напряжение для управления.


Вернуться наверх
 
Показать сообщения за:  Сортировать по:  Вернуться наверх
Начать новую тему Ответить на тему  [ Сообщений: 98 ]  1, , , ,  

Часовой пояс: UTC + 3 часа


Кто сейчас на форуме

Сейчас этот форум просматривают: нет зарегистрированных пользователей и гости: 24


Вы не можете начинать темы
Вы не можете отвечать на сообщения
Вы не можете редактировать свои сообщения
Вы не можете удалять свои сообщения
Вы не можете добавлять вложения

Найти:
Перейти:  


Powered by phpBB © 2000, 2002, 2005, 2007 phpBB Group
Русская поддержка phpBB
Extended by Karma MOD © 2007—2012 m157y
Extended by Topic Tags MOD © 2012 m157y