Например TDA7294

Форум РадиоКот • Просмотр темы - Мощный симисторный регулятор мощности.
Форум РадиоКот
Здесь можно немножко помяукать :)

Текущее время: Сб янв 03, 2026 07:12:56

Часовой пояс: UTC + 3 часа


ПРЯМО СЕЙЧАС:



Начать новую тему Ответить на тему  [ Сообщений: 26 ]  1,  
Автор Сообщение
Не в сети
 Заголовок сообщения: Мощный симисторный регулятор мощности.
СообщениеДобавлено: Ср янв 25, 2012 18:16:49 
Родился

Зарегистрирован: Ср янв 25, 2012 16:58:17
Сообщений: 4
Рейтинг сообщения: 0
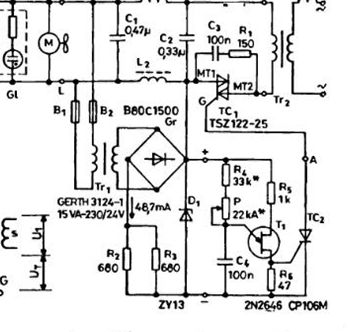
Долго ищу мощный регулятор для самодельного сварочного трансформатора 5 кВт и вот нашел
http://radiokot.ru/circuit/analog/home/18/
Уважаемый Автор, подскажите вариант замены ОУ и транзисторов отечественной комплектухой.
А так же вопрос, может и не совсем корректный, - возможна ли замена генератора пилы на БТ генератором на однопереходном транзисторе ?


Вернуться наверх
 
Не в сети
 Заголовок сообщения: Re: МОЩНЫЙ СИМИСТОРНЫЙ РЕГУЛЯТОР МОЩНОСТИ
СообщениеДобавлено: Чт янв 26, 2012 18:34:53 
Вымогатель припоя

Карма: 19
Рейтинг сообщений: 60
Зарегистрирован: Пт янв 15, 2010 12:24:17
Сообщений: 689
Рейтинг сообщения: 0
Медали: 1
Мявтор 3-й степени (1)
А зачем 358 на что-то менять? Он стоит дешевле чем какой либо из наших оперов. Как коробок спичек. :)
Транзисторы любые, с соразмерной мощностью.
замена генератора пилы на БТ генератором на однопереходном транзисторе - незнаю как, нарисуйте схему что имеете ввиду.


Вернуться наверх
 
Не в сети
 Заголовок сообщения: Re: МОЩНЫЙ СИМИСТОРНЫЙ РЕГУЛЯТОР МОЩНОСТИ
СообщениеДобавлено: Чт янв 26, 2012 19:09:29 
Друг Кота
Аватар пользователя

Карма: 50
Рейтинг сообщений: 759
Зарегистрирован: Чт дек 29, 2005 00:18:30
Сообщений: 6578
Откуда: Москва
Рейтинг сообщения: 0
Но на сварочник и вообще на трансы ставить я бы не рекомендовал, рычать будет, обмотки перетрутся быстро до КЗ.

_________________
Ничто так не укрепляет взаимное доверие, как 100% предоплата! Дмитрий, ex-RK3AOR.


Вернуться наверх
 
Не в сети
 Заголовок сообщения: Re: МОЩНЫЙ СИМИСТОРНЫЙ РЕГУЛЯТОР МОЩНОСТИ
СообщениеДобавлено: Чт янв 26, 2012 21:47:37 
Родился

Зарегистрирован: Ср янв 25, 2012 16:58:17
Сообщений: 4
Рейтинг сообщения: 0
Цитата:
А зачем 358 на что-то менять? Он стоит дешевле чем какой либо из наших оперов. Как коробок спичек. :)
Транзисторы любые, с соразмерной мощностью
Дело в том, имеются ОУ только серий 140, 153, 157, 553 и т.д. За LM358 придется ехать в город, а єто чуток проблематично. А у меня в поселке таких магазинов нету. По-сему, посоветуйте выход
Цитата:
замена генератора пилы на БТ генератором на однопереходном транзисторе - незнаю как, нарисуйте схему что имеете ввиду
Может быть я ошибаюсь. Приблизительно так


Вложения:
от.jpg [26.8 KiB]
Скачиваний: 1937
Вернуться наверх
 
Эиком - электронные компоненты и радиодетали
Не в сети
 Заголовок сообщения: Re: МОЩНЫЙ СИМИСТОРНЫЙ РЕГУЛЯТОР МОЩНОСТИ
СообщениеДобавлено: Пт янв 27, 2012 08:45:32 
Грызет канифоль
Аватар пользователя

Зарегистрирован: Вт сен 02, 2008 04:03:21
Сообщений: 291
Откуда: Тихорецк
Рейтинг сообщения: 0
Собери тогда такой, принцип работы такой же только на старых компонентах. У меня работает.


Вложения:
Тиристор.jpg [42.41 KiB]
Скачиваний: 3217
Вернуться наверх
 
Не в сети
 Заголовок сообщения: Re: МОЩНЫЙ СИМИСТОРНЫЙ РЕГУЛЯТОР МОЩНОСТИ
СообщениеДобавлено: Пт янв 27, 2012 16:13:30 
Родился

Зарегистрирован: Ср янв 25, 2012 16:58:17
Сообщений: 4
Рейтинг сообщения: 0
Цитата:
Собери тогда такой, принцип работы такой же только на старых компонентах. У меня работает.

Спасибо, хороший вариант. А можно , всё таки, описание к схемке?


Вернуться наверх
 
Не в сети
 Заголовок сообщения: Re: МОЩНЫЙ СИМИСТОРНЫЙ РЕГУЛЯТОР МОЩНОСТИ
СообщениеДобавлено: Вс фев 05, 2012 19:25:34 
Родился

Зарегистрирован: Ср фев 01, 2012 21:10:58
Сообщений: 3
Рейтинг сообщения: 0
Доброе время суток.
Есть прожигающий трансформатор, ток первички до 100 ампер 1 фаза естественно, будет ли нормально работать данный регулятор http://radiokot.ru/circuit/analog/home/18/, с этим зверем. (транс сухой, намотан лет 20 назат но работает отменно, используется для прожига кабелей.) В качестве семистора хочу использовать skkt250-16e, как его правильно подключить и будет ли оно работать с этой схемой?


Последний раз редактировалось valet78 Ср мар 21, 2012 15:48:17, всего редактировалось 1 раз.

Вернуться наверх
 
Не в сети
 Заголовок сообщения: Re: МОЩНЫЙ СИМИСТОРНЫЙ РЕГУЛЯТОР МОЩНОСТИ
СообщениеДобавлено: Пт фев 10, 2012 03:09:03 
Родился

Зарегистрирован: Ср янв 25, 2012 16:58:17
Сообщений: 4
Рейтинг сообщения: 0
Думаю, будет. Только подобрать тиристоры с небольшим запасом по току первички и должно работать.


Вернуться наверх
 
Не в сети
 Заголовок сообщения: Re: МОЩНЫЙ СИМИСТОРНЫЙ РЕГУЛЯТОР МОЩНОСТИ
СообщениеДобавлено: Пт мар 23, 2012 15:13:29 
Родился

Зарегистрирован: Ср фев 01, 2012 21:10:58
Сообщений: 3
Рейтинг сообщения: 0
Может кто знает и подскажет как правильно связать данный регулятор с SKKT250-16E и возможно ли это через MOC


Вернуться наверх
 
Не в сети
 Заголовок сообщения: Re: МОЩНЫЙ СИМИСТОРНЫЙ РЕГУЛЯТОР МОЩНОСТИ
СообщениеДобавлено: Пт мар 23, 2012 23:32:49 
Потрогал лапой паяльник

Карма: 1
Рейтинг сообщений: 21
Зарегистрирован: Ср мар 07, 2012 11:57:52
Сообщений: 343
Откуда: под Воронежем
Рейтинг сообщения: 0
valet78 писал(а):
используется для прожига кабелей.

на работе был трансформатор до 20000ампер,жгли кабеля и грузили автоматы.
реостат использовали водяной,дешево и сердито,конечно соблюдая ТБ.Если нехватало тока сыпали соль в бак.


Вернуться наверх
 
Не в сети
 Заголовок сообщения: Re: МОЩНЫЙ СИМИСТОРНЫЙ РЕГУЛЯТОР МОЩНОСТИ
СообщениеДобавлено: Пн июн 17, 2013 21:23:06 
Встал на лапы

Зарегистрирован: Вс ноя 18, 2012 15:37:54
Сообщений: 101
Рейтинг сообщения: 0
Собственно говоря искал нормально-работающий регулятор напряжения на индуктивную нагрузку, то бишь трансформатор.
Нужность такого устройства для регулировка тока нужна была для сего девайса http://oldoctober.com/ru/thermal_transfer/#top
В итоге собраны 4 девайса найденные в инете и ни один не работает!!!!!!!!!!!!! Следовательно не все надо собирать, чего выложили ...
Данная схема заработала на 80% это уже прогресс!!!!!!!!!!!! Ее и решил довести, до моей потребности. Изменен был узел формирования входного импульса пересечения нуля и применен старый добротный способ управления симистором -биполяром. Попытки применить MOC3063 ни привели к положительному результату. Даже и не пишите, что это ---------- работает, в данной схеме это не работает!!!!!!!!!!!!!!
И был применен узел запитки данного девайса несколько необычной схемы - я ее применил и эта штука работает и очень даже здорово..
Схема во вложении и плата в лайте там же.
Схема отлажена и доведена до совершенства.
Управлять трансформатором -то бишь индуктивной нагрузкой вполне реально. некоторыми звуковыми десонансами транса думаю стоит пренебречь.
Симистор под нагрузкой достаточно теплый. Вторичка транса \5 в выход\ нагружена на пищевую фольгу формата А4. Кому интересен ток на фольге считайте сами.
Это круто!!!!
Автору сей схемы нижайший поклон.!!!!


Вложения:
рег.rar [16.38 KiB]
Скачиваний: 1344
DSCN7829-1.jpg [108.79 KiB]
Скачиваний: 2450
Вернуться наверх
 
Не в сети
 Заголовок сообщения: Re: Мощный симисторный регулятор мощности.
СообщениеДобавлено: Чт июн 20, 2013 01:42:26 
Родился
Аватар пользователя

Зарегистрирован: Ср сен 19, 2012 21:12:31
Сообщений: 10
Откуда: Россия
Рейтинг сообщения: 0
спорная схема, я бы датчиком применил "датчик проводимости", а не "нуль напряжения" через трансформатор. Из за того, что есть особенности при работе на индуктивную нагрузку, вероятно схема может не работать при индуктивной нагрузке, и токе 50-100 ампер, то есть тиристор не закроется..... если протекающий через тиристор ток превышает некоторую величину, называемую током удержания.


Вернуться наверх
 
Не в сети
 Заголовок сообщения: Re: Мощный симисторный регулятор мощности.
СообщениеДобавлено: Чт июн 20, 2013 08:32:10 
Вымогатель припоя

Карма: 19
Рейтинг сообщений: 60
Зарегистрирован: Пт янв 15, 2010 12:24:17
Сообщений: 689
Рейтинг сообщения: 0
Медали: 1
Мявтор 3-й степени (1)
прагматик, можно по подробнее вашу идею с датчиком проводимости. Схемку примерную накидайте. Интересное предложение. Так как когда мощный транс (3 кВт) без нагрузки по вторичке, то тиристоры не могут закрыться с какого-то момента. При нагруженном - все нормально.


Вернуться наверх
 
Не в сети
 Заголовок сообщения: Re: Мощный симисторный регулятор мощности.
СообщениеДобавлено: Чт июн 20, 2013 23:52:05 
Родился
Аватар пользователя

Зарегистрирован: Ср сен 19, 2012 21:12:31
Сообщений: 10
Откуда: Россия
Рейтинг сообщения: 0
вот к примеру привод постоянного тока схема http://dfiles.ru/files/wu2dnrlax РКС-801 или другие регуляторы контактной сварки. у меня нет в электронном виде схемы ркс.
А "датчик проводимости" снимается с тиристора (анод- катод)


Вернуться наверх
 
Не в сети
 Заголовок сообщения: Re: МОЩНЫЙ СИМИСТОРНЫЙ РЕГУЛЯТОР МОЩНОСТИ
СообщениеДобавлено: Вт июн 25, 2013 18:25:54 
Родился

Зарегистрирован: Пт апр 23, 2010 19:51:44
Сообщений: 10
Рейтинг сообщения: 0
tribo писал(а):
Собственно говоря искал нормально-работающий регулятор напряжения на индуктивную нагрузку, то бишь трансформатор.
Нужность такого устройства для регулировка тока нужна была для сего девайса http://oldoctober.com/ru/thermal_transfer/#top
В итоге собраны 4 девайса найденные в инете и ни один не работает!!!!!!!!!!!!! Следовательно не все надо собирать, чего выложили ...
Данная схема заработала на 80% это уже прогресс!!!!!!!!!!!! Ее и решил довести, до моей потребности. Изменен был узел формирования входного импульса пересечения нуля и применен старый добротный способ управления симистором -биполяром. Попытки применить MOC3063 ни привели к положительному результату. Даже и не пишите, что это ---------- работает, в данной схеме это не работает!!!!!!!!!!!!!!
И был применен узел запитки данного девайса несколько необычной схемы - я ее применил и эта штука работает и очень даже здорово..
Схема во вложении и плата в лайте там же.
Схема отлажена и доведена до совершенства.
Управлять трансформатором -то бишь индуктивной нагрузкой вполне реально. некоторыми звуковыми десонансами транса думаю стоит пренебречь.
Симистор под нагрузкой достаточно теплый. Вторичка транса \5 в выход\ нагружена на пищевую фольгу формата А4. Кому интересен ток на фольге считайте сами.
Это круто!!!!
Автору сей схемы нижайший поклон.!!!!


tribo, что то не нравится мне ваша схема.
Либо вы ее неправильно перерисовали, либо она работает как то "подругому".
Электролиты 22х160 у диодного моста включены на переменку, :shock: рвануть могу.
MOC3063 имеет контроль нуля в своем составе, от него и проблемы.
BTA41 прекрасно работает через оптосимистор, только брать надо MOC3051 или 52(без контроля нуля), ибо развязка в такой схеме обязательно нужна.
Дмитрий М почему рычать обмотки будут? все вроде норм работает...


Вернуться наверх
 
Не в сети
 Заголовок сообщения: Re: Мощный симисторный регулятор мощности.
СообщениеДобавлено: Ср июн 26, 2013 00:12:46 
Друг Кота
Аватар пользователя

Карма: 50
Рейтинг сообщений: 759
Зарегистрирован: Чт дек 29, 2005 00:18:30
Сообщений: 6578
Откуда: Москва
Рейтинг сообщения: 0
При регулировании из-за крутого фронта при включении тиристора происходит бросок тока и обмотка вздрагивает. Чем ближе к пику синусоиды включение (среднее положение угла отсечки тока) тем сильнее бросок выраженнее вздрагивание обмотки (сила Ампера, однако). Даже лампочки от диммера без дросселя рычат, ухом слышно. С дросселем- дроссель рычит в диммере :)

_________________
Ничто так не укрепляет взаимное доверие, как 100% предоплата! Дмитрий, ex-RK3AOR.


Вернуться наверх
 
Не в сети
 Заголовок сообщения: Re: Мощный симисторный регулятор мощности.
СообщениеДобавлено: Ср июн 26, 2013 15:30:33 
Родился

Зарегистрирован: Пт апр 23, 2010 19:51:44
Сообщений: 10
Рейтинг сообщения: 0
Лампочка это активная нагрузка, обмотка трансформатора - индуктивная.
Скачка тока там физически быть не может, даже при включении симистора в пике синусоиды, ток будет расти достаточно медленно.

В исходной схеме, на втором опере сделан генератор импульсов 2кгц, если у меня развязка через оптосимистор, то достаточно одного импульса?
то есть генератор не нужен вообще?


Вернуться наверх
 
Не в сети
 Заголовок сообщения: Re: Мощный симисторный регулятор мощности.
СообщениеДобавлено: Сб ноя 23, 2013 21:28:18 
Родился

Зарегистрирован: Чт сен 13, 2007 15:32:37
Сообщений: 5
Рейтинг сообщения: 0
А как и чем заменить трансформатор ТОТ-5 в схеме


Вернуться наверх
 
Не в сети
 Заголовок сообщения: Re: Мощный симисторный регулятор мощности.
СообщениеДобавлено: Вт мар 10, 2015 20:04:12 
Родился

Зарегистрирован: Вт мар 10, 2015 19:31:15
Сообщений: 14
Рейтинг сообщения: 0
Здравствуйте не подскажите, какой нужен симистор на 4500 Вт для данной схемы (http://radiokot.ru/circuit/analog/home/18/) ?
И ещё, недавно собрал регулятор мощности, вот схема http://masterkit.ru/help/articles/379 , на BTA26-600 . Как выдумаете, данного собранного устройства хватит на 4500Вт с радиатором и вентилятором, вроде как симистор рассчитан на 25А или нужен мощней симистор?


Вернуться наверх
 
Не в сети
 Заголовок сообщения: Re: Мощный симисторный регулятор мощности.
СообщениеДобавлено: Пн сен 11, 2017 00:20:38 
Родился

Зарегистрирован: Пт фев 04, 2011 22:07:03
Сообщений: 15
Рейтинг сообщения: 0
так а какие параметры управляющего трансформатора Тр2 по первоначальной схеме из статьи http://radiokot.ru/circuit/analog/home/18/?


Вернуться наверх
 
Показать сообщения за:  Сортировать по:  Вернуться наверх
Начать новую тему Ответить на тему  [ Сообщений: 26 ]  1,  

Часовой пояс: UTC + 3 часа


Кто сейчас на форуме

Сейчас этот форум просматривают: нет зарегистрированных пользователей и гости: 15


Вы не можете начинать темы
Вы не можете отвечать на сообщения
Вы не можете редактировать свои сообщения
Вы не можете удалять свои сообщения
Вы не можете добавлять вложения

Найти:
Перейти:  


Powered by phpBB © 2000, 2002, 2005, 2007 phpBB Group
Русская поддержка phpBB
Extended by Karma MOD © 2007—2012 m157y
Extended by Topic Tags MOD © 2012 m157y