Например TDA7294

Форум РадиоКот • Просмотр темы - Цифровая паяльная станция (от михи-псков)
Форум РадиоКот
Здесь можно немножко помяукать :)

Текущее время: Пт дек 26, 2025 12:56:42

Часовой пояс: UTC + 3 часа


ПРЯМО СЕЙЧАС:



Начать новую тему Ответить на тему  [ Сообщений: 10601 ]     ... , , , 9, , , ...  
Автор Сообщение
Не в сети
 Заголовок сообщения:
СообщениеДобавлено: Вт июн 03, 2008 20:05:04 
Нашел транзистор. Понюхал.
Аватар пользователя

Зарегистрирован: Вт янв 23, 2007 20:40:19
Сообщений: 170
Откуда: г.Днепродзержинск Украина
Рейтинг сообщения: 0
Lagros писал(а):
Теперь открывается.
У меня тоже была 6.0.1
Теперь пару критических замечаний:
А зачем столько диодов? Только для того, чтобы знать паяльник это включен или фен? Кроме того, светодиоды будут мерцать с частотой переключения полевика.
Можно применить переключатель с двумя группами контактов. Вторую группу и использовать для индикации режимов.
А более правильно: индикацию работы паяльника (фена) нужно делать программно. Как это сделано в паяльной станции Павла.

Компенсация холодного спая термопары - дело, конечно, хорошее... Но нужно ли оно? Отюстировав станцию в районе 250-300 градусов, погрешность в диапазоне 100-400 градусов будет несущественной. А усложнение схемы довольно приличное...
А вот применить второй усилитель для фена - это дело нужное. Потому-что термопара фена вряд ли будет такая-же как и в паяльнике. Поэтому и юстировать ее нужно отдельно. Ну или поставить реле с двумя группами контактов, вторая группа и будет корректировать коэф. усиления операционника...

Пррограммно-это хорошо,я это предлагал в самом начале,но кто прошивку напишет?Я не умею,автор Миха куда-то подевался,вот и извращаемся аппаратно.При работе ШИМ, мерцает только один светодиод "нагрев",Кстати видно,в режиме станция или нет.
2 диода Шоттки нужны чтобы паяльник и фен друг друга не подпитывали когда закрыт полевик,Компенсация холодного спая термопары в принципе не нужна,эт так каприз смотреть комнатную температуру при выключенных нагревателях,В параллельную ветку давно не заглядывал,грешен ,но там уже чуть -ли не соковыжималку к станции собирались прикрутить


Вернуться наверх
 
Не в сети
 Заголовок сообщения:
СообщениеДобавлено: Пт июн 06, 2008 18:32:48 
Нашел транзистор. Понюхал.
Аватар пользователя

Зарегистрирован: Чт май 08, 2008 13:17:03
Сообщений: 156
Рейтинг сообщения: 0
Мужики, а вы это в протеусе не запускали??


Вернуться наверх
 
Не в сети
 Заголовок сообщения:
СообщениеДобавлено: Пт июн 06, 2008 19:05:57 
Нашел транзистор. Понюхал.
Аватар пользователя

Зарегистрирован: Вт янв 23, 2007 20:40:19
Сообщений: 170
Откуда: г.Днепродзержинск Украина
Рейтинг сообщения: 0
milob писал(а):
Мужики, а вы это в протеусе не запускали??


Дык это и без протеуса работает,в реале,а не в виртуале :)
фото рабочего дивайса выкладывалось.


Вернуться наверх
 
Не в сети
 Заголовок сообщения:
СообщениеДобавлено: Пт июн 06, 2008 19:32:45 
Нашел транзистор. Понюхал.
Аватар пользователя

Зарегистрирован: Чт май 08, 2008 13:17:03
Сообщений: 156
Рейтинг сообщения: 0
Точно! А я и просмотрел... Теперь точно буду делать! :-) А задержка как осуществляется в фене? Чей-то я не пойму, вручную?


Вернуться наверх
 
Эиком - электронные компоненты и радиодетали
Не в сети
 Заголовок сообщения:
СообщениеДобавлено: Сб июн 07, 2008 01:59:27 
Опытный кот
Аватар пользователя

Карма: 3
Рейтинг сообщений: 3
Зарегистрирован: Вс апр 13, 2008 15:09:58
Сообщений: 871
Откуда: Приднестровье
Рейтинг сообщения: 0
Ув. simsim, поясните пожалуйста про то, зачем нужны диоды шотки, как понять "чтобы они не подпитывали друг друга"? И будут ли они греться?
И какие вы ставили себе?

И ещё: Не посоветуете мне какой транзюк выбрать для задержки? такой чтоб не сильно мощный, но и не слишком слабый :) , а то ставить такой как вы указали, слишком жирно и накладно (у нас он стоит 1,5$)


Вернуться наверх
 
Не в сети
 Заголовок сообщения:
СообщениеДобавлено: Сб июн 07, 2008 03:50:23 
Нашел транзистор. Понюхал.
Аватар пользователя

Зарегистрирован: Вт янв 23, 2007 20:40:19
Сообщений: 170
Откуда: г.Днепродзержинск Украина
Рейтинг сообщения: 0
milob писал(а):
Точно! А я и просмотрел... Теперь точно буду делать! :-) А задержка как осуществляется в фене? Чей-то я не пойму, вручную?

Задержка осуществляется с помощью транзистора Q2, при включении
фена заряжается C15,открывается Q2 ,если фен выключить,вентилятор/компрессор будет работать пока не разрядится С15 через R21


Вернуться наверх
 
Не в сети
 Заголовок сообщения:
СообщениеДобавлено: Сб июн 07, 2008 04:30:38 
Нашел транзистор. Понюхал.
Аватар пользователя

Зарегистрирован: Вт янв 23, 2007 20:40:19
Сообщений: 170
Откуда: г.Днепродзержинск Украина
Рейтинг сообщения: 0
Димон писал(а):
Ув. simsim, поясните пожалуйста про то, зачем нужны диоды шотки, как понять "чтобы они не подпитывали друг друга"? И будут ли они греться?
И какие вы ставили себе?

И ещё: Не посоветуете мне какой транзюк выбрать для задержки? такой чтоб не сильно мощный, но и не слишком слабый :) , а то ставить такой как вы указали, слишком жирно и накладно (у нас он стоит 1,5$)

"чтобы они не подпитывали друг друга"? Без диодов,при включенном паяльнике и закрытом Q1 ток проходит через оба нагревателя и включает компрессор и термопару фена,при включенном фене-индикацию паяльника :) Грется будут,я ставил S30D40 сдвоенный от комповых БП с пробитым одним из диодов(обычно так они горят, жалко выбрасывать) у меня их много(занимаюсь ремонтом БП) Можно обойтись без них,изменив схему переключения.
Транзюк можно любой,даже биполяр,подходящий по току и напряжению,в схеме указан для примера,у меня 40N03P из того-же БП


Вернуться наверх
 
Не в сети
 Заголовок сообщения:
СообщениеДобавлено: Сб июн 07, 2008 05:42:08 
Нашел транзистор. Понюхал.
Аватар пользователя

Зарегистрирован: Вт янв 23, 2007 20:40:19
Сообщений: 170
Откуда: г.Днепродзержинск Украина
Рейтинг сообщения: 0
Димон писал(а):
Цитата:
мне кажеться идея с термофеном сделоным своиме руками не очень

Да, это точно. Нужно просто купить себе готовый фен и не мучаться!
Вот завтра пойду так и сделаю!!!

Вот схема для фена на 220в,(либо на любое другое переменное напряжение),здесь можно отключать фен герконом.


Вложения:
Адаптер220.rar [6.48 KiB]
Скачиваний: 2273
Вернуться наверх
 
Не в сети
 Заголовок сообщения:
СообщениеДобавлено: Сб июн 07, 2008 11:22:17 
Опытный кот
Аватар пользователя

Карма: 3
Рейтинг сообщений: 3
Зарегистрирован: Вс апр 13, 2008 15:09:58
Сообщений: 871
Откуда: Приднестровье
Рейтинг сообщения: 0
А эту схемку можно подключить параллельно транзистору? И как тогда осуществлять переключение с паяльника на фен?


Вернуться наверх
 
Не в сети
 Заголовок сообщения:
СообщениеДобавлено: Сб июн 07, 2008 12:03:38 
Нашел транзистор. Понюхал.
Аватар пользователя

Зарегистрирован: Вт янв 23, 2007 20:40:19
Сообщений: 170
Откуда: г.Днепродзержинск Украина
Рейтинг сообщения: 0
Димон писал(а):
А эту схемку можно подключить параллельно транзистору? И как тогда осуществлять переключение с паяльника на фен?

Вместо транзистора,а переключать 15-ю ногу АТмеги группой контактов переключателя или реле,соответственно изменив схему переключения,тогда диоды шоттки будут не нужны.Только нужно затвор полевика через резюк порядка 10ком на общий провод прицепить чтобы полевик не открывался когда затвор в воздухе
А ещё лучче на 16-ю ногу меги,а второй канал ОУ на 24-ю,а переключать по 25-й как я предлагал сначала но это потребует новую прошивку...Что я могу сказать?..Найдите Миху, попросите прошивку переписать.


Вернуться наверх
 
Не в сети
 Заголовок сообщения:
СообщениеДобавлено: Сб июн 07, 2008 13:18:45 
Опытный кот
Аватар пользователя

Карма: 3
Рейтинг сообщений: 3
Зарегистрирован: Вс апр 13, 2008 15:09:58
Сообщений: 871
Откуда: Приднестровье
Рейтинг сообщения: 0
simsim писал(а):
Цитата:
Вместо транзистора,а переключать 15-ю ногу АТмеги группой контактов переключателя или реле,соответственно изменив схему переключения,тогда диоды шоттки будут не нужны.Только нужно затвор полевика через резюк порядка 10ком на общий провод прицепить чтобы полевик не открывался когда затвор в воздухе

А это как-то отразится на частоте ШИМа? Я имею ввиду резисторы в цепи затвора, а также провода, идущие к переключателю?


Вернуться наверх
 
Не в сети
 Заголовок сообщения:
СообщениеДобавлено: Сб июн 07, 2008 13:55:22 
Нашел транзистор. Понюхал.
Аватар пользователя

Зарегистрирован: Вт янв 23, 2007 20:40:19
Сообщений: 170
Откуда: г.Днепродзержинск Украина
Рейтинг сообщения: 0
Димон писал(а):
simsim писал(а):
Цитата:
Вместо транзистора,а переключать 15-ю ногу АТмеги группой контактов переключателя или реле,соответственно изменив схему переключения,тогда диоды шоттки будут не нужны.Только нужно затвор полевика через резюк порядка 10ком на общий провод прицепить чтобы полевик не открывался когда затвор в воздухе

А это как-то отразится на частоте ШИМа? Я имею ввиду резисторы в цепи затвора, а также провода, идущие к переключателю?

Я не знаю как здесь сформирован выход ШИМ (зависит от прошивки)
но не думаю что резистор 10Ком как-то повлияет,а вот провода нужно делать как-можно короче (реле вблизи переключаемых цепей) Хотя,ШИМ здесь низкочастотный,но бережонного Бог бережет.


Вернуться наверх
 
Не в сети
 Заголовок сообщения:
СообщениеДобавлено: Сб июн 07, 2008 22:05:57 
Нашел транзистор. Понюхал.
Аватар пользователя

Зарегистрирован: Чт май 08, 2008 13:17:03
Сообщений: 156
Рейтинг сообщения: 0
А платами никто не поделится? Чтобы самому велосипед не изобретать. Кстати я чего-то кварца на схеме не вижу, от внутреннего генератора работает МК? И компенсация холодного спая в экране должна быть? И где такой трансформатор взять чтобы 2х24 и 2х8В было?


Вернуться наверх
 
Не в сети
 Заголовок сообщения:
СообщениеДобавлено: Сб июн 07, 2008 23:41:33 
Опытный кот
Аватар пользователя

Карма: 3
Рейтинг сообщений: 3
Зарегистрирован: Вс апр 13, 2008 15:09:58
Сообщений: 871
Откуда: Приднестровье
Рейтинг сообщения: 0
Платы уже есть, посмотрите здесь хорошо. Если будете делать с феном, то доработаете под себя.
Мк работает от внутреннего генератора.
Компенсатор можно и не ставить, а если приспичет - то можете и в экран засунуть, хотя и не обязательно.
Транс: можно и с одиночными обмотками, тогда нужно 8 и 18 вольт. Можно и вовсе обойтись одной обмоткой на 18в. А где искать - решать вам!


Вернуться наверх
 
Не в сети
 Заголовок сообщения:
СообщениеДобавлено: Пн июн 09, 2008 22:38:52 
Первый раз сказал Мяу!

Зарегистрирован: Вс май 18, 2008 20:54:57
Сообщений: 33
Откуда: Украина, Киев
Рейтинг сообщения: 0
У мменя, к примеру, есть тп-20-14. Там типа две обмотки стоят паралельно друг другу на железке (не помню я как називается. магнитопровод, чтоль). Типа такой конструкции: http://www.vitoknsk.ru/img/pr/tp-190-001.jpg 9 вольт берётся с одной и 9 с другой "половинки". В итоге есть и 9 и 18 вольт :)
Только там 4 с копейками ампера :shock: Как быть (а это уже вопрос :) )?


Вернуться наверх
 
Не в сети
 Заголовок сообщения:
СообщениеДобавлено: Вт июн 10, 2008 04:15:06 
Открыл глаза
Аватар пользователя

Карма: 1
Рейтинг сообщений: 1
Зарегистрирован: Вс фев 17, 2008 05:56:50
Сообщений: 49
Рейтинг сообщения: 0
simsim писал(а):
А ещё лучче на 16-ю ногу меги,а второй канал ОУ на 24-ю,а переключать по 25-й как я предлагал сначала но это потребует новую прошивку...Что я могу сказать?..Найдите Миху, попросите прошивку переписать.

Мде, это да - надо кого то дергать у кого исходник есть, бо дебагером ковыряться в чужом коде занятие архинудное...

либо как вариант идти на усложнение схемы - а именно ввести второй контроллер для фена. Хотя, а может обойтись обычной связкой ОУ-компаратор?


Вернуться наверх
 
Не в сети
 Заголовок сообщения:
СообщениеДобавлено: Вт июн 10, 2008 09:21:54 
Нашел транзистор. Понюхал.
Аватар пользователя

Зарегистрирован: Вт янв 23, 2007 20:40:19
Сообщений: 170
Откуда: г.Днепродзержинск Украина
Рейтинг сообщения: 0
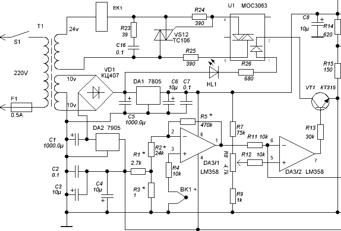
[quote="MAF] Хотя, а может обойтись обычной связкой ОУ-компаратор?[/quote]

Типа этого?


Вложения:
Аналоговая ПС.gif [15.53 KiB]
Скачиваний: 3309

_________________
Лудим,паяем...
Вернуться наверх
 
Не в сети
 Заголовок сообщения:
СообщениеДобавлено: Вт июн 10, 2008 09:34:52 
Прорезались зубы
Аватар пользователя

Карма: 1
Рейтинг сообщений: 17
Зарегистрирован: Ср июл 19, 2006 09:11:25
Сообщений: 222
Откуда: Чернигов
Рейтинг сообщения: 0
Brodjaga писал(а):
У мменя, к примеру, есть тп-20-14. Там типа две обмотки стоят паралельно друг другу на железке (не помню я как називается. магнитопровод, чтоль). Типа такой конструкции: http://www.vitoknsk.ru/img/pr/tp-190-001.jpg 9 вольт берётся с одной и 9 с другой "половинки". В итоге есть и 9 и 18 вольт :)
Только там 4 с копейками ампера :shock: Как быть (а это уже вопрос :) )?

Что значит "две обмотки стоят паралельно друг другу на железке"?
Паралельность и последовательность определяется вариантом соединения обмоток друг с другом. В твоем случае нужно конец одной обмотки соединить с началом другой.
Где-то так:


Вложения:
power.GIF [3.31 KiB]
Скачиваний: 2380
Вернуться наверх
 
Не в сети
 Заголовок сообщения:
СообщениеДобавлено: Вт июн 10, 2008 09:37:16 
Нашел транзистор. Понюхал.
Аватар пользователя

Зарегистрирован: Вт янв 23, 2007 20:40:19
Сообщений: 170
Откуда: г.Днепродзержинск Украина
Рейтинг сообщения: 0
Brodjaga писал(а):
У мменя, к примеру, есть тп-20-14. Там типа две обмотки стоят паралельно друг другу на железке (не помню я как називается. магнитопровод, чтоль). Типа такой конструкции: http://www.vitoknsk.ru/img/pr/tp-190-001.jpg 9 вольт берётся с одной и 9 с другой "половинки". В итоге есть и 9 и 18 вольт :)
Только там 4 с копейками ампера :shock: Как быть (а это уже вопрос :) )?

Нормальный транс,можно ставить, 4 с копейками ампера вполне достаточно.

_________________
Лудим,паяем...


Вернуться наверх
 
Не в сети
 Заголовок сообщения:
СообщениеДобавлено: Вт июн 10, 2008 15:02:12 
Первый раз сказал Мяу!

Зарегистрирован: Вс май 18, 2008 20:54:57
Сообщений: 33
Откуда: Украина, Киев
Рейтинг сообщения: 0
Lagros
Всё время путаю это параллельно и последовательно... Прям не знаю что делать... :?
В общем, я выдрал этот "агрегат" с колонки-музыкальноко центра :) Он там стоял с стабилизатором (ток преобразовывается в постоянный 12 вольт). Питал автомагнитолу. Соединения на трансформаторе выглядит так (см. вложение) (Исправил. Изначально не то загрузил)
simsim
Ну оно то достаточно... А наоборот не будет? Ничего не пыхнет? :)


Вложения:
Безымянный.JPG [2.42 KiB]
Скачиваний: 3119
Вернуться наверх
 
Показать сообщения за:  Сортировать по:  Вернуться наверх
Начать новую тему Ответить на тему  [ Сообщений: 10601 ]     ... , , , 9, , , ...  

Часовой пояс: UTC + 3 часа


Кто сейчас на форуме

Сейчас этот форум просматривают: Google [Bot] и гости: 35


Вы не можете начинать темы
Вы не можете отвечать на сообщения
Вы не можете редактировать свои сообщения
Вы не можете удалять свои сообщения
Вы не можете добавлять вложения

Найти:
Перейти:  


Powered by phpBB © 2000, 2002, 2005, 2007 phpBB Group
Русская поддержка phpBB
Extended by Karma MOD © 2007—2012 m157y
Extended by Topic Tags MOD © 2012 m157y