Например TDA7294

Форум РадиоКот • Просмотр темы - Схема платы пылесоса Samsung Airtrack SC4581 как устроено?
Форум РадиоКот
Здесь можно немножко помяукать :)

Текущее время: Пт фев 20, 2026 00:34:28

Часовой пояс: UTC + 3 часа


ПРЯМО СЕЙЧАС:



Начать новую тему Ответить на тему  [ Сообщений: 11 ] 
Автор Сообщение
Не в сети
 Заголовок сообщения: Схема платы пылесоса Samsung Airtrack SC4581 как устроено?
СообщениеДобавлено: Вт июл 29, 2025 01:18:17 
Прорезались зубы

Карма: 6
Рейтинг сообщений: 5
Зарегистрирован: Пн ноя 14, 2011 22:48:42
Сообщений: 215
Рейтинг сообщения: 0
Продолжу рубрику плат пылесосов и как это устроено. Вот срисовывал схему пылесоса бош и задавал вопросы: viewtopic.php?f=72&t=197527
Теперь попал в руки пылесос Samsung Airtrack SC4581 2000w тоже с регулировкой мощности. И решил срисовать схему поделиться с интернетом, а точнее эксклюзивно с этим форумом.
Для поисковико в так же:
1812_ED00010502
PCB: DJ41-00388A
PBA: DJ41-00390
Фото платы:
Вложение:
PCB_top.jpg [240.56 KiB]
Скачиваний: 91

Вложение:
PCB_bottom.jpg [226.16 KiB]
Скачиваний: 84

С просветкой задней части:
Вложение:
Vacuum Cleaner Samsung PCB transparency small.jpg [240.43 KiB]
Скачиваний: 70

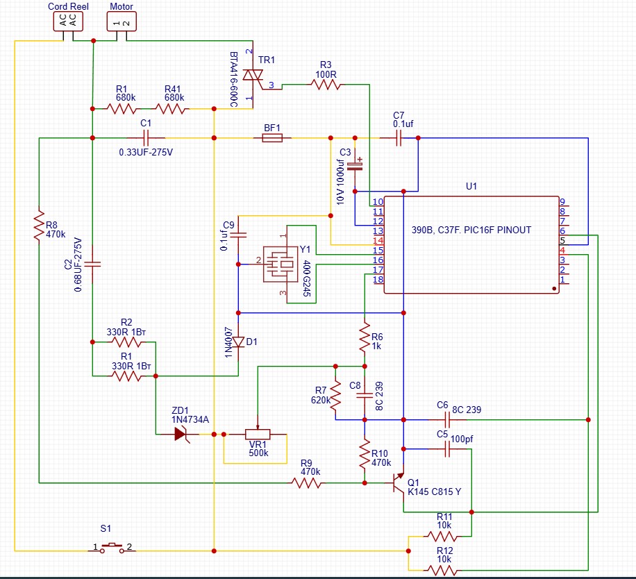
Схема:
Вложение:
wiring.jpg [199.84 KiB]
Скачиваний: 66

Для удобства схема картинкой тут:
Изображение
По схеме:
Желтое это плюс, синее это масса.

Из интересного для себя заметил что схема похожа на бошевскую в том плане что условная "фаза" подводится прям к микроконтроллеру. А вот масса уже формируется чтоб разница потенциалов была в данном случае 5 вольт. До конца досканально я не понимаю как тут формируется питание, но что то вроде диодов и вот тех R1 R2 резисторов на 1вт которые, на них видимо падает лишнее и получается как линейный стабилизатор. Микроконтроллер судя по ногам тут PIC , я просто их программирую и вижу и питание и кварц тут в местах что и у моих.
Как работает регулировка можности я вообще не понял. Я посадил нагрузку лампочку 60вт, лампочка яркость меняет.
Если в предыдущей схеме вроде как подсказали что там фазовое регулирование идет. То тут я ничего такого не вижу осциллографом. Может плохо смотрю.
На 10 ноге микроконтроллера тут просто шим 92%, никаких изменений при регулировке. На симисторе как раз режется задняя волна или как это называется. Короче вроде как симисторное управление по заднему фронту. А зачем 6 и 4 ноги мк, чего к ним подходит? А зачем транзистор Q1? Вроде должно быть тоже фазовое регулирование. Но как его увидеть?
И еще вопрос, если это фазовое регулирование, почему не работает вентилятор на 60вт? Должен работать? Просто я знаю что симисторным управлением (димерами) маленькая нагрузка не регулируется, или очень плохо регулируется. Но, а фазовым?


Вернуться наверх
 
Не в сети
 Заголовок сообщения: Re: Схема платы пылесоса Samsung Airtrack SC4581 как устроен
СообщениеДобавлено: Вт июл 29, 2025 06:20:05 
Электрический кот

Карма: 2
Рейтинг сообщений: 121
Зарегистрирован: Пт ноя 22, 2024 14:08:43
Сообщений: 1010
Рейтинг сообщения: 0
4я - MCLR (628й), 6я - синхро от сети...у регулятора движок с крайним должен быть замкнут...
----------
если ещё и прошивка считается, то уже что-то законченное...))))
(у Самсунга кто-то считывал, не было лока)


Вернуться наверх
 
Не в сети
 Заголовок сообщения: Re: Схема платы пылесоса Samsung Airtrack SC4581 как устроен
СообщениеДобавлено: Вт июл 29, 2025 13:54:08 
Прорезались зубы

Карма: 6
Рейтинг сообщений: 5
Зарегистрирован: Пн ноя 14, 2011 22:48:42
Сообщений: 215
Рейтинг сообщения: 0
Да забыл написать что 6-я нога синхронизация с сетью. Ну там 50 гц импульсы прямоугольные. Про движок с крайним должен быть замкнут не понял. Что с чем замкнуто и где?
На счет прошивки ок считать попробую.


Вернуться наверх
 
Не в сети
 Заголовок сообщения: Re: Схема платы пылесоса Samsung Airtrack SC4581 как устроен
СообщениеДобавлено: Вт июл 29, 2025 16:07:06 
Электрический кот

Карма: 2
Рейтинг сообщений: 121
Зарегистрирован: Пт ноя 22, 2024 14:08:43
Сообщений: 1010
Рейтинг сообщения: 0
Изображение


Вернуться наверх
 
Эиком - электронные компоненты и радиодетали
Не в сети
 Заголовок сообщения: Re: Схема платы пылесоса Samsung Airtrack SC4581 как устроен
СообщениеДобавлено: Ср июл 30, 2025 00:04:41 
Прорезались зубы

Карма: 6
Рейтинг сообщений: 5
Зарегистрирован: Пн ноя 14, 2011 22:48:42
Сообщений: 215
Рейтинг сообщения: 0
Ну да там соединено, видимо я не правильные ноги соединил.

Добавлено after 7 hours 31 minute 22 seconds:
Re: Схема платы пылесоса Samsung Airtrack SC4581 как устроено?
Так я не понял куда ткнуться осциллографом чтоб увидеть как идет управление?


Вернуться наверх
 
Не в сети
 Заголовок сообщения: Re: Схема платы пылесоса Samsung Airtrack SC4581 как устроен
СообщениеДобавлено: Ср июл 30, 2025 00:41:05 
Друг Кота
Аватар пользователя

Карма: 24
Рейтинг сообщений: 208
Зарегистрирован: Ср мар 06, 2019 12:23:29
Сообщений: 9822
Рейтинг сообщения: 0
10 пин же выход на симистор...
Дальше только "motor" )))

_________________
Койот (Canis latrans) – это не Кот, а известен как американский шакал, является видом псовых...
____________

"Кто хочет, тот ищет возможности, кто не хочет —ищет причины."


Вернуться наверх
 
Не в сети
 Заголовок сообщения: Re: Схема платы пылесоса Samsung Airtrack SC4581 как устроен
СообщениеДобавлено: Ср июл 30, 2025 03:04:54 
Прорезались зубы

Карма: 6
Рейтинг сообщений: 5
Зарегистрирован: Пн ноя 14, 2011 22:48:42
Сообщений: 215
Рейтинг сообщения: 2
4я - MCLR (628й), 6я - синхро от сети...у регулятора движок с крайним должен быть замкнут...
----------
если ещё и прошивка считается, то уже что-то законченное...))))
(у Самсунга кто-то считывал, не было лока)

Ну да вы оказались правы что нету лока. Считал прошивку. Прикрепил. Там PIC16F716
Вложение:
Samsung_PIC16F716.hex [11.32 KiB]
Скачиваний: 57

Вложение:
read_software.jpg [173.54 KiB]
Скачиваний: 68


Добавлено after 47 minutes 5 seconds:
10 пин же выход на симистор...
Дальше только "motor" )))

Ну я же написал на нем ничего не меняется. Шим 100гц и 92% дьюти.
Вот две фото минимальная и максимальная мощность:
Изображение
Изображение

Добавлено after 25 minutes 30 seconds:
Re: Схема платы пылесоса Samsung Airtrack SC4581 как устроено?
Дошло и вспомнил, что писали. Вот оно фазовое регулирование.
Желтое 10 нога микроконтроллера. А фиолетовое 6 нога микроконтроллера.


Но мне казалось фазовое регулирование это более грамотное регулирование чем обычный диммер. Но почему то и на нем не работает маломощный (16вт) вентилятор.

Добавлено after 14 minutes 22 seconds:
Re: Схема платы пылесоса Samsung Airtrack SC4581 как устроено?
Ну и с нагрузкой в виде 60вт параллельно. Естественно работает. Но там и с 15вт резистором работает на обычном диммере. Только есть подозрение что на обычном диммере греется вентилятор сильно на минимальных оборотах.


Добавлено after 11 minutes 13 seconds:
Re: Схема платы пылесоса Samsung Airtrack SC4581 как устроено?
В общем разобрался. Отвечая себе же на свои же вопросы. По сути это обычный диммер, просто этот диммер с фазоотсечкой по заднему фронту. Но сути это не меняет.
Диммером нельзя регулировать обороты Асинхронных двигателей (вентилятор на 220 вольт бесщеточный на видео). Так как им требуется плавное изменение напряжение, так как там индуктивная нагрузка. И при резких обрезаниях напряжения (что и делает диммер особенно на низких оборотах) образуются высокочастотные выбросы тока которые повредят обмотку.


Вернуться наверх
 
Не в сети
 Заголовок сообщения: Re: Схема платы пылесоса Samsung Airtrack SC4581 как устроен
СообщениеДобавлено: Ср июл 30, 2025 06:36:37 
Электрический кот

Карма: 2
Рейтинг сообщений: 121
Зарегистрирован: Пт ноя 22, 2024 14:08:43
Сообщений: 1010
Рейтинг сообщения: 0
zombie47 писал(а):
просто этот диммер с фазоотсечкой по заднему фронту

для тиристоров-симисторов такого не бывает...)))
импульс управления постоянной длительности (400 мкс, напр.) смещается по времени от начала полупериода сети, а длительность (от импульса управления до конца полупериода сети) открытия симистора видна уже на нагрузке


Вернуться наверх
 
Не в сети
 Заголовок сообщения: Re: Схема платы пылесоса Samsung Airtrack SC4581 как устроен
СообщениеДобавлено: Чт июл 31, 2025 00:06:21 
Прорезались зубы

Карма: 6
Рейтинг сообщений: 5
Зарегистрирован: Пн ноя 14, 2011 22:48:42
Сообщений: 215
Рейтинг сообщения: 0
zombie47 писал(а):
просто этот диммер с фазоотсечкой по заднему фронту

для тиристоров-симисторов такого не бывает...)))
импульс управления постоянной длительности (400 мкс, напр.) смещается по времени от начала полупериода сети, а длительность (от импульса управления до конца полупериода сети) открытия симистора видна уже на нагрузке

Поясните пожалуйста, что значит не бывает? Вы имеете ввиду не бывает на управление симистором? Я же про выходной сигнал с симистора, ну я его осциллографом смотрел и видел что именно задний фронт урезается.

Thinnnfor писал(а):
Два пылесоса выкинул, а вот МК пик16ф716 теперь работают в ампервольтметрах блокоф питания )))

Я пылесосы когда выкидываю, снимаю с них жирный провод катушку, плату управления. ну и шланг иногда.
А в чем смысл как они работают ампервольтметрами? Там же ниче особо такого нет по разводке. Просто вход ацп и выход на симистор.
А я понял, по карме видно спамер, вредоносное по распространяет.


Вернуться наверх
 
Не в сети
 Заголовок сообщения: Re: Схема платы пылесоса Samsung Airtrack SC4581 как устроен
СообщениеДобавлено: Чт июл 31, 2025 07:21:12 
Электрический кот

Карма: 2
Рейтинг сообщений: 121
Зарегистрирован: Пт ноя 22, 2024 14:08:43
Сообщений: 1010
Рейтинг сообщения: 0
длительность открытия симистора - от импульса управления до конца полупериода сети
какие слова непонятны ??? ...)))
----
если где что смотрел осциллом, то это надо правильно себе объяснять...)


Вернуться наверх
 
Не в сети
 Заголовок сообщения: Re: Схема платы пылесоса Samsung Airtrack SC4581 как устроен
СообщениеДобавлено: Чт июл 31, 2025 09:46:41 
Открыл глаза
Аватар пользователя

Карма: -6
Рейтинг сообщений: -10
Зарегистрирован: Ср июн 18, 2025 07:20:55
Сообщений: 61
Рейтинг сообщения: 0
СпойлерИзображение

По схеме:
Желтое это плюс, синее это масса.


по входу - жолтае это фаза (например) а зеленая нейтраль.

по пику - жолтае это +5В идет на 14 нагу, синий - общий 5 нога и зачемто 12.

С1 - R1/R2 - ZD1 конденсаторный бп для пика

в пике 4- сброс и 6 дэтэктор перехода через 0

Цитата:
А в чем смысл как они работают ампервольтметрами?

смысла нет, готовый из кетая проще и дешэвле. но ежэли тянет порукоблудствовать то почему бы и нет.
в метрологическом плане они будут одного уровня, разве что индикаторы можно красивше зделать.

Цитата:
А я понял, по карме видно спамер, вредоносное по распространяет.

это просто ты не умееш в пики. а так лабораторное мфу можно замутить с экранчиком - бп/ ампер-вольт-частото метры

_________________
глаза баяца, руки из жопы, но я не здаюсь


Вернуться наверх
 
Показать сообщения за:  Сортировать по:  Вернуться наверх
Начать новую тему Ответить на тему  [ Сообщений: 11 ] 

Часовой пояс: UTC + 3 часа


Кто сейчас на форуме

Сейчас этот форум просматривают: нет зарегистрированных пользователей и гости: 5


Вы не можете начинать темы
Вы не можете отвечать на сообщения
Вы не можете редактировать свои сообщения
Вы не можете удалять свои сообщения
Вы не можете добавлять вложения

Найти:
Перейти:  


Powered by phpBB © 2000, 2002, 2005, 2007 phpBB Group
Русская поддержка phpBB
Extended by Karma MOD © 2007—2012 m157y
Extended by Topic Tags MOD © 2012 m157y