Например TDA7294

Форум РадиоКот • Просмотр темы - Нужен можный ШИМ с напряжением до +310В для муфельной печи
Форум РадиоКот
Здесь можно немножко помяукать :)

Текущее время: Сб дек 27, 2025 23:05:34

Часовой пояс: UTC + 3 часа


ПРЯМО СЕЙЧАС:



Начать новую тему Ответить на тему  [ Сообщений: 13 ] 
Автор Сообщение
Не в сети
 Заголовок сообщения: Нужен можный ШИМ с напряжением до +310В для муфельной печи
СообщениеДобавлено: Сб июн 21, 2025 03:26:57 
Первый раз сказал Мяу!

Зарегистрирован: Пн июн 16, 2014 01:01:37
Сообщений: 28
Рейтинг сообщения: 0
Приветствую форумчан!

Дано:
1) дачная электросеть 5кВт и злые соседи.
2) PID регуляторы REX C100 или Овен ТРМ 251.
3) Муфельная печь 3-4 кВт.

Проблема: при работе C100 напряжение прыгает, как будто кто-то подключил древний сварочный трансформатор. И это будет заметно у всех, кто сидит на моей фазе.

Хочу сделать преобразователь импульсов от PID-регулятора в ШИМ управление постоянным током. Грубо говоря, сгладить и растянуть импульсы, а при равномерных импульсах сделать пропорциональную скважность

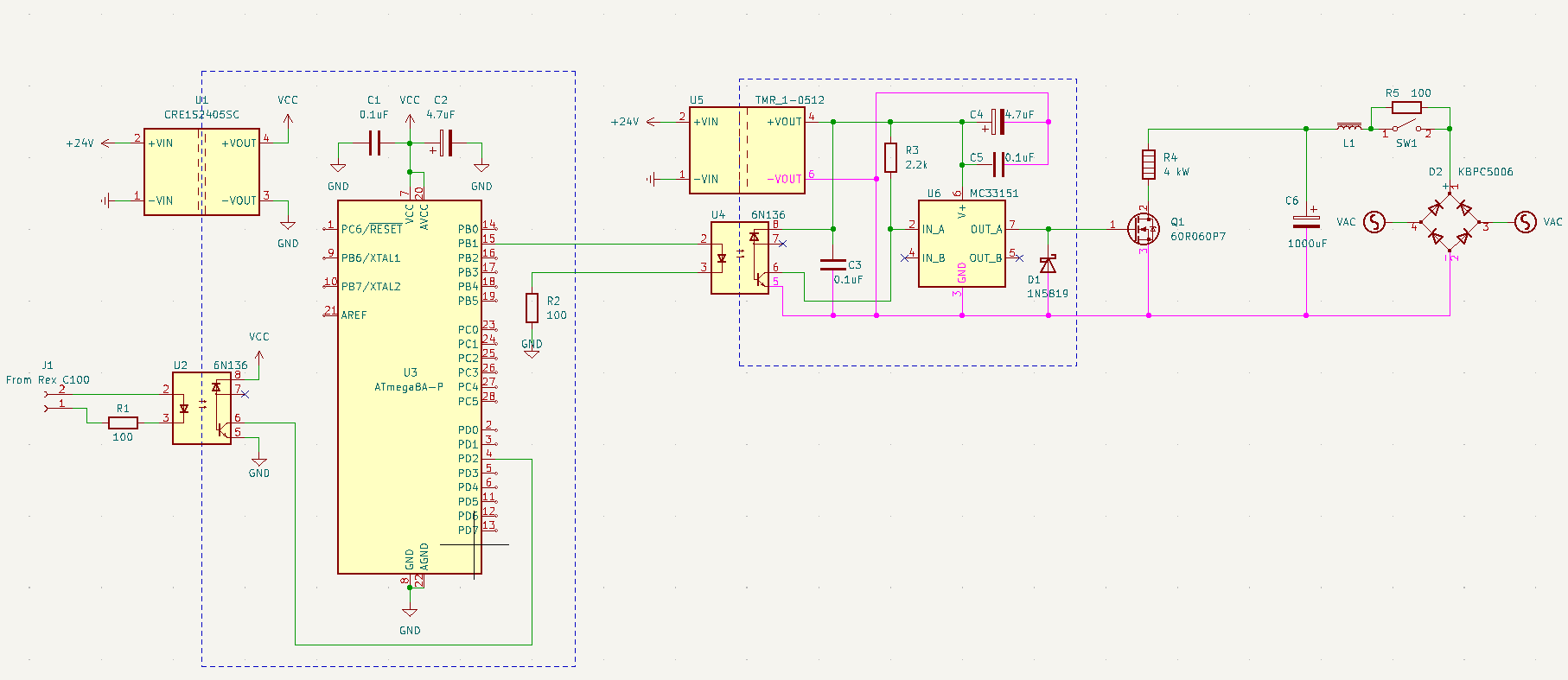
Примерную схему нарисовал. Драйвер N-MOSFET и микроконтроллер питаются через изолирующие DC-DC преобразователи. Между PID-контроллером и Atmega, а также между Atmega и драйвером стоят оптопары. Земля у микроконтроллера и земля входа DC-DC, естественно, никак не связаны.
Вложение:
Снимок экрана от 2025-06-21 02-33-16.png [30.05 KiB]
Скачиваний: 77

Транзистор выбрал IPW60R060P7 из имеющихся в ЧиД за умеренную цену и с подходящими параметрами.
Вложение:
Снимок экрана от 2025-06-21 03-09-22.png [65.8 KiB]
Скачиваний: 77

В даташите на драйвер приведен такой вариант подключения. Подскажите, какой искать трансформатор и параметры конденсаторов и левого диода.
Вложение:
Снимок экрана от 2025-06-21 02-34-16.png [41.36 KiB]
Скачиваний: 66


Интересует конструктивная критика правой части схемы. С микроконтроллером и программой разберусь.
Нужны ли стягивающие резисторы на 7 выводе оптопары и 2 вывод драйвера?
Какая максимальная скважность возможна в таком режиме? Если не более 50% то по какой схеме добавить второй транзистор?
Какие подводные камни и как дополнительно обезопасить схему?
Всем заранее спасибо за ответы.


Вернуться наверх
 
Не в сети
 Заголовок сообщения: Re: Нужен можный ШИМ с напряжением до +310В для муфельной пе
СообщениеДобавлено: Сб июн 21, 2025 04:09:39 
Потрогал лапой паяльник
Аватар пользователя

Карма: 1
Рейтинг сообщений: 54
Зарегистрирован: Ср ноя 20, 2013 11:29:26
Сообщений: 308
Откуда: Манчестер
Рейтинг сообщения: 0
Делайте просто понижающий преобразователь (buck converter) с небольшой входной емкостью (1-2мкФ). Я подобный делал для управления мотором вместо тиристора. Там даже сглаживать ничего не нужно, просто режете синусоиду с помощью шим и через дроссель на нагрузку. Что б не мудрить с драйвером ставьте HCPL3120 или подобные с питанием от маломощного транса или дсдс.

_________________
При решение наиболее сложных задач, большинство, как правило, ошибается...


Вернуться наверх
 
Не в сети
 Заголовок сообщения: Re: Нужен можный ШИМ с напряжением до +310В для муфельной пе
СообщениеДобавлено: Сб июн 21, 2025 04:31:03 
Первый раз сказал Мяу!

Зарегистрирован: Пн июн 16, 2014 01:01:37
Сообщений: 28
Рейтинг сообщения: 0
Какой из вариантов будет лучше работать, если потребуется скважность, например, 95%?


Вернуться наверх
 
Не в сети
 Заголовок сообщения: Re: Нужен можный ШИМ с напряжением до +310В для муфельной пе
СообщениеДобавлено: Сб июн 21, 2025 05:01:14 
Потрогал лапой паяльник
Аватар пользователя

Карма: 1
Рейтинг сообщений: 54
Зарегистрирован: Ср ноя 20, 2013 11:29:26
Сообщений: 308
Откуда: Манчестер
Рейтинг сообщения: 0
Понижающий работает от 0 до 100%.

_________________
При решение наиболее сложных задач, большинство, как правило, ошибается...


Вернуться наверх
 
Эиком - электронные компоненты и радиодетали
Не в сети
 Заголовок сообщения: Re: Нужен можный ШИМ с напряжением до +310В для муфельной пе
СообщениеДобавлено: Сб июн 21, 2025 11:16:41 
Друг Кота
Аватар пользователя

Карма: 182
Рейтинг сообщений: 8328
Зарегистрирован: Пт фев 04, 2011 17:57:51
Сообщений: 20029
Откуда: Рыбинск
Рейтинг сообщения: 0
Медали: 1
Лучший человек Форума 2017 (1)
iddqd84 писал(а):
Хочу сделать преобразователь импульсов от PID-регулятора в ШИМ управление постоянным током.
Мощность от сети будет потребляться точно та же самая, да еще на пиках синусоиды, обрезая ее вершины и так же просаживая напряжение. Обрезанная синусоида очень не понравится насосам, холодильникам и так далее ваших соседей.


Вернуться наверх
 
Не в сети
 Заголовок сообщения: Re: Нужен можный ШИМ с напряжением до +310В для муфельной пе
СообщениеДобавлено: Сб июн 21, 2025 13:31:10 
Первый раз сказал Мяу!

Зарегистрирован: Пн июн 16, 2014 01:01:37
Сообщений: 28
Рейтинг сообщения: 0
Понятно, что среднее значение то же самое.
Непонятно, что хуже - нагрузка короткими импульсами через твердотельное реле (что видно в виде мерцания освещения) или боле-менее равномерная нагрузка через выпрямитель.

Допустим, когда нагрев закончился, и идет поддержание заданной температуры, то будут импульсы, например, по 1 секунде с интервалами в 9 секунд.
Мне кажется, через выпрямитель и ШИМ со скважностью 10% будет лучше, чем короткими импульсами на полную мощность.

И, самое главное, у меня есть REX C100 реле -LA с управлением 4-20ма. А вот Овен ТРМ-251 с программой технолога на реле 4-20мА стоит огрномных денег.
Вроде, такие реле вносят ещё большие искажения в сеть.


Вернуться наверх
 
Не в сети
 Заголовок сообщения: Re: Нужен можный ШИМ с напряжением до +310В для муфельной пе
СообщениеДобавлено: Сб июн 21, 2025 22:30:48 
Грызет канифоль

Зарегистрирован: Вс ноя 13, 2011 11:21:23
Сообщений: 260
Откуда: Горловка.
Рейтинг сообщения: 0
Используйте метод регулировки с пропуском полупериодов (периодов) сетевого напряжения. Регулирующий элемент будет симистор. На этом принципе, можно реализовать так называемый, медленный ШИМ. Как Вы и писали, 1 секунду вкл, 9 секунд выкл. Код на три строчки...


Вернуться наверх
 
Не в сети
 Заголовок сообщения: Re: Нужен можный ШИМ с напряжением до +310В для муфельной пе
СообщениеДобавлено: Вс июн 22, 2025 09:54:03 
Сверлит текстолит когтями

Зарегистрирован: Вт ноя 19, 2019 06:10:18
Сообщений: 1270
Рейтинг сообщения: 0
igorka писал(а):
Используйте метод регулировки с пропуском полупериодов (периодов) сетевого напряжения.

Только полные периоды. Иначе в сети появится постоянная составляющая напряжения и тОков.
igorka писал(а):
так называемый, медленный ШИМ

Этот метод регулирования называется число-импульсным.

Вот тут всё про это написано:
https://www.meandr.ru/trm-1m


Вернуться наверх
 
Не в сети
 Заголовок сообщения: Re: Нужен можный ШИМ с напряжением до +310В для муфельной пе
СообщениеДобавлено: Вс июн 22, 2025 10:53:04 
Друг Кота
Аватар пользователя

Карма: 107
Рейтинг сообщений: 3804
Зарегистрирован: Пн фев 09, 2009 22:19:49
Сообщений: 24419
Откуда: Когда-то был прекрасный город для людей
Рейтинг сообщения: 0
Соседи все равно заметят мерцание напряжения. И даже радиоприемники будут недовольны, хотя по сравнению с ним помех будет меньше.

Тут лучше использовать метод дробления обмотки нагревателя.
И регулировать лишь питание дополнительным маломощным нагревателем. Процентов в 20, например.


Вернуться наверх
 
Не в сети
 Заголовок сообщения: Re: Нужен можный ШИМ с напряжением до +310В для муфельной пе
СообщениеДобавлено: Вс июн 22, 2025 11:15:11 
Друг Кота
Аватар пользователя

Карма: 59
Рейтинг сообщений: 2218
Зарегистрирован: Чт янв 26, 2012 16:44:29
Сообщений: 19569
Откуда: Таксимо
Рейтинг сообщения: 0
Полуручная регулировка типа. Еще вариант на автоматическом фазовом шим регуляторе вместо рекса
Например T2117 в инкубаторы такие ставят

_________________
Мои поставщики запчастей с отличной репутацией
texnomag.ru
radioremont.com
pl-1.org
4ip.info
elitan.ru


Вернуться наверх
 
Не в сети
 Заголовок сообщения: Re: Нужен можный ШИМ с напряжением до +310В для муфельной пе
СообщениеДобавлено: Вс июн 22, 2025 11:20:21 
Друг Кота
Аватар пользователя

Карма: 107
Рейтинг сообщений: 3804
Зарегистрирован: Пн фев 09, 2009 22:19:49
Сообщений: 24419
Откуда: Когда-то был прекрасный город для людей
Рейтинг сообщения: 0
Можно и все на автомате реализовать. Зонное регулирование тем же пидом.


Вернуться наверх
 
Не в сети
 Заголовок сообщения: Re: Нужен можный ШИМ с напряжением до +310В для муфельной пе
СообщениеДобавлено: Пн июн 23, 2025 00:53:52 
Держит паяльник хвостом
Аватар пользователя

Карма: 2
Рейтинг сообщений: 154
Зарегистрирован: Ср окт 04, 2017 20:47:40
Сообщений: 985
Рейтинг сообщения: 0
Похоже что все предлагаемые варианты не спасут от заметного соседями "мерцания" на линии данной фазы. А регулятор желаемый ТСом на такую мощу будет неплохой печуркой для всего дома. :(
Имхо вижу для ТСа выход только двумЯми :) вариантами:
1 - заказать в еВойной энерго конторе подключение 3-х фазки с доработкой муфеля на новое напряжение или
2 - (для однофазки) приколхозить ЛАТР - стабилизатор напряжения с сервоприводным принципом регулирования напряжения. Подавать в виде уставки управление (предположим) от ПИД-регулятора.
1 - проще и похоже будет даже не сильно дорого, а 2 - для такой мощности довольно дорогой трансформатор и требует несколько доработать схему регулирования.


Вернуться наверх
 
Не в сети
 Заголовок сообщения: Re: Нужен можный ШИМ с напряжением до +310В для муфельной пе
СообщениеДобавлено: Пн июн 23, 2025 08:13:52 
Друг Кота
Аватар пользователя

Карма: 107
Рейтинг сообщений: 3804
Зарегистрирован: Пн фев 09, 2009 22:19:49
Сообщений: 24419
Откуда: Когда-то был прекрасный город для людей
Рейтинг сообщения: 0
Да, конечно, можно и отдельную электростанцию поставить с дизель генератором посоветовать.

Но реально что можно сделать - это уменьшить мощность коммутации - и если вместо 5 кВт коммутировать всего 500 - 1000 Вт, да ещё с редкой скважностью, то соседи такие помехи даже и не заметят.


Вернуться наверх
 
Показать сообщения за:  Сортировать по:  Вернуться наверх
Начать новую тему Ответить на тему  [ Сообщений: 13 ] 

Часовой пояс: UTC + 3 часа


Кто сейчас на форуме

Сейчас этот форум просматривают: нет зарегистрированных пользователей и гости: 7


Вы не можете начинать темы
Вы не можете отвечать на сообщения
Вы не можете редактировать свои сообщения
Вы не можете удалять свои сообщения
Вы не можете добавлять вложения

Найти:
Перейти:  


Powered by phpBB © 2000, 2002, 2005, 2007 phpBB Group
Русская поддержка phpBB
Extended by Karma MOD © 2007—2012 m157y
Extended by Topic Tags MOD © 2012 m157y