Например TDA7294

Форум РадиоКот • Просмотр темы - Схема осцилятора, нужна помощь
Форум РадиоКот
Здесь можно немножко помяукать :)

Текущее время: Сб фев 28, 2026 17:01:19

Часовой пояс: UTC + 3 часа


ПРЯМО СЕЙЧАС:



Начать новую тему Ответить на тему  [ Сообщений: 19 ] 
Автор Сообщение
 Заголовок сообщения: Схема осцилятора, нужна помощь
СообщениеДобавлено: Сб фев 08, 2025 22:59:40 
Родился

Зарегистрирован: Сб фев 08, 2025 22:39:23
Сообщений: 6
Рейтинг сообщения: 0
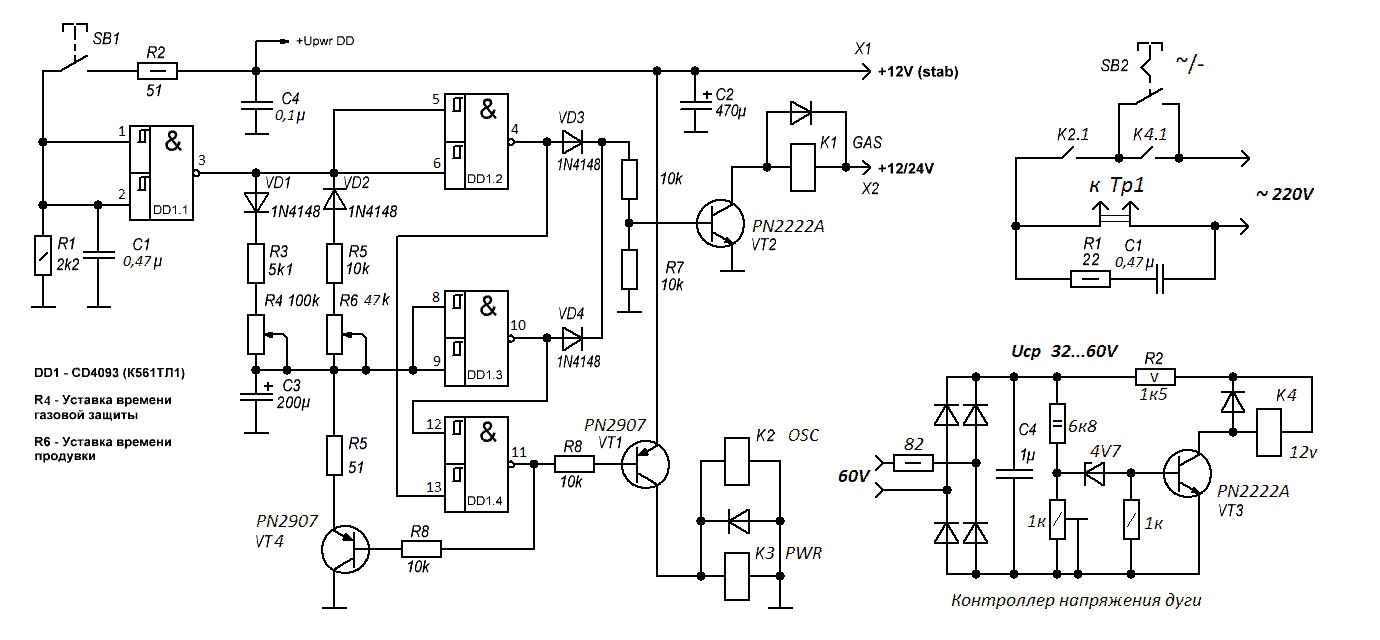
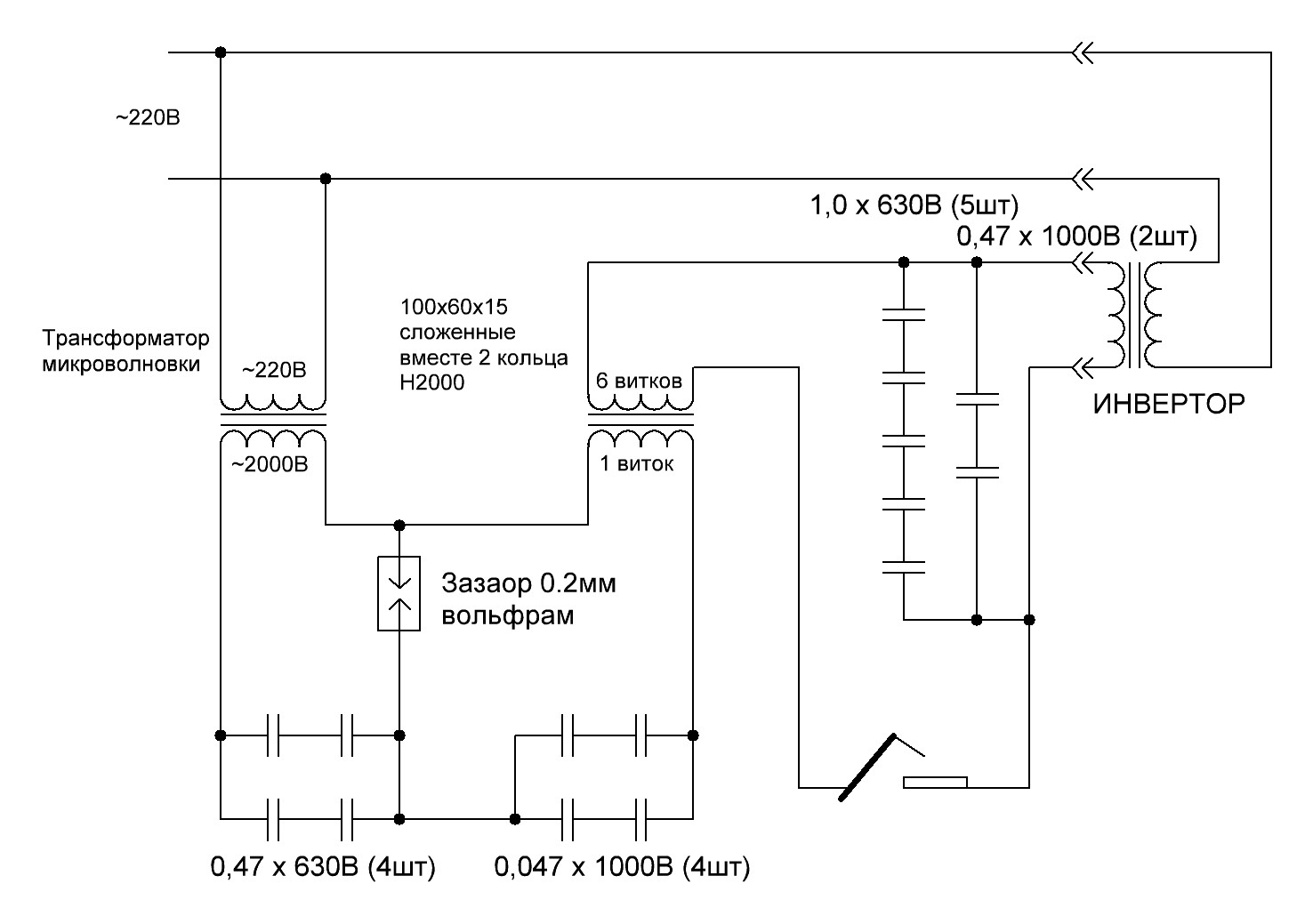
Здравствуйте, нашел в ютубе проект осцилятора для аргоновой сварки, в коментариях пишут что осцилятор рабочий и люди собирали. Автор показывает на видео ее устройство и работу и так же прилагает фото эл. Схем. Но вот я не могу разобраться с схемой, такое ощущение что что то не хватает. Как на схеме выглядят транзисторы, резисторы и т д знаю, но судя по фоткам и видео его ных, такое ощущение что то не хватает, примерк не вижу на схеме трансы. Мне кажется, что на видео осцилятор с измененой схемой либо те схемы что он предоставил для скачивания под видео совсем другие. Кто разбирается посмотрите рабочая ли схема, очень нужна помощь понимающих людей. Нужно заказывать детали на него а со схемой непонятки, трансформатор уже есть в наличии. Сам я не силен в радио, но как обозначаются радио детали на плате знаю. Да и паять собирать буду не один. Помогите разобраться фото схемы и ссылку на видео предоставляю. Спасибо заранее.


Вложения:
Схема осцилятора сила.JPG [56.08 KiB]
Скачиваний: 232
Общая схема осцилятора.JPG [118.86 KiB]
Скачиваний: 215
POSTGAS1.GIF [34.78 KiB]
Скачиваний: 186
Вернуться наверх
 
 Заголовок сообщения: Re: Схема осцилятора, нужна помощь
СообщениеДобавлено: Вс фев 09, 2025 09:42:09 
Родился

Зарегистрирован: Сб фев 08, 2025 22:39:23
Сообщений: 6
Рейтинг сообщения: 0

Видео на осцилятор


Вернуться наверх
 
 Заголовок сообщения: Re: Схема осцилятора, нужна помощь
СообщениеДобавлено: Вс фев 09, 2025 11:54:30 
Друг Кота
Аватар пользователя

Карма: 50
Рейтинг сообщений: 766
Зарегистрирован: Чт дек 29, 2005 00:18:30
Сообщений: 6608
Откуда: Москва
Рейтинг сообщения: 0
Это самый примитивный осциллятор типа ОСППЗ-300. Я его фото выкладывал у Володина на сайте http://valvol.qrz.ru/schems/Osppz300.html . Проблема в намотке шины сварочной ...той что обозначена как 6 витков. Тонкость в том что в нормальной (заводской) схеме трансформатор на 2....4,5 кв и с высоким магнитным рассеянием, тогда он не сильно греется из-за постоянных КЗ на выходе. А перемотанный ТС-180 или штатный с микроволновки... они раскаляются быстро. А так вполне рабочая схема
ЗЫ. Вот обсуждение с схемы, были и мои фото там, но уже снесли https://www.chipmaker.ru/topic/28913/?y ... h784798565
и у нас нашлась похожая https://www.radiokot.ru/forum/viewtopic ... 6&start=80

_________________
Ничто так не укрепляет взаимное доверие, как 100% предоплата! Дмитрий, ex-RK3AOR.


Вернуться наверх
 
 Заголовок сообщения: Re: Схема осцилятора, нужна помощь
СообщениеДобавлено: Вс фев 09, 2025 14:46:45 
Нашел транзистор. Понюхал.
Аватар пользователя

Зарегистрирован: Пн сен 23, 2024 07:37:53
Сообщений: 169
Рейтинг сообщения: 0
такое ощущение что то не хватает.

То, что на видео показано, соответствует схеме на рисунке №2 (там где трансформатор от микроволновки)
Электроники толком не видно, но нет явных причин сомневаться в схеме на 3-ем рисунке. Там датчик напряжения дуги и схема управления электромагнитными реле. Блок питания на 12 вольт не показан, очевидно используется готовый.

_________________
У кошки четыре ноги - ввод, вывод, земля и питание. И хвост для перевода в высокоимпедансное состояние.


Вернуться наверх
 
Эиком - электронные компоненты и радиодетали
 Заголовок сообщения: Re: Схема осцилятора, нужна помощь
СообщениеДобавлено: Вс фев 09, 2025 15:49:59 
Друг Кота
Аватар пользователя

Карма: 50
Рейтинг сообщений: 766
Зарегистрирован: Чт дек 29, 2005 00:18:30
Сообщений: 6608
Откуда: Москва
Рейтинг сообщения: 0
Вообще при цене готового блока осциллятора на Али в 1400..2000 руб смысла делать его нет особого, тем более когда нет опыта и запчастей ненужных. Типа вот такой https://aliexpress.ru/item/100500387458 ... 7368282555 . К ней надо добавить воздушный трансформатор и блокировочные емкости на выход инвертора от пробоя.

_________________
Ничто так не укрепляет взаимное доверие, как 100% предоплата! Дмитрий, ex-RK3AOR.


Вернуться наверх
 
 Заголовок сообщения: Re: Схема осцилятора, нужна помощь
СообщениеДобавлено: Вс фев 09, 2025 16:23:37 
Нашел транзистор. Понюхал.
Аватар пользователя

Зарегистрирован: Пн сен 23, 2024 07:37:53
Сообщений: 169
Рейтинг сообщения: 0
смысла делать его нет особого, тем более когда нет опыта и запчастей ненужных

Этт точно, особенно на трансе от СВЧ,такая мощность ни к чему, а вес там...

_________________
У кошки четыре ноги - ввод, вывод, земля и питание. И хвост для перевода в высокоимпедансное состояние.


Вернуться наверх
 
 Заголовок сообщения: Re: Схема осцилятора, нужна помощь
СообщениеДобавлено: Вс фев 09, 2025 17:56:14 
Друг Кота
Аватар пользователя

Карма: 50
Рейтинг сообщений: 766
Зарегистрирован: Чт дек 29, 2005 00:18:30
Сообщений: 6608
Откуда: Москва
Рейтинг сообщения: 0
Тут правда ТС не написал для чего ему нужен осциллятор...если для постоянки то да, вышеприведённые ссылки подходят. Запустил дугу и отключил осциллятор. Если для алюминия (переменка) то всё гораздо сложнее.

_________________
Ничто так не укрепляет взаимное доверие, как 100% предоплата! Дмитрий, ex-RK3AOR.


Вернуться наверх
 
 Заголовок сообщения: Re: Схема осцилятора, нужна помощь
СообщениеДобавлено: Вс фев 09, 2025 18:21:54 
Друг Кота
Аватар пользователя

Карма: 24
Рейтинг сообщений: 208
Зарегистрирован: Ср мар 06, 2019 12:23:29
Сообщений: 9867
Рейтинг сообщения: 0
А перемотанный ТС-180 или штатный с микроволновки... они раскаляются быстро. А так вполне рабочая схема
ЗЫ. Вот обсуждение с схемы, были и мои фото там, но уже снесли https://www.chipmaker.ru/topic/28913/?y ... h784798565
От микроволновки не расчитаны на длительное включение и там обдув вентилятором есть. Осциллятор высокочастотный безопасней. Тогда в продолжение
https://www.chipmaker.ru/topic/115139/? ... nt=1881233

Но пока ТС молчит, что и с чем будет у него использоваться, постоянка или переменка и т.д.

_________________
Койот (Canis latrans) – это не Кот, а известен как американский шакал, является видом псовых...
____________

"Кто хочет, тот ищет возможности, кто не хочет —ищет причины."


Вернуться наверх
 
 Заголовок сообщения: Re: Схема осцилятора, нужна помощь
СообщениеДобавлено: Вс фев 09, 2025 18:32:27 
Родился

Зарегистрирован: Сб фев 08, 2025 22:39:23
Сообщений: 6
Рейтинг сообщения: 0
Спасибо за ответы. Осцилятор будет использоваться от сварки трансформаторной переменка, и как раз для аллюминия в среде аргона.
Вообще швов метровых не будет, так подварить сантиметров 10, вобщем мелочевка
Еще вопрос на скока ему нужен блок питания?


Последний раз редактировалось Ewgen1986 Вс фев 09, 2025 18:52:48, всего редактировалось 1 раз.

Вернуться наверх
 
 Заголовок сообщения: Re: Схема осцилятора, нужна помощь
СообщениеДобавлено: Вс фев 09, 2025 18:52:36 
Друг Кота
Аватар пользователя

Карма: 50
Рейтинг сообщений: 766
Зарегистрирован: Чт дек 29, 2005 00:18:30
Сообщений: 6608
Откуда: Москва
Рейтинг сообщения: 0
Алюминий на переменке да ещё с трансформаторным источником..всё сложно. Там и синхронизация дуги с осциллятором и сдвиг фазы и регулировка баланса полуволн для исключения подмагничивания трансформатора... Тут лучше устройство класса ВСД делать (возбудитель/стабилизатор дуги), но они не простые.

_________________
Ничто так не укрепляет взаимное доверие, как 100% предоплата! Дмитрий, ex-RK3AOR.


Вернуться наверх
 
 Заголовок сообщения: Re: Схема осцилятора, нужна помощь
СообщениеДобавлено: Вс фев 09, 2025 18:59:27 
Родился

Зарегистрирован: Сб фев 08, 2025 22:39:23
Сообщений: 6
Рейтинг сообщения: 0
А я наоборот считал что аллюминий нужно варить переменкой, я конечно много в этом не понимаю.
В принцыпе могу и инвертор подключить к осцилчтору вместо переменки, но будет ли он нормально варить аллюминий?
А что вы можете посоветовать реально не сложное устройство? И что такое ВСД?


Вернуться наверх
 
 Заголовок сообщения: Re: Схема осцилятора, нужна помощь
СообщениеДобавлено: Вс фев 09, 2025 19:10:16 
Нашел транзистор. Понюхал.
Аватар пользователя

Зарегистрирован: Пн сен 23, 2024 07:37:53
Сообщений: 169
Рейтинг сообщения: 0
Еще вопрос на скока ему нужен блок питания?

Для схемы управления реле и самих реле 12 вольт постоянный ток, источник питания лучше стабилизированный, лишь бы по току подходил - тянул реле и электроклапан газа. Зависит о того, какие у вас будут комплектующие. Датчик напряжения дуги питается от сварочного трансформатора, в нём есть свой собственный выпрямитель. Остальная часть - от сети 220 вольт переменного напряжения.

_________________
У кошки четыре ноги - ввод, вывод, земля и питание. И хвост для перевода в высокоимпедансное состояние.


Вернуться наверх
 
 Заголовок сообщения: Re: Схема осцилятора, нужна помощь
СообщениеДобавлено: Вс фев 09, 2025 19:21:49 
Родился

Зарегистрирован: Сб фев 08, 2025 22:39:23
Сообщений: 6
Рейтинг сообщения: 0
Еще вопрос на скока ему нужен блок питания?

Для схемы управления реле и самих реле 12 вольт постоянный ток, источник питания лучше стабилизированный, лишь бы по току подходил - тянул реле и электроклапан газа. Зависит о того, какие у вас будут комплектующие. Датчик напряжения дуги питается от сварочного трансформатора, в нём есть свой собственный выпрямитель. Остальная часть - от сети 220 вольт переменного напряжения.

А что вы можете сказать о связки этого осцилятора и переменки для аллюминия? Я теперь сам засомневался, всегда считал, что аллюминий это переменка.
И так же связка инвертор с осцилятором?


Вернуться наверх
 
 Заголовок сообщения: Re: Схема осцилятора, нужна помощь
СообщениеДобавлено: Вс фев 09, 2025 19:27:52 
Друг Кота
Аватар пользователя

Карма: 24
Рейтинг сообщений: 208
Зарегистрирован: Ср мар 06, 2019 12:23:29
Сообщений: 9867
Рейтинг сообщения: 0
Алюминий "на переменке", да, всё правильно, но там есть свои но

_________________
Койот (Canis latrans) – это не Кот, а известен как американский шакал, является видом псовых...
____________

"Кто хочет, тот ищет возможности, кто не хочет —ищет причины."


Вернуться наверх
 
 Заголовок сообщения: Re: Схема осцилятора, нужна помощь
СообщениеДобавлено: Вс фев 09, 2025 19:40:57 
Родился

Зарегистрирован: Сб фев 08, 2025 22:39:23
Сообщений: 6
Рейтинг сообщения: 0
Тогда почему? Если этот осцилятор выполнен по обрацу промышленого ОСПП 300. Разница в трансформаторе меньшей мощности, но мне и не нужно на нем часами варить, максимум по 15минут, и можно же поставить вентилятор на трансформатор для обдува. Или можно в схему еще что то добавить вроде стабилизатора или еще чего? Посоветуйте.


Вернуться наверх
 
 Заголовок сообщения: Re: Схема осцилятора, нужна помощь
СообщениеДобавлено: Вс фев 09, 2025 19:57:27 
Нашел транзистор. Понюхал.
Аватар пользователя

Зарегистрирован: Пн сен 23, 2024 07:37:53
Сообщений: 169
Рейтинг сообщения: 0
И так же связка инвертор с осцилятором?

В приведенной конструкции осциллятор включен последовательно с источником сварочного тока, который на схеме отображен как трансформатор (подписан "инвертор"). По сварке алюминия я не специалист, но осциллятор и на чернине может быть полезен...

"Работа трансформаторов при сварке алюминиевых сплавов в инертной среде имеет некоторую особенность, которая заключается в том, что в сварочной цепи появляется постоянная составляющая сварочного тока, ухудшающая качество сварки и работу сварочных трансформаторов. С появлением постоянной составляющей увеличивается ток в первичной обмотке трансформатора, увеличивается потребляемая мощность, что может привести к сгоранию обмотки, это нежелательное явление — выпрямление переменного тока при сварке в инертной среде — необходимо всемерно уменьшать.
Известно, что выпрямление переменного тока в сварочной цепи зависит от нескольких факторов: напряжения холостого хода трансформатора, величины зазоров в магнитопроводах регуляторов тока, емкостного, индуктивного и омического сопротивлений сварочной цепи и присутствия в цепи аккумуляторной батареи, включенной последовательно. Перечисленные элементы по-разному влияют на выпрямление тока в дуге, а следовательно, должны быть учтены при составлении схемы сварочного поста из стандартного оборудования."
Отсюда: http://pereosnastka.ru/articles/oborudo ... nykh-gazov


Вернуться наверх
 
 Заголовок сообщения: Re: Схема осцилятора, нужна помощь
СообщениеДобавлено: Вт фев 11, 2025 01:46:13 
Друг Кота
Аватар пользователя

Карма: 24
Рейтинг сообщений: 208
Зарегистрирован: Ср мар 06, 2019 12:23:29
Сообщений: 9867
Рейтинг сообщения: 0
Помнится это Осциллятор от Nexor, можно оригинал посмотреть...
Упс... пропало или переместили, но через вебархив открывается

Осциллятор для сварочного аппарата от Nexor
https://web.archive.org/web/20190110100 ... cle198.php

В темах там было:

Осциллятор от Nexor
http://www.electrik.org/forum/index.php?showtopic=74279

пара вопросов по осциллятору
http://www.electrik.org/forum/index.php?showtopic=518

Здесь тоже в темах упоминался, типа https://www.radiokot.ru/forum/viewtopic.php?p=1915219

_________________
Койот (Canis latrans) – это не Кот, а известен как американский шакал, является видом псовых...
____________

"Кто хочет, тот ищет возможности, кто не хочет —ищет причины."


Вернуться наверх
 
 Заголовок сообщения: Re: Схема осцилятора, нужна помощь
СообщениеДобавлено: Вт фев 11, 2025 11:44:15 
Нашел транзистор. Понюхал.
Аватар пользователя

Зарегистрирован: Пн сен 23, 2024 07:37:53
Сообщений: 169
Рейтинг сообщения: 0
ТС может быть интересна вот такая тема, где как раз обсуждается как собрать установку для сварки алюминия "из того что было":
https://websvarka.ru/talk/topic/334-sva ... -chto-est/

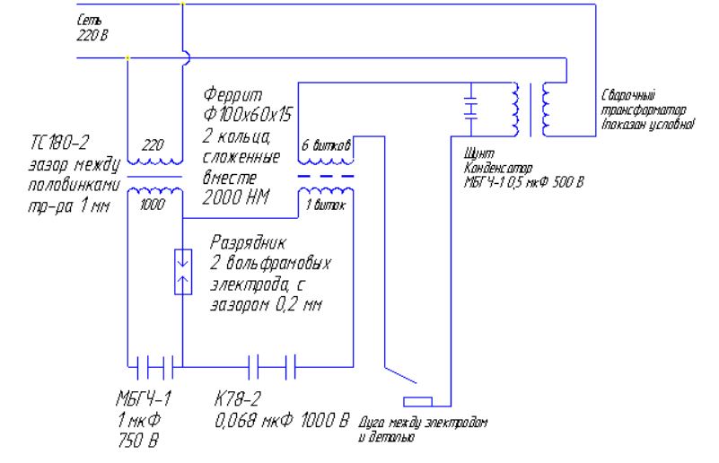
А у меня вопрос к Дмитрию, который рекомендует следующую намотку выходного трансформатора:Изображение
Смысл мотать плоской шиной только в том, чтобы уменьшить емкость трансформатора? И это достигается увеличением расстояния между витками, по сравнению с намоткой, например, шиной квадратного сечения? Правильно я понимаю? Где-бы почитать-что нибудь на эту тему...


Вложения:
original (1).png [129.37 KiB]
Скачиваний: 498

_________________
У кошки четыре ноги - ввод, вывод, земля и питание. И хвост для перевода в высокоимпедансное состояние.
Вернуться наверх
 
 Заголовок сообщения: Re: Схема осцилятора, нужна помощь
СообщениеДобавлено: Вт фев 11, 2025 16:41:52 
Друг Кота
Аватар пользователя

Карма: 50
Рейтинг сообщений: 766
Зарегистрирован: Чт дек 29, 2005 00:18:30
Сообщений: 6608
Откуда: Москва
Рейтинг сообщения: 0
Да, смысл такой намотки только уменьшить собственную межвитковую ёмкость импульного трансформатора. Так как она уменьшает скорость нарастания фронта импульсов и снижает как выходное напряжение так и пробивную способность искры. Только поэтому.

_________________
Ничто так не укрепляет взаимное доверие, как 100% предоплата! Дмитрий, ex-RK3AOR.


Вернуться наверх
 
Показать сообщения за:  Сортировать по:  Вернуться наверх
Начать новую тему Ответить на тему  [ Сообщений: 19 ] 

Часовой пояс: UTC + 3 часа


Вы не можете начинать темы
Вы не можете отвечать на сообщения
Вы не можете редактировать свои сообщения
Вы не можете удалять свои сообщения
Вы не можете добавлять вложения

Найти:
Перейти:  


Powered by phpBB © 2000, 2002, 2005, 2007 phpBB Group
Русская поддержка phpBB
Extended by Karma MOD © 2007—2012 m157y
Extended by Topic Tags MOD © 2012 m157y