Например TDA7294

Форум РадиоКот • Просмотр темы - Напишите прошивку для светодиодных часов (Соник - халявщик)
Форум РадиоКот
Здесь можно немножко помяукать :)

Текущее время: Пт фев 13, 2026 00:59:48

Часовой пояс: UTC + 3 часа


ПРЯМО СЕЙЧАС:



Начать новую тему Ответить на тему  [ Сообщений: 142 ]     ... , , , 6, ,  
Автор Сообщение
Не в сети
 Заголовок сообщения: Re: Напишите прошивку для светодиодных часов (Соник - халявщ
СообщениеДобавлено: Пт фев 06, 2026 15:35:29 
Друг Кота
Аватар пользователя

Карма: 96
Рейтинг сообщений: 1502
Зарегистрирован: Вт мар 16, 2010 22:02:27
Сообщений: 15453
Откуда: ДОНЕЦК
Рейтинг сообщения: 0
Собственно тогда для чего выпускаются ЖКИ со встроенными контроллерами и/или спецконтроллеры для светодиодной индикации?
Или мы ими не пользуемся? Что удобнее - интегрированный в МК процесс регенерации дисплея при динамической развертке или передача данной функции внешнему контроллеру?
Понятно что решение зависит в том числе и от того, что в функционал самоделки запихнуть стараемся и от габаритов, которые заданы.
Однако при варианте дисплейного модуля (особо с "нестандартными габаритами" и/или относительно прожорливыми/высоковольтными элементами индикации) предпочтение таки за блочно - модульными решениями.
Да и при обслуживании/ремонтах такие решения более практичны.
8)


Вернуться наверх
 
Не в сети
 Заголовок сообщения: Re: Напишите прошивку для светодиодных часов (Соник - халявщ
СообщениеДобавлено: Пт фев 06, 2026 16:05:54 
Модератор
Аватар пользователя

Карма: 153
Рейтинг сообщений: 2934
Зарегистрирован: Сб авг 14, 2010 15:05:51
Сообщений: 18944
Откуда: г. Озерск, Челябинская обл.
Рейтинг сообщения: 2
Медали: 1
Лучший человек Форума 2017 (1)
BOB51 писал(а):
Собственно тогда для чего выпускаются ЖКИ со встроенными контроллерами и/или спецконтроллеры для светодиодной индикации?

вот мои часы
Изображение
сделано на модулях индикации с MAX7219, с ИК-управлением, внизу фото пульт ДУ.
слева снизу модуль с DS3231. справа снизу модуль с АТмега 328РВ.
слева динамик для будильников, у меня сделан простенький синтезатор мелодий на 4 канала.

_________________
Мудрость приходит вместе с импотенцией...
Когда на русском форуме переходят на Вы, в реальной жизни начинают бить морду.


Вернуться наверх
 
Не в сети
 Заголовок сообщения: Re: Напишите прошивку для светодиодных часов (Соник - халявщ
СообщениеДобавлено: Пт фев 06, 2026 16:07:47 
Друг Кота
Аватар пользователя

Карма: 197
Рейтинг сообщений: 8630
Зарегистрирован: Пн ноя 30, 2009 03:00:01
Сообщений: 43466
Откуда: Нерезиновая
Рейтинг сообщения: 2
может вы организуетесь, и тоже займётесь часостроением? :))) :))) :)))

А зачем? Так, попи..... потрепаться на форуме, абсолютно бесполезных советов надавать, это запросто, а конкетика- вот она:
макет одного варианта часов, с которых всё началось-
Изображение
Ещё будет вариант "без секунд", и, может быть, будет вариант на DS1307..


Вернуться наверх
 
Не в сети
 Заголовок сообщения: Re: Напишите прошивку для светодиодных часов (Соник - халявщ
СообщениеДобавлено: Сб фев 07, 2026 10:22:23 
Говорящий с текстолитом
Аватар пользователя

Карма: 22
Рейтинг сообщений: 240
Зарегистрирован: Пт дек 10, 2021 12:48:46
Сообщений: 1588
Откуда: Тюмень
Рейтинг сообщения: 4
Оба проекта закончены. Авторы ТЗ сами разместят свои варианты после их тестирования. Надеюсь реализовал то, что требовалось. :write:
Удачи! :beer:


Вернуться наверх
 
Эиком - электронные компоненты и радиодетали
Не в сети
 Заголовок сообщения: Re: Напишите прошивку для светодиодных часов (Соник - халявщ
СообщениеДобавлено: Сб фев 07, 2026 12:34:35 
Друг Кота

Зарегистрирован: Вт мар 13, 2012 12:16:13
Сообщений: 8965
Откуда: .ru
Рейтинг сообщения: 0
Использование готовых модулей ведёт к ограничениям.
Например я хочу статическую индикацию... А на готовых модулях это невозможно.
:tea:


Вернуться наверх
 
Не в сети
 Заголовок сообщения: Re: Напишите прошивку для светодиодных часов (Соник - халявщ
СообщениеДобавлено: Сб фев 07, 2026 13:23:58 
Говорящий с текстолитом
Аватар пользователя

Карма: 22
Рейтинг сообщений: 240
Зарегистрирован: Пт дек 10, 2021 12:48:46
Сообщений: 1588
Откуда: Тюмень
Рейтинг сообщения: 0
Например я хочу статическую индикацию...

Ты же позиционируешь себя как программист, вот и напиши себе то что необходимо. А я написал то о чём меня попросили. :tea:


Вернуться наверх
 
Не в сети
 Заголовок сообщения: Re: Напишите прошивку для светодиодных часов (Соник - халявщ
СообщениеДобавлено: Сб фев 07, 2026 21:45:05 
Друг Кота
Аватар пользователя

Карма: 48
Рейтинг сообщений: 96
Зарегистрирован: Пн мар 22, 2010 11:01:14
Сообщений: 7528
Откуда: СССР, г. Москва.
Рейтинг сообщения: 0
СпойлерИзображение

СпойлерИзображение


макет :oops:

_________________
Я рожден при социализме, и я этим горжусь!


Вернуться наверх
 
Не в сети
 Заголовок сообщения: Re: Напишите прошивку для светодиодных часов (Соник - халявщ
СообщениеДобавлено: Вс фев 08, 2026 12:19:20 
Опытный кот
Аватар пользователя

Карма: 11
Рейтинг сообщений: 79
Зарегистрирован: Пт фев 27, 2015 12:00:53
Сообщений: 858
Откуда: Рязанская область
Рейтинг сообщения: 0
а где прошивка с исходником я бы тоже потестил. :solder:


Вернуться наверх
 
Не в сети
 Заголовок сообщения: Re: Напишите прошивку для светодиодных часов (Соник - халявщ
СообщениеДобавлено: Вс фев 08, 2026 13:43:55 
Друг Кота

Зарегистрирован: Вт мар 13, 2012 12:16:13
Сообщений: 8965
Откуда: .ru
Рейтинг сообщения: 0
прошивка выше...
а исходников как всегда нет... военная тайна))
:)))

со статической индикацией деталей получается меньше.
:tea:

Добавлено after 2 minutes 2 seconds:
Ты же позиционируешь себя как программист, вот и напиши себе то что необходимо.

я себе уже написал что мне надо.
:tea:
осталась одна проблема - точность хода плохая. над этим надо ещё поработать.
:roll:


Вернуться наверх
 
Не в сети
 Заголовок сообщения: Re: Напишите прошивку для светодиодных часов (Соник - халявщ
СообщениеДобавлено: Вс фев 08, 2026 14:34:47 
Говорящий с текстолитом
Аватар пользователя

Карма: 22
Рейтинг сообщений: 240
Зарегистрирован: Пт дек 10, 2021 12:48:46
Сообщений: 1588
Откуда: Тюмень
Рейтинг сообщения: 0
а где прошивка

Тестируются...
Прошивок три:
Для DS3231 – 4 разряда.
Для DS3231 – 6 разрядов.
Для DS1307 – 6 разрядов.

В прошивке для 4 разрядов выводится только часы и минуты. Секунды корректируются в режиме установки. Имеется отдельный вывод (частота 1 Гц) для отдельных разделительных светодиодов между разрядами часов и минут.

В прошивке для 6 разрядов выводится только часы, минуты и секунды. Секунды корректируются в режиме установки.

Во всех прошивках управление разрядами и сегментами осуществляется высоким уровнем. Регистры дня недели, числа, месяца, года (и будильники DS3231) не используются. Во всех прошивках предусмотрен ночной режим, снижение яркости свечения. На данный момент производятся тесты для понимания установки уровня яркости для финального варианта. :solder:

Если есть желание потестить прошивки, то могу вам скинуть их в ЛС.
Цитата:
с исходником

Вы знакомы с языком Algorithm Builder? Исходники написаны в данной среде. Если вы с ней незнакомы, то они будут вам бесполезны. К тому же я не программист и учиться по моим исходникам не стоит. Если вы сами пишете алгоритмы, то зачем вам исходник, когда вы сами можете написать то, что вам необходимо. :dont_know: Я пишу лишь для тех, кто по разным причинам этого не делает. А те кто умеет, всё делает самостоятельно и лучше. :hunger: :))


Вернуться наверх
 
Не в сети
 Заголовок сообщения: Re: Напишите прошивку для светодиодных часов (Соник - халявщ
СообщениеДобавлено: Вс фев 08, 2026 15:14:02 
Опытный кот
Аватар пользователя

Карма: 11
Рейтинг сообщений: 79
Зарегистрирован: Пт фев 27, 2015 12:00:53
Сообщений: 858
Откуда: Рязанская область
Рейтинг сообщения: 0
Цитата:
Вы знакомы с языком Algorithm Builder?

извиняюсь, погорячился :facepalm: я о таком не слышал :shock:


Вернуться наверх
 
Не в сети
 Заголовок сообщения: Re: Напишите прошивку для светодиодных часов (Соник - халявщ
СообщениеДобавлено: Вс фев 08, 2026 16:00:51 
Друг Кота

Зарегистрирован: Вт мар 13, 2012 12:16:13
Сообщений: 8965
Откуда: .ru
Рейтинг сообщения: 0
я тоже не знаю что такое Algorithm Builder...
похоже только VNS знает что это такое...
:shock:


Вернуться наверх
 
Не в сети
 Заголовок сообщения: Re: Напишите прошивку для светодиодных часов (Соник - халявщ
СообщениеДобавлено: Вс фев 08, 2026 16:15:44 
Друг Кота
Аватар пользователя

Карма: 197
Рейтинг сообщений: 8630
Зарегистрирован: Пн ноя 30, 2009 03:00:01
Сообщений: 43466
Откуда: Нерезиновая
Рейтинг сообщения: 0
roman.com писал(а):
я тоже не знаю что такое Algorithm Builder...

https://cxem.net/software/algorithm_builder.php
Algorithm Builder
Графическая среда программирования для разработки приложений под микроконтроллеры с архитектурой AVR.

Algorithm Builder представляет собой мощный инструмент, позволяющий провести полный цикл по созданию и проверке программного кода. Среда включает в себя: графический редактор, симулятор микрочипа для отладки алгоритма, компилятор и внутрисхемный программатор для загрузки кода в кристалл. Программа представляет собой отечественный аналог Ассемблера и подходит как для опытных разработчиков, так и для тех, кто только начинает осваивать прошивку устройств.


Вернуться наверх
 
Не в сети
 Заголовок сообщения: Re: Напишите прошивку для светодиодных часов (Соник - халявщ
СообщениеДобавлено: Вс фев 08, 2026 18:29:29 
Друг Кота

Зарегистрирован: Вт мар 13, 2012 12:16:13
Сообщений: 8965
Откуда: .ru
Рейтинг сообщения: 0
ясно... ))
это типа как блочное программирование Ардуино...
СпойлерИзображение

или как в других средах... добавляешь кубики... а он за тебя пишет код.
СпойлерИзображение

или есть вообще продвинутые... прям в браузере рисуешь схему... и там же смотришь как она работает.
типа программирование онлайн. ))
СпойлерИзображение

и т.д.
вариантов много.

всё это замечательно, только это уже не программирование.
это игрушки каки-то))
:)
программирование - это написание кода.
:tea:


Вложения:
Screenshot_1.jpg [47.78 KiB]
Скачиваний: 241
Screenshot_2.jpg [73.26 KiB]
Скачиваний: 249
Screenshot_3.jpg [51.88 KiB]
Скачиваний: 241
Вернуться наверх
 
Не в сети
 Заголовок сообщения: Re: Напишите прошивку для светодиодных часов (Соник - халявщ
СообщениеДобавлено: Вс фев 08, 2026 18:59:26 
Говорящий с текстолитом
Аватар пользователя

Карма: 22
Рейтинг сообщений: 240
Зарегистрирован: Пт дек 10, 2021 12:48:46
Сообщений: 1588
Откуда: Тюмень
Рейтинг сообщения: 0
Рома, какие кубики? :facepalm: :))) Такое впечатление, что ты бредишь. Если не в теме, то промолчать значительно умнее, чем показывать глупости из своей головы. Хотя чему я удивляюсь, это же твоя основная стезя... :music:
Найди в данном алгоритме кубики и догадайся, что выполняет данный алгоритм... :tea:
Изображение
Рома - кубик. :)))


Вернуться наверх
 
Не в сети
 Заголовок сообщения: Re: Напишите прошивку для светодиодных часов (Соник - халявщ
СообщениеДобавлено: Вс фев 08, 2026 19:41:29 
Друг Кота
Аватар пользователя

Карма: 197
Рейтинг сообщений: 8630
Зарегистрирован: Пн ноя 30, 2009 03:00:01
Сообщений: 43466
Откуда: Нерезиновая
Рейтинг сообщения: 0
roman.com писал(а):
программирование - это написание кода.

Тогда уж- программирование, это когда ты пишешь в машинных кодах, или сразу в .bin или .hex, а все эти оболочки и языки- - такая же "поддержка штанов" как и "графический интерфейс", большей или меньшей степени понятности..


Вернуться наверх
 
Не в сети
 Заголовок сообщения: Re: Напишите прошивку для светодиодных часов (Соник - халявщ
СообщениеДобавлено: Вс фев 08, 2026 19:42:25 
Друг Кота

Зарегистрирован: Вт мар 13, 2012 12:16:13
Сообщений: 8965
Откуда: .ru
Рейтинг сообщения: 0
программы пишутся на языках программирования.
:roll:
а это что за язык такой ? как он называется ?
:shock:

Спойлер
Код:
*** МИНУТЫ ***
data_array[1] -> Data
Data & #b00001111
Data -> Digit_4
data_array[1] -> Data
>>Data<<
Data & #b00000111
Data -> Digit_3


Вернуться наверх
 
Не в сети
 Заголовок сообщения: Re: Напишите прошивку для светодиодных часов (Соник - халявщ
СообщениеДобавлено: Вт фев 10, 2026 20:30:25 
Друг Кота
Аватар пользователя

Карма: 96
Рейтинг сообщений: 1502
Зарегистрирован: Вт мар 16, 2010 22:02:27
Сообщений: 15453
Откуда: ДОНЕЦК
Рейтинг сообщения: 0
При таком варианте больше чем 79 минут не покажет - режим настроек простейшего таймера надоть умным делать (а лееень)...
и как то муторно вариант обмена тетрад смотрится - swap как то приятнее.
8)
roman.com
Зря вариант "коллективной работы" отбрасывается.
Хорошо проработанная автономная конструкция только выиграет, ежли будет возможность при необходимости доукомплектовать модулем сетевого взаимодействия.
Но уж слишком много по сетям изучать порой накладно...
А так - один хорошую прикладушку слепит,другой сетевую голову...
останется только согласовать правила обмена между блоками ко взаимной пользе.
:roll:


Последний раз редактировалось BOB51 Вт фев 10, 2026 20:40:35, всего редактировалось 1 раз.

Вернуться наверх
 
Не в сети
 Заголовок сообщения: Re: Напишите прошивку для светодиодных часов (Соник - халявщ
СообщениеДобавлено: Вт фев 10, 2026 20:39:19 
Это не хвост, это антенна

Карма: 12
Рейтинг сообщений: 136
Зарегистрирован: Вт июн 07, 2011 08:03:18
Сообщений: 1343
Рейтинг сообщения: 0
а это что за язык такой ? как он называется ?

Рома, это как DOS и Windows).


Вернуться наверх
 
Не в сети
 Заголовок сообщения: Re: Напишите прошивку для светодиодных часов (Соник - халявщ
СообщениеДобавлено: Ср фев 11, 2026 14:59:57 
Друг Кота

Зарегистрирован: Вт мар 13, 2012 12:16:13
Сообщений: 8965
Откуда: .ru
Рейтинг сообщения: 0
OKF писал(а):
а это что за язык такой ? как он называется ?

Рома, это как DOS и Windows).

DOS и Windows это операционные системы.
это не имеет никакого отношения к языкам программирования.
:tea:
АлександрЛ писал(а):
Тогда уж- программирование, это когда ты пишешь в машинных кодах, или сразу в .bin или .hex

а где твои исходники ?
:tea:
BOB51 писал(а):
Зря вариант "коллективной работы" отбрасывается.

для "коллективной работы" надо чтобы все писали на одном языке.
и самый лучший вариант это использовать языки которые указаны в даташите от производителя МК.
это официальные языки. их знают все программисты.
:tea:

Добавлено after 16 minutes 35 seconds:
Re: Напишите прошивку для светодиодных часов (Соник - халявщик)
далее... схема))

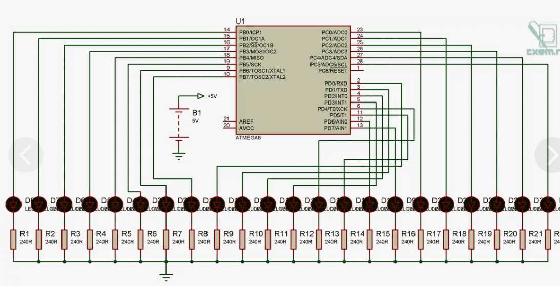
в классической схеме есть:
-шина адреса 1,2,3,4
-шина данных A,B,C,D,E,F...
СпойлерИзображение

однако можно сделать проще... оставить только шину данных... типа так...))
СпойлерИзображение

только у меги8 выводов мало...
:roll:
нам надо 4 индикатора по 7 выводов = 28 выводов.
:roll:
поэтому берём например мегу128 и всё будет работать))
:tea:


Вложения:
Screenshot_1.jpg [63.54 KiB]
Скачиваний: 67
Вернуться наверх
 
Показать сообщения за:  Сортировать по:  Вернуться наверх
Начать новую тему Ответить на тему  [ Сообщений: 142 ]     ... , , , 6, ,  

Часовой пояс: UTC + 3 часа


Кто сейчас на форуме

Сейчас этот форум просматривают: нет зарегистрированных пользователей и гости: 18


Вы не можете начинать темы
Вы не можете отвечать на сообщения
Вы не можете редактировать свои сообщения
Вы не можете удалять свои сообщения
Вы не можете добавлять вложения

Найти:
Перейти:  


Powered by phpBB © 2000, 2002, 2005, 2007 phpBB Group
Русская поддержка phpBB
Extended by Karma MOD © 2007—2012 m157y
Extended by Topic Tags MOD © 2012 m157y