Например TDA7294

Форум РадиоКот • Просмотр темы - Котуинко
Форум РадиоКот
Здесь можно немножко помяукать :)

Текущее время: Вс мар 01, 2026 17:47:33

Часовой пояс: UTC + 3 часа


ПРЯМО СЕЙЧАС:



Начать новую тему Ответить на тему  [ Сообщений: 2383 ]     ... , , , 119,  
Автор Сообщение
 Заголовок сообщения: Re: Котуинко
СообщениеДобавлено: Ср янв 14, 2026 16:16:18 
Ум, честь и совесть. И скромность.
Аватар пользователя

Карма: 98
Рейтинг сообщений: 2121
Зарегистрирован: Чт дек 28, 2006 08:19:56
Сообщений: 18478
Откуда: Новочеркасск
Рейтинг сообщения: 0
Медали: 2
Получил миской по аватаре (1) Мявтор 3-й степени (1)
ARV, кстати, а что вы имели ввиду под "подразумевающимися фичами" бесконечного цикла for(;;) ?
Бесконечный цикл иногда удобная штука же....
У меня иногда получается, что проще выйти из бесконечного цикла через break, нежели возиться с флагом, который проверять потом в do {} while
Правда, for(;;) для бесконечности никогда не применяла... В основном while(1) {}


а вас не удивляет, что for(;;) - это бесконечный цикл, а while() - это ошибка синтаксиса? т.е. пустой операнд ;; в условии цикла for трактуется, как true, в то время как пустой операнд в условии цикла while недопустим? это я и называю фичами стандарта, когда тут играем, тут не играем, а тут рыбу заворачивали... я такое не использую в целях гигиены.

_________________
если рассматривать человека снизу, покажется, что мозг у него глубоко в жопе
при взгляде на многих сверху ничего не меняется...

Мой уютный бложик... заходите!


Вернуться наверх
 
 Заголовок сообщения: Re: Котуинко
СообщениеДобавлено: Чт янв 15, 2026 10:31:00 
Вымогатель припоя
Аватар пользователя

Карма: 10
Рейтинг сообщений: 171
Зарегистрирован: Ср июн 29, 2022 16:25:45
Сообщений: 532
Рейтинг сообщения: 0
BOB51 писал(а):
(тот же GCC хоть для аврстудио, хоть для адуринки) имеется множество заголовочных файлов описания ресурсов АВРок... Те же заголовочники *.h с теми же #define плюс редко, но встречающимися комментариями...
Найдите там хоть один, нарушающий те правила, что я в самом начале указал (однострочный простой комментарий после #define до конца строки).

Седьмая студия: (ПрограмФайлс)\Atmel\Studio\7.0\toolchain\avr8\avr8-gnu-toolchain\avr\include\avr\iom165.h
Строка 366:
Код:
#define OCD     7   // The datasheet defines this but IMO it should be OCDR7.
То же саме в iom165p.h - строка 368

Да, я допускаю, что это исключение, поскольку я нашла такой дефайн только в трех файлах - два этих и еще в util\delay.h, строка 49:
Код:
#define F_CPU 1000000UL  // 1 MHz
но оно там в блоке комментария, как пример.

Т.е. авторы заголовочников старались следовать самому старому стандарту, где // нету. Но в каком то месте провтыкали.
И раз за все года это не поправили, значит проблем нету и оно работает. Или никто не компилит в режиме совместимости C89/C90...

_________________
Белая и Пушистая


Вернуться наверх
 
 Заголовок сообщения: Re: Котуинко
СообщениеДобавлено: Чт янв 15, 2026 15:57:13 
Друг Кота
Аватар пользователя

Карма: 96
Рейтинг сообщений: 1505
Зарегистрирован: Вт мар 16, 2010 22:02:27
Сообщений: 15486
Откуда: ДОНЕЦК
Рейтинг сообщения: 0
Седьмая студия вообще то уже давно в "микрочип студио" превратилась.
8)
Но те монстры весьма избыточны и довольно тяжелы для простых компов по требуемым для нормальной работы ресурсам.
Проекты с простым комментарием после #define работают, но лучше таки иметь перестраховку.
Спокойнее будет насчет исключения теоретически вероятных ошибок.
(Тех ошибок и без того в достатке попадается).
8)
Кстати... на один вариант проблем с "разнообразием стандартов" я уже нарвался при работе в ардуино IDE с МК от LGT...
Похоже именно из за разнотипных подходов к написанию от разработчиков.
Ранее уже тут обсуждался сей момент - но тогда особо никто внимания не обратил...
(viewtopic.php?p=4766580#p4766580)
пришлось самому "методом научного тыка" исправлять...
Не факт, что правильно, но таки работает (образец с другой платформы списал)...
:(


Вернуться наверх
 
 Заголовок сообщения: Re: Котуинко
СообщениеДобавлено: Чт янв 15, 2026 22:43:00 
Вымогатель припоя
Аватар пользователя

Карма: 10
Рейтинг сообщений: 171
Зарегистрирован: Ср июн 29, 2022 16:25:45
Сообщений: 532
Рейтинг сообщения: 0
Это смотря когда скачивать. У меня она еще атмел студия. И прекрасно работает на старом 11-летнем ноуте.

_________________
Белая и Пушистая


Вернуться наверх
 
Эиком - электронные компоненты и радиодетали
 Заголовок сообщения: Re: Котуинко
СообщениеДобавлено: Пт янв 16, 2026 12:45:22 
Друг Кота
Аватар пользователя

Карма: 96
Рейтинг сообщений: 1505
Зарегистрирован: Вт мар 16, 2010 22:02:27
Сообщений: 15486
Откуда: ДОНЕЦК
Рейтинг сообщения: 0
Простое очередное обновление превращает атмел студии в микрочипов. Обновление, а не скачивание.
Это еще до "всяко блокировок" - позже обновления уже не выполнялись.
А сегодня и ардуино уже "недоступно" (если без "ухищрений").
8)


Вернуться наверх
 
 Заголовок сообщения: Re: Котуинко
СообщениеДобавлено: Сб янв 17, 2026 00:22:50 
Вымогатель припоя
Аватар пользователя

Карма: 10
Рейтинг сообщений: 171
Зарегистрирован: Ср июн 29, 2022 16:25:45
Сообщений: 532
Рейтинг сообщения: 0
BOB51, 1. не вижу смысла обновлять, оно и так работает. Равно как и десятка винда с продленными на 4 года обновлениями.
2. про недоступность - мое мнение не будет совпадать с мнением администрации, поэтому промолчу. Мне - доступно.

_________________
Белая и Пушистая


Вернуться наверх
 
 Заголовок сообщения: Re: Котуинко
СообщениеДобавлено: Сб янв 17, 2026 08:48:13 
Друг Кота
Аватар пользователя

Карма: 96
Рейтинг сообщений: 1505
Зарегистрирован: Вт мар 16, 2010 22:02:27
Сообщений: 15486
Откуда: ДОНЕЦК
Рейтинг сообщения: 0
Обновления добавили новые семейства МК.
Но смысла при отсутствии таковых в наличии особо нету.
Касательно доступности - речь о доступе без всяких заморочек.
Остальное не считается (хотя и существует) .
В микрочип студии похоже постарались от GCC уйти в пользу микрощипьего варианта...
:roll:
А для пенсионной забавки мне и старой 4.19 да АВРкиных платформ в ардуино 1.8.19 достаточно.
8)


Вернуться наверх
 
 Заголовок сообщения: Re: Котуинко
СообщениеДобавлено: Чт янв 22, 2026 20:32:24 
Друг Кота
Аватар пользователя

Карма: 96
Рейтинг сообщений: 1505
Зарегистрирован: Вт мар 16, 2010 22:02:27
Сообщений: 15486
Откуда: ДОНЕЦК
Рейтинг сообщения: 0
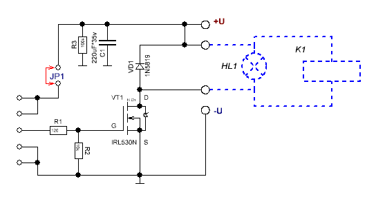
Пока делать нечего слепил из подручных средств полевичек "нижнего ключа" для прикладных адуриньих тестов...
СпойлерИзображение

Что то много у народа вопросов на данную тему, а конкретно перепроверить особо нечем ...
:solder:


Вернуться наверх
 
 Заголовок сообщения: Re: Котуинко
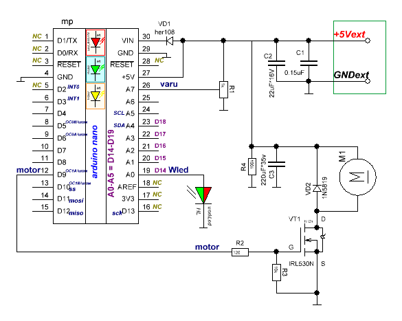
СообщениеДобавлено: Чт янв 29, 2026 17:24:08 
Друг Кота
Аватар пользователя

Карма: 96
Рейтинг сообщений: 1505
Зарегистрирован: Вт мар 16, 2010 22:02:27
Сообщений: 15486
Откуда: ДОНЕЦК
Рейтинг сообщения: 0
Слепил простейший ленивый тест для того ключа на полевичке
https://img.radiokot.ru/files/20529/3zar064p98.GIF
Спойлер
Код:
/*        test290126
 *    тестовый макет - игрушка
 *    управляемый с помощью переменного резистора вентилятор
 */
 
//----------

/*         motor (D9)
 *  вывод управления ключем мотора вентилятора
 *  режим цифровой выход output
 *  активный уровень = 1
 */
#define motor 9

/*       varu (A7)
 * вывод приема данных с движка потенциометра
 * режим  - аналоговый вход
 * диапазон входного напряжения 0 - +5В(или +3В)
 */
#define varu A7

/*      Wled  (D14)
 * вывод подключения индикаторного светодиода
 * отображающего нестабильное состояние (перемещение)
 * движка потенциометра
 * режим цифровой выход output
 * активное состояние = 1
 */
#define Wled 14

volatile int tmp; // байт хранения предыдущих данных АЦП
int tmp1; // текущее значение от АЦП
volatile byte flag; // флаг "данные защелкнуты"


//----------

void setup() {
  // put your setup code here, to run once:

   // настройка выводов
 digitalWrite(motor, LOW); digitalWrite(Wled, LOW);
 pinMode(motor, OUTPUT); pinMode(Wled, OUTPUT); pinMode(varu, INPUT);
 analogReference(DEFAULT); tmp = 0;

}


void loop() {
  // put your main code here, to run repeatedly:

 tmp1 = analogRead(varu);
 tmp1 = (tmp1 >> 2);
  if(tmp != tmp1){tmp = tmp1; digitalWrite(Wled, HIGH); flag = 0;}
   else {
    if(!flag)
     {
      if(tmp <= 76){analogWrite(motor, 0);}
      else{analogWrite(motor, tmp);}
      digitalWrite(Wled, LOW); flag = 1;
     }
    }
 delay(100);
}

:sleep:


Вернуться наверх
 
 Заголовок сообщения: Re: Котуинко
СообщениеДобавлено: Чт фев 05, 2026 18:35:15 
Сверлит текстолит когтями
Аватар пользователя

Карма: 1
Рейтинг сообщений: 23
Зарегистрирован: Чт авг 21, 2014 11:11:48
Сообщений: 1291
Откуда: краснодарский край
Рейтинг сообщения: 0
Читаю Катупитию,Бентли. Вот страница 168 Может тупития это я, но не пойму откуда тройки взялись вместо иксов.


Вложения:
катупития.txt [1.56 KiB]
Скачиваний: 12
Вернуться наверх
 
 Заголовок сообщения: Re: Котуинко
СообщениеДобавлено: Чт фев 05, 2026 18:55:39 
Друг Кота
Аватар пользователя

Карма: 96
Рейтинг сообщений: 1505
Зарегистрирован: Вт мар 16, 2010 22:02:27
Сообщений: 15486
Откуда: ДОНЕЦК
Рейтинг сообщения: 1
Там просто очепятка.
Вместо y=cube(x)
должно быть y=cube(3)
очепятки и от "цензуры" порой специально вводили - чтоб самообразованием народ не мог заниматься и шпионы не разобрались.
8)


Вернуться наверх
 
 Заголовок сообщения: Re: Котуинко
СообщениеДобавлено: Сб фев 07, 2026 20:49:10 
Друг Кота
Аватар пользователя

Карма: 96
Рейтинг сообщений: 1505
Зарегистрирован: Вт мар 16, 2010 22:02:27
Сообщений: 15486
Откуда: ДОНЕЦК
Рейтинг сообщения: 0
ОЧЕРЕДНЫЕ ПЕЧАЛЬНЫЕ РАЗМЫШЛЕНИЯ НА ТЕМУ АРДУИНО ...
Навеяно этими темами:
viewtopic.php?f=66&t=200578
и больше этой
viewtopic.php?f=66&t=200625
Ранее для АВР платформ при загрузке через программатор (по SPI) было принято, что прошивка фузов и бутлоадера идет при запуске
"инструменты -> записать загрузчик"
А прошивка программ делается при
"скетч -> загрузить через программатор"...
Однако при разборе случая с аттини13 под платформой MicroCore v2.5.1 от MCUdude появилось нечто новое и неожиданное...
Выполнение опции
"инструменты -> записать загрузчик"
вызывает вот такую ошибку:
Спойлер
Код:
D:\Arduino\portable\packages\MicroCore\tools\avrdude\8.0-arduino.1/bin/avrdude -CD:\Arduino\portable\packages\MicroCore\tools\avrdude\8.0-arduino.1/etc/avrdude.conf -v -pattiny13a -cstk500v1 -B32 -PCOM5 -b19200 -e -Ulock:w:0xff:m -Uhfuse:w:0xfb:m -Ulfuse:w:0b00111010:m
Avrdude version 8.0-arduino.1
Copyright see https://github.com/avrdudes/avrdude/blob/main/AUTHORS

System wide configuration file is D:\Arduino\portable\packages\MicroCore\tools\avrdude\8.0-arduino.1\etc\avrdude.conf

Using port            : COM5
Using programmer      : stk500v1
Setting baud rate     : 19200
Setting bit clk period: 32.0 us

Error: cannot get into sync
Error: cannot set Parm_STK_SCK_DURATION
Error: unable to open port COM5 for programmer stk500v1

Avrdude done.  Thank you.
Ошибка при записи загрузчика.


Это при условии, что программатор ардуиноISP подключен к ПК и правильно определен как СОМ5
В то же время, и при сохранении того же подключения, выполнение опции
"скетч -> загрузить через программатор"
мало того, что прекрасно выполняется, так еще и содержит добавку в виде записи фуз битов для заданной в проекте конфигурации МК!...
Вот такой отчет IDE:
Спойлер
Код:
Скетч использует 704 байт (68%) памяти устройства. Всего доступно 1024 байт.
Глобальные переменные используют 18 байт (28%) динамической памяти, оставляя 46 байт для локальных переменных. Максимум: 64 байт.
D:\Arduino\portable\packages\MicroCore\tools\avrdude\8.0-arduino.1/bin/avrdude -CD:\Arduino\portable\packages\MicroCore\tools\avrdude\8.0-arduino.1/etc/avrdude.conf -v -pattiny13a -cstk500v1 -PCOM5 -b19200 -Uhfuse:w:0xfb:m -Ulfuse:w:0b00111010:m -Uflash:w:C:\Users\9532~1\AppData\Local\Temp\arduino_build_595068/tn13gat.ino.hex:i
Avrdude version 8.0-arduino.1
Copyright see https://github.com/avrdudes/avrdude/blob/main/AUTHORS

System wide configuration file is D:\Arduino\portable\packages\MicroCore\tools\avrdude\8.0-arduino.1\etc\avrdude.conf

Using port            : COM5
Using programmer      : stk500v1
Setting baud rate     : 19200
AVR part              : ATtiny13A
Programming modes     : SPM, ISP, HVSP, debugWIRE
Programmer type       : STK500
Description           : Atmel STK500 v1
HW Version            : 2
FW Version            : 1.18
Topcard               : Unknown
Vtarget               : 0.0 V
Varef                 : 0.0 V
Oscillator            : Off
SCK period            : 0.0 us
XTAL frequency        : 7.372800 MHz

AVR device initialized and ready to accept instructions
Device signature = 1E 90 07 (ATtiny13, ATtiny13A)
Auto-erasing chip as flash memory needs programming (-U flash:w:...)
specify the -D option to disable this feature
Erased chip

Processing -U hfuse:w:0xfb:m
Reading 1 byte for hfuse from input file 0xfb
in 1 section [0, 0]
Writing 1 byte (0xFB) to hfuse, 1 byte written, 1 verified

Processing -U lfuse:w:0b00111010:m
Reading 1 byte for lfuse from input file 0b00111010
in 1 section [0, 0]
Writing 1 byte (0x3A) to lfuse, 1 byte written, 1 verified

Processing -U flash:w:C:\Users\9532~1\AppData\Local\Temp\arduino_build_595068/tn13gat.ino.hex:i
Reading 704 bytes for flash from input file tn13gat.ino.hex
in 1 section [0, 0x2bf]: 22 pages and 0 pad bytes
Writing 704 bytes to flash
Writing | ################################################## | 100% 1.44s
Reading | ################################################## | 100% 0.59s
704 bytes of flash verified

Avrdude done.  Thank you.

Причем одни платформы могут работать по старым правилам (та же DIY ATtiny версии 2023.4.19-gcc7.3 к примеру), а другие уже по новым - в зависимости от версий установленных в IDE платформ (и , вероятно, версий самой IDE)...
Так что при работе через программатор по SPI необходимо быть весьма внимательным и осторожным...
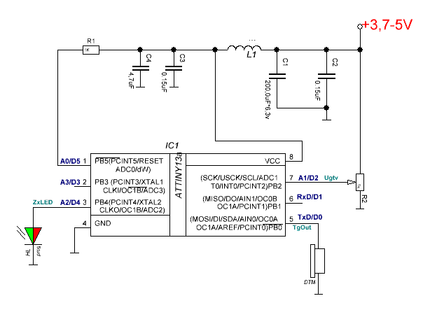
В вышеприведенном примере использовалась тестовая игрушка по схеме
https://img.radiokot.ru/files/20529/3zktmtki1p.GIF
и с этой программой
Спойлер
Код:
/*
 * проект  - игрушка
 * регулируемый звуковой генератор
 *       tn13gat.ino
 */

// Ugtv вывод подключения движка потенциометра
// задатчика частоты аналоговый вход АЦП1 (A1)
#define Ugtv A1
// TgOut вывод подключения выхода на телефонный капсуль
// выход (D0), пассивное состояние = 0
#define TgOut 0
// ZxLED вывод подключения индикатора
// нестабильности входных данных
// выход (D4), активный уровень = 1
#define ZxLED 4
// константа интервала времени для шага опроса АЦП (mS)
#define tms 45
// константа устранения шумов движка
#define zum 0xFFF0
volatile unsigned long tmpMs0; // РВХ контроля интервала опроса АЦП
unsigned long tmpMs1; // РВХ текущего значения времени в mS
volatile unsigned int tmp0; // РВХ предыдущих данных АЦП
unsigned int tmp1; // РВХ текущего результата АЦП
volatile byte flag; // триггер блокировки повторного включения текущей tonе

//----------

void setup() {
  // put your setup code here, to run once:
   digitalWrite(TgOut, LOW); digitalWrite(ZxLED, LOW);
   pinMode(Ugtv, INPUT); pinMode(TgOut, OUTPUT); pinMode(ZxLED, OUTPUT);
   analogReference(DEFAULT);
}

//----------

void loop() {
  // put your main code here, to run repeatedly:
  tmpMs1 = millis();
 
  if((tmpMs1 - tmpMs0) >= tms)
  {
   
    tmpMs0 = tmpMs1;
    tmp1 = analogRead(Ugtv);
    tmp1 = tmp1 & zum; // нормирование данных
    if(tmp0 == tmp1)
     {
      if(!flag)
       {
         digitalWrite(ZxLED, LOW); // выключить ZxLED
        // включить звук на TgOut с частотой равной данным от потенциометра
        tone(TgOut, tmp0); flag = 1;
       }
     }
    else{
      digitalWrite(ZxLED, HIGH);// включить индикатор ZxLED
      noTone(TgOut);// отключить звук на TgOut
      tmp0 = tmp1;// перезапись значения из tmp1 в tmp0
      flag = 0;
     }
   
  }
}

//----------


:tea:
:beer:


Вернуться наверх
 
 Заголовок сообщения: Re: Котуинко
СообщениеДобавлено: Вс фев 08, 2026 10:14:21 
Сверлит текстолит когтями
Аватар пользователя

Карма: 1
Рейтинг сообщений: 23
Зарегистрирован: Чт авг 21, 2014 11:11:48
Сообщений: 1291
Откуда: краснодарский край
Рейтинг сообщения: 0
https://vrtp.ru/index.php?showtopic=357 ... ntry993563
Ардуино.нас снова поимели. :))


Вернуться наверх
 
 Заголовок сообщения: Re: Котуинко
СообщениеДобавлено: Вс фев 08, 2026 10:46:33 
Друг Кота
Аватар пользователя

Карма: 96
Рейтинг сообщений: 1505
Зарегистрирован: Вт мар 16, 2010 22:02:27
Сообщений: 15486
Откуда: ДОНЕЦК
Рейтинг сообщения: 0
Нанка в комплекте с JDY40 ??
8)


Вернуться наверх
 
 Заголовок сообщения: Re: Котуинко
СообщениеДобавлено: Вт фев 17, 2026 19:32:45 
Друг Кота
Аватар пользователя

Карма: 96
Рейтинг сообщений: 1505
Зарегистрирован: Вт мар 16, 2010 22:02:27
Сообщений: 15486
Откуда: ДОНЕЦК
Рейтинг сообщения: 0
Предложил одному котейкину проверить его предположение практикой
viewtopic.php?p=4790174#p4790174
А в ответ -"...
viewtopic.php?p=4790178#p4790178
"...
К сожалению, давно не пишу для АВР, поэтому показать в сравнении на АВР не могу. Но могу привести пример для любимого многими нынче STM32 :)..."
Так любой вариант программы только на единой базе проверить можно.
:wink:
Тем более мне пока те АРМы особо не требовались. Может "не доросли задачи", а может отсутствие свободно-бесплатных компиляторов (включая ассемблер) для стародохлых ПК не слишком нравится.
Плюс необходимость детального изучения огроменных даташитов (без практического приложения/применения).
Разве что попробовал под адуринкой чуток да и забросил... Тудыть же и ESPшки - но у них другое - надо по сетевым технологиям и соответствующим компиляторам приличный объём перечитать (ежли чего своего нашкрябать, а не примерами баловаться).
:dont_know:
8)
Да вот ещё:
viewtopic.php?p=4790188#p4790188
Хотелось только замечание сделать:
чтобы оценить результат работы с МК под ассемблером необходимо до мелочей знать документацию на тот МК и его систему команд.
Ежли работу с компилятором (ассемблер и/или Си или еще какой ЯВУ) освоить достаточно легко, то изучение документации современных "систем на кристалле" при скоростях "устаревания" моделей/типов тех МК делает подход к работе под ассемблером практически весьма затратным.
Работа с АРМ и "системами на кристалле" принуждает к переходу на различные варианты применения ЯВУ (языков высокого уровня).
Но одновременно с тем и создает полную зависимость разработчика устройств от авторов сред разработки, что не всегда учитывается "на перспективу".
:beer:


Последний раз редактировалось BOB51 Вт фев 17, 2026 19:47:14, всего редактировалось 1 раз.

Вернуться наверх
 
 Заголовок сообщения: Re: Котуинко
СообщениеДобавлено: Вт фев 17, 2026 19:51:51 
Встал на лапы

Зарегистрирован: Пн фев 16, 2026 17:30:02
Сообщений: 94
Рейтинг сообщения: 0
А что я мог еще ответить, если я действительно НЕ пишу для АВР :) Последний раз, когда я держал АВР в руках, как раз примерно совпадает с годом вашей регистрации на этом форуме :) Ну и что вы от меня хотите то?
Да, меня в то время тоже не очень обрадовали тысячестраничные доки на тогдашний STM32F100. Ну а че делать то, нужда заставила, напрягся и освоил.
В прочем, я никого не заставляю и не убеждаю никуда переходить и менять привычное.

Добавлено after 4 minutes 12 seconds:
Скетчи для Ардуины же никогда не были быстрыми, поскольку в них использовался максимально унифицированный подход, жертвуя производительностью ради единообразия и упрощения программной части.

Добавлено after 6 minutes 9 seconds:
Поэтому при сравнении сгенерированного из Ардуино-скетчей асмового кода с асмом, написанным человеком, Ардуино-скетч будет проигрывать и в производительности, и в размере кода. Потому как написаны на Си неоптимально, избыточно.
Это вы еще не бывали на форумах ардуинщиков. Вы бы смеялись от их проблем, как они, не понимая разницы между аппаратным и программным I2C, пытаются состыковать различные скетчи в один кусок, именуемый "программой"


Вернуться наверх
 
 Заголовок сообщения: Re: Котуинко
СообщениеДобавлено: Вт фев 17, 2026 19:58:12 
Друг Кота
Аватар пользователя

Карма: 96
Рейтинг сообщений: 1505
Зарегистрирован: Вт мар 16, 2010 22:02:27
Сообщений: 15486
Откуда: ДОНЕЦК
Рейтинг сообщения: 0
Так там есть и проект GCC в авр студии...
:wink:
Но ежли у меня для АВРок ленивый пример - попробуйте у себя соответственно сделать и чистый ассемблер и СИ - только вот где для АРМов компилятор ассемблера "в чистом виде" раскопать... Все среды под минимум Си вроде ...
Помимо того еще и заставлять изучать документацию в избыточном объёме (я что то не замечал проектов для АРМ под ассемблером - хотя бы для примера) как то это не в моем стиле...
:roll:
Но поскольку у нас разные базовые МК - смысл вступать в спор абсолютно теряется (зачем бы АРМовцу лезть в споры с оценками в тему с АВР?).
8)
Ардуино - всего лишь ИНСТРУМЕНТ (один из многих), коим просто надо корректно пользоваться.
:wink:


Вернуться наверх
 
 Заголовок сообщения: Re: Котуинко
СообщениеДобавлено: Вт фев 17, 2026 20:08:02 
Встал на лапы

Зарегистрирован: Пн фев 16, 2026 17:30:02
Сообщений: 94
Рейтинг сообщения: 0
Хорошо, позднее попробую привести пример на СТМ.

Компилятор ассемблера уже встроен в среде разработки. Из стареньких и бесплатных можете поискать Atollic. Ранее это была официальная бесплатная среда разработки для АРМ. Позднее её перекупили ST Microelectronics, а затем трансформировали в новый продукт CubeIDE.


Вернуться наверх
 
 Заголовок сообщения: Re: Котуинко
СообщениеДобавлено: Вт фев 17, 2026 20:32:55 
Друг Кота
Аватар пользователя

Карма: 96
Рейтинг сообщений: 1505
Зарегистрирован: Вт мар 16, 2010 22:02:27
Сообщений: 15486
Откуда: ДОНЕЦК
Рейтинг сообщения: 0
У меня подход к ассемблеру слишком старомодный.
8)
С другой стороны как раз именно ардуиноIDE может рассматриваться как наиболее удачное средство для работ с различными семействами МК.
К сожалению с недавних пор сайт ардуино перешел в разряд "подсанкционных", что ограничивает перспективы использования определенным набором того, что можно хранить в архивной форме (с возможностью быстрого восстановления).
Что будет более перспективным на будущее - предсказать довольно сложно (может простая палка-копалка к примеру :roll: ).
Пока что наиболее удачны платформы на основе АВРок под ардуино IDE по представленному перечню МК, возможностям самостоятельного изготовления железа программатора и возможностям компилятора плюс широкая доступность в продаже.
Опять же что будет дальше - удел шаманов.
С меня на крайний случай и MCS51/INTEL8080/Z80 под ассемблером (с листочками бумаги и карандашиком в качестве компилятора) возможностей хватит (даже ежли другого не будет).
:hunger:
:beer:


Вернуться наверх
 
 Заголовок сообщения: Re: Котуинко
СообщениеДобавлено: Ср фев 18, 2026 14:29:47 
Встал на лапы

Зарегистрирован: Пн фев 16, 2026 17:30:02
Сообщений: 94
Рейтинг сообщения: 0
Ардуина попала под ссанкции? Хм. Походу, это уже наши тормозят. Есть немало примеров, когда доступ к безобидным материалам закрывают с нашей стороны по формальным признакам, находя какие-то древние и неактуальные материалы, в которых чето там "усматривают". Очень у нас уж любят всё запрещать из-за собственного страха.
А что будет дальше - да и так примерно понятно, запретят всё забугорное (в первый раз чтоль?) и принудительно влепят какой-нить условный Миландр по цене десять тысяч шкурок енотов за штучку. И покупать разрешат только при наличии справки из комендатуры. Да у них уже несколько лет так и сделано.

Касательно затронутой темы Асм/Си.
Сделал вот такой синтетический пример на Си. Вычисление среднего арифметического в массиве чисел. Функция Average() вызывает функцию Sum() для подсчета суммы элементов и этот результат делит на число элементов в массиве.

Спойлер
Код:
int Sum(int const* array, uint32_t n)
{
    int result = 0;
    while(n--)
    result += *array++;
    return result;
}

int Average(int const* array, uint32_t n)
{
    return Sum(array, n) / n;
}

int array[50];

int main()
{
    volatile int avr;
    avr = Average(array, 50);


При компиляции без оптимизации (параметр -O0) получается вот такой ассемблерный листинг, и он довольно длинный
Спойлер
Код:
int Sum(int const* array, uint32_t n)
{
 800014c:   b480         push   {r7}
 800014e:   b085         sub   sp, #20
 8000150:   af00         add   r7, sp, #0
 8000152:   6078         str   r0, [r7, #4]
 8000154:   6039         str   r1, [r7, #0]
   int result = 0;
 8000156:   2300         movs   r3, #0
 8000158:   60fb         str   r3, [r7, #12]
   while(n--)
 800015a:   683b         ldr   r3, [r7, #0]
 800015c:   1e5a         subs   r2, r3, #1
 800015e:   603a         str   r2, [r7, #0]
 8000160:   2b00         cmp   r3, #0
 8000162:   bf14         ite   ne
 8000164:   2301         movne   r3, #1
 8000166:   2300         moveq   r3, #0
 8000168:   b2db         uxtb   r3, r3
 800016a:   2b00         cmp   r3, #0
 800016c:   d007         beq.n   800017e <_Z3SumPKim+0x32>
      result += *array++;
 800016e:   687b         ldr   r3, [r7, #4]
 8000170:   1d1a         adds   r2, r3, #4
 8000172:   607a         str   r2, [r7, #4]
 8000174:   681b         ldr   r3, [r3, #0]
 8000176:   68fa         ldr   r2, [r7, #12]
 8000178:   4413         add   r3, r2
 800017a:   60fb         str   r3, [r7, #12]
   while(n--)
 800017c:   e7ed         b.n   800015a <_Z3SumPKim+0xe>
   return result;
 800017e:   68fb         ldr   r3, [r7, #12]
}
 8000180:   4618         mov   r0, r3
 8000182:   3714         adds   r7, #20
 8000184:   46bd         mov   sp, r7
 8000186:   bc80         pop   {r7}
 8000188:   4770         bx   lr

0800018a <_Z7AveragePKim>:

int Average(int const* array, const uint32_t n)
{
 800018a:   b580         push   {r7, lr}
 800018c:   b082         sub   sp, #8
 800018e:   af00         add   r7, sp, #0
 8000190:   6078         str   r0, [r7, #4]
 8000192:   6039         str   r1, [r7, #0]
   return Sum(array, n) / n;
 8000194:   6839         ldr   r1, [r7, #0]
 8000196:   6878         ldr   r0, [r7, #4]
 8000198:   f7ff ffd8    bl   800014c <_Z3SumPKim>
 800019c:   4603         mov   r3, r0
 800019e:   461a         mov   r2, r3
 80001a0:   683b         ldr   r3, [r7, #0]
 80001a2:   fbb2 f3f3    udiv   r3, r2, r3
}
 80001a6:   4618         mov   r0, r3
 80001a8:   3708         adds   r7, #8
 80001aa:   46bd         mov   sp, r7
 80001ac:   bd80         pop   {r7, pc}
   ...

080001b0 <main>:
int main()
{
   volatile int avr;
   avr = Average(array, 50);
 80001b6:   2132         movs   r1, #50   ; 0x32
 80001b8:   4802         ldr   r0, [pc, #8]   ; (80001c4 <main+0x14>)
 80001ba:   f7ff ffe6    bl   800018a <_Z7AveragePKim>
 80001be:   4603         mov   r3, r0
 80001c0:   607b         str   r3, [r7, #4]


Подробно каждую строчку описывать не буду, это долго. Скажу лишь что здесь при генерации компилятор использовал самый простой и избыточный шаблон, сохраняя все вызовы функций вместе с передачей параметров через стек и самые простые алгоритмы математики и логики, даже несмотря на более оптимальный сишный код. Кароч, компилятор исполняет роль тупого студента.

Ладно. Теперь включаем оптимизацию компиляции на уровень -O3 и получаем:
Спойлер
Код:
 800014c:   2200         movs   r2, #0
 800014e:   4b07         ldr   r3, [pc, #28]   ; (800016c <main+0x20>)
 8000152:   f103 00c8    add.w   r0, r3, #200   ; 0xc8

 8000156:   f853 1b04    ldr.w   r1, [r3], #4
 800015a:   4283         cmp   r3, r0
 800015c:   440a         add   r2, r1
 800015e:   d1fa         bne.n   8000156 <main+0xa>

 8000160:   4b03         ldr   r3, [pc, #12]   ; (8000170 <main+0x24>)
 8000162:   fba3 2302    umull   r2, r3, r3, r2
 8000166:   091b         lsrs   r3, r3, #4
 8000168:   9301         str   r3, [sp, #4]

Здесь уже задействуются более эффективные шаблоны. При этом вызовы функций Average и Sum с их накладными расходами полностью исчезают. Компилятор учитывает короткую сишную запись while(n--) и *array++ и применяет соответствующие совмещенные инструкции.
Первые три строчки задают начальные условия, следующие четыре строчки выполняют суммирование элементв и последние четыре строки выполняют деление суммы на число элементов и сохренение результата в ОЗУ.

Таким образом, при включении оптимизации компилятора на выходе генерируется фактически то же самое, как если бы вы писали это вручную на ассемблере. Возможно, кому-то покажется быстрее написать этот текст на ассемблере. Конкретно этот пример несложен и на ассемблере писать даже меньше букв, чем на Си.
Но чтобы писать такой же эффективный код на ассемблере в рамках всей программы, нужно помимо логики приложения всегда держать в голове логику и ограничения инструкций, помнить все их варианты и ограничения параметров. А во-вторых, изменение такого текста под изменившиеся условия будет выполнить намного сложнее.
В разных сериях ядра АРМ используется разный набор инструкций. В лучшем случае, если замените Cortex M3 на Cortex M7 вы просто ограничитесь базовым набором, не используя специфические для M7 инструкции. А вот при обратном переходе, если использовали расширенный набор для M7, придется убирать их и искать упрощенный эквивалент на наборе M3.
В противовес этому, когда пишите на Си, один и тот же код без изменений будет работать на любом Кортексе. Я не имею ввиду аппаратные различия периферии, а вот такую прикладную задачу.

Как-то так.


Вернуться наверх
 
Показать сообщения за:  Сортировать по:  Вернуться наверх
Начать новую тему Ответить на тему  [ Сообщений: 2383 ]     ... , , , 119,  

Часовой пояс: UTC + 3 часа


Вы не можете начинать темы
Вы не можете отвечать на сообщения
Вы не можете редактировать свои сообщения
Вы не можете удалять свои сообщения
Вы не можете добавлять вложения

Найти:
Перейти:  


Powered by phpBB © 2000, 2002, 2005, 2007 phpBB Group
Русская поддержка phpBB
Extended by Karma MOD © 2007—2012 m157y
Extended by Topic Tags MOD © 2012 m157y