Например TDA7294

Форум РадиоКот • Просмотр темы - Питание stm32f746
Форум РадиоКот
Здесь можно немножко помяукать :)

Текущее время: Пн окт 27, 2025 13:42:15

Часовой пояс: UTC + 3 часа


ПРЯМО СЕЙЧАС:



Начать новую тему Ответить на тему  [ Сообщений: 12 ] 
Автор Сообщение
Не в сети
 Заголовок сообщения: Питание stm32f746
СообщениеДобавлено: Пн ноя 25, 2024 14:13:07 
Встал на лапы

Зарегистрирован: Ср авг 31, 2022 12:10:34
Сообщений: 100
Рейтинг сообщения: 0
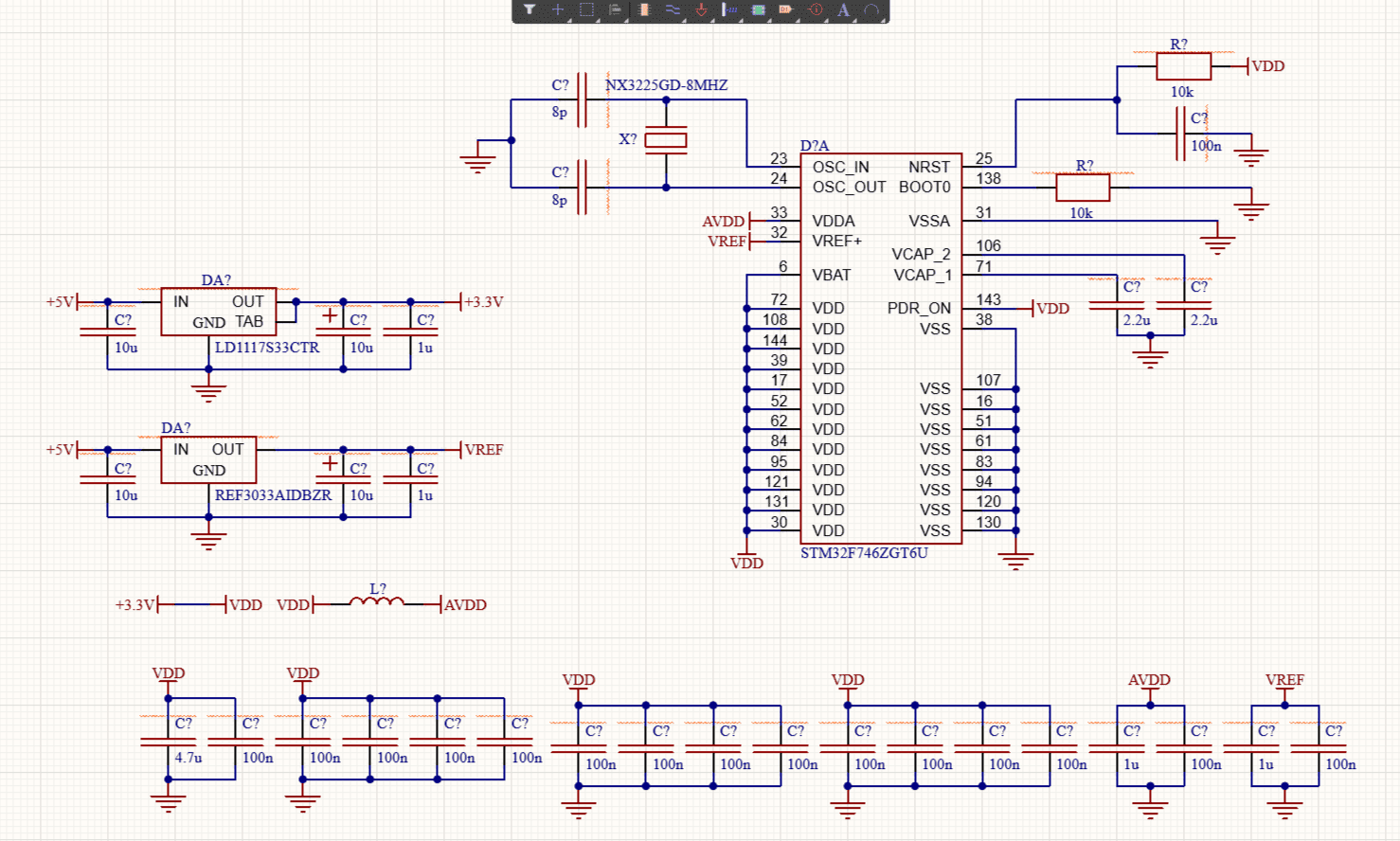
Подскажите, пожалуйста, относительно конденсаторов по питанию, особенно те, что на входе/выходе LD1117 и REF3033, какой лучше будет использовать номинал и тип конденсаторов?

Остальные по документации поставил (4.7мк общий и по одному 100н на каждый Vdd + Vbat).
AVdd соединен с Vdd через ферритовую бусину LQM21FN100M80L.
AVdd и Vref имеют по одному 1мк и 100 нФ.
Как можно улучшить данную схему питания я больше не знаю...


Вложения:
Схема (1).png [45.33 KiB]
Скачиваний: 57
Вернуться наверх
 
Не в сети
 Заголовок сообщения: Re: Питание stm32f746
СообщениеДобавлено: Пн ноя 25, 2024 14:51:15 
Друг Кота
Аватар пользователя

Карма: 182
Рейтинг сообщений: 8314
Зарегистрирован: Пт фев 04, 2011 17:57:51
Сообщений: 19893
Откуда: Рыбинск
Рейтинг сообщения: 0
Медали: 1
Лучший человек Форума 2017 (1)
DmitryR писал(а):
Как можно улучшить данную схему питания я больше не знаю...
Вопрос - зачем улучшить, для чего, относительно чего?


Вернуться наверх
 
Не в сети
 Заголовок сообщения: Re: Питание stm32f746
СообщениеДобавлено: Пн ноя 25, 2024 15:36:08 
Встал на лапы

Зарегистрирован: Ср авг 31, 2022 12:10:34
Сообщений: 100
Рейтинг сообщения: 0
Martin76, относительного этой схемы. Для максимальной точности работы АЦП и ЦАП


Вернуться наверх
 
Не в сети
 Заголовок сообщения: Re: Питание stm32f746
СообщениеДобавлено: Пн ноя 25, 2024 20:22:15 
Электрический кот
Аватар пользователя

Карма: 4
Рейтинг сообщений: 135
Зарегистрирован: Сб мар 09, 2013 11:29:22
Сообщений: 1029
Откуда: 40RUS, Жуков
Рейтинг сообщения: 0
Еще отдельный стаб. на AVdd.

_________________
IVL ex UA6PJ


Вернуться наверх
 
Эиком - электронные компоненты и радиодетали
Не в сети
 Заголовок сообщения: Re: Питание stm32f746
СообщениеДобавлено: Вт ноя 26, 2024 05:27:42 
Встал на лапы

Зарегистрирован: Ср авг 31, 2022 12:10:34
Сообщений: 100
Рейтинг сообщения: 0
240265, А по току AVDD что-то потребляет? При условии работы всех АЦП (по 3-5 каналов) и всех ЦАП. Или там достаточно поставить до 100мА?


Вернуться наверх
 
Не в сети
 Заголовок сообщения: Re: Питание stm32f746
СообщениеДобавлено: Вт ноя 26, 2024 05:53:46 
Друг Кота

Карма: 67
Рейтинг сообщений: 1964
Зарегистрирован: Сб дек 18, 2021 19:25:32
Сообщений: 12867
Рейтинг сообщения: 2
Это всё описано в документации. Зачем задавать такие вопросы?

Берестов писал(а):
Как хорошо уметь читать!
Не надо к маме приставать,
Не надо бабушку трясти:
«Прочти, пожалуйста, прочти!»
Не надо умолять сестрицу:
«Ну, прочитай еще страницу».
Не надо звать,
Не надо ждать,
А можно взять
И почитать!


Вернуться наверх
 
Не в сети
 Заголовок сообщения: Re: Питание stm32f746
СообщениеДобавлено: Вт ноя 26, 2024 08:32:11 
Мучитель микросхем
Аватар пользователя

Карма: 8
Рейтинг сообщений: 102
Зарегистрирован: Ср сен 02, 2015 07:47:20
Сообщений: 403
Рейтинг сообщения: 0
Это всё описано в документации. Зачем задавать такие вопросы?

Берестов писал(а):
Как хорошо уметь читать!
Не надо к маме приставать,
Не надо бабушку трясти:
«Прочти, пожалуйста, прочти!»
Не надо умолять сестрицу:
«Ну, прочитай еще страницу».
Не надо звать,
Не надо ждать,
А можно взять
И почитать!


А как же тренировка памяти у старожил?

_________________
Репозиторий STM32: https://cloud.mail.ru/public/2i19/Y4w8kKEiZ
Актуальность репозитория: 1 сентября 2025 года
Если чего-то не хватает с сайта st.com - пишите, докачаю.


Вернуться наверх
 
Не в сети
 Заголовок сообщения: Re: Питание stm32f746
СообщениеДобавлено: Вт ноя 26, 2024 09:54:39 
Электрический кот
Аватар пользователя

Карма: 4
Рейтинг сообщений: 135
Зарегистрирован: Сб мар 09, 2013 11:29:22
Сообщений: 1029
Откуда: 40RUS, Жуков
Рейтинг сообщения: 0
Какая там память, я вообще с этим МК не работал. :))

_________________
IVL ex UA6PJ


Вернуться наверх
 
Не в сети
 Заголовок сообщения: Re: Питание stm32f746
СообщениеДобавлено: Вт ноя 26, 2024 12:44:59 
Мучитель микросхем
Аватар пользователя

Карма: 8
Рейтинг сообщений: 102
Зарегистрирован: Ср сен 02, 2015 07:47:20
Сообщений: 403
Рейтинг сообщения: 0
Какая там память, я вообще с этим МК не работал. :))

Ну плохо же, когда не знаешь, да ещё и забудешь...

_________________
Репозиторий STM32: https://cloud.mail.ru/public/2i19/Y4w8kKEiZ
Актуальность репозитория: 1 сентября 2025 года
Если чего-то не хватает с сайта st.com - пишите, докачаю.


Вернуться наверх
 
Не в сети
 Заголовок сообщения: Re: Питание stm32f746
СообщениеДобавлено: Вт ноя 26, 2024 13:06:31 
Друг Кота
Аватар пользователя

Карма: 59
Рейтинг сообщений: 1566
Зарегистрирован: Вт окт 22, 2013 04:37:23
Сообщений: 3395
Откуда: Казань
Рейтинг сообщения: 0
Когда не знаешь, да ещё и забудешь, отвечаешь так:

DmitryR, AVDD по току потребляет всего ничего - ампер 40, не больше. Поэтому да, 100 мА источника вполне хватит.

_________________
Платы для HLDI - установки лазерной засветки фоторезиста.
Фоторезисты Ordyl Alpha 350 и AM 140.
Жидкое олово для лужения плат (видео) - самое лучшее и только у меня.
Паяльная маска XV501T-4 и KSM-S6189 (5 цветов).
Заказ печатных плат - pcbsmac@gmail.com


Вернуться наверх
 
Не в сети
 Заголовок сообщения: Re: Питание stm32f746
СообщениеДобавлено: Ср ноя 27, 2024 17:18:46 
Электрический кот
Аватар пользователя

Карма: 4
Рейтинг сообщений: 135
Зарегистрирован: Сб мар 09, 2013 11:29:22
Сообщений: 1029
Откуда: 40RUS, Жуков
Рейтинг сообщения: 0
Ну ты бы еще видео прислал :))

Добавлено after 3 minutes 12 seconds:
Какая там память, я вообще с этим МК не работал. :))

Ну плохо же, когда не знаешь, да ещё и забудешь...

Я реально с 746 не работал. Работал с 103,303,407, ардуино, есп8266, есп32, мега8.
:solder:

_________________
IVL ex UA6PJ


Вернуться наверх
 
Не в сети
 Заголовок сообщения: Re: Питание stm32f746
СообщениеДобавлено: Вс дек 01, 2024 21:07:42 
Прорезались зубы
Аватар пользователя

Карма: 2
Рейтинг сообщений: 14
Зарегистрирован: Сб янв 09, 2016 15:51:17
Сообщений: 202
Рейтинг сообщения: 0
Для питания аналоговой части stm прекрасно подходит LM4040A на 3.0V. Дело в том что два отдельных стабилизатора добавляют множество проблем, главная из них - синхронность подачи и снятия напряжения. В некоторых случаях чип может отправится на небеса.
В случае LM4040A - все проблемы решаются гасящим резистором.
Кроме того, аналоговые входы очень шумные. Шум от входной логики цап, шум от перекрёстной ёмкости внутренней коммутации, наведённый шум по силовому питанию, шум по земле. Всё это шумит само по себе, но если использовать источник сигнала с низким сопротивлением (ОУ) - то можно снизить шум до двух младших битов.

_________________
sRtoS


Вернуться наверх
 
Показать сообщения за:  Сортировать по:  Вернуться наверх
Начать новую тему Ответить на тему  [ Сообщений: 12 ] 

Часовой пояс: UTC + 3 часа


Кто сейчас на форуме

Сейчас этот форум просматривают: нет зарегистрированных пользователей и гости: 9


Вы не можете начинать темы
Вы не можете отвечать на сообщения
Вы не можете редактировать свои сообщения
Вы не можете удалять свои сообщения
Вы не можете добавлять вложения

Найти:
Перейти:  


Powered by phpBB © 2000, 2002, 2005, 2007 phpBB Group
Русская поддержка phpBB
Extended by Karma MOD © 2007—2012 m157y
Extended by Topic Tags MOD © 2012 m157y