Например TDA7294

Форум РадиоКот • Просмотр темы - Кварцевый резонатор STM32F103
Форум РадиоКот
Здесь можно немножко помяукать :)

Текущее время: Вт янв 27, 2026 05:50:59

Часовой пояс: UTC + 3 часа


ПРЯМО СЕЙЧАС:



Начать новую тему Ответить на тему  [ Сообщений: 29 ]  1,  
Автор Сообщение
Не в сети
 Заголовок сообщения: Кварцевый резонатор STM32F103
СообщениеДобавлено: Чт июл 25, 2024 17:01:28 
Встал на лапы

Зарегистрирован: Ср авг 31, 2022 12:10:34
Сообщений: 100
Рейтинг сообщения: 0
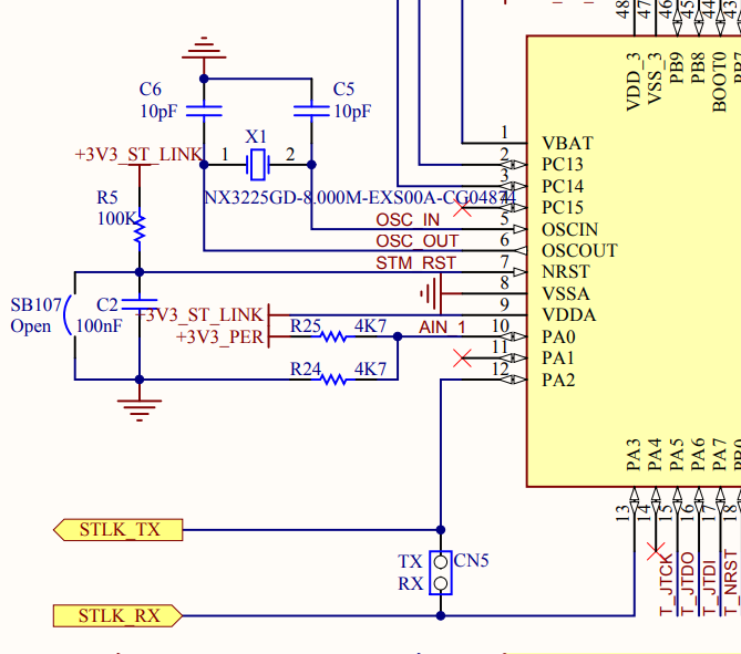
Развел и собрал первую плату на STM32F103C8T6, но не могу прошить, CubeIDE не подключается к микроконтроллеру (программатор ST-Link V2). Готовые BluePill шьются без проблем.
Сначала подумал, что чип с Aliexpress не рабочий, либо где-то ошибся в схеме, но потом подключил осциллограф к кварцевому резонатору, а на нем тишина.

Кварц взял NX3225GD-8MHZ-STD-CRA-3. Когда делал схему, подсматривал в схему к платам Nucleo.
По документации у него нагрузочная емкость 8pF, я впаял 10pF. По палатам Nucleo в одном месте стоят 10pF, в другом 4.3pF.

В итоге на плате Nucleo на осциллографе показывается тактирование (на кварце с 10pF), а у меня ничего.

В какую сторону стоит копать?

Прикладываю скрины документации Nucleo, моей схемы и части платы


Вложения:
Моя схема.png [70.28 KiB]
Скачиваний: 179
Моя плата.png [93.11 KiB]
Скачиваний: 123
Nucleo 2.png [86.93 KiB]
Скачиваний: 108
Nucleo 1.png [152.44 KiB]
Скачиваний: 123
Вернуться наверх
 
Не в сети
 Заголовок сообщения: Re: Кварцевый резонатор STM32F103
СообщениеДобавлено: Чт июл 25, 2024 17:29:48 
Друг Кота

Карма: 67
Рейтинг сообщений: 1964
Зарегистрирован: Сб дек 18, 2021 19:25:32
Сообщений: 12867
Рейтинг сообщения: 0
Ну, насколько я помню, по умолчанию запуск осуществляется на внутреннем генераторе, то есть HSI, то есть, вряд ли оправдано ожидать генерации, если она не включена. И ещё я бы подключил NRST к ST-Link

Добавлено after 5 minutes 42 seconds:
а ещё "AN4080. Getting started with STM32F0x1x2x8 hardware development" говорит, что подтягивающие резисторы на SWD не обязательны, и у Вас на схеме на разъёме частота с данными перепутана, может, и подключили ошибочно?


Вернуться наверх
 
Не в сети
 Заголовок сообщения: Re: Кварцевый резонатор STM32F103
СообщениеДобавлено: Чт июл 25, 2024 17:30:31 
Встал на лапы

Зарегистрирован: Ср авг 31, 2022 12:10:34
Сообщений: 100
Рейтинг сообщения: 0
Martian, Еще не уточнил, R12 не распаян. Это нога PB2 (она же BOOT1). Я так и не понял, нужен ли там резистор. Попробую подключить, но все BluePill шьются без этого пина...
Т.е. скорее всего сами микроконтроллеры не рабочие?


Вернуться наверх
 
Не в сети
 Заголовок сообщения: Re: Кварцевый резонатор STM32F103
СообщениеДобавлено: Чт июл 25, 2024 17:36:09 
Друг Кота

Карма: 67
Рейтинг сообщений: 1964
Зарегистрирован: Сб дек 18, 2021 19:25:32
Сообщений: 12867
Рейтинг сообщения: 0
На подключение отладчика BOOTх не должен влиять. А вот NRST может помочь. И проверьте корректность SWDIO и SWCLK, не перепутали ли местами, и есть ли на них сигналы.


Вернуться наверх
 
Эиком - электронные компоненты и радиодетали
Не в сети
 Заголовок сообщения: Re: Кварцевый резонатор STM32F103
СообщениеДобавлено: Чт июл 25, 2024 17:36:14 
Встал на лапы

Зарегистрирован: Ср авг 31, 2022 12:10:34
Сообщений: 100
Рейтинг сообщения: 0
а ещё "AN4080. Getting started with STM32F0x1x2x8 hardware development" говорит, что подтягивающие резисторы на SWD не обязательны, и у Вас на схеме на разъёме частота с данными перепутана, может, и подключили ошибочно?

Блин, действительно ошибочно развел, а подключаюсь согласно подписям, т.е. тоже ошибочно
Спасибо, попробую. Может есть еще какие-либо недочеты у моей схемы обвязки, а то первый раз развожу под мк


Вернуться наверх
 
Не в сети
 Заголовок сообщения: Re: Кварцевый резонатор STM32F103
СообщениеДобавлено: Чт июл 25, 2024 17:37:47 
Друг Кота

Карма: 67
Рейтинг сообщений: 1964
Зарегистрирован: Сб дек 18, 2021 19:25:32
Сообщений: 12867
Рейтинг сообщения: 0
и сфотографируйте в хорошем качестве микроконтроллер. Может, по качеству маркировки будет сразу видно, что подделка.


Вернуться наверх
 
Не в сети
 Заголовок сообщения: Re: Кварцевый резонатор STM32F103
СообщениеДобавлено: Чт июл 25, 2024 17:39:26 
Друг Кота
Аватар пользователя

Карма: 59
Рейтинг сообщений: 1575
Зарегистрирован: Вт окт 22, 2013 04:37:23
Сообщений: 3432
Откуда: Казань
Рейтинг сообщения: 0
DmitryR, почему исключена вероятность неисправности кварца? Он мог быть бракованным или Вы его могли повредить, перегрев при пайке. Ну и, сняв все детали, тупо прозванивать все цепи на обрывы или коротыши. Тем более, что всё идёт через переходные отверстия.

А вообще, кварцы принято:

- разводить по-другому - https://www.st.com/resource/en/applicat ... ronics.pdf - страницы 45-50;
- разводить как можно ближе к выводам МК. ИМХО, у Вас далековато, хотя, думаю, причина незапуска генерации не в этом.

_________________
Платы для HLDI - установки лазерной засветки фоторезиста.
Фоторезисты Ordyl Alpha 350 и AM 140.
Жидкое олово для лужения плат (видео) - самое лучшее и только у меня.
Паяльная маска XV501T-4 и KSM-S6189 (5 цветов).
Заказ печатных плат - pcbsmac@gmail.com


Вернуться наверх
 
Не в сети
 Заголовок сообщения: Re: Кварцевый резонатор STM32F103
СообщениеДобавлено: Чт июл 25, 2024 17:41:24 
Друг Кота

Карма: 67
Рейтинг сообщений: 1964
Зарегистрирован: Сб дек 18, 2021 19:25:32
Сообщений: 12867
Рейтинг сообщения: 0
Может есть еще какие-либо недочеты у моей схемы обвязки,
"AN4080. Getting started with STM32F0x1x2x8 hardware development" - я приложил этот документ, обратите внимание на страницы 8 и 9, и разделы 5 и 6


Вложения:
AN4080. Getting started with STM32F0x1x2x8 hardware development.pdf [568.74 KiB]
Скачиваний: 207
Вернуться наверх
 
Не в сети
 Заголовок сообщения: Re: Кварцевый резонатор STM32F103
СообщениеДобавлено: Чт июл 25, 2024 17:42:12 
Потрогал лапой паяльник
Аватар пользователя

Карма: 1
Рейтинг сообщений: 26
Зарегистрирован: Ср мар 09, 2016 08:07:41
Сообщений: 308
Рейтинг сообщения: 0
там для подключения ST-Link'ом нужны лишь пины питания(пины 9,24,36,48), земли(пины 8,23,35,47), SWDIO(34), SWCLK(37). кварц не нужен. если не взлетает, проверяйте мильтиметром сопротивление между землей и пинами питания. должно быть в пределах килоома.


Последний раз редактировалось JackSmith Чт июл 25, 2024 17:45:26, всего редактировалось 1 раз.

Вернуться наверх
 
Не в сети
 Заголовок сообщения: Re: Кварцевый резонатор STM32F103
СообщениеДобавлено: Чт июл 25, 2024 17:43:26 
Встал на лапы

Зарегистрирован: Ср авг 31, 2022 12:10:34
Сообщений: 100
Рейтинг сообщения: 0
Martian, Завтра смогу сфотать, сейчас он не под рукой. Брал у них https://aliexpress.ru/store/912392658?g ... 4aa6DiS4nG
А маркировка на нем как на этом https://aliexpress.ru/item/100500521737 ... 478fqCed6N. Вроде визуально прилично выглядел


Вернуться наверх
 
Не в сети
 Заголовок сообщения: Re: Кварцевый резонатор STM32F103
СообщениеДобавлено: Чт июл 25, 2024 17:43:52 
Друг Кота

Карма: 67
Рейтинг сообщений: 1964
Зарегистрирован: Сб дек 18, 2021 19:25:32
Сообщений: 12867
Рейтинг сообщения: 0
А вообще, кварцы принято
да. действительно, я не посмотрел плату, хотя перемычки в схеме насторожили... тогда ещё надо прочитать это: https://caxapa.ru/lib/emc_immunity.html


Вернуться наверх
 
Не в сети
 Заголовок сообщения: Re: Кварцевый резонатор STM32F103
СообщениеДобавлено: Чт июл 25, 2024 17:48:05 
Встал на лапы

Зарегистрирован: Ср авг 31, 2022 12:10:34
Сообщений: 100
Рейтинг сообщения: 0
А кварц при пустом мк (еще до того, как выбран внешний источник тактирования) должен запускаться?


Вернуться наверх
 
Не в сети
 Заголовок сообщения: Re: Кварцевый резонатор STM32F103
СообщениеДобавлено: Чт июл 25, 2024 17:50:50 
Друг Кота

Карма: 67
Рейтинг сообщений: 1964
Зарегистрирован: Сб дек 18, 2021 19:25:32
Сообщений: 12867
Рейтинг сообщения: 0
Наверное, нет... разве что в момент подачи питания. Потому что потом идёт выбор источника тактирования, а он по умолчанию HSI (RCC_CR = 0x0000 XX83, где младшие восемь бит - HSITRIM[4:0], HSIRDY, HSION). Запуск генератора при этом был бы напрасной тратой энергии. Но это так, мысли, я никогда не проверял это на АРМах


Вернуться наверх
 
Не в сети
 Заголовок сообщения: Re: Кварцевый резонатор STM32F103
СообщениеДобавлено: Чт июл 25, 2024 17:53:57 
Встал на лапы

Зарегистрирован: Ср авг 31, 2022 12:10:34
Сообщений: 100
Рейтинг сообщения: 0
DmitryR, почему исключена вероятность неисправности кварца?

Не исключена, изначально как вариант, думал, что залил флюс под него при пайке, что скорее всего и есть, но тщательно отмывал, даже в ультразвуковой ванне помыл. Просто прежде чем его выпаивать, хочется все варианты исключить, потому что легко он не снимется...


Вернуться наверх
 
Не в сети
 Заголовок сообщения: Re: Кварцевый резонатор STM32F103
СообщениеДобавлено: Чт июл 25, 2024 17:57:09 
Друг Кота
Аватар пользователя

Карма: 59
Рейтинг сообщений: 1575
Зарегистрирован: Вт окт 22, 2013 04:37:23
Сообщений: 3432
Откуда: Казань
Рейтинг сообщения: 0
DmitryR, легко не снимется? Без фена Вы, что-ли?

_________________
Платы для HLDI - установки лазерной засветки фоторезиста.
Фоторезисты Ordyl Alpha 350 и AM 140.
Жидкое олово для лужения плат (видео) - самое лучшее и только у меня.
Паяльная маска XV501T-4 и KSM-S6189 (5 цветов).
Заказ печатных плат - pcbsmac@gmail.com


Вернуться наверх
 
Не в сети
 Заголовок сообщения: Re: Кварцевый резонатор STM32F103
СообщениеДобавлено: Чт июл 25, 2024 17:58:03 
Потрогал лапой паяльник
Аватар пользователя

Карма: 1
Рейтинг сообщений: 26
Зарегистрирован: Ср мар 09, 2016 08:07:41
Сообщений: 308
Рейтинг сообщения: 0
А кварц при пустом мк (еще до того, как выбран внешний источник тактирования) должен запускаться?

что бы запустить кварц, вы должны залить в МК прошивку, которая подключится к кварцу, и если будет все ОК (иначе прерывание) то запустит HSE.
ДО ЭТОГО прины к которым подключается кварц находятся в hi-Z режиме, и ни на что не влияют.


Вернуться наверх
 
Не в сети
 Заголовок сообщения: Re: Кварцевый резонатор STM32F103
СообщениеДобавлено: Чт июл 25, 2024 18:01:10 
Встал на лапы

Зарегистрирован: Ср авг 31, 2022 12:10:34
Сообщений: 100
Рейтинг сообщения: 0
Martian, Перемычки в схеме я ставил на случай, если необходимо будет впаять сопротивление, так как в некоторых схемах между кварцем и пинами мк ставят резисторы, а в некоторых параллельно кварцу ставят резистор, в общем тоже отдельная тема для разбирания...

Добавлено after 1 minute 42 seconds:
DmitryR, легко не снимется? Без фена Вы, что-ли?

С феном, но что-то я опасаюсь сильно греть и перепаивать одно и тоже место. Как-то было что у меня площадки меди слезали


Вернуться наверх
 
В сети
 Заголовок сообщения: Re: Кварцевый резонатор STM32F103
СообщениеДобавлено: Чт июл 25, 2024 18:25:26 
Мудрый кот

Карма: 25
Рейтинг сообщений: 498
Зарегистрирован: Сб май 05, 2012 20:24:52
Сообщений: 1859
Откуда: KN34PC, Болгария
Рейтинг сообщения: 0
Попробуйте с STM32 ST-LINK Utility только для теста.
У меня есть похожая ситуация: не могу записывать из STM32CubeIDE.
Переустановил 1.15.1, откатился на 1.13.1 ... А дома ОС win7 x64. Даже уже думаю, что из за неоригинальных программаторов.
А STM32 ST-LINK Utility работает. Правда, отладчик нет и надо найти причину.


Вернуться наверх
 
Не в сети
 Заголовок сообщения: Re: Кварцевый резонатор STM32F103
СообщениеДобавлено: Чт июл 25, 2024 21:18:16 
Встал на лапы

Карма: 1
Рейтинг сообщений: 15
Зарегистрирован: Вс май 15, 2022 23:04:19
Сообщений: 108
Откуда: Белгородская обл.
Рейтинг сообщения: 0
Проверьте на непропай каждый контакт тестером. Один щуп на ногу мк второй на дорожку.


Вернуться наверх
 
Не в сети
 Заголовок сообщения: Re: Кварцевый резонатор STM32F103
СообщениеДобавлено: Пт июл 26, 2024 07:24:22 
Встал на лапы

Карма: 2
Рейтинг сообщений: 3
Зарегистрирован: Вс авг 23, 2015 08:14:05
Сообщений: 136
Рейтинг сообщения: 0
для начала проверить всю плату на предмет непропая, кз и прочего
на boot0 резистор не нужен, можно напрямую на землю
на SWDIO и SWCLK резисторы тоже не нужны
на NRST сильно желательно кнопку иметь, хотя-бы для "connect under reset"

стесняюсь спросить, а в чем сакральный смысл прибивать гвоздями PB2 к земле да ещё и череде резистор ?

попробуйте подключится с помощью STM32 ST-LINK Utility
так-же из неё можно обновить сам ST-LINK

если вы в прошивке не указали что тактирование будет от внешнего кварца, то на нем и будет тишина, к тому-же в цепи тактирования сильно желательно лезть диф-шупами иначе можно и не увидеть ничего, короче не тут проблему ищите ...


Вернуться наверх
 
Показать сообщения за:  Сортировать по:  Вернуться наверх
Начать новую тему Ответить на тему  [ Сообщений: 29 ]  1,  

Часовой пояс: UTC + 3 часа


Кто сейчас на форуме

Сейчас этот форум просматривают: нет зарегистрированных пользователей и гости: 14


Вы не можете начинать темы
Вы не можете отвечать на сообщения
Вы не можете редактировать свои сообщения
Вы не можете удалять свои сообщения
Вы не можете добавлять вложения

Найти:
Перейти:  


Powered by phpBB © 2000, 2002, 2005, 2007 phpBB Group
Русская поддержка phpBB
Extended by Karma MOD © 2007—2012 m157y
Extended by Topic Tags MOD © 2012 m157y