Например TDA7294

Форум РадиоКот • Просмотр темы - EXTRA-PIC
Форум РадиоКот
Здесь можно немножко помяукать :)

Текущее время: Пт мар 13, 2026 16:38:09

Часовой пояс: UTC + 3 часа


ПРЯМО СЕЙЧАС:



Начать новую тему Ответить на тему  [ Сообщений: 3960 ]     ... , , , 186, , , ...  
Автор Сообщение
 Заголовок сообщения: Re: EXTRA-PIC
СообщениеДобавлено: Ср июн 21, 2017 14:59:55 
Друг Кота
Аватар пользователя

Карма: 140
Рейтинг сообщений: 4277
Зарегистрирован: Чт сен 01, 2011 12:53:27
Сообщений: 20131
Откуда: ТьмуТаракания. Почетный житель подмостовья
Рейтинг сообщения: 6
дидя писал(а):
oleg63m

Я не вникал в эти тонкости, так как меня абсолютно не интересует именно особенности Экстра Пика. Мне нужно прошить пару процессоров и забыть о программаторе.

вот поэтому и не работает, ибо думать и вникать не хочешь.

Цитата:
оказалось, что это не только у меня.

а все потому, что все тупо топчутся по одним и тем же граблям, к тому-же и паять не умеют, а схема виновата.....
Цитата:
Кому-то повезло ( тебе), а кому-то нет (мне).


ну нах... Это не везение, это профессионализм и знания.

Цитата:
вот он программировал PIC через простейший программатор без всяких МАХ232.

а вот это уже повезло. ибо макс232 предназначен именно для согласования сом порта, на который не соблюдаются стандарты в компьютере, и ттл. а все ньюансы от горбатых пименений компонентов. у меня, например почти все схемы работают, правда при этом, иногда, для достижения этого чуть ли не пол схемы приходится изменить, но все-же.
а еще иногда люди пяткой мк прижимали, чтобы работало. тоже схема виновата? или все же брюки?

_________________
Шекспир сказал: Судить меня -дано лишь Богу, другим я укажу дорогу... https://natribu.org/
Я его полностью поддерживаю.
Программирую на Fuse AtmelAVR.


Вернуться наверх
 
 Заголовок сообщения: Re: EXTRA-PIC
СообщениеДобавлено: Ср июн 21, 2017 19:06:47 
Встал на лапы

Зарегистрирован: Сб мар 17, 2012 19:45:46
Сообщений: 81
Рейтинг сообщения: 0
oleg63m
Если Это профессионализм и знания то почему же не поделитесь? Есть конкретная схема устройства, есть приборы ну и подскажите куда и как. Судя по вашим сообщениям, Вы прошли через всё это.

Добавлено after 19 minutes 46 seconds:
oleg63m
Вы советовали обратиться к павасиличу А где его искать, не дали адрес.

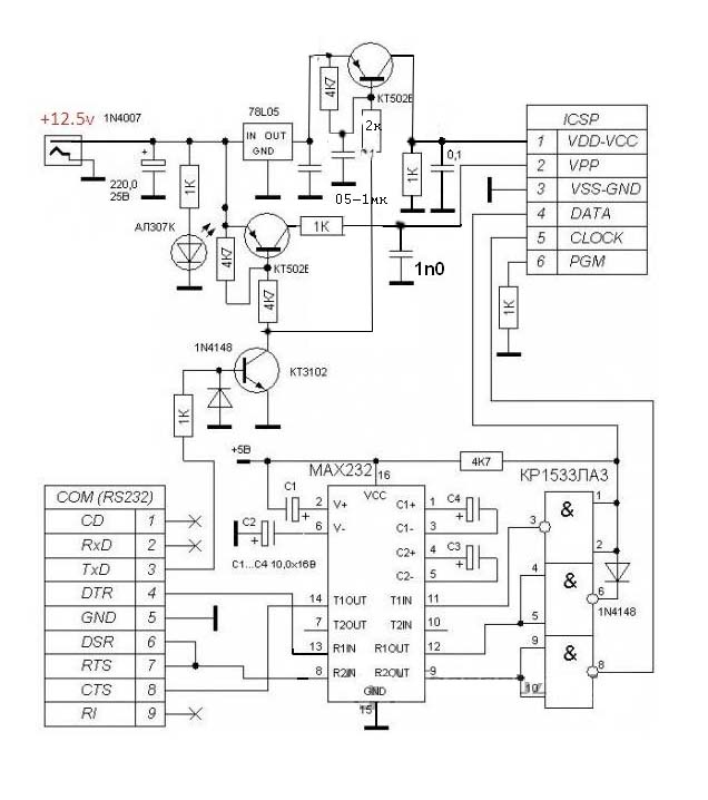
В прилодении та схема (с изменениями) которая собрана. Что не так?


Вложения:
EXTRA-HIC.jpg [94.27 KiB]
Скачиваний: 578
Вернуться наверх
 
 Заголовок сообщения: Re: EXTRA-PIC
СообщениеДобавлено: Ср июн 21, 2017 20:53:31 
Друг Кота
Аватар пользователя

Карма: 140
Рейтинг сообщений: 4277
Зарегистрирован: Чт сен 01, 2011 12:53:27
Сообщений: 20131
Откуда: ТьмуТаракания. Почетный житель подмостовья
Рейтинг сообщения: 3
дидя писал(а):

Если Это профессионализм и знания то почему же не поделитесь?

ну сколько можно уже разжевывать, тут рекурсии раз по 5, и не только мои, неужели трудно полистать форум. помнится модераторы даже банить предлагали за одинаковые посты, чтобы читали форум
Цитата:
Вы прошли через всё это.
Собирал, и другим помогал отлаживать, потом за эти помощи ебуки получал, вместо благодарности, и плюсы тоже дарили, чего уж там...

Цитата:
Вы советовали обратиться к павасиличу А где его искать, не дали адрес.
на этом форуме, в этой теме.
примерно на странице 145. ты бы хоть на узелки посмотрел. для кого все это писано? или чукча не читатель, чукча писатель

Цитата:
В прилодении та схема (с изменениями) которая собрана. Что не так?

у тебя 232 кипит, скорее всего нога где-то соплей закорочена или не туда разведена

_________________
Шекспир сказал: Судить меня -дано лишь Богу, другим я укажу дорогу... https://natribu.org/
Я его полностью поддерживаю.
Программирую на Fuse AtmelAVR.


Вернуться наверх
 
 Заголовок сообщения: Re: EXTRA-PIC
СообщениеДобавлено: Чт июн 22, 2017 08:47:17 
Встал на лапы

Зарегистрирован: Сб мар 17, 2012 19:45:46
Сообщений: 81
Рейтинг сообщения: 0
oleg63m
Спасибо, Олежек, за ориентировку. Насчёт сопли, это исключено. Кипел бы и RS232, но он не кипит. Насчёт рекурсий, просматривал много, но ничего толкового не нашел. Будем искать.
"Сколько можно разжевывать..." думаю столько сколько нужно. Не думаю, что личные обращения к тебе столь часты и конкретны.
Извини, если что...

Добавлено after 1 hour 4 minutes 46 seconds:
oleg63m
Просмотрел павасилича по твоей наводке. Спасибо, это то, что я искал. Однако, не все манипуляции, я делал, повторю, проверю. Прочитал и твои коменты. Толково, со знанием дела. Похоже и у меня все 232 бракованые, один умножитель на минус не работает. Перепроверю по методике павасилича. Смотрел мои изменения в схеме? Что не так? Ну, сразу бы отослал меня в 2013 год к павасиличу и не было бы вопросов.


Вернуться наверх
 
Эиком - электронные компоненты и радиодетали
 Заголовок сообщения: Re: EXTRA-PIC
СообщениеДобавлено: Чт июн 22, 2017 09:23:34 
Друг Кота
Аватар пользователя

Карма: 140
Рейтинг сообщений: 4277
Зарегистрирован: Чт сен 01, 2011 12:53:27
Сообщений: 20131
Откуда: ТьмуТаракания. Почетный житель подмостовья
Рейтинг сообщения: 3
дидя писал(а):
Ну, сразу бы отослал меня в 2013 год к павасиличу и не было бы вопросов.


ну, вот. наконец диалог пошел с пониманием.
видел узелки? половину из них я специально лично приклеил, чтобы люди быстро истину находили.
а вопросы, должны быть исклюзивными, на которые еще нет ответов. эта тема могла бы занимать страниц 10 всего, если бы одни и те же вопросы не повторялись.
Да и зачем разъяснять то, что уже лучше меня много раз растолковали? плохо у меня разъяснения без непечатных выражений получаются :)))
повториться не проблема, но это еще +10 страниц флуда.
и еще, насчет 2013 года. данный программатор в 2003-5 годах был на расхват, еще и актуален. сегодня- это на любителя попаять и поковыряться с отладкой. да и портов все труднее найти.
еще есть вариант от кота с погоняловом adusik. он без 232 пр/передатчика совсем. можешь загуглить JDM совместимый программатор. наверняка десяток схем найдешь. все они работают по одному приципу.
PonyРrog тоже один из таких
по первому же запросу нашелся вариант в моей интерпретации. :)))


http://popalvdtp.ru/avr-i-pic-programmatory.html
СпойлерИзображение

а вот adusik свою схему зажал, везде поудалял. :kill:
но не совсем везде. тут осталась :))) http://2zv.ru/article/1621-avr-and-pic- ... programmer

на старых матерях gd75232 имеются, можно их прикошачить
или любой кмоп с широкодиапазонным питанием , например 561 лн...с диодами и резисторами.вполне сойдет

вот тут можно почерпнуть информацию http://www.dubrovenko.ru/ddssite/dshexp1w.htm

СпойлерИзображение

схема без микросхем, но для работы обязательно бубен необходим :)))
ну и first vpp естессно не шьет

СпойлерИзображение

еще одна
Ну, если и после этого меня уличат в том, что я не делюсь знаниями..... тогда не знаю :dont_know:

_________________
Шекспир сказал: Судить меня -дано лишь Богу, другим я укажу дорогу... https://natribu.org/
Я его полностью поддерживаю.
Программирую на Fuse AtmelAVR.


Вернуться наверх
 
 Заголовок сообщения: Re: EXTRA-PIC
СообщениеДобавлено: Пт июн 23, 2017 07:39:12 
Прорезались зубы

Карма: -6
Рейтинг сообщений: 16
Зарегистрирован: Пн дек 01, 2008 14:19:31
Сообщений: 235
Откуда: Киргизия.
Рейтинг сообщения: 0
Цитата:
Вот такой любитель, начинающий изучение ПИКов, поверит в ваше или еще чье-то утверждение, что Лайт ничем не хуже полноценной версии, а потом будет вопрошать, почему у него из среды не работает отладка или прошивка.
Zhuk72, не приписывайте мне то, что я не писал. Лайт усечённый вариант( и все это отлично знают) , но свои задачи как программатор он выполняет. Для начинающих хороший вариант, но доказывать вам бесполезно. :facepalm:


Вернуться наверх
 
 Заголовок сообщения: Re: EXTRA-PIC
СообщениеДобавлено: Пт июн 23, 2017 08:52:37 
Сверлит текстолит когтями
Аватар пользователя

Карма: 25
Рейтинг сообщений: 168
Зарегистрирован: Ср янв 29, 2014 08:41:31
Сообщений: 1231
Откуда: Баку
Рейтинг сообщения: 0
но доказывать вам бесполезно. :facepalm:

Аналогично.

_________________
Каждый имеет право на свое личное ошибочное мнение.

У меня было тяжелое детство - я до 14 лет смотрел черно-белый телевизор.


Вернуться наверх
 
 Заголовок сообщения: Re: EXTRA-PIC
СообщениеДобавлено: Пт июн 23, 2017 12:34:54 
Встал на лапы

Зарегистрирован: Сб мар 17, 2012 19:45:46
Сообщений: 81
Рейтинг сообщения: 0
oleg63m

Итак, вылизано всё пронюхано всё, прозвонено всё, по методике павасилича прощупано всё...
Хорошая методика, но главный её недостаток в том, что мы работаем с отключённым прогером от компа, поэтому мою залипуху найти не удалось. Однако есть небольшая программка tcom.exe. Это то же самое что и у павасилича, но прогер подключен к порту компа. Вот этой программулькой и удалось найти блуждающий контакт в разъёме, а также просканировать все сигналы на входах и выходах обоих микросхем.. После устранения неисправностей протестировал прогер в ICProg по методике "установка галочек-снятие галочек" - все сигналы проходят безукоризненно. Правда, уровень сигнала на 14 контакте ST232 меняется от -3,75 до +3,56в. Рекомендованое значение от -5_-12 до +5_+12в. Как это может влиять на процесс программирования не ясно. Моё субъективное мнение - прогер исправен... Однако запрограммировать PIC12F675 не удалось ни ICProg, ни WinPIC800,ни PICPgm. .. "???" :dont_know:


Вернуться наверх
 
 Заголовок сообщения: Re: EXTRA-PIC
СообщениеДобавлено: Пт июн 23, 2017 13:00:06 
Друг Кота

Карма: 68
Рейтинг сообщений: 1409
Зарегистрирован: Сб янв 29, 2011 00:28:48
Сообщений: 7774
Рейтинг сообщения: 0
варианты....


Последний раз редактировалось Enman Пт июн 23, 2017 20:17:11, всего редактировалось 2 раз(а).

Вернуться наверх
 
 Заголовок сообщения: Re: EXTRA-PIC
СообщениеДобавлено: Пт июн 23, 2017 13:19:08 
Друг Кота
Аватар пользователя

Карма: 140
Рейтинг сообщений: 4277
Зарегистрирован: Чт сен 01, 2011 12:53:27
Сообщений: 20131
Откуда: ТьмуТаракания. Почетный житель подмостовья
Рейтинг сообщения: 0
ну, ты и ленивый котяра....
viewtopic.php?p=851724
http://forum.cxem.net/index.php?/topic/ ... pic12f675/
http://cxema.my1.ru/publ/skhemy_ustrojs ... 6-1-0-5500
проблема скорее всего возникает изза режима VPP first

_________________
Шекспир сказал: Судить меня -дано лишь Богу, другим я укажу дорогу... https://natribu.org/
Я его полностью поддерживаю.
Программирую на Fuse AtmelAVR.


Вернуться наверх
 
 Заголовок сообщения: Re: EXTRA-PIC
СообщениеДобавлено: Пт июн 23, 2017 16:44:07 
Встал на лапы

Зарегистрирован: Сб мар 17, 2012 19:45:46
Сообщений: 81
Рейтинг сообщения: 0
ну, ты и ленивый котяра....
проблема скорее всего возникает изза режима VPP first


Ну, Олежек, напрасно ты так. Все ссылки эти и не только давно перелопачены. Флуд всё это. Если все сигналы на соответствующих ножках панелек, а именно: Vcc , Clock, Data =5v, Vpp=13.5v. а проц не программируется, то есть какя-то тонкость в самом проце о которой не написано или где-нибудь и написано, но не найдено. Ведь может случайно прошились биты защиты, или ещё какая хрень. И что это за режим Vpp first? .
Из личного опыта программирования AVR. Приобрёл как-то USBAsp, При программировании Khazam-ой приходилось несколько раз нажимать "Ввод" - прошивка проца программера была старой версии. В Ютубе один спец показывал, как обновить прошивку с помошью второго прогера. Сделал всё по писаному, проци залочились. Пришлось делать FuseBit Doctop и после лечения всё пошло как надо. Я это к тому, что и с этим пиком может быть что-то подобное. Натолкни на мысль, Vpp second. Я не исключаю, что проц накрылся медным тазом во время неудачных экспериментов с Extra-PIC-ом. Я уже боюсь брать в руки эти Пики.


Вернуться наверх
 
 Заголовок сообщения: Re: EXTRA-PIC
СообщениеДобавлено: Пт июн 23, 2017 18:24:45 
Друг Кота
Аватар пользователя

Карма: 140
Рейтинг сообщений: 4277
Зарегистрирован: Чт сен 01, 2011 12:53:27
Сообщений: 20131
Откуда: ТьмуТаракания. Почетный житель подмостовья
Рейтинг сообщения: 3
пик - не авр, его убить или залочить это почти нонсенс, если не подавать vpp больше нормы ну и VCC само собою. можно отключить ресет, но стиранием чипа в высоковольтном режиме все можно восстановить. даже кварц не нужен. другое дело, что некоторые современные пики если на него подать питание, сразу начинают выполнять программу внутри себя. чтобы перейти в режим программирования, надо сначала подать на ресет напряжение программирования, а потом уже питание. весь интернет об этом гудел еще лет 5-7 назад, после того как разбили лбы о "непрограммируемые" пики. вот для этих целей и введена вторая цепочка управления питанием или vpp как у Павасилича (по схеме Ю Сиривля), так и у Дубровенка(его доработка), и многих других. в простых (проволочных JDM) эта проблема решается автомаатом путем установки конденсатора около 100 мк в питание мк, а так как токи порта обычно ограничены по уровню, то и происходит задержка подачи vcc на пикушку. но изза разброса параметров портов пляски с бубном неизбежны. отсюда и пошли согласователи на 232 микросхемах, которые должны были, вроде как упростить наладку за счет нормализации портов и ттл уровней, но , увы, почему-то все пошло не так как хотелось. хотя, я не ощутил таких проблем, ибо сразу начал не повторять схему, а делать под свои потребности, с учетом имеющихся знаний в электронике и опыта работы.
об этом много написано, но почему-то именно на этот момент никто не обращает внимание, и потом в труху разбивают буден и мозги коллег по форуму


Цитата:
есть какя-то тонкость в самом проце о которой не написано или где-нибудь и написано, но не найдено.

не поверишь, но об этом можно прочитать в даташите на конкретный чип.
правда на англицком. и не в первой строчке, а мы то даташиты не читаем. мы все знаем....

еще может быть ньюанс, не помню как в этом чипе (я с пиками так, отчасти) может быть включен режим LVP (еще одна новая аббревиатура :))) ), а нога пгм не посажена на землю, но в высоковольтном режиме это пофигу

_________________
Шекспир сказал: Судить меня -дано лишь Богу, другим я укажу дорогу... https://natribu.org/
Я его полностью поддерживаю.
Программирую на Fuse AtmelAVR.


Вернуться наверх
 
 Заголовок сообщения: Re: EXTRA-PIC
СообщениеДобавлено: Пт июн 23, 2017 18:55:46 
Встал на лапы

Зарегистрирован: Сб мар 17, 2012 19:45:46
Сообщений: 81
Рейтинг сообщения: 0
варианты....

Enman Cпасибо за варианты! Я так понял, в схеме экстра пика введен механический выключатель типа тумблер для задержки подачи напряжения питания относительно момента подачи напряжения программирования. И как вручную определить момент включения скажем в ICProg?


Вернуться наверх
 
 Заголовок сообщения: Re: EXTRA-PIC
СообщениеДобавлено: Пт июн 23, 2017 19:22:34 
Друг Кота
Аватар пользователя

Карма: 140
Рейтинг сообщений: 4277
Зарегистрирован: Чт сен 01, 2011 12:53:27
Сообщений: 20131
Откуда: ТьмуТаракания. Почетный житель подмостовья
Рейтинг сообщения: 3
дидя писал(а):
как вручную определить момент

доверься автоматике, она не подведет :)))
СпойлерИзображение


Вложения:
Extrapic xx1.jpg [86.36 KiB]
Скачиваний: 650

_________________
Шекспир сказал: Судить меня -дано лишь Богу, другим я укажу дорогу... https://natribu.org/
Я его полностью поддерживаю.
Программирую на Fuse AtmelAVR.
Вернуться наверх
 
 Заголовок сообщения: Re: EXTRA-PIC
СообщениеДобавлено: Сб июн 24, 2017 19:16:00 
Встал на лапы

Зарегистрирован: Сб мар 17, 2012 19:45:46
Сообщений: 81
Рейтинг сообщения: 0
Ну, Олег! Заставил старика на 8 десятке лет перелопатить даташит на 629/675 где нет ни слова о 1 и 2 режиме перехода в программирование. Перечитал дискуссию Soir и Дубровенко у кого х.. длинее. Один и второй абсолютно правы ( каждый по-своему), В той схеме, с которой и начался наш с тобой диалог автоматом обеспечивается Vpp second, Последнее твоё предложение о автоматической задержке подачи Vсс вполне заслуживает внимания, Попробую. Однако гложат сомнения о работоспособности ехтра пика и вообще JDM программирования. Слишком много влияющих факторов. Попробую использовать LPT порт. Благо есть неплохие разработки на эту тему.

Добавлено after 2 hours 18 minutes 56 seconds:
Просмотрел осциллограммы на панельке 629/675. Все сигналы чёткие CLCK- чёткий меандр +5вольт с периодом примерно 10 мкрсек, DATA и в режиме считывания и в режиме программирования (ICProg) +5 вольт с чётким перебором лог1 и лог0 (заполнение3FFF), Vpp +13.5вольт с кратковременным периодическим (с большим периодом)падением до 0. И в режиме программирования и в режиме считывания (?)
В режиме считывания Vpp должно быть 13,5 вольт? Хрен её знает эту ICProg.
Задерживать подачу Vcc ещё не пробовал, но твоя схема работать будет. Проанализировал

Добавлено after 5 hours 22 minutes 44 seconds:
Добавил предложенный вариант (с транзистором). При подаче питания на программатор загораются сразу 2 светодиода (сразу подаётся 13,5 в на Vpp.) Vcc не подаётся. В WinPIC800 нажимаю "Прораммировать" на Vcc, Clock, Dataпоявляется 2,5вольта затем на вопрос "Настаиваю на программировании или нет" Нажимаю кнопку "Да" Напряжение Vcc возрастает до 5 вольт и амплитуда остальных сигналов тоже становится 5 вольт. Vpp при этом продолжает оставаться 13,5вольт. Однако в контроллер ничего не прописывается. Сдох 675?


Вернуться наверх
 
 Заголовок сообщения: Re: EXTRA-PIC
СообщениеДобавлено: Вт июн 27, 2017 12:54:03 
Прорезались зубы

Карма: -6
Рейтинг сообщений: 16
Зарегистрирован: Пн дек 01, 2008 14:19:31
Сообщений: 235
Откуда: Киргизия.
Рейтинг сообщения: 0
Цитата:
гложат сомнения о работоспособности ехтра пика и вообще JDM программирования
С чего бы? :shock:

Добавлено after 23 minutes 56 seconds:
https://bovs.org/post/71/ Простейший 100% рабочий программатор и программа для него PICPgm Development Programmer http://picpgm.picprojects.net/download.html


Вернуться наверх
 
 Заголовок сообщения: Re: EXTRA-PIC
СообщениеДобавлено: Вт июн 27, 2017 12:56:08 
Друг Кота
Аватар пользователя

Карма: 140
Рейтинг сообщений: 4277
Зарегистрирован: Чт сен 01, 2011 12:53:27
Сообщений: 20131
Откуда: ТьмуТаракания. Почетный житель подмостовья
Рейтинг сообщения: 0
дидя писал(а):
Добавил предложенный вариант (с транзистором). При подаче питания на программатор загораются сразу 2 светодиода (сразу подаётся 13,5 в на Vpp.) Vcc не подаётся. В WinPIC800 нажимаю "Прораммировать" на Vcc, Clock, Dataпоявляется 2,5вольта затем на вопрос "Настаиваю на программировании или нет" Нажимаю кнопку "Да" Напряжение Vcc возрастает до 5 вольт и амплитуда остальных сигналов тоже становится 5 вольт. Vpp при этом продолжает оставаться 13,5вольт.

а с чего это VPP появляется при включении питания? :shock: оно должно появляться при нажатии кнопки программирование.
ааа, ну да, мой косяк, надо выровнять потенциал в базутранзистра, который по 13 вольт, включив последовательно с резистором диод, как ниже енман нарисовал. извини, лоханулся. после капельницы голова в тумане :kill:

_________________
Шекспир сказал: Судить меня -дано лишь Богу, другим я укажу дорогу... https://natribu.org/
Я его полностью поддерживаю.
Программирую на Fuse AtmelAVR.


Последний раз редактировалось oleg63m Вт июн 27, 2017 15:20:36, всего редактировалось 1 раз.

Вернуться наверх
 
 Заголовок сообщения: Re: EXTRA-PIC
СообщениеДобавлено: Вт июн 27, 2017 15:02:49 
Друг Кота

Карма: 68
Рейтинг сообщений: 1409
Зарегистрирован: Сб янв 29, 2011 00:28:48
Сообщений: 7774
Рейтинг сообщения: 0
Изображение


Вернуться наверх
 
 Заголовок сообщения: Re: EXTRA-PIC
СообщениеДобавлено: Пт июн 30, 2017 14:23:56 
Друг Кота
Аватар пользователя

Карма: 140
Рейтинг сообщений: 4277
Зарегистрирован: Чт сен 01, 2011 12:53:27
Сообщений: 20131
Откуда: ТьмуТаракания. Почетный житель подмостовья
Рейтинг сообщения: 0
так и не узнаем, наверное, отчего пик не программировался :cry: :dont_know:

_________________
Шекспир сказал: Судить меня -дано лишь Богу, другим я укажу дорогу... https://natribu.org/
Я его полностью поддерживаю.
Программирую на Fuse AtmelAVR.


Вернуться наверх
 
 Заголовок сообщения: Re: EXTRA-PIC
СообщениеДобавлено: Сб июл 01, 2017 13:03:02 
Встал на лапы

Зарегистрирован: Сб мар 17, 2012 19:45:46
Сообщений: 81
Рейтинг сообщения: 0
так и не узнаем, наверное, отчего пик не программировался :cry: :dont_know:

Привет всем сочувствующим и злорадствующим. Всё-таки спасибо за участие и помощь Олегу, Enman, Kaban, Zhuk72
Долго я не общался и не отчитывался - дорабатывал по вашим советам экстра-пик. Сделал как альтернативу классику жанра по ссылке Kaban. Перечитал массу информационных материалов и даташитов но эффективного решения проблемы не нашел. Мой вывод: адаптер здесь ни причём. Он честно выдаёт все сигналы, что экстра пик что AN.. Полностью согласен о 50/50 удачных JDM. Кому-то повезло кому-то нет. Всё дело в таймингах. А вот обеспечить синхронную работу адаптера и программатора должен внутренний контроллер обеспечивающий автоматическую настройку протокола программирования и автоподстройку таймингов в ходе программирования. К примеру, мне удалось загнать в проц несколько строк кода в пони-прог ( там есть калибровка, но она статична). То же самое в IC Prog , за счёт настройки задержки. Вывод (мой IMHO) - ну не могут эти прогеры стабильно работать.
Пришел к выводу - не тратить больше времени на всю эту херню. Нужен прогер типа PIC Kit или подобное с внутренним МК. :kiss:


Вернуться наверх
 
Показать сообщения за:  Сортировать по:  Вернуться наверх
Начать новую тему Ответить на тему  [ Сообщений: 3960 ]     ... , , , 186, , , ...  

Часовой пояс: UTC + 3 часа


Вы не можете начинать темы
Вы не можете отвечать на сообщения
Вы не можете редактировать свои сообщения
Вы не можете удалять свои сообщения
Вы не можете добавлять вложения

Найти:
Перейти:  


Powered by phpBB © 2000, 2002, 2005, 2007 phpBB Group
Русская поддержка phpBB
Extended by Karma MOD © 2007—2012 m157y
Extended by Topic Tags MOD © 2012 m157y