Например TDA7294

Форум РадиоКот • Просмотр темы - EXTRA-PIC
Форум РадиоКот
Здесь можно немножко помяукать :)

Текущее время: Сб янв 03, 2026 07:47:36

Часовой пояс: UTC + 3 часа


ПРЯМО СЕЙЧАС:



Начать новую тему Ответить на тему  [ Сообщений: 3960 ]     ... , , , 6, , , ...  
Автор Сообщение
Не в сети
 Заголовок сообщения: Re: EXTRA-PIC вопрос по сборке
СообщениеДобавлено: Пт мар 19, 2010 18:42:23 
Потрогал лапой паяльник

Карма: 2
Рейтинг сообщений: 0
Зарегистрирован: Сб дек 12, 2009 20:59:50
Сообщений: 374
Откуда: Ульяновск
Рейтинг сообщения: 0
Люди помогите короче собрал я ето чудо техники.Подключаю питалово один светодиод загорелся норм(который через резистор в кило ом) а второй никак не хочет.И когда в винпике начинаю тестить программатор он мне отвечает что аппаратная часть не найдена. БП-комповский.Всё проверил на первый взгляд всё нормально

_________________
У кошки четыре ноги - вход, выход, земля и питание.


Вернуться наверх
 
Не в сети
 Заголовок сообщения: Re: EXTRA-PIC вопрос по сборке
СообщениеДобавлено: Пт мар 19, 2010 19:38:55 
Нашел транзистор. Понюхал.
Аватар пользователя

Зарегистрирован: Сб апр 04, 2009 01:14:52
Сообщений: 180
Откуда: Россия Воронежская область
Рейтинг сообщения: 0
-=Snaiper=-, меряй напряжение! Если у тебя не модифицированная версия то http://www.5v.ru/exp-tst.htm тут смотри! А если модифицированная то смотри прикреплённый рисунок...напряжения должны быть примерно такими-это просто прогер подключен к ком и включено питание его.
В IC-Prog или других программах при тестирование в момент установки галки в поле Вкл. Выходных Данных напряжение на 14 ноге MAX станет положительным и рядом появится галка тоже...а так также там тестируй VPP (появится на разъёме и панельки(ах) в соответствующих посадочных местах при установки галочки Вкл. Сброс (MCLR)) и CLOCK. Опять же напряжения какие должны быть смотри тут http://www.5v.ru/exp-tst.htm
Изображение

_________________
Много знать не обязательно… всегда можно спросить то чего не знаешь!


Вернуться наверх
 
Не в сети
 Заголовок сообщения: Re: EXTRA-PIC вопрос по сборке
СообщениеДобавлено: Пт мар 19, 2010 19:45:51 
Нашел транзистор. Понюхал.
Аватар пользователя

Зарегистрирован: Сб апр 04, 2009 01:14:52
Сообщений: 180
Откуда: Россия Воронежская область
Рейтинг сообщения: 0
-=Snaiper=-, там возможно не верное напряжение-эт картинка с замерами когда у меня проблемы были с КОМ-ом на 14 ноге - напряжение не менялось... так что может не верные показатели! Ты измерь и сравни с напряжениями на 5 странице парень выкладывал-мне просто мерять не когда, если уж чё то измерю тогда точно! А так ещё в настройках порта поставь скорость 57ХХХ кб\с и выключити использование буфера FIFO и больше нечего не меняй(лучше сперва по умолчанию сделай и после уже настраивай)! :kill:

_________________
Много знать не обязательно… всегда можно спросить то чего не знаешь!


Вернуться наверх
 
Не в сети
 Заголовок сообщения: Re: EXTRA-PIC вопрос по сборке
СообщениеДобавлено: Сб мар 20, 2010 12:21:55 
Потрогал лапой паяльник

Карма: 2
Рейтинг сообщений: 0
Зарегистрирован: Сб дек 12, 2009 20:59:50
Сообщений: 374
Откуда: Ульяновск
Рейтинг сообщения: 0
GreyJester писал(а):
-=Snaiper=-, там возможно не верное напряжение-эт картинка с замерами когда у меня проблемы были с КОМ-ом на 14 ноге - напряжение не менялось... так что может не верные показатели! Ты измерь и сравни с напряжениями на 5 странице парень выкладывал-мне просто мерять не когда, если уж чё то измерю тогда точно! А так ещё в настройках порта поставь скорость 57ХХХ кб\с и выключити использование буфера FIFO и больше нечего не меняй(лучше сперва по умолчанию сделай и после уже настраивай)! :kill:

А где ети настройки поменять
Икак вы решили проблему с ком портом

_________________
У кошки четыре ноги - вход, выход, земля и питание.


Вернуться наверх
 
Эиком - электронные компоненты и радиодетали
Не в сети
 Заголовок сообщения: Re: EXTRA-PIC вопрос по сборке
СообщениеДобавлено: Сб мар 20, 2010 12:33:26 
Потрогал лапой паяльник

Карма: 2
Рейтинг сообщений: 0
Зарегистрирован: Сб дек 12, 2009 20:59:50
Сообщений: 374
Откуда: Ульяновск
Рейтинг сообщения: 0
Померял напряжения:
С миктосхемой МАХ и Логикой
CLOC +5.0
DATA +7.4
Без логики
CLOC 0.03
DATA 3.2
На МАХ232:
14 0
13 0
12 +13
11 +3,16
9 +5,79
8 +11,61

На ЛА3:
1 +3,13
6 +2,83
8 +5,77
11 0
А может у меня тож чёто не то с ком портом? Это как то можно проверить?
Да и ещё такая проблема когда запускаю icprog он мне пишет что:
Ошибка(системе не удалось найти указанный путь.) запуска драйвера.
А потом:
Ошибка(Не удалось найти указанный файл.) при загрузке драйвера!

_________________
У кошки четыре ноги - вход, выход, земля и питание.


Вернуться наверх
 
Не в сети
 Заголовок сообщения: Re: EXTRA-PIC вопрос по сборке
СообщениеДобавлено: Сб мар 20, 2010 20:13:17 
Нашел транзистор. Понюхал.
Аватар пользователя

Зарегистрирован: Сб апр 04, 2009 01:14:52
Сообщений: 180
Откуда: Россия Воронежская область
Рейтинг сообщения: 0
-=Snaiper=- поищи в сети как настройть ICProg для данного прогера...а так включи драйвер в настройках и поставь галку использовать драйвер виндовс.
Не в обиду сказано: не ужели не знаешь где настраивается оборудование компьютера... :o в диспетчере устройств погляди :))

Как свой запустил на 5 странице глянь!

_________________
Много знать не обязательно… всегда можно спросить то чего не знаешь!


Вернуться наверх
 
Не в сети
 Заголовок сообщения: Re: EXTRA-PIC вопрос по сборке
СообщениеДобавлено: Сб мар 20, 2010 20:46:46 
Потрогал лапой паяльник

Карма: 2
Рейтинг сообщений: 0
Зарегистрирован: Сб дек 12, 2009 20:59:50
Сообщений: 374
Откуда: Ульяновск
Рейтинг сообщения: 0
GreyJester писал(а):
-=Snaiper=- поищи в сети как настройть ICProg для данного прогера...а так включи драйвер в настройках и поставь галку использовать драйвер виндовс.
Не в обиду сказано: не ужели не знаешь где настраивается оборудование компьютера... :o в диспетчере устройств погляди :))

Как свой запустил на 5 странице глянь!

Спсиб за то что парился со мной но я тупой баран не тот порт ставил я стасил сом2 а надо было ком1

_________________
У кошки четыре ноги - вход, выход, земля и питание.


Вернуться наверх
 
Не в сети
 Заголовок сообщения: Re: EXTRA-PIC вопрос по сборке
СообщениеДобавлено: Пн мар 22, 2010 22:37:17 
Открыл глаза

Зарегистрирован: Пн мар 22, 2010 21:48:17
Сообщений: 64
Рейтинг сообщения: 0
Доброго времени суток! Котики, выручайте! Хочу собрать EXTRA-PIC. Но хотелось бы на одной ZIF-панели прошивать все пики. Помогите плз решить этот вопрос.

Как объединить это:http://www.hamradioindia.org/circuits/feng.php с EXTRA-PIC? Что оставить и что выкинуть надо? Это мой первый опыт с программаторами, так что не судите строго.

_________________
Никогда не бойся делать то, что ты не умеешь делать. Помни, ковчег был построен любителем. Профессионалы построили "Титаник".


Вернуться наверх
 
Не в сети
 Заголовок сообщения: Re: EXTRA-PIC вопрос по сборке
СообщениеДобавлено: Вт мар 23, 2010 00:24:32 
Вымогатель припоя
Аватар пользователя

Зарегистрирован: Сб дек 27, 2008 12:01:35
Сообщений: 580
Откуда: Россия, Екатеринбург
Рейтинг сообщения: 0
универсальная панелька тут есть - http://radiokot.ru/circuit/digital/pcmod/18/


Вернуться наверх
 
Не в сети
 Заголовок сообщения: Re: EXTRA-PIC вопрос по сборке
СообщениеДобавлено: Вт мар 23, 2010 14:57:08 
Потрогал лапой паяльник

Карма: 2
Рейтинг сообщений: 0
Зарегистрирован: Сб дек 12, 2009 20:59:50
Сообщений: 374
Откуда: Ульяновск
Рейтинг сообщения: 0
вот рисунок есть сдесь ближе к низу-http://pology.zp.ua/har/Programers.html

_________________
У кошки четыре ноги - вход, выход, земля и питание.


Вернуться наверх
 
Не в сети
 Заголовок сообщения: Re: EXTRA-PIC вопрос по сборке
СообщениеДобавлено: Ср мар 24, 2010 23:16:43 
Родился

Зарегистрирован: Ср фев 10, 2010 00:23:30
Сообщений: 2
Рейтинг сообщения: 0
Доброго всем!
GreyJester, выкладываю фото «своего – твоего» творения! posting.php?mode=reply&f=20&t=22447#Вобщем его «лепил я из того что было». Не хватило меня поставить нормальный ком-разъем и панельки все, но тем не мене всё пока работает.
Единственное што мне не нравится: при тестировании на 14 ноге МАХ = -3,4в (допуск -5:-12в) – это в исходном (без галки) и с галкой 14.= +5,45в (допуск +5:+12) –тут еле в допуске. Это наверно не сильно страшно
GreyJester, у меня вопрос не пробывал ли ты этим аппаратом прошить AVR (например Attiny2313). Как я понял для этого нужна еще переходная плата с кварцем и 2-мя кондерами. Есть ли тут какие-то нюансы, порядок действий и как при этом манипулировать джамперами? Может кто-то и из Уважаемых Котов подскажет!
Изображение


Вернуться наверх
 
Не в сети
 Заголовок сообщения: Re: EXTRA-PIC вопрос по сборке
СообщениеДобавлено: Чт мар 25, 2010 11:17:08 
Открыл глаза

Зарегистрирован: Чт май 28, 2009 20:17:05
Сообщений: 51
Рейтинг сообщения: 0
Доброе время суток всем!

У меня вопрос. Должен ли корпус компьютера (разъема COM) соединяться с общим проводом программатора?

Спасибо!


Вернуться наверх
 
Не в сети
 Заголовок сообщения: Re: EXTRA-PIC вопрос по сборке
СообщениеДобавлено: Чт мар 25, 2010 13:06:48 
Потрогал лапой паяльник

Карма: 2
Рейтинг сообщений: 0
Зарегистрирован: Сб дек 12, 2009 20:59:50
Сообщений: 374
Откуда: Ульяновск
Рейтинг сообщения: 0
Belous2k писал(а):
Доброе время суток всем!

У меня вопрос. Должен ли корпус компьютера (разъема COM) соединяться с общим проводом программатора?

Спасибо!

А он вроде уже и так будет соединён

_________________
У кошки четыре ноги - вход, выход, земля и питание.


Вернуться наверх
 
Не в сети
 Заголовок сообщения: Re: EXTRA-PIC вопрос по сборке
СообщениеДобавлено: Чт мар 25, 2010 13:41:07 
Открыл глаза

Зарегистрирован: Чт май 28, 2009 20:17:05
Сообщений: 51
Рейтинг сообщения: 0
Получается нет.
У меня, почему то, при подключении программатора к компьютеру зажигается красный светодиод (без подключения не горит). Подсоединяю минус программатора к экрану COM, гаснет. Но тест программатора вход-выход данных не проходит.


Вернуться наверх
 
Не в сети
 Заголовок сообщения: Re: EXTRA-PIC вопрос по сборке
СообщениеДобавлено: Пт мар 26, 2010 09:23:45 
Открыл глаза

Зарегистрирован: Пн мар 22, 2010 21:48:17
Сообщений: 64
Рейтинг сообщения: 0
Доброго времени суток! Воспользовавшись помощью Alex_EXE (огромное спасибо что надоумил где искать!), наваял такой девайс.
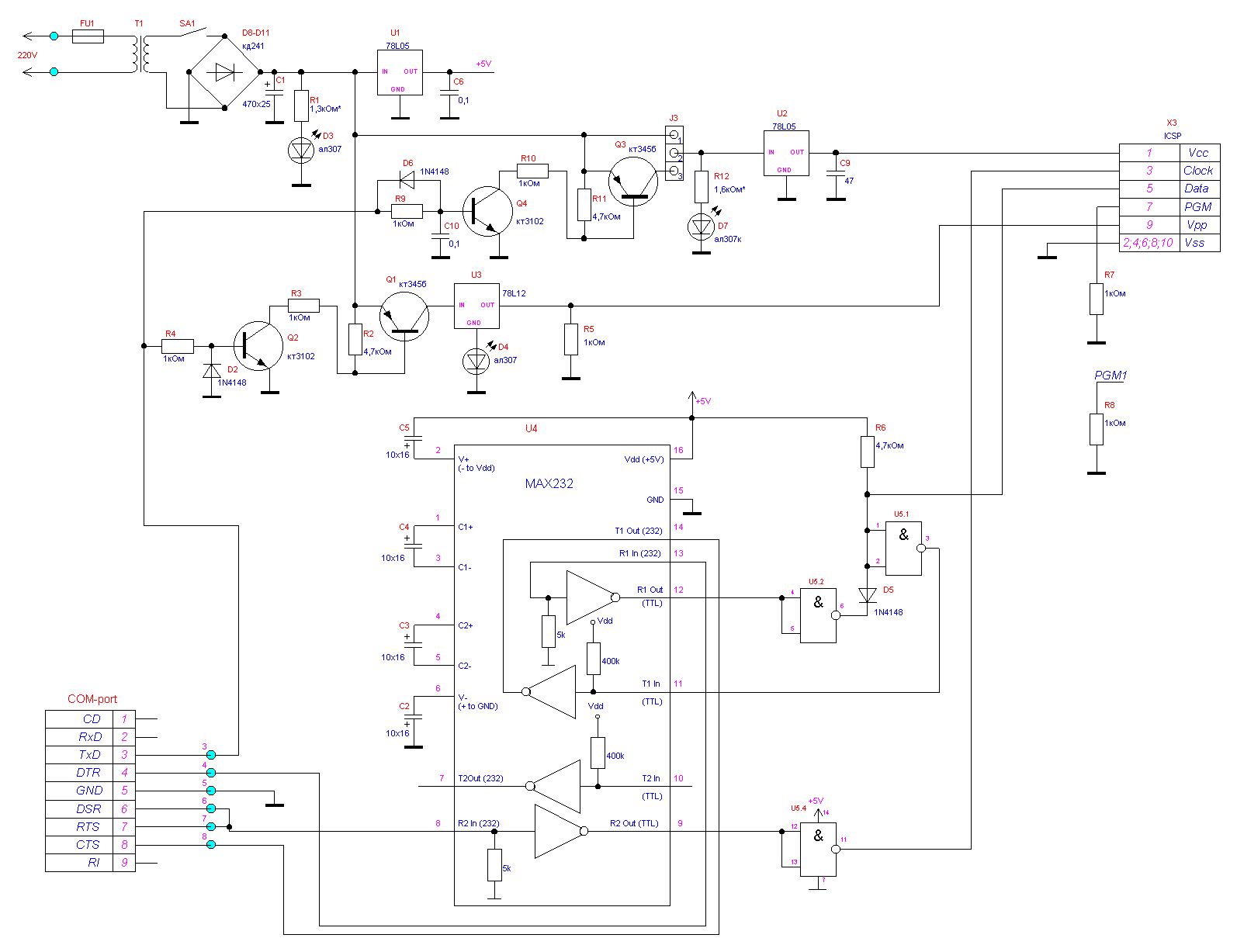
Знающие Коты! Проверьте плз, нет ли косяков. На плате добавлены 2 светика индицирующие приём и передачу на MAXe и использован другой элемент 74LS00 вместо указанного на схеме. А именно: задействованы ножки 8,9,10 вместо 11,12,13. Использована универсальная ZIF панелька на 40 ног.
Ежели девайс не косячный, то может кому-то пригодится.


Вложения:
Комментарий к файлу: схема
expicflb.gif [31.43 KiB]
Скачиваний: 1685
Комментарий к файлу: плата
plata.lay [71.87 KiB]
Скачиваний: 876

_________________
Никогда не бойся делать то, что ты не умеешь делать. Помни, ковчег был построен любителем. Профессионалы построили "Титаник".


Последний раз редактировалось lionp Вс мар 28, 2010 00:20:30, всего редактировалось 3 раз(а).
Вернуться наверх
 
Не в сети
 Заголовок сообщения: Re: EXTRA-PIC вопрос по сборке
СообщениеДобавлено: Пт мар 26, 2010 09:31:35 
Открыл глаза

Зарегистрирован: Пн мар 22, 2010 21:48:17
Сообщений: 64
Рейтинг сообщения: 0
Забыл сказать: транзисторы 2N5551 и 2N5401!!!

_________________
Никогда не бойся делать то, что ты не умеешь делать. Помни, ковчег был построен любителем. Профессионалы построили "Титаник".


Вернуться наверх
 
Не в сети
 Заголовок сообщения: Re: EXTRA-PIC вопрос по сборке
СообщениеДобавлено: Пт мар 26, 2010 18:56:14 
Нашел транзистор. Понюхал.
Аватар пользователя

Зарегистрирован: Сб апр 04, 2009 01:14:52
Сообщений: 180
Откуда: Россия Воронежская область
Рейтинг сообщения: 0
tarhan, не я не пробовал... лежит у меня комплект деталей для прогера HV-Prog, там как раз нужно прошить МК этим прогером, но чёт ленюсь делать-у меня что то паять...приходит волнами... :))
Пробуй и мне расскажи потом в личку или сюда! Ты можешь и без переходника прошить просто проводками (МК в панельку- вставь только нужные ноги оставь в панельки остальные контакты высунь, просто легче МК доставать будет и путаться не будешь! И проводками к ногам панельки припаяй и кварц с кондёрами припаяй и всё!).

lionp, я понимаю что самому трудно заметить свои ошибки, да и бывает лень проверять ещё раз! А тАк смотри в спринте есть такая функция как контроль там щуп нарисован. Берёшь выделяешь дорожку и смотришь на схеме чтоб совпадали с элементами...и потихоньку так каждую дорожку...начинай от COM-порта, тут не столь много элементов!

Belous2k, проверь монтаж и выложи схему хоть...тут несколько вариантов ExtraPIC обсуждают...

_________________
Много знать не обязательно… всегда можно спросить то чего не знаешь!


Вернуться наверх
 
Не в сети
 Заголовок сообщения: Re: EXTRA-PIC вопрос по сборке
СообщениеДобавлено: Пн мар 29, 2010 13:16:33 
Открыл глаза

Зарегистрирован: Чт май 28, 2009 20:17:05
Сообщений: 51
Рейтинг сообщения: 0
Доброе время суток всем!

Нашел хомут! Я на программаторе поставил разъем "папа", как и на компьютере, распайка кабеля на одном из разъемов получилась наоборот. Перепаял все заработало! Прошил PIC16F628A. Прекрасно читается, пишется, стирается, перезаписывается.

Спасибо!


Вернуться наверх
 
Не в сети
 Заголовок сообщения: Re: EXTRA-PIC вопрос по сборке
СообщениеДобавлено: Пн мар 29, 2010 21:53:30 
Встал на лапы

Зарегистрирован: Пн мар 29, 2010 21:34:12
Сообщений: 81
Рейтинг сообщения: 0
Скажите при тестировании EXTRA-PIC по схеме с сайта 5V.ru . На ножке 4(DATA) разъема x3 все время 5V в программе IC-Prog все время стоит галочка вход данных даже при снятой галочки ВКЛ.Выход Данных. Монтаж уже много раз проверял не работает из-за этих лишних 5v


Вернуться наверх
 
Не в сети
 Заголовок сообщения: Re: EXTRA-PIC вопрос по сборке
СообщениеДобавлено: Чт июл 08, 2010 15:10:20 
Грызет канифоль

Зарегистрирован: Сб июн 26, 2010 18:47:36
Сообщений: 284
Рейтинг сообщения: 0
Кому интересно, можете посмотреть мою версию печатной платы, ну и конечно же воплощение его в реал.
Изображение

Перечень всевозможных аналогов для универсального программатора ExtraPIC+ здесь:
http://best-chart.ru/programmatory-sdelat-svoimi-rukami-samostoyatelno/universalnyj-programmator-extra-pic-v-3-2-sxemy-pechatnye-platy-opisaniya-programmy.html


Вернуться наверх
 
Показать сообщения за:  Сортировать по:  Вернуться наверх
Начать новую тему Ответить на тему  [ Сообщений: 3960 ]     ... , , , 6, , , ...  

Часовой пояс: UTC + 3 часа


Кто сейчас на форуме

Сейчас этот форум просматривают: нет зарегистрированных пользователей и гости: 9


Вы не можете начинать темы
Вы не можете отвечать на сообщения
Вы не можете редактировать свои сообщения
Вы не можете удалять свои сообщения
Вы не можете добавлять вложения

Найти:
Перейти:  


Powered by phpBB © 2000, 2002, 2005, 2007 phpBB Group
Русская поддержка phpBB
Extended by Karma MOD © 2007—2012 m157y
Extended by Topic Tags MOD © 2012 m157y