Уважаемые ученые коты! Пожалуйста,выручите!!! Очень срочно нужна прошивка на ATtiny13A-SU следующего плана: 2PWM канала создают эффект переливающегося света на светодиодах. Т.е. на одной лапке яркость плавно падает,на другой-плавно нарастает в то-же время,затем картина меняется.Период порядка 15 секунд. BOD выставить на 1,7 или 1,8 вольт,точное значение не помню.
Я знаю,что она простейшая,но я только только учусь работе с МК,а времени создать проект практически не осталось!
Поясняю, что это будет и куда такая срочность...
У меня через 2,5 недели свадьба.Нужен сувенир для аукциона.Сувенир будет в "черном ящике".Хочу создать мини скульптуру-ночник в виде миниатюрного дерева в горшочке со светодиодами на кончиках веток,которые будут переливаться.Делал как-то большой торшер такого исполнения.Фота здесь:
Спойлер

Моя теперь невеста была счастлива от такого подарка
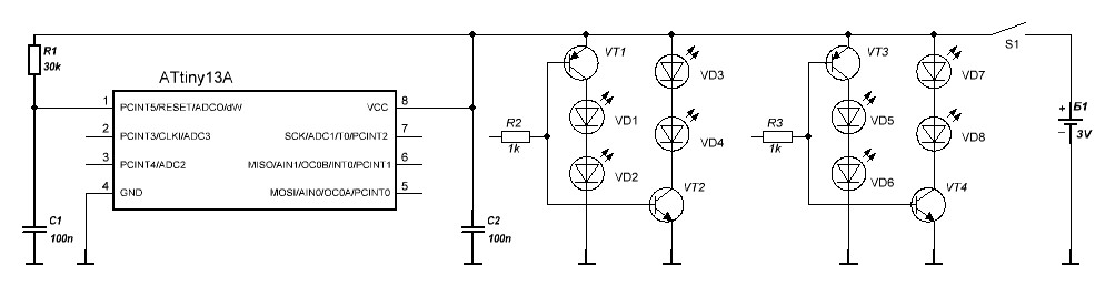
Схема железа ниже:
Спойлер

В схеме укажите плиз куда цеплять выходные каскады-т.е. где выходы PWM1, PWM2.
Интернетом заказывал Тиньки,пришли.Надо ваять,а времени научиться программированию тупо не хватит
Кто возьмется,прошу нарисовать прогу от и до,чтоб не теряя времени залил через программатор и вперед
Помогите кто может!Обещаю фото отчет
PS: уважаемые модераторы и администраторы! если я случайно не в тот топик написал,не сердитесь-я не со зла
